PCCar.ru - Ваш автомобильный компьютер

Вернуться   PCCar.ru - Ваш автомобильный компьютер > Всё Остальное > Проекты > Рабочий журнал

Ответ
 
Опции темы Поиск в этой теме
Старый 01.06.2009, 15:09   #1
eclipsemmc
Старший Пользователь
 
Аватар для eclipsemmc
 
Регистрация: 08.03.2009
Возраст: 41
Город: Москва
Регион: 77, 97, 99, 177
Машина: Skoda Octavia II A5Fl, 1.8TSI
Сообщений: 369
eclipsemmc has a spectacular aura abouteclipsemmc has a spectacular aura abouteclipsemmc has a spectacular aura about
По умолчанию Nissan X-Trail T30

Вот все таки и разродился на написание фотоотчета carpc. Пациент Nissan X-Trail 2004 года выпуска. Все получилось как-то спонтанно, случайно попав на один из сайтов карписи. Исходно задача была сменить штатную балалайку на нормальную магнитолу. Почитав немного (~2 месяца) понял, что компу быть в машине, решение бесповоротное и обжалованию не подлежит  Ну и понеслась - куча глупых вопросов, мониторинг инета о наличии и цене всех компонентов, что были необходимы, в т.ч. и за бугром
Итак по порядку. Сам пациент располагает большими возможностями для установки карписи - салон большой, куча бардачков и потайных мест. По началу хотел делать карписи из тех железок, что были в наличии: asus p4p800, pen 3000, hdd 80gb и т.д. и разместить все это чудо в заранее изготовленном корпусе. Далее мысль о корпусе отпала сама собой, ну не хотел я отнимать место у багажника  и было решено установить мать на жесткой подложке в нишу багажника с правой стороны. Сказано-сделано. Отпилил от корпуса подложку под мать и разместил как задумал.
Нажмите на изображение для увеличения
Название: IMG004.jpg
Просмотров: 10921
Размер:	482.4 Кб
ID:	11361
собственно вот так планировалось. Примерка.
Нажмите на изображение для увеличения
Название: IMG010.jpg
Просмотров: 10905
Размер:	331.0 Кб
ID:	11362

В последствии и эта мысль отпала и окончательно было решено расположить комп в бардачке, но об этом позже. Пока я морально и материально собирался с мыслями о покупке железок решил сделать полку для усилителя с конденсатором.
Нажмите на изображение для увеличения
Название: IMG030.jpg
Просмотров: 10144
Размер:	423.8 Кб
ID:	11363
Нажмите на изображение для увеличения
Название: IMG034.jpg
Просмотров: 10071
Размер:	503.2 Кб
ID:	11364
Нажмите на изображение для увеличения
Название: IMG038.jpg
Просмотров: 10043
Размер:	367.2 Кб
ID:	11365
На предыдущее авто тоже полку делал, по этому решил, что полке быть. Красиво, удобно, не мешают эти вездесущие провода
Далее были проделаны работы по виброизоляции дверей и боковых стоек. (до багажника руки еще не дошли)
Нажмите на изображение для увеличения
Название: IMG045.jpg
Просмотров: 9719
Размер:	485.6 Кб
ID:	11366
Нажмите на изображение для увеличения
Название: IMG046.jpg
Просмотров: 9713
Размер:	480.4 Кб
ID:	11367
А вот и железки уже на руках. Было закуплено:
Мать: intel d945gclf2
Вложение 11332
Жесткий диск 320ГБ
2Гб оперативки.
Монитор: Lilliput 889GL-NP/C/T/AS
Нажмите на изображение для увеличения
Название: lilliput_889.jpg
Просмотров: 8872
Размер:	51.4 Кб
ID:	11368
Парковочная камера: RV-C270E:
Нажмите на изображение для увеличения
Название: camera-.jpg
Просмотров: 10171
Размер:	28.2 Кб
ID:	11369
Блок питания: M2ITX
Фильтр шумов Mystery MAD GL в количестве 3 штук.
Колбы под предохранители
Усилитель GTO 5355
Нажмите на изображение для увеличения
Название: ys.jpg
Просмотров: 8960
Размер:	57.5 Кб
ID:	11370
Cабвуфер JBL GTO1260BR
Нажмите на изображение для увеличения
Название: sab.jpg
Просмотров: 8949
Размер:	25.5 Кб
ID:	11371
Усь, саб и кондер остались со старой машины.
Ну и по мелочам: куча силовых и акустических проводов, клеммки...

Проложена заново вся проводка: акустические провода, силовые.
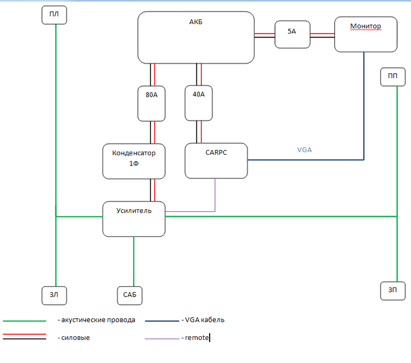
Так как с электрикой я на ВЫ (с большой буквы) было решено тянуть все силовые провода на прямую от аккума без ветвления. За схемку не обессудьте, она так сказать условная.
Нажмите на изображение для увеличения
Название: shema.jpg
Просмотров: 9373
Размер:	132.7 Кб
ID:	11372
Провода от аккума до уся сечением 8 мм.кв.
Провода от аккума до компа 4 мм.кв.
remote - 1,5 мм.кв
Remote на включение компа был взят от штатной магнитолы.
Силовые провода проложены по правому борту пациента, акустические по левому, 3 межблочника по центральному тоннелю.

Начинаем устанавливать. Больше всего замудохался с установкой монитора. Увы, фоток нет, т.к. снимал на коммуникатор, в последствии чего некий деятель-пионЭр у меня его сп**дил... далее следует не нормативная лексика Корпус монитора был раздраконен, ИК датчик пульта удлинен и посажен на заглушку под кнопкуй аварийки.
С внутренней стороны рамки края были промазаны герметиком и приклеена на эпоксидку кусок ДСП (больше ни чего под руку не попалось), который является опорой снизу для матрицы монитора.
Нажмите на изображение для увеличения
Название: IMG_3402.jpg
Просмотров: 9501
Размер:	435.6 Кб
ID:	11373
Затем из нижней реснички фары от ТАЗ 2110 был сделан каркас для бокового крепления матрицы, который также сидит на эпоксидке
Нажмите на изображение для увеличения
Название: IMG_3404.jpg
Просмотров: 9055
Размер:	406.5 Кб
ID:	11375
Платка с кнопками управления развернута на 90 градусов. Иначе бы рамка не села на свое место.
Нажмите на изображение для увеличения
Название: IMG_3388.jpg
Просмотров: 9332
Размер:	538.3 Кб
ID:	11376
Итоговый вариант
Нажмите на изображение для увеличения
Название: IMG_3373.jpg
Просмотров: 9504
Размер:	377.1 Кб
ID:	11377
Видимая часть матрицы совпадает идеально, рамка кастрации не подлежала. Как всегда не обошлось без проблем. Закрепил матрицу, поставил рамку на место, запустил все в тестовом режиме, тач "убежал". Реакции на палец 0. Сначала думал, что с дровами что-то, переустановил - не помогло, ковыряние в настройках также успехом не увенчалось. Ну думаю все Евгений, доигрался... хана тачу... Снимаю рамку со штатного место и ... о чудо, тач-то жив оказывается. Стало легче Проблема заключалась в том, что левый край матрица был сильно прижат к рамке. В итоге пришлось переделывать крепление матрицы - шпаклевка - великая сила

Теперь собственно комп. Как писалось выше решено было разместить его в бардачке. Тут проблем не возникло. Подложка отпилена по размеру материнки
Нажмите на изображение для увеличения
Название: IMG_3382.jpg
Просмотров: 9356
Размер:	970.1 Кб
ID:	11378
на ней же разместился и блок питания.
Нажмите на изображение для увеличения
Название: IMG_3385.jpg
Просмотров: 9235
Размер:	601.4 Кб
ID:	11379
В итоге выглядит вот так
Нажмите на изображение для увеличения
Название: IMG_3387.jpg
Просмотров: 9109
Размер:	544.5 Кб
ID:	11380

Последний раз редактировалось eclipsemmc; 01.06.2009 в 15:47.
eclipsemmc вне форума   Ответить с цитированием
Старый 01.06.2009, 16:24   #2
eclipsemmc
Старший Пользователь
 
Аватар для eclipsemmc
 
Регистрация: 08.03.2009
Возраст: 41
Город: Москва
Регион: 77, 97, 99, 177
Машина: Skoda Octavia II A5Fl, 1.8TSI
Сообщений: 369
eclipsemmc has a spectacular aura abouteclipsemmc has a spectacular aura abouteclipsemmc has a spectacular aura about
По умолчанию

продолжаю.

Хард сидит на скотче 3М, чувствует себя не плохо
В верхней части бардачка установлен куллер на выдув воздуха. Если верить эвересту, то температура проца 56 градусов. По ощущению теплый воздух в бардачке отсутствует.

Далее...
На ранее созданную полку с внутренней стороны были прикреплены 3 шумоподавителя наизвестнейшего производителя mysteri Закреплены вырезанными из пластиковой бутылки пластинами, посажены на саморезы.
Нажмите на изображение для увеличения
Название: image_2_F9000C86_00000000.jpg
Просмотров: 8633
Размер:	73.2 Кб
ID:	11381
Нажмите на изображение для увеличения
Название: IMG_3397.jpg
Просмотров: 9132
Размер:	540.6 Кб
ID:	11382
Нажмите на изображение для увеличения
Название: IMG_3398.jpg
Просмотров: 8795
Размер:	425.1 Кб
ID:	11383
Багажник уже в законченном исполнении.
Нажмите на изображение для увеличения
Название: IMG_3395.jpg
Просмотров: 8892
Размер:	532.2 Кб
ID:	11384
Нажмите на изображение для увеличения
Название: IMG_3399.jpg
Просмотров: 8876
Размер:	553.5 Кб
ID:	11385
Нажмите на изображение для увеличения
Название: IMG_3400.jpg
Просмотров: 8542
Размер:	528.2 Кб
ID:	11386
Нажмите на изображение для увеличения
Название: IMG_3401.jpg
Просмотров: 8744
Размер:	516.1 Кб
ID:	11387
Затем был проложен экранированный usb удлинитель
Нажмите на изображение для увеличения
Название: IMG_3406.jpg
Просмотров: 8767
Размер:	370.7 Кб
ID:	11388
В основном узается для внешнего хдд.
По софтварной части и рассказывать особо нечего. Стоит винда ХР, центрифуна 2.1. Скин центрифуги подобрал по цвету подсветки – оранжевый. Подсветка в ногах вскоре будет заменена так же на оранжевый цвет. Блок питания настроен следующим образом: включение через 5 сек, после поворота ключа в положение АСС, выключение посылает комп в спячку, через 45 секунд (по моему), питание жестко рубится.

Пока что открыт вопрос с парковочной камерой, так я ее и не подвел, но с этим позже разберусь.
В перспективе установка ГПС. С большим удовольствием подключил бы ОБД2, но в силу того, что у x-trail идет свой, ниссановский протокол, с которым ОБД не работает, то вопрос также остается открытым. Можно конечно самому спаять, но опять же повторюсь, в электронике и программирование - 0, хотя паяльник держать умею.
Еще одна проблема - это подцепить кнопки под рулем
Нажмите на изображение для увеличения
Название: DSC00003.jpg
Просмотров: 8653
Размер:	620.7 Кб
ID:	11389
Нажмите на изображение для увеличения
Название: DSC00005.jpg
Просмотров: 8636
Размер:	596.0 Кб
ID:	11390
или же купитт powermate. Пока не определился.


Пока что все, с радостью выслушаю все ваши пинания, ну в смысле критику

P.S. Отчет писал на работе на скорую руку, много чего возможно упустил, о чем хотелось бы рассказать. Ход мыслей старался не упускать. В общем, что смог написать. то и накатал

Вот еще фотки.
Нажмите на изображение для увеличения
Название: IMG018.jpg
Просмотров: 8909
Размер:	371.0 Кб
ID:	11397
Нажмите на изображение для увеличения
Название: IMG_3372.jpg
Просмотров: 8770
Размер:	504.7 Кб
ID:	11391
Нажмите на изображение для увеличения
Название: IMG_3377.jpg
Просмотров: 8585
Размер:	497.9 Кб
ID:	11392
Нажмите на изображение для увеличения
Название: IMG_3386.jpg
Просмотров: 8695
Размер:	482.2 Кб
ID:	11393
Нажмите на изображение для увеличения
Название: IMG_3410.jpg
Просмотров: 8294
Размер:	185.7 Кб
ID:	11394
Нажмите на изображение для увеличения
Название: IMG_3415.jpg
Просмотров: 8209
Размер:	137.1 Кб
ID:	11395
Нажмите на изображение для увеличения
Название: IMG_3417.jpg
Просмотров: 8256
Размер:	219.7 Кб
ID:	11396
eclipsemmc вне форума   Ответить с цитированием
Старый 01.06.2009, 17:11   #3
Nariman
Новый Пользователь
 
Регистрация: 05.08.2008
Возраст: 46
Город: Алматы
Регион: Казахстан
Машина: Toyota Aristo 3.0Q, JZS147, 1997
Сообщений: 14
Nariman is on a distinguished road
По умолчанию

eclipsemmc
Отличная работа, превосходный результат, поздравляю!

Такой вопрос: обладая Nissan'ом X-Trail (уникальным автомобилем, с точки зрения размещения приборной панели - по центру) - не было желания разместить монитор не на центральной консоли, а слева, у себя перед глазами? Раз уж там как раз пусто? Или, продумать вариант с двухмониторной конфигурацией, дабы иметь один монитор там, где у всех спидометр/тахометр, и на который выводить, скажем, окно программы навигации?
__________________
Мой проект
Nariman вне форума   Ответить с цитированием
Старый 01.06.2009, 17:21   #4
eclipsemmc
Старший Пользователь
 
Аватар для eclipsemmc
 
Регистрация: 08.03.2009
Возраст: 41
Город: Москва
Регион: 77, 97, 99, 177
Машина: Skoda Octavia II A5Fl, 1.8TSI
Сообщений: 369
eclipsemmc has a spectacular aura abouteclipsemmc has a spectacular aura abouteclipsemmc has a spectacular aura about
По умолчанию

Цитата:
Сообщение от Nariman Посмотреть сообщение
eclipsemmc
не было желания разместить монитор не на центральной консоли, а слева, у себя перед глазами?
Рассматривал такой вариант.Около лобового стекла с левой стороны расположен бардачок, думал сделать как у кашкая - положить моник в бардачок. Примерил - не вариант. Ставить где руль - половина экрана не видима, ставить в бардачок, тогда он не закроется. Да и потом нет необходимости в 2-х мониках, задачи ни те. Хотелось сделать все с минимальной "кастрацией" авто, т.к. перед продажей сделаю его обратно стоковым. Да еще пЫонерЭ, которые любят брать все, что плохо лежит/стоит отпугивают.
На этот моник вырезал из фанерки и покрасил что-то типа заглушки, так сказать от лишних глаз. Фото чуть позже выложу.
eclipsemmc вне форума   Ответить с цитированием
Старый 17.06.2009, 12:50   #5
Gorynch
Старший Пользователь
 
Аватар для Gorynch
 
Регистрация: 22.04.2009
Возраст: 44
Город: Москва
Регион: 77, 97, 99, 177
Машина: 2005\Nissan\X-Trail
Сообщений: 775
Gorynch has a reputation beyond reputeGorynch has a reputation beyond reputeGorynch has a reputation beyond reputeGorynch has a reputation beyond reputeGorynch has a reputation beyond reputeGorynch has a reputation beyond reputeGorynch has a reputation beyond reputeGorynch has a reputation beyond repute
По умолчанию

У меня просто дежа вю какое то по установке моника ))
Отлично всё получилось!
Про кнопки на руле - у меня стоит Pioneer 2100 (фактически только для радио и как усилитель для ноута (ноут ещё не установлен - в процессе)) .. так вот .. я к нему кнопки сам подключил ... где то видел номиналы резисторов, но они мне не подошли, так как магнитола использует только 2 проводочка, а наш джойстик - 3 ... поэтому методом кручения резистора я определил номиналы нужных мне резисторов, джойстик разобрал, убрал плату с резисторами и прямо на плату с кнопками подпаял нужные резисторы. Итог - кнопки на руле работают ).
А для подключения кнопок к ПК можно использовать обычный джойстик (где-то тут это описывается), только нужно выяснить - можно ли к нему 3 проводка подключить или только два.
Вопрос у меня вот какой : куда планируется установить КЗВ?
Gorynch вне форума   Ответить с цитированием
Старый 17.06.2009, 17:23   #6
Botyfalf
Старший Пользователь
 
Аватар для Botyfalf
 
Регистрация: 20.02.2008
Возраст: 45
Город: Обнинск
Регион: 40
Машина: 2006/Mazda6Sedan/2.0AT/Black
Сообщений: 171
Botyfalf is on a distinguished road
По умолчанию

Супер!
__________________
Проект http://forum.pccar.ru/showthread.php?t=8281
Botyfalf вне форума   Ответить с цитированием
Старый 26.06.2009, 04:00   #7
eclipsemmc
Старший Пользователь
 
Аватар для eclipsemmc
 
Регистрация: 08.03.2009
Возраст: 41
Город: Москва
Регион: 77, 97, 99, 177
Машина: Skoda Octavia II A5Fl, 1.8TSI
Сообщений: 369
eclipsemmc has a spectacular aura abouteclipsemmc has a spectacular aura abouteclipsemmc has a spectacular aura about
По умолчанию

Сори за долгое отсутствие, был в отпуске, только приехал с Селигера. Камера установлена. Опять же не без косяков. Встраивал в защитную крышку под бампером которая, не знаю как называется. По глупости просверлил дырку ни там где хотел, пришлось заделывать эпоксидкой, опять же шпаклевать, шкурить, красить.
На кнопки забил - привезли таки 3D Connection, обошелся в 55$. Софт установлен, все работает, но пока в тестовом режиме. Все фото чуть позже.

2Botyfalf
За комент пасибо.

2Gorynch
А почему дежа вю? И что есть КЗВ?
eclipsemmc вне форума   Ответить с цитированием
Старый 26.06.2009, 08:35   #8
Don_ik_kot
Главный Ибонех
 
Аватар для Don_ik_kot
 
Регистрация: 04.09.2006
Возраст: 45
Регион: 50, 90, 150
Машина: Mazda3
Сообщений: 815
Don_ik_kot will become famous soon enoughDon_ik_kot will become famous soon enough
По умолчанию

Очень хорошо! Обстоятельно и качественно сделал.
Don_ik_kot вне форума   Ответить с цитированием
Старый 30.06.2009, 11:55   #9
eclipsemmc
Старший Пользователь
 
Аватар для eclipsemmc
 
Регистрация: 08.03.2009
Возраст: 41
Город: Москва
Регион: 77, 97, 99, 177
Машина: Skoda Octavia II A5Fl, 1.8TSI
Сообщений: 369
eclipsemmc has a spectacular aura abouteclipsemmc has a spectacular aura abouteclipsemmc has a spectacular aura about
По умолчанию

Продолжаю. Как и обещал выкладываю еще фото.
Камера.
Нажмите на изображение для увеличения
Название: DSC00009.jpg
Просмотров: 8156
Размер:	149.3 Кб
ID:	11619
Нажмите на изображение для увеличения
Название: DSC00010.jpg
Просмотров: 7948
Размер:	161.0 Кб
ID:	11620
Нажмите на изображение для увеличения
Название: DSC00011.jpg
Просмотров: 8338
Размер:	117.3 Кб
ID:	11622

Дневной вид
Нажмите на изображение для увеличения
Название: DSC00012.jpg
Просмотров: 7983
Размер:	107.9 Кб
ID:	11623
Нажмите на изображение для увеличения
Название: DSC00013.jpg
Просмотров: 8057
Размер:	119.8 Кб
ID:	11624
Единственное что, с углом немного криво. Камера просится подняться немного выше. Дырку сверлить под другим углом возможности не было - и так по максимум взял. Или изготавливать самодельные проставочные кольца. В целом не критично

Ночной вид
Нажмите на изображение для увеличения
Название: DSC00021.jpg
Просмотров: 7971
Размер:	163.5 Кб
ID:	11625
Конечно не айс. Съемка произведена в полутемном боксовом гараже. Но в целом терпимо.

Немного переделал готовый скин:
Нажмите на изображение для увеличения
Название: DSC00014.jpg
Просмотров: 8119
Размер:	140.8 Кб
ID:	11626
Нажмите на изображение для увеличения
Название: DSC00015.jpg
Просмотров: 8282
Размер:	130.4 Кб
ID:	11627
Нажмите на изображение для увеличения
Название: DSC00019.jpg
Просмотров: 7901
Размер:	130.5 Кб
ID:	11628
сделал его посветлее, поместил фотку "хитрилы" на задний план, поменял визуализацию в тон скина.

Вчера поставил 3d connection.
Нажмите на изображение для увеличения
Название: DSC00018.jpg
Просмотров: 8070
Размер:	150.4 Кб
ID:	11629
Все кнопки настроены под свои нужды:
- наклон лево/право - следующий трек
- наклон вверх/вниз - перемотка трека
- левая кнопка - диспетчер задач, на всякий случай
- правая кнопка - мюте
- поворот влево/вправо - громкость
Пока что лежит около ручника - не удобно. Позже буду изготавливать подbev под него.

Ну и приятная мелочь - скрытие монитора от лишних глаз и пионЭров.
Нажмите на изображение для увеличения
Название: DSC00024.jpg
Просмотров: 7834
Размер:	64.6 Кб
ID:	11630
Изготовлена из куска панельной доски, той из чего делают фартук на кухне , загрунтована, покрашена.
и перетянута карпетом, чтобы не царапать моник
Нажмите на изображение для увеличения
Название: camera-.jpg
Просмотров: 7875
Размер:	147.6 Кб
ID:	11632
вот так выглядит в установленном виде
Нажмите на изображение для увеличения
Название: DSC00026.jpg
Просмотров: 8099
Размер:	93.0 Кб
ID:	11631
Пока все.
__________________
- Intel i3-3220 3.30 GHz/Gigabyte GA-H67N-USB3-B3/8Gb/SSD 300GB/Asus Xonar DX/GPS/Glonass u-blox 8030/Монитор HDMI/VGA/AV 10.1 + мультитач
eclipsemmc вне форума   Ответить с цитированием
Старый 30.06.2009, 13:35   #10
Alex-NN
Гуру
 
Аватар для Alex-NN
 
Регистрация: 11.05.2008
Возраст: 57
Город: Дзержинск
Регион: 52
Машина: Nissan Almera N16
Сообщений: 1,015
Alex-NN has a spectacular aura aboutAlex-NN has a spectacular aura about
По умолчанию

Красиво!
Только не очень понятно, для чего такой большой короб для конденсатора и усилителя?
Alex-NN вне форума   Ответить с цитированием
Ответ

Метки
3d space navigator, nissan, фальшпол


Здесь присутствуют: 1 (пользователей: 0 , гостей: 1)
 

Ваши права в разделе
Вы не можете создавать новые темы
Вы не можете отвечать в темах
Вы не можете прикреплять вложения
Вы не можете редактировать свои сообщения

BB коды Вкл.
Смайлы Вкл.
[IMG] код Вкл.
HTML код Выкл.



Часовой пояс GMT +4, время: 07:14.


Работает на vBulletin® версия 3.8.4.
Copyright ©2000 - 2026, Jelsoft Enterprises Ltd.
Перевод: zCarot