PCCar.ru - Ваш автомобильный компьютер

PCCar.ru - Ваш автомобильный компьютер (https://pccar.ru/index.php)
-   Рабочий журнал (https://pccar.ru/forumdisplay.php?f=25)
-   -   Nissan X-Trail T30 (https://pccar.ru/showthread.php?t=8788)

eclipsemmc 01.06.2009 15:09

Nissan X-Trail T30
 
Вложений: 19
Вот все таки и разродился на написание фотоотчета carpc. Пациент Nissan X-Trail 2004 года выпуска. Все получилось как-то спонтанно, случайно попав на один из сайтов карписи. Исходно задача была сменить штатную балалайку на нормальную магнитолу. Почитав немного (~2 месяца) понял, что компу быть в машине, решение бесповоротное и обжалованию не подлежит  Ну и понеслась - куча глупых вопросов, мониторинг инета о наличии и цене всех компонентов, что были необходимы, в т.ч. и за бугром :)
Итак по порядку. Сам пациент располагает большими возможностями для установки карписи - салон большой, куча бардачков и потайных мест. По началу хотел делать карписи из тех железок, что были в наличии: asus p4p800, pen 3000, hdd 80gb и т.д. и разместить все это чудо в заранее изготовленном корпусе. Далее мысль о корпусе отпала сама собой, ну не хотел я отнимать место у багажника  и было решено установить мать на жесткой подложке в нишу багажника с правой стороны. Сказано-сделано. Отпилил от корпуса подложку под мать и разместил как задумал.
Вложение 11361
собственно вот так планировалось. Примерка.
Вложение 11362

В последствии и эта мысль отпала и окончательно было решено расположить комп в бардачке, но об этом позже. Пока я морально и материально собирался с мыслями о покупке железок решил сделать полку для усилителя с конденсатором.
Вложение 11363
Вложение 11364
Вложение 11365
На предыдущее авто тоже полку делал, по этому решил, что полке быть. Красиво, удобно, не мешают эти вездесущие провода :angry:
Далее были проделаны работы по виброизоляции дверей и боковых стоек. (до багажника руки еще не дошли:pleasantry:)
Вложение 11366
Вложение 11367
А вот и железки уже на руках. Было закуплено:
Мать: intel d945gclf2
Вложение 11332
Жесткий диск 320ГБ
2Гб оперативки.
Монитор: Lilliput 889GL-NP/C/T/AS
Вложение 11368
Парковочная камера: RV-C270E:
Вложение 11369
Блок питания: M2ITX
Фильтр шумов Mystery MAD GL в количестве 3 штук.
Колбы под предохранители
Усилитель GTO 5355
Вложение 11370
Cабвуфер JBL GTO1260BR
Вложение 11371
Усь, саб и кондер остались со старой машины.
Ну и по мелочам: куча силовых и акустических проводов, клеммки...

Проложена заново вся проводка: акустические провода, силовые.
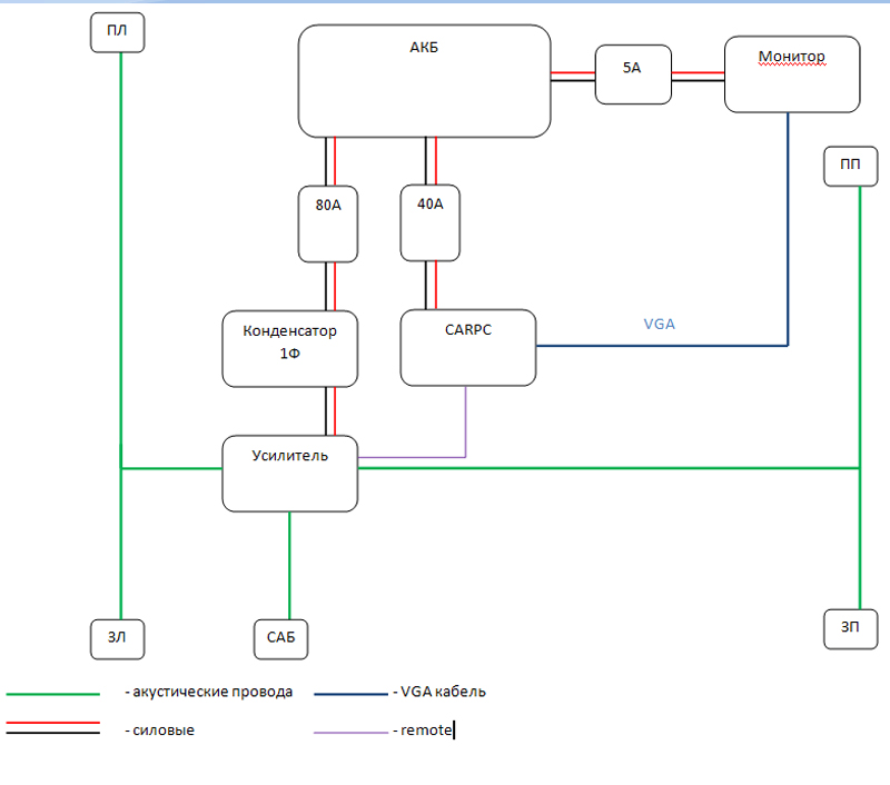
Так как с электрикой я на ВЫ (с большой буквы) было решено тянуть все силовые провода на прямую от аккума без ветвления. За схемку не обессудьте, она так сказать условная.
Вложение 11372
Провода от аккума до уся сечением 8 мм.кв.
Провода от аккума до компа 4 мм.кв.
remote - 1,5 мм.кв
Remote на включение компа был взят от штатной магнитолы.
Силовые провода проложены по правому борту пациента, акустические по левому, 3 межблочника по центральному тоннелю.

Начинаем устанавливать. Больше всего замудохался с установкой монитора. Увы, фоток нет, т.к. снимал на коммуникатор, в последствии чего некий деятель-пионЭр у меня его сп**дил... далее следует не нормативная лексика :angry: Корпус монитора был раздраконен, ИК датчик пульта удлинен и посажен на заглушку под кнопкуй аварийки.
С внутренней стороны рамки края были промазаны герметиком и приклеена на эпоксидку кусок ДСП (больше ни чего под руку не попалось), который является опорой снизу для матрицы монитора.
Вложение 11373
Затем из нижней реснички фары от ТАЗ 2110 был сделан каркас для бокового крепления матрицы, который также сидит на эпоксидке
Вложение 11375
Платка с кнопками управления развернута на 90 градусов. Иначе бы рамка не села на свое место.
Вложение 11376
Итоговый вариант
Вложение 11377
Видимая часть матрицы совпадает идеально, рамка кастрации не подлежала. Как всегда не обошлось без проблем. Закрепил матрицу, поставил рамку на место, запустил все в тестовом режиме, тач "убежал". Реакции на палец 0. Сначала думал, что с дровами что-то, переустановил - не помогло, ковыряние в настройках также успехом не увенчалось. Ну думаю все Евгений, доигрался... хана тачу... Снимаю рамку со штатного место и ... о чудо, тач-то жив оказывается. Стало легче :) Проблема заключалась в том, что левый край матрица был сильно прижат к рамке. В итоге пришлось переделывать крепление матрицы - шпаклевка - великая сила :)

Теперь собственно комп. Как писалось выше решено было разместить его в бардачке. Тут проблем не возникло. Подложка отпилена по размеру материнки
Вложение 11378
на ней же разместился и блок питания.
Вложение 11379
В итоге выглядит вот так
Вложение 11380

eclipsemmc 01.06.2009 16:24

Вложений: 17
продолжаю.

Хард сидит на скотче 3М, чувствует себя не плохо :)
В верхней части бардачка установлен куллер на выдув воздуха. Если верить эвересту, то температура проца 56 градусов. По ощущению теплый воздух в бардачке отсутствует.

Далее...
На ранее созданную полку с внутренней стороны были прикреплены 3 шумоподавителя наизвестнейшего производителя mysteri :big: Закреплены вырезанными из пластиковой бутылки пластинами, посажены на саморезы.
Вложение 11381
Вложение 11382
Вложение 11383
Багажник уже в законченном исполнении.
Вложение 11384
Вложение 11385
Вложение 11386
Вложение 11387
Затем был проложен экранированный usb удлинитель
Вложение 11388
В основном узается для внешнего хдд.
По софтварной части и рассказывать особо нечего. Стоит винда ХР, центрифуна 2.1. Скин центрифуги подобрал по цвету подсветки – оранжевый. Подсветка в ногах вскоре будет заменена так же на оранжевый цвет. Блок питания настроен следующим образом: включение через 5 сек, после поворота ключа в положение АСС, выключение посылает комп в спячку, через 45 секунд (по моему), питание жестко рубится.

Пока что открыт вопрос с парковочной камерой, так я ее и не подвел, но с этим позже разберусь.
В перспективе установка ГПС. С большим удовольствием подключил бы ОБД2, но в силу того, что у x-trail идет свой, ниссановский протокол, с которым ОБД не работает, то вопрос также остается открытым. Можно конечно самому спаять, но опять же повторюсь, в электронике и программирование - 0, хотя паяльник держать умею.
Еще одна проблема - это подцепить кнопки под рулем
Вложение 11389
Вложение 11390
или же купитт powermate. Пока не определился.


Пока что все, с радостью выслушаю все ваши пинания, ну в смысле критику :)

P.S. Отчет писал на работе на скорую руку, много чего возможно упустил, о чем хотелось бы рассказать. Ход мыслей старался не упускать. В общем, что смог написать. то и накатал :)

Вот еще фотки.
Вложение 11397
Вложение 11391
Вложение 11392
Вложение 11393
Вложение 11394
Вложение 11395
Вложение 11396

Nariman 01.06.2009 17:11

eclipsemmc
Отличная работа, превосходный результат, поздравляю!

Такой вопрос: обладая Nissan'ом X-Trail (уникальным автомобилем, с точки зрения размещения приборной панели - по центру) - не было желания разместить монитор не на центральной консоли, а слева, у себя перед глазами? Раз уж там как раз пусто? Или, продумать вариант с двухмониторной конфигурацией, дабы иметь один монитор там, где у всех спидометр/тахометр, и на который выводить, скажем, окно программы навигации?

eclipsemmc 01.06.2009 17:21

Цитата:

Сообщение от Nariman (Сообщение 99924)
eclipsemmc
не было желания разместить монитор не на центральной консоли, а слева, у себя перед глазами?

Рассматривал такой вариант.Около лобового стекла с левой стороны расположен бардачок, думал сделать как у кашкая - положить моник в бардачок. Примерил - не вариант. Ставить где руль - половина экрана не видима, ставить в бардачок, тогда он не закроется. Да и потом нет необходимости в 2-х мониках, задачи ни те. Хотелось сделать все с минимальной "кастрацией" авто, т.к. перед продажей сделаю его обратно стоковым. Да еще пЫонерЭ, которые любят брать все, что плохо лежит/стоит отпугивают.
На этот моник вырезал из фанерки и покрасил что-то типа заглушки, так сказать от лишних глаз. Фото чуть позже выложу.

Gorynch 17.06.2009 12:50

У меня просто дежа вю какое то по установке моника ))
Отлично всё получилось!
Про кнопки на руле - у меня стоит Pioneer 2100 (фактически только для радио и как усилитель для ноута (ноут ещё не установлен - в процессе)) .. так вот .. я к нему кнопки сам подключил ... где то видел номиналы резисторов, но они мне не подошли, так как магнитола использует только 2 проводочка, а наш джойстик - 3 ... поэтому методом кручения резистора я определил номиналы нужных мне резисторов, джойстик разобрал, убрал плату с резисторами и прямо на плату с кнопками подпаял нужные резисторы. Итог - кнопки на руле работают ).
А для подключения кнопок к ПК можно использовать обычный джойстик (где-то тут это описывается), только нужно выяснить - можно ли к нему 3 проводка подключить или только два.
Вопрос у меня вот какой : куда планируется установить КЗВ?

Botyfalf 17.06.2009 17:23

Супер!

eclipsemmc 26.06.2009 04:00

Сори за долгое отсутствие, был в отпуске, только приехал с Селигера. Камера установлена. Опять же не без косяков. Встраивал в защитную крышку под бампером которая, не знаю как называется. По глупости просверлил дырку ни там где хотел, пришлось заделывать эпоксидкой, опять же шпаклевать, шкурить, красить.
На кнопки забил - привезли таки 3D Connection, обошелся в 55$. Софт установлен, все работает, но пока в тестовом режиме. Все фото чуть позже.

2Botyfalf
За комент пасибо.

2Gorynch
А почему дежа вю? И что есть КЗВ?

Don_ik_kot 26.06.2009 08:35

Очень хорошо! Обстоятельно и качественно сделал.

eclipsemmc 30.06.2009 11:55

Вложений: 13
Продолжаю. Как и обещал выкладываю еще фото.
Камера.
Вложение 11619
Вложение 11620
Вложение 11622

Дневной вид
Вложение 11623
Вложение 11624
Единственное что, с углом немного криво. Камера просится подняться немного выше. Дырку сверлить под другим углом возможности не было - и так по максимум взял. Или изготавливать самодельные проставочные кольца. В целом не критично :)

Ночной вид
Вложение 11625
Конечно не айс. Съемка произведена в полутемном боксовом гараже. Но в целом терпимо.

Немного переделал готовый скин:
Вложение 11626
Вложение 11627
Вложение 11628
сделал его посветлее, поместил фотку "хитрилы" на задний план, поменял визуализацию в тон скина.

Вчера поставил 3d connection.
Вложение 11629
Все кнопки настроены под свои нужды:
- наклон лево/право - следующий трек
- наклон вверх/вниз - перемотка трека
- левая кнопка - диспетчер задач, на всякий случай
- правая кнопка - мюте
- поворот влево/вправо - громкость
Пока что лежит около ручника - не удобно. Позже буду изготавливать подbev под него.

Ну и приятная мелочь - скрытие монитора от лишних глаз и пионЭров.
Вложение 11630
Изготовлена из куска панельной доски, той из чего делают фартук на кухне :big:, загрунтована, покрашена.
и перетянута карпетом, чтобы не царапать моник
Вложение 11632
вот так выглядит в установленном виде
Вложение 11631
Пока все.

Alex-NN 30.06.2009 13:35

Красиво!
Только не очень понятно, для чего такой большой короб для конденсатора и усилителя?


Часовой пояс GMT +4, время: 11:45.

Работает на vBulletin® версия 3.8.4.
Copyright ©2000 - 2025, Jelsoft Enterprises Ltd.
Перевод: zCarot