PCCar.ru - Ваш автомобильный компьютер

Вернуться   PCCar.ru - Ваш автомобильный компьютер > Всё Остальное > Болталка

Ответ
 
Опции темы Поиск в этой теме
Старый 06.07.2017, 23:44   #282
ali_vlad
Старший Пользователь
 
Регистрация: 21.06.2014
Возраст: 48
Регион: 05
Машина: Hyundai Accent II
Сообщений: 556
ali_vlad is on a distinguished road
По умолчанию

Чтобы было понятнее проясню ситуацию. В зависимости от температуры в салоне меняются сопротивления кнопок и магнитола перестает на них реагировать. Можно ли как-то увеличить границы для сопротивлений? Это вообще в андроидной части или в мцу?
ali_vlad вне форума   Ответить с цитированием
Старый 07.07.2017, 11:07   #283
YAM1966
Гуру
 
Аватар для YAM1966
 
Регистрация: 01.06.2013
Возраст: 59
Регион: Украина
Машина: Toyota Fortuner 4.0 / Chevrolet Bolt EV
Сообщений: 2,006
YAM1966 has much to be proud ofYAM1966 has much to be proud ofYAM1966 has much to be proud ofYAM1966 has much to be proud ofYAM1966 has much to be proud ofYAM1966 has much to be proud ofYAM1966 has much to be proud ofYAM1966 has much to be proud ofYAM1966 has much to be proud ofYAM1966 has much to be proud ofYAM1966 has much to be proud of
По умолчанию

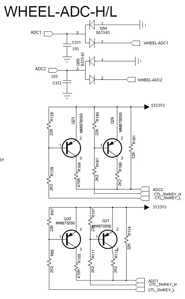
Для прояснения ситуации. На сколько меняется сопротивление?
По схеме подключения рулевых кнопок в магнитоле меня смущает защитная диодная сборка на входе. Диод при изменении температуры очень не линейный элемент.
Защиту можно сделать и по другому без диодов.
YAM1966 вне форума   Ответить с цитированием
Старый 07.07.2017, 15:10   #284
awtoap
Гуру
 
Аватар для awtoap
 
Регистрация: 19.09.2009
Возраст: 47
Город: Мелитополь
Регион: Украина
Сообщений: 2,022
awtoap is a splendid one to beholdawtoap is a splendid one to beholdawtoap is a splendid one to beholdawtoap is a splendid one to beholdawtoap is a splendid one to beholdawtoap is a splendid one to beholdawtoap is a splendid one to behold
По умолчанию

Цитата:
По схеме подключения рулевых кнопок в магнитоле меня смущает защитная диодная сборка на входе. Диод при изменении температуры очень не линейный элемент.
Все тут нормально со сборкой. Такое же включение защитных диодов на любой ноге проца внутри, включаю ADC. Я ставлю себе в схемы диодную сборку BAV99. У китов даже шотки стоит с меньшим падением напряжения. Скорее надо смотреть всю обвязку...возможно плохой контакт.
awtoap вне форума   Ответить с цитированием
Старый 07.07.2017, 15:17   #285
YAM1966
Гуру
 
Аватар для YAM1966
 
Регистрация: 01.06.2013
Возраст: 59
Регион: Украина
Машина: Toyota Fortuner 4.0 / Chevrolet Bolt EV
Сообщений: 2,006
YAM1966 has much to be proud ofYAM1966 has much to be proud ofYAM1966 has much to be proud ofYAM1966 has much to be proud ofYAM1966 has much to be proud ofYAM1966 has much to be proud ofYAM1966 has much to be proud ofYAM1966 has much to be proud ofYAM1966 has much to be proud ofYAM1966 has much to be proud ofYAM1966 has much to be proud of
По умолчанию

Цитата:
Сообщение от awtoap Посмотреть сообщение
...Такое же включение защитных диодов на любой ноге проца внутри, включаю ADC....
Внимательнее надо быть со схемотехникой, защитные диоды на ногах проца стоят СОВСЕМ не так...


А в схеме подключения рулевых кнопок один из диодов сборки подключен последовательно с резистором кнопки руля.
А диод при разных температурах имеет разное прямое падение напряжения.

Последний раз редактировалось YAM1966; 08.07.2017 в 11:15.
YAM1966 вне форума   Ответить с цитированием
Старый 08.08.2017, 19:19   #286
firstroman
Новый Пользователь
 
Регистрация: 03.08.2017
Возраст: 38
Регион: 19
Сообщений: 7
firstroman is on a distinguished road
По умолчанию

в функциях настройках камеры есть пункт динамические линии парковки,
так вот, как они должны начать двигаться как? по кан? кто нить реализвывал?
firstroman вне форума   Ответить с цитированием
Старый 08.08.2017, 19:41   #287
YAM1966
Гуру
 
Аватар для YAM1966
 
Регистрация: 01.06.2013
Возраст: 59
Регион: Украина
Машина: Toyota Fortuner 4.0 / Chevrolet Bolt EV
Сообщений: 2,006
YAM1966 has much to be proud ofYAM1966 has much to be proud ofYAM1966 has much to be proud ofYAM1966 has much to be proud ofYAM1966 has much to be proud ofYAM1966 has much to be proud ofYAM1966 has much to be proud ofYAM1966 has much to be proud ofYAM1966 has much to be proud ofYAM1966 has much to be proud ofYAM1966 has much to be proud of
По умолчанию

По CAN, реализовано в авто где это предусмотрено.
YAM1966 вне форума   Ответить с цитированием
Старый 08.08.2017, 19:46   #288
firstroman
Новый Пользователь
 
Регистрация: 03.08.2017
Возраст: 38
Регион: 19
Сообщений: 7
firstroman is on a distinguished road
По умолчанию

Цитата:
Сообщение от YAM1966 Посмотреть сообщение
По CAN, реализовано в авто где это предусмотрено.
то есть на универсальном нет шансов?
просто брал его из за того что дисплей 8 дюймов а получается надо было брать ниссан
firstroman вне форума   Ответить с цитированием
Старый 08.08.2017, 20:06   #289
YAM1966
Гуру
 
Аватар для YAM1966
 
Регистрация: 01.06.2013
Возраст: 59
Регион: Украина
Машина: Toyota Fortuner 4.0 / Chevrolet Bolt EV
Сообщений: 2,006
YAM1966 has much to be proud ofYAM1966 has much to be proud ofYAM1966 has much to be proud ofYAM1966 has much to be proud ofYAM1966 has much to be proud ofYAM1966 has much to be proud ofYAM1966 has much to be proud ofYAM1966 has much to be proud ofYAM1966 has much to be proud ofYAM1966 has much to be proud ofYAM1966 has much to be proud of
По умолчанию

Есть слабенький, если Вам joying продаст CAN BOX + перепайка 2-х резисторов на плате для подключения RX/TX от него. Для универсальных на этих контактах висят линии подключения к резистивным кнопкам руля.
YAM1966 вне форума   Ответить с цитированием
Старый 26.10.2017, 18:52   #290
YAM1966
Гуру
 
Аватар для YAM1966
 
Регистрация: 01.06.2013
Возраст: 59
Регион: Украина
Машина: Toyota Fortuner 4.0 / Chevrolet Bolt EV
Сообщений: 2,006
YAM1966 has much to be proud ofYAM1966 has much to be proud ofYAM1966 has much to be proud ofYAM1966 has much to be proud ofYAM1966 has much to be proud ofYAM1966 has much to be proud ofYAM1966 has much to be proud ofYAM1966 has much to be proud ofYAM1966 has much to be proud ofYAM1966 has much to be proud ofYAM1966 has much to be proud of
По умолчанию

Цитата:
Сообщение от adrianno Посмотреть сообщение
все бы хорошо, но 1024х600 мне кажется дюже мало, не?
не, нормально
YAM1966 вне форума   Ответить с цитированием
Ответ


Здесь присутствуют: 1 (пользователей: 0 , гостей: 1)
 

Ваши права в разделе
Вы не можете создавать новые темы
Вы не можете отвечать в темах
Вы не можете прикреплять вложения
Вы не можете редактировать свои сообщения

BB коды Вкл.
Смайлы Вкл.
[IMG] код Вкл.
HTML код Выкл.



Часовой пояс GMT +4, время: 11:12.


Работает на vBulletin® версия 3.8.4.
Copyright ©2000 - 2026, Jelsoft Enterprises Ltd.
Перевод: zCarot