PCCar.ru - Ваш автомобильный компьютер

Вернуться   PCCar.ru - Ваш автомобильный компьютер > MP3Car ТехИнфа > АвтоЗвук > Усилители

Ответ
 
Опции темы Поиск в этой теме
Старый 03.09.2016, 20:33   #1
Alex-L
Moderator
 
Аватар для Alex-L
 
Регистрация: 23.03.2008
Возраст: 54
Город: Москва, Нагорная
Регион: 77, 97, 99, 177
Машина: Mitsubishi Lancer-X
Сообщений: 2,096
Alex-L is a splendid one to beholdAlex-L is a splendid one to beholdAlex-L is a splendid one to beholdAlex-L is a splendid one to beholdAlex-L is a splendid one to beholdAlex-L is a splendid one to beholdAlex-L is a splendid one to behold
По умолчанию Высококачественный универсальный усилитель




Актуальная на данный момент информация для сборки усилителя: платы, схемы, парт-лист, примечания к монтажу...

Фото галерея:
Все фото в хронологическом беспорядке
Для личного пользования - 5 каналов
Заказ #1 - 5 каналов, активное охлаждение

Отзывы:
Отзыв о прослушке прототипа (на Вегалабе)
Не совсем отзыв - результаты участия в соревнованиях по автозвуку в категории SQ, с этим усилителем разумеется.

Созрел я все же на разработку и создание универсального высококачественного усилителя в авто.
Концепция. Схема 4.1 = 2 фронт + 2 тыл + сабвуфер. Аналоговая звуковая карта (склоняюсь к ASUS Xonar DX, т.к. давно использую её дома в связке с нижеописанным усилителем) + 5 моноблоков: на каждый канал усиления свой источник питания и усилитель мощности.
"Моноблок" конечно не самое экономичное в финансовом плане и в плане энергопотребления решение, но имеет и свои плюсы: абсолютное разделение каналов, полное исключение земляных петель, питание каждого канала от своего источника, удобство масштабирования системы.
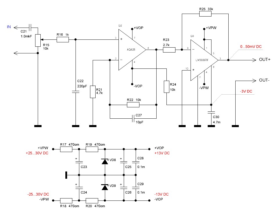
За основу взят усилитель на LM3886 по мотивам Маньяка-Романова. Выбор обоснован тем, что данный усилитель давно и исправно трудится дома, очень хорошо себя зарекомендовал, как по надежности, так и по качеству звучания и уверенно переигрывает многие брендовые девайсы до $1000 включительно.
Конструктив.
Без ущерба феньшую и концепции авторов, все удалось уплющить на двустороннюю плату размером 222 х 47 мм. На плате нет входного LC-фильтра по питанию - он будет на отдельной плате, общий для всех каналов. На этой же плате будут располагаться выходные фильтры каналов.
При разработке платы особое внимание было уделено силовой части, разводке земляных проводников и слаботочных цепей. Входные разъемы (гнездо RCA и вилка WF-3), регулятор громкости, и разделительный конденсатор (WIMA MKP) также расположены на основной плате.
В финальной версии платы, в части преобразователя, немного нарушена симметрия из-за применения радиаторов ключей, т.к. при длительной работе на максимальной мощности они все же немного греются.
На плате предусмотрены места для установки элементов снаберов первичной и вторичной обмоток трансформатора, хотя они и не нужны.
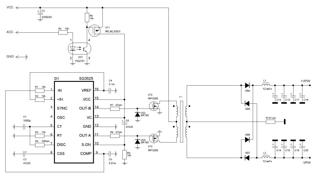
Изображение платы, схемы узлов и расчетные данные трансформатора прилагаются.
Платы, с металлизацией отверстий и с паяльной маской, планируется заказывать на производстве.
Если кого-то заинтересует данный проект - можем объединиться. Чем больше заказ - тем дешевле получатся платы.
Миниатюры
Нажмите на изображение для увеличения
Название: Трансформатор.jpg
Просмотров: 1874
Размер:	116.0 Кб
ID:	44625   Нажмите на изображение для увеличения
Название: Схема PSU.jpg
Просмотров: 1651
Размер:	49.0 Кб
ID:	44626   Нажмите на изображение для увеличения
Название: Схема AMP.JPG
Просмотров: 1874
Размер:	69.0 Кб
ID:	44627   Нажмите на изображение для увеличения
Название: Плата 1.jpg
Просмотров: 1350
Размер:	39.2 Кб
ID:	44628   Нажмите на изображение для увеличения
Название: Плата 2.jpg
Просмотров: 1758
Размер:	42.7 Кб
ID:	44629  


Последний раз редактировалось basurman; 29.09.2019 в 20:11.
Alex-L вне форума   Ответить с цитированием
Старый 03.09.2016, 20:34   #2
Alex-L
Moderator
 
Аватар для Alex-L
 
Регистрация: 23.03.2008
Возраст: 54
Город: Москва, Нагорная
Регион: 77, 97, 99, 177
Машина: Mitsubishi Lancer-X
Сообщений: 2,096
Alex-L is a splendid one to beholdAlex-L is a splendid one to beholdAlex-L is a splendid one to beholdAlex-L is a splendid one to beholdAlex-L is a splendid one to beholdAlex-L is a splendid one to beholdAlex-L is a splendid one to behold
По умолчанию

На данный момент собран и тестируется прототип устройства.
Плата самодельная, односторонняя, с 5-ю перемычками. Радиаторов на ключах и диодах нет, снаберов в первичке и вторичке трансформатора нет, резисторов в затворах ключей нет.
Питаюсь от импульсного, нестабилизированного источника для светодиодных лент 12V/15A. Напряжение на входе преобразователя = 12.2v. Напряжения питания получились: для 3886 +/-27.5в, для ОУ +/-13.2в. Просадок, в т.ч. и под нагрузкой, не обнаружено.
Прямоугольнички на выходах ШИМ, на концах первички и вторички красивые и ровные, в т.ч. и под нагрузкой.
Постоянка на выходе -50мВ - грешу на самодельную, плохо промытую плату.
Ключи немного разогреваются при длительной (около 2-х часов) работе на максимальной мощности. Трансформатор, диоды, дросселя - холодные. Совсем немного греется микросхема ШИМ и резисторы со стабилитронами питания ОУ.

Несмотря на далеко не аудиофильские комплектующие, качество звучания отменное! Не хуже домашней версии! Усилок уверенно тянет как широкополосную акустику Arslab AC-1, так и автомобильный сабвуфер DLS M110 in box. Частотный диапазон хороший, бас плотный и упругий. Гоняю его сегодня целый день - звучание не утомляет.
Можно сказать - проект удался!
В планах сделать грамотные измерения параметров. Ну и можно уже делать набело.

Продолжение следует...
Миниатюры
Нажмите на изображение для увеличения
Название: Прототип.jpg
Просмотров: 1333
Размер:	42.4 Кб
ID:	44630   Нажмите на изображение для увеличения
Название: DSC02309.jpg
Просмотров: 1794
Размер:	66.5 Кб
ID:	44631   Нажмите на изображение для увеличения
Название: DSC02315.jpg
Просмотров: 1682
Размер:	54.7 Кб
ID:	44632  

Последний раз редактировалось Alex-L; 04.09.2016 в 13:10.
Alex-L вне форума   Ответить с цитированием
Старый 04.09.2016, 01:23   #3
Alex-L
Moderator
 
Аватар для Alex-L
 
Регистрация: 23.03.2008
Возраст: 54
Город: Москва, Нагорная
Регион: 77, 97, 99, 177
Машина: Mitsubishi Lancer-X
Сообщений: 2,096
Alex-L is a splendid one to beholdAlex-L is a splendid one to beholdAlex-L is a splendid one to beholdAlex-L is a splendid one to beholdAlex-L is a splendid one to beholdAlex-L is a splendid one to beholdAlex-L is a splendid one to behold
По умолчанию О том как это было

Трансик - вторичка. Первичку не сфоткал - увлекся.
Миниатюры
Нажмите на изображение для увеличения
Название: DSC02269.jpg
Просмотров: 1247
Размер:	117.9 Кб
ID:	44633   Нажмите на изображение для увеличения
Название: DSC02273.jpg
Просмотров: 1602
Размер:	220.8 Кб
ID:	44634   Нажмите на изображение для увеличения
Название: DSC02277.jpg
Просмотров: 1256
Размер:	101.6 Кб
ID:	44635  
Alex-L вне форума   Ответить с цитированием
Старый 04.09.2016, 01:26   #4
Alex-L
Moderator
 
Аватар для Alex-L
 
Регистрация: 23.03.2008
Возраст: 54
Город: Москва, Нагорная
Регион: 77, 97, 99, 177
Машина: Mitsubishi Lancer-X
Сообщений: 2,096
Alex-L is a splendid one to beholdAlex-L is a splendid one to beholdAlex-L is a splendid one to beholdAlex-L is a splendid one to beholdAlex-L is a splendid one to beholdAlex-L is a splendid one to beholdAlex-L is a splendid one to behold
По умолчанию О том как это было

Трансик в сборе и прототип питальника
Миниатюры
Нажмите на изображение для увеличения
Название: DSC02284.jpg
Просмотров: 1614
Размер:	153.6 Кб
ID:	44636   Нажмите на изображение для увеличения
Название: DSC02291.jpg
Просмотров: 1593
Размер:	80.1 Кб
ID:	44638   Нажмите на изображение для увеличения
Название: DSC02295.jpg
Просмотров: 1266
Размер:	80.1 Кб
ID:	44639  

Последний раз редактировалось Alex-L; 04.09.2016 в 13:13.
Alex-L вне форума   Ответить с цитированием
Старый 04.09.2016, 01:27   #5
Alex-L
Moderator
 
Аватар для Alex-L
 
Регистрация: 23.03.2008
Возраст: 54
Город: Москва, Нагорная
Регион: 77, 97, 99, 177
Машина: Mitsubishi Lancer-X
Сообщений: 2,096
Alex-L is a splendid one to beholdAlex-L is a splendid one to beholdAlex-L is a splendid one to beholdAlex-L is a splendid one to beholdAlex-L is a splendid one to beholdAlex-L is a splendid one to beholdAlex-L is a splendid one to behold
По умолчанию О том как это было

Нагрузка питальника - паяльники...
Миниатюры
Нажмите на изображение для увеличения
Название: DSC02301-1.jpg
Просмотров: 1657
Размер:	119.1 Кб
ID:	44640  
Alex-L вне форума   Ответить с цитированием
Старый 04.09.2016, 07:31   #6
Vlad-bodryi
Гуру
 
Регистрация: 23.12.2012
Возраст: 44
Город: Самара
Регион: 63, 163
Машина: Forester
Сообщений: 1,166
Vlad-bodryi is a jewel in the roughVlad-bodryi is a jewel in the roughVlad-bodryi is a jewel in the roughVlad-bodryi is a jewel in the rough
По умолчанию

для работы от АКБ - лучше использовать усилители D-класса, т.к. у них больший КПД....
Vlad-bodryi вне форума   Ответить с цитированием
Старый 04.09.2016, 10:22   #7
Alex-L
Moderator
 
Аватар для Alex-L
 
Регистрация: 23.03.2008
Возраст: 54
Город: Москва, Нагорная
Регион: 77, 97, 99, 177
Машина: Mitsubishi Lancer-X
Сообщений: 2,096
Alex-L is a splendid one to beholdAlex-L is a splendid one to beholdAlex-L is a splendid one to beholdAlex-L is a splendid one to beholdAlex-L is a splendid one to beholdAlex-L is a splendid one to beholdAlex-L is a splendid one to behold
По умолчанию

Для работы конечно лучше D, а для звука AB, а еще лучше A
Alex-L вне форума   Ответить с цитированием
Старый 04.09.2016, 11:01   #8
YAM1966
Гуру
 
Аватар для YAM1966
 
Регистрация: 01.06.2013
Возраст: 59
Регион: Украина
Машина: Toyota Fortuner 4.0 / Chevrolet Bolt EV
Сообщений: 2,006
YAM1966 has much to be proud ofYAM1966 has much to be proud ofYAM1966 has much to be proud ofYAM1966 has much to be proud ofYAM1966 has much to be proud ofYAM1966 has much to be proud ofYAM1966 has much to be proud ofYAM1966 has much to be proud ofYAM1966 has much to be proud ofYAM1966 has much to be proud ofYAM1966 has much to be proud of
По умолчанию

Так, для затравки...

p.s. ссылку исправил...

Последний раз редактировалось YAM1966; 04.09.2016 в 13:25.
YAM1966 вне форума   Ответить с цитированием
Старый 04.09.2016, 13:04   #9
Alex-L
Moderator
 
Аватар для Alex-L
 
Регистрация: 23.03.2008
Возраст: 54
Город: Москва, Нагорная
Регион: 77, 97, 99, 177
Машина: Mitsubishi Lancer-X
Сообщений: 2,096
Alex-L is a splendid one to beholdAlex-L is a splendid one to beholdAlex-L is a splendid one to beholdAlex-L is a splendid one to beholdAlex-L is a splendid one to beholdAlex-L is a splendid one to beholdAlex-L is a splendid one to behold
По умолчанию

Да, это сравнение я видел, так же как и множество других. Споры по поводу кто из них (микрух) круче - не утихают
7293(94) слышал в разных исполнениях - субъективно, по звуку, больше нравится 3886. 72хх звучит как-то жестче, резче...
В обсуждаемом усилителе вся фишка именно в конструктиве вообще и в разводке ПП в частности. Маньяк с Романовым нашли оптимальный вариант и выжали из данной микрухи всё возможное в плане качества. Слышал множество других реализаций усилителя - уверенно скажу - звучит реально хуже!

Последний раз редактировалось Alex-L; 05.09.2016 в 12:21.
Alex-L вне форума   Ответить с цитированием
Старый 05.09.2016, 12:29   #10
Alex-L
Moderator
 
Аватар для Alex-L
 
Регистрация: 23.03.2008
Возраст: 54
Город: Москва, Нагорная
Регион: 77, 97, 99, 177
Машина: Mitsubishi Lancer-X
Сообщений: 2,096
Alex-L is a splendid one to beholdAlex-L is a splendid one to beholdAlex-L is a splendid one to beholdAlex-L is a splendid one to beholdAlex-L is a splendid one to beholdAlex-L is a splendid one to beholdAlex-L is a splendid one to behold
По умолчанию

Где сделать платы!?
Требования: 222 х 47, двусторонняя, металлизация, маска с двух сторон, толщина платы 1.5...2.0мм, толщина фольги 70...105мкм.

Резонит выдал предварительную оценку для первичного заказа:
5шт = 3600 (720р/шт)
10шт = 4500 (450р/шт)
15шт = 5800 (387р/шт)
20шт = 6700 (335р/шт)

Количества 15 или 20 штук дают приемлемую цену, но куда мне их столько...
Что-то как-то жаба душит

У братьев-китайцев, с учетом доставки, получается примерно так же. Но с Резонитом хоть общаться можно по русски... и будет с кого спросить, если что не так...
Alex-L вне форума   Ответить с цитированием
Ответ


Здесь присутствуют: 1 (пользователей: 0 , гостей: 1)
 

Ваши права в разделе
Вы не можете создавать новые темы
Вы не можете отвечать в темах
Вы не можете прикреплять вложения
Вы не можете редактировать свои сообщения

BB коды Вкл.
Смайлы Вкл.
[IMG] код Вкл.
HTML код Выкл.



Часовой пояс GMT +4, время: 17:05.


Работает на vBulletin® версия 3.8.4.
Copyright ©2000 - 2026, Jelsoft Enterprises Ltd.
Перевод: zCarot