PCCar.ru - Ваш автомобильный компьютер

Вернуться   PCCar.ru - Ваш автомобильный компьютер > MP3Car ТехИнфа > АвтоЗвук

Ответ
 
Опции темы Поиск в этой теме
Старый 23.08.2013, 07:47   #51
folv
Старший Пользователь
 
Аватар для folv
 
Регистрация: 08.11.2005
Возраст: 53
Город: Пыть-Ях
Регион: 86
Машина: Toyota RAV4 2008
Сообщений: 342
folv is a jewel in the roughfolv is a jewel in the roughfolv is a jewel in the rough
По умолчанию

Я пуки убрал с помощью этого MP709 - USB РЕЛЕ.
При входе в Windows вкл., а при выходе выкл. усилитель.
folv вне форума   Ответить с цитированием
Старый 13.11.2013, 22:15   #52
Hrom
Новый Пользователь
 
Регистрация: 28.04.2013
Возраст: 44
Регион: Беларусь
Сообщений: 16
Hrom is on a distinguished road
По умолчанию

есть так называемый контроллер питания . Управляется я помощью +12В . Что делает ?: При подаче +12В (включил зажигание например) , через 5 сек "нажимает" внопку включения ПК . Если с БП ПК не появится 12В (комп включился) - жмёт до бесконечности (пока не снимите +12В) . Но 12В с БП у нас появилось , комп пошёл грузиться . Через 25 сек появляется управляющее 12В , кторое можно использовать для включения усилков (у меня в том числе усилок на антенну) . Комп загрузился , всё работает.
А теперь снимаем +12В (выключается зажигание) : через 5 сек выключает усилки , и "нажимает" кнопку включения (выключает комп) . Если 12В с БП пропало - полностью обесточивает БП , если в течении 2мин не пропало (завис комп) - тоже обесточивает. Схема не моя , пробегала где-то по форуму (контроллер включения\выключения)
Hrom вне форума   Ответить с цитированием
Старый 21.08.2016, 14:57   #53
Drenot
Новый Пользователь
 
Регистрация: 21.08.2016
Возраст: 33
Регион: Украина
Сообщений: 10
Drenot is on a distinguished road
По умолчанию

Цитата:
Сообщение от Don_ik_kot Посмотреть сообщение
банальная RC цепочка на затворе транзистора.

3 детали - собирается за минуту.
вот и задержка

Чем больше R1 и С1 - тем дольше будет заряжаться кондер до того уровня, когда потенциал на затворе будет достаточен, чтоб открыть транзистор.


Задержка будет и на включение, и на выключение.

Если на выключение не нужна, в параллель к R1 вешаем любой диод
http://pccar.ru/attachment.php?attac...1&d=1404288863
Эта схемка работает не совсем коректно: конденсаторы не успевают розряжаться и при повторном включении выключении реле срабатывает без задержки пропууская хлопок.
ВОПРОС "как дополнить схему дабы убрать этот недостаток" ?
Drenot вне форума   Ответить с цитированием
Старый 21.08.2016, 15:05   #54
YAM1966
Гуру
 
Аватар для YAM1966
 
Регистрация: 01.06.2013
Возраст: 59
Регион: Украина
Машина: Toyota Fortuner 4.0 / Chevrolet Bolt EV
Сообщений: 2,006
YAM1966 has much to be proud ofYAM1966 has much to be proud ofYAM1966 has much to be proud ofYAM1966 has much to be proud ofYAM1966 has much to be proud ofYAM1966 has much to be proud ofYAM1966 has much to be proud ofYAM1966 has much to be proud ofYAM1966 has much to be proud ofYAM1966 has much to be proud ofYAM1966 has much to be proud of
По умолчанию

Цитата:
Сообщение от Drenot Посмотреть сообщение
http://pccar.ru/attachment.php?attac...1&d=1404288863
Эта схемка работает не совсем коректно: конденсаторы не успевают розряжаться и при повторном включении выключении реле срабатывает без задержки пропууская хлопок.
ВОПРОС "как дополнить схему дабы убрать этот недостаток" ?
Легко... диод параллельно R1, катодом на +12В.

p.s. в схеме еще не помешает диод параллельно катушке реле, катодом на +12В тоже, иначе при выключении возможны варианты...
YAM1966 вне форума   Ответить с цитированием
Старый 21.08.2016, 15:22   #55
Drenot
Новый Пользователь
 
Регистрация: 21.08.2016
Возраст: 33
Регион: Украина
Сообщений: 10
Drenot is on a distinguished road
По умолчанию

Эффекта никакого.
Поправьте если не правильно подключил.
Миниатюры
Нажмите на изображение для увеличения
Название: 5555ggggg.png
Просмотров: 1025
Размер:	17.7 Кб
ID:	44556  
Drenot вне форума   Ответить с цитированием
Старый 21.08.2016, 15:32   #56
YAM1966
Гуру
 
Аватар для YAM1966
 
Регистрация: 01.06.2013
Возраст: 59
Регион: Украина
Машина: Toyota Fortuner 4.0 / Chevrolet Bolt EV
Сообщений: 2,006
YAM1966 has much to be proud ofYAM1966 has much to be proud ofYAM1966 has much to be proud ofYAM1966 has much to be proud ofYAM1966 has much to be proud ofYAM1966 has much to be proud ofYAM1966 has much to be proud ofYAM1966 has much to be proud ofYAM1966 has much to be proud ofYAM1966 has much to be proud ofYAM1966 has much to be proud of
По умолчанию

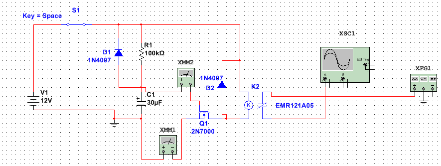
А разве Вы питание не от АСС берете?
Забыли дорисовать тогда потребителей энергии в виде резистора 100 Ом хотя-бы после S1 на массу...

p.s. а пользование мультисимом очень приветствуется!
YAM1966 вне форума   Ответить с цитированием
Старый 21.08.2016, 15:41   #57
Drenot
Новый Пользователь
 
Регистрация: 21.08.2016
Возраст: 33
Регион: Украина
Сообщений: 10
Drenot is on a distinguished road
По умолчанию

Переменку буду комутировать, а питание постоянкой.
Заработало.
Можете пояснить этапы путей прохождения тока ? Интерестно.

И насчет второго диода, который паралельно катушки. Я видел один обзор, там подобный диод ставили чтобы искра с реле не убивала транзистор. Это так? И правильно ли я его поставил?
Drenot вне форума   Ответить с цитированием
Старый 21.08.2016, 15:49   #58
YAM1966
Гуру
 
Аватар для YAM1966
 
Регистрация: 01.06.2013
Возраст: 59
Регион: Украина
Машина: Toyota Fortuner 4.0 / Chevrolet Bolt EV
Сообщений: 2,006
YAM1966 has much to be proud ofYAM1966 has much to be proud ofYAM1966 has much to be proud ofYAM1966 has much to be proud ofYAM1966 has much to be proud ofYAM1966 has much to be proud ofYAM1966 has much to be proud ofYAM1966 has much to be proud ofYAM1966 has much to be proud ofYAM1966 has much to be proud ofYAM1966 has much to be proud of
По умолчанию

Ну, все просто.
После подачи питания C1 медленно заряжается через R1 и при достижении порога открывания Q1 срабатывает реле.
При выключении C1 через D1 быстренько разряжается через потребителей висящих на питании...
D2 стоит правильно.
YAM1966 вне форума   Ответить с цитированием
Старый 21.08.2016, 18:40   #59
Drenot
Новый Пользователь
 
Регистрация: 21.08.2016
Возраст: 33
Регион: Украина
Сообщений: 10
Drenot is on a distinguished road
По умолчанию

В мультисиме все норм, а собрал на макетке - сразу щелчок реле без задержки после подачи питания.
Drenot вне форума   Ответить с цитированием
Старый 21.08.2016, 18:44   #60
YAM1966
Гуру
 
Аватар для YAM1966
 
Регистрация: 01.06.2013
Возраст: 59
Регион: Украина
Машина: Toyota Fortuner 4.0 / Chevrolet Bolt EV
Сообщений: 2,006
YAM1966 has much to be proud ofYAM1966 has much to be proud ofYAM1966 has much to be proud ofYAM1966 has much to be proud ofYAM1966 has much to be proud ofYAM1966 has much to be proud ofYAM1966 has much to be proud ofYAM1966 has much to be proud ofYAM1966 has much to be proud ofYAM1966 has much to be proud ofYAM1966 has much to be proud of
По умолчанию

Цитата:
Сообщение от Drenot Посмотреть сообщение
В мультисиме все норм, а собрал на макетке - сразу щелчок реле без задержки после подачи питания.
У транзистора сток с истоком не перепутали?
Там диод параллельно стоит в обратную сторону, через него реле и может сработать сразу.
Это в том случае, если D1 правильно стоит
YAM1966 вне форума   Ответить с цитированием
Ответ


Здесь присутствуют: 1 (пользователей: 0 , гостей: 1)
 

Ваши права в разделе
Вы не можете создавать новые темы
Вы не можете отвечать в темах
Вы не можете прикреплять вложения
Вы не можете редактировать свои сообщения

BB коды Вкл.
Смайлы Вкл.
[IMG] код Вкл.
HTML код Выкл.



Часовой пояс GMT +4, время: 23:53.


Работает на vBulletin® версия 3.8.4.
Copyright ©2000 - 2025, Jelsoft Enterprises Ltd.
Перевод: zCarot