PCCar.ru - Ваш автомобильный компьютер

Вернуться   PCCar.ru - Ваш автомобильный компьютер > MP3Car ТехИнфа > AndroidCar > Питание

Ответ
 
Опции темы Поиск в этой теме
Старый 24.10.2015, 13:46   #961
oleg707
Гуру
 
Аватар для oleg707
 
Регистрация: 16.04.2014
Возраст: 42
Город: Gdynia
Регион: другой - для добавления сообщить ab
Сообщений: 2,548
oleg707 has a reputation beyond reputeoleg707 has a reputation beyond reputeoleg707 has a reputation beyond reputeoleg707 has a reputation beyond reputeoleg707 has a reputation beyond reputeoleg707 has a reputation beyond reputeoleg707 has a reputation beyond reputeoleg707 has a reputation beyond reputeoleg707 has a reputation beyond reputeoleg707 has a reputation beyond repute
По умолчанию

alexfox
ты полевики подбирай с ограничительным стабилитроном по затвору типа 2sj182. Читай даташиты. тогда можно напрямую с проца ими рулить через резак 1к и подтяжку 10к.
oleg707 вне форума   Ответить с цитированием
Старый 24.10.2015, 13:49   #962
alexfox
Старший Пользователь
 
Регистрация: 23.06.2015
Город: Новосибирск
Регион: 54
Машина: Infiniti FX35
Сообщений: 146
alexfox is a glorious beacon of lightalexfox is a glorious beacon of lightalexfox is a glorious beacon of lightalexfox is a glorious beacon of lightalexfox is a glorious beacon of lightalexfox is a glorious beacon of light
По умолчанию

Цитата:
Сообщение от oleg707 Посмотреть сообщение
alexfox
ты полевики подбирай с ограничительным стабилитроном по затвору типа 2sj182. Читай даташиты. тогда можно напрямую с проца ими рулить через резак 1к и подтяжку 10к.
Это всё понятно, но делал из того, что было дома :-)
alexfox вне форума   Ответить с цитированием
Старый 24.10.2015, 14:04   #963
Sparrow
Пользователь
 
Регистрация: 07.06.2014
Возраст: 44
Город: Мурманск
Регион: 51
Машина: Мерседес С180 w202 2000г
Сообщений: 61
Sparrow is on a distinguished road
По умолчанию

Цитата:
Сообщение от YAM1966 Посмотреть сообщение
Моделируйте схему сначала хотя-бы в мультисиме.
Спасибо за подсказку, скачал, буду моделировать.

Цитата:
Сообщение от alexfox Посмотреть сообщение
Моя схемка БП + CAN, там как раз ключи на двух полевиках....
В вашей схеме не вижу полного управляемого отключения БП. Отключение есть при пропадании ACC.


Цитата:
Сообщение от YAM1966 Посмотреть сообщение
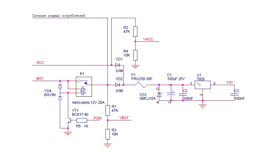
Не претендую на особую гениальность, но набросал схему питания
Вложение 41389
Потребление при отсутствии ACC 0
При подаче АСС запитывается 5В стабилизатор и питает Вашу ардуину от V5V. По напряжению на VACC принимаете решение включать ли мощных потребителей. Напряжение в норме - подаем на PON сигнал с ножки проца - и самоблокируем реле. Теперь при выключении АСС пока есть PON питание останется. По напряжению на VBAT мониторим батарею, разрядилась ниже уровня - снимаем PON и все отрубается.
Реле поставил только из-за большого тока для питания потребителей и упрощения схемы.
Спасибо, это то что надо. А если без реле? используя управление включения кисами, на самых распространенных элементах
__________________
Мерседес C180 W202 2000г
Sparrow вне форума   Ответить с цитированием
Старый 24.10.2015, 14:06   #964
YAM1966
Гуру
 
Аватар для YAM1966
 
Регистрация: 01.06.2013
Возраст: 59
Регион: Украина
Машина: Toyota Fortuner 4.0 / Chevrolet Bolt EV
Сообщений: 2,006
YAM1966 has much to be proud ofYAM1966 has much to be proud ofYAM1966 has much to be proud ofYAM1966 has much to be proud ofYAM1966 has much to be proud ofYAM1966 has much to be proud ofYAM1966 has much to be proud ofYAM1966 has much to be proud ofYAM1966 has much to be proud ofYAM1966 has much to be proud ofYAM1966 has much to be proud of
По умолчанию

Цитата:
Сообщение от Sparrow Посмотреть сообщение
Спасибо, это то что надо. А если без реле? используя управление включения кисами, на самых распространенных элементах
Без реле - см. схему БП ниже от версии 4.
YAM1966 вне форума   Ответить с цитированием
Старый 24.10.2015, 14:20   #965
alexfox
Старший Пользователь
 
Регистрация: 23.06.2015
Город: Новосибирск
Регион: 54
Машина: Infiniti FX35
Сообщений: 146
alexfox is a glorious beacon of lightalexfox is a glorious beacon of lightalexfox is a glorious beacon of lightalexfox is a glorious beacon of lightalexfox is a glorious beacon of lightalexfox is a glorious beacon of light
По умолчанию

Цитата:
Сообщение от Sparrow Посмотреть сообщение
В вашей схеме не вижу полного управляемого отключения БП. Отключение есть при пропадании ACC.
По АСС и контролируется всё, дальше рулит контроллер: пропадание АСС, контроль напряжения BAT, таймеры вкл./выкл. в определенной последовательности и т.д.
В выключенном состоянии практически ничего не потребляет.
alexfox вне форума   Ответить с цитированием
Старый 24.10.2015, 14:33   #966
Sparrow
Пользователь
 
Регистрация: 07.06.2014
Возраст: 44
Город: Мурманск
Регион: 51
Машина: Мерседес С180 w202 2000г
Сообщений: 61
Sparrow is on a distinguished road
По умолчанию

Цитата:
Сообщение от alexfox Посмотреть сообщение
По АСС и контролируется всё, дальше рулит контроллер: пропадание АСС, контроль напряжения BAT, таймеры вкл./выкл. в определенной последовательности и т.д.
В выключенном состоянии практически ничего не потребляет.
у вас при пропадании ACC обесточивается контроллер, разве нет?
__________________
Мерседес C180 W202 2000г
Sparrow вне форума   Ответить с цитированием
Старый 24.10.2015, 14:41   #967
alexfox
Старший Пользователь
 
Регистрация: 23.06.2015
Город: Новосибирск
Регион: 54
Машина: Infiniti FX35
Сообщений: 146
alexfox is a glorious beacon of lightalexfox is a glorious beacon of lightalexfox is a glorious beacon of lightalexfox is a glorious beacon of lightalexfox is a glorious beacon of lightalexfox is a glorious beacon of light
По умолчанию

Цитата:
Сообщение от Sparrow Посмотреть сообщение
у вас при пропадании ACC обесточивается контроллер, разве нет?
Да, но программно, т.е. есть поддержка питания от BAT, когда это нужно и есть полное выключение.
Поддержка питания идет с выхода VT5.
alexfox вне форума   Ответить с цитированием
Старый 24.10.2015, 14:43   #968
Sparrow
Пользователь
 
Регистрация: 07.06.2014
Возраст: 44
Город: Мурманск
Регион: 51
Машина: Мерседес С180 w202 2000г
Сообщений: 61
Sparrow is on a distinguished road
По умолчанию

Цитата:
Сообщение от alexfox Посмотреть сообщение
Поддержка питания идет с выхода VT5.
Точно, разглядел.
__________________
Мерседес C180 W202 2000г
Sparrow вне форума   Ответить с цитированием
Старый 26.10.2015, 11:46   #969
mr_nixon
Старший Пользователь
 
Регистрация: 28.02.2013
Город: Севастополь
Регион: 82
Машина: Mitsubishi
Сообщений: 222
mr_nixon is on a distinguished road
По умолчанию

Ребяты, а подскажите мне вариант включения датчика хола, без реле, то гдето видел, но не могу найти.
mr_nixon вне форума   Ответить с цитированием
Старый 26.10.2015, 11:53   #970
YAM1966
Гуру
 
Аватар для YAM1966
 
Регистрация: 01.06.2013
Возраст: 59
Регион: Украина
Машина: Toyota Fortuner 4.0 / Chevrolet Bolt EV
Сообщений: 2,006
YAM1966 has much to be proud ofYAM1966 has much to be proud ofYAM1966 has much to be proud ofYAM1966 has much to be proud ofYAM1966 has much to be proud ofYAM1966 has much to be proud ofYAM1966 has much to be proud ofYAM1966 has much to be proud ofYAM1966 has much to be proud ofYAM1966 has much to be proud ofYAM1966 has much to be proud of
По умолчанию

Цитата:
Сообщение от mr_nixon Посмотреть сообщение
Ребяты, а подскажите мне вариант включения датчика хола, без реле, то гдето видел, но не могу найти.
А что там подключать-то, сам датчик выпаять, на его место SMD резистор 1К с выхода на массу и подавая 3.3В планшет просыпается. Ну или добавить еще последовательно 3.3K и подавая 12В через него планшет просыпается.
YAM1966 вне форума   Ответить с цитированием
Ответ


Здесь присутствуют: 1 (пользователей: 0 , гостей: 1)
 

Ваши права в разделе
Вы не можете создавать новые темы
Вы не можете отвечать в темах
Вы не можете прикреплять вложения
Вы не можете редактировать свои сообщения

BB коды Вкл.
Смайлы Вкл.
[IMG] код Вкл.
HTML код Выкл.



Часовой пояс GMT +4, время: 23:19.


Работает на vBulletin® версия 3.8.4.
Copyright ©2000 - 2026, Jelsoft Enterprises Ltd.
Перевод: zCarot