PCCar.ru - Ваш автомобильный компьютер

Вернуться   PCCar.ru - Ваш автомобильный компьютер > MP3Car ТехИнфа > AndroidCar > Питание

Ответ
 
Опции темы Поиск в этой теме
Старый 28.08.2015, 13:11   #11
YAM1966
Гуру
 
Аватар для YAM1966
 
Регистрация: 01.06.2013
Возраст: 59
Регион: Украина
Машина: Toyota Fortuner 4.0 / Chevrolet Bolt EV
Сообщений: 2,006
YAM1966 has much to be proud ofYAM1966 has much to be proud ofYAM1966 has much to be proud ofYAM1966 has much to be proud ofYAM1966 has much to be proud ofYAM1966 has much to be proud ofYAM1966 has much to be proud ofYAM1966 has much to be proud ofYAM1966 has much to be proud ofYAM1966 has much to be proud ofYAM1966 has much to be proud of
По умолчанию

Цитата:
Сообщение от Denkos Посмотреть сообщение
Для себя делал на BA4560, схему содрал с японского магнитофона стоящего в машине.
Там где не справилась BA3121, с этой полная тишина.
Да, или обычный операционник, но тогда необходимо ставить как минимум 1% резисторы для одинакового усиления дифференциального сигнала.
YAM1966 вне форума   Ответить с цитированием
Старый 31.08.2015, 00:18   #12
max_64rus
Пользователь
 
Регистрация: 15.10.2014
Город: Энгельс
Регион: 64
Машина: 2115
Сообщений: 39
max_64rus is on a distinguished road
По умолчанию

Цитата:
Сообщение от YAM1966 Посмотреть сообщение
Дифференциальная схема входа, например TDA8579T, SSM2141... и будет Вам счастье... вернее чистый звук.
Так сделаны входы AUX во всех взрослых магнитолах.
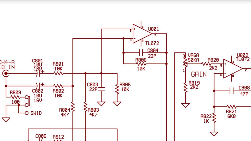
Извините что влазию в разговор. А входы автомобильных усилителей я так понимаю тоже построены по дифференциальной схеме? К примеру вот это входная часть длс ма41.
Миниатюры
Нажмите на изображение для увеличения
Название: Screenshot_2015-08-30-23-12-25.jpg
Просмотров: 805
Размер:	58.9 Кб
ID:	40918  
max_64rus вне форума   Ответить с цитированием
Старый 31.08.2015, 02:26   #13
oleg707
Гуру
 
Аватар для oleg707
 
Регистрация: 16.04.2014
Возраст: 41
Город: Gdynia
Регион: другой - для добавления сообщить ab
Сообщений: 2,548
oleg707 has a reputation beyond reputeoleg707 has a reputation beyond reputeoleg707 has a reputation beyond reputeoleg707 has a reputation beyond reputeoleg707 has a reputation beyond reputeoleg707 has a reputation beyond reputeoleg707 has a reputation beyond reputeoleg707 has a reputation beyond reputeoleg707 has a reputation beyond reputeoleg707 has a reputation beyond repute
По умолчанию

Цитата:
Сообщение от max_64rus Посмотреть сообщение
Извините что влазию в разговор. А входы автомобильных усилителей я так понимаю тоже построены по дифференциальной схеме? К примеру вот это входная часть длс ма41.
ага
oleg707 вне форума   Ответить с цитированием
Старый 31.08.2015, 17:35   #14
max_64rus
Пользователь
 
Регистрация: 15.10.2014
Город: Энгельс
Регион: 64
Машина: 2115
Сообщений: 39
max_64rus is on a distinguished road
По умолчанию

Спасибо за быстрый ответ. Хотя сейчас посмотрел схемы более бюджетных усилителей fusion blaupunkt и ещё несколько там нет дифференциального входа. На свой eos 390 так и не смог найти схемы. А такой вопрос если связка магнитола межблоки усилитель работает без каких либо помех по крайней мере ни щелчков ни шума ни на минимальной громкости ни на максимальной не имеются есть ли риск что после внедрения планшета с usb звуковой картой на pcm 2702 и бп без гальванической развязки на kis появяться какие либо помехи по звуку? или тут вообще не угадаешь и не предскажешь? Просто так то вроде все пофеншую на магнитола отдельно четыре квадрата плюс и минус с клем, на усилитель тоже отдельно плюс и минус с клем, корпус усилителя изолирован от кузова авто ну и тд. А сомнения есть и не хочется потом по двадцать раз все снимать и переделывать.
max_64rus вне форума   Ответить с цитированием
Ответ


Здесь присутствуют: 1 (пользователей: 0 , гостей: 1)
 

Ваши права в разделе
Вы не можете создавать новые темы
Вы не можете отвечать в темах
Вы не можете прикреплять вложения
Вы не можете редактировать свои сообщения

BB коды Вкл.
Смайлы Вкл.
[IMG] код Вкл.
HTML код Выкл.



Часовой пояс GMT +4, время: 15:31.


Работает на vBulletin® версия 3.8.4.
Copyright ©2000 - 2026, Jelsoft Enterprises Ltd.
Перевод: zCarot