PCCar.ru - Ваш автомобильный компьютер

Вернуться   PCCar.ru - Ваш автомобильный компьютер > MP3Car ТехИнфа > Блоки питания > Контроллеры управления питанием

Ответ
 
Опции темы Поиск в этой теме
Старый 06.04.2018, 16:23   #1
alex_palace
Пользователь
 
Регистрация: 05.03.2018
Возраст: 52
Город: Киев
Регион: Украина
Машина: Mitsubishi Lancer IV
Сообщений: 71
alex_palace is on a distinguished road
По умолчанию простейший контроллер питания на Ардуинке.

т.к с электроникой слегка на Вы и перед тем чтоб что-то сваять приходится долго и нудно изучать предмет и подбирать комплектуху а готового контроллера питания купить сейчас малореально (или за ненорммальные на нынешние времена деньги) то решил попробовать сваять контроллер из того что есть под руками а именно Ардуинка (есть и про мини и нано в3) , парочка ДЦ-ДЦ степ даун и релюшки.
1й плюс - настройка задержек может быть вообще прямо с самого компа сделана. 2. при отключении схема не будет потреблять НИЧЕГО от слова совсем.
В первом приближении (т.к симуляторы для меня слегка новое и не освоенное и победить его пока не смог то поправьте если ошибка в логике)

Цепь разомкнута. вольтметр эмулирует дц-дс 5 вольт на Ардуину.
При замыкании АСС реле 1 замыкается и дает питание на самоподдерживающуюся схему из реле 2 и 3, цепь будет замкнута пока не получит питание на реле 3. Дальше ардуина уже смотрит на напряжение и время и управляет и реле включения нагрузки или обесточивает схему (уже задумался .. есть минус.. надо доработать чтоб обесточивало даже при замкнутом АСС до тех пор пока его не разомкнут и не замкнут снова. Идеи подкинете? Релюшки 1 и 3 - обычные автомобильные 12в,3я - 5 вольтовая управляемая ардуиной.

Последний раз редактировалось skanch; 16.03.2022 в 10:45.
alex_palace вне форума   Ответить с цитированием
Старый 06.04.2018, 21:14   #2
T_r_D
Старший Пользователь
 
Регистрация: 03.07.2015
Регион: 77, 97, 99, 177
Сообщений: 372
T_r_D is a jewel in the roughT_r_D is a jewel in the roughT_r_D is a jewel in the rough
По умолчанию

Что-то косяк тут!
Второе реле не сработает.
нагрузочки в катушку мало, да и так делать нельзя.
при пропадании напруги будет обратный ток в катушке, самоиндукция, и преобразователь скажет до свидания.

PS. Если нужно включение реле и удержание, то контакты первого реле должны быть параллельны выключателю ACC.
И диодная развязка чтоб не питать всю машину через контакты твоего реле.

Да и темы плодить заколебали! По форуму поищите!
T_r_D вне форума   Ответить с цитированием
Старый 06.04.2018, 21:21   #3
Alex15BV
Пользователь
 
Регистрация: 01.11.2017
Возраст: 51
Город: Лобня
Регион: 50, 90, 150
Машина: BMW 530D Touring
Сообщений: 96
Alex15BV is a jewel in the roughAlex15BV is a jewel in the roughAlex15BV is a jewel in the rough
По умолчанию

а полевые транзисторы чем плохи для данной задачи? Два штуки нужно: мощный - для нагрузки, и слаботочный - для захвата питания и управления от Ардуины...
Вот посмотри тут: БП - входной каскад на двух полевиках - как раз твой вариант: мелкий транзюк открывает большой, и через его же затвор Ардуина перехватывает управление питанием
Alex15BV вне форума   Ответить с цитированием
Старый 06.04.2018, 22:30   #4
alex_palace
Пользователь
 
Регистрация: 05.03.2018
Возраст: 52
Город: Киев
Регион: Украина
Машина: Mitsubishi Lancer IV
Сообщений: 71
alex_palace is on a distinguished road
По умолчанию

Вот за ссылочку спасибо! А по поводу тем.. поиск на форуме ищет что угодно но только не нужное так к примеру и не нашел реального способа прикрутить avermedia mp800 fm к icards. Поиском нашел тему с упоминанием о другой теме но той темы не нашел в упор.
alex_palace вне форума   Ответить с цитированием
Старый 06.04.2018, 22:32   #5
skanch
Модератор
 
Аватар для skanch
 
Регистрация: 19.01.2010
Возраст: 60
Город: Санкт-Петербург
Регион: 78, 98
Сообщений: 2,669
skanch has a brilliant futureskanch has a brilliant futureskanch has a brilliant futureskanch has a brilliant futureskanch has a brilliant futureskanch has a brilliant futureskanch has a brilliant futureskanch has a brilliant futureskanch has a brilliant futureskanch has a brilliant futureskanch has a brilliant future
По умолчанию

Цитата:
Сообщение от alex_palace Посмотреть сообщение
....
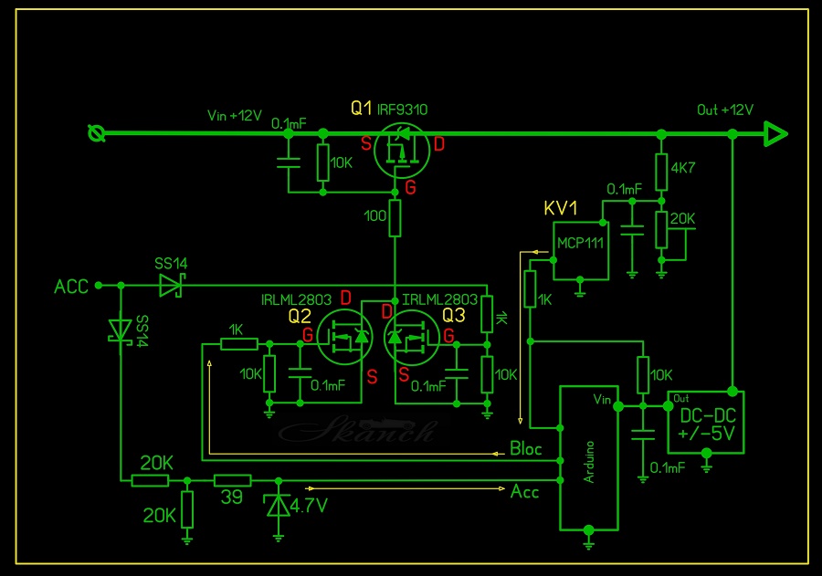
Это проверенная схема с управлением от Ардуино и отслеживанием напряжения на входе средствами супервизора MCP111. Твердотельное реле CPC1117N нормально-замкнутое, "BLOC" - это блокировка от Ардуино, ACC - это наличие/отсутствие напряжения на одном из "пинов" Ардуино для отслеживания его присутствия.
IRF9310
IRLML2803

Нажмите на изображение для увеличения
Название: Ключ11.jpg
Просмотров: 1581
Размер:	121.9 Кб
ID:	49529

Алгоритм такой: включаем «АСС», открывается ключ Q3 IRLML2803, он в свою очередь открывает Q1 IRF9310 и основное напряжение через Q1 IRF9310 поступает на питание системы (в том числе и на питание Ардуины), "АСС" так же поступает на «пин» Ардуины, которая «видит» включенный «АСС» и по определенному алгоритму включает нужное количество каналов. Первым в этом алгоритме должно стоять включение линии «Bloc» - блокируется включение Q1 IRF9310 через ключ Q2 и теперь если пропадает «АСС» Ардуино это «видит» и после задержки в 5-6 секунд (эта задержка позволяет избежать начало выключения системы при кручении стартером) по определенному алгоритму завершает работу каналов и последним выключается линия «Bloc», тем самым переводя на «аварийное» отключение питание системы если напряжение на АКБ снизилось до выставленного порога отслеживания. За это отвечает супервизор KV1 MCP111. В нормальном состоянии у него на выходе ничего нет, но как только напряжение через делитель напряжения снизится до критического значения — на выходе появляется «минус» и включается нормально-замкнутое твердотельное реле K1, разрывающее ключ Q3 IRLML2803 и питание полностью отключается.
Вторая схема без использования твердотельного реле. При таком исполнении Ардуино всегда работает. Отслеживание напряжения ведется с помощью KV1 MCP111, но отключение уже через Ардуино (при отключенном "АСС" и появлении сигнала от супервизора контроллер завершает все процессы и в последнюю очередь отключает линию "Bloc", что приводит к полному обесточивания системы).

Нажмите на изображение для увеличения
Название: Ключ14.jpg
Просмотров: 1555
Размер:	113.3 Кб
ID:	49530

Последний раз редактировалось skanch; 07.04.2018 в 14:35.
skanch вне форума   Ответить с цитированием
Старый 07.04.2018, 00:21   #6
alex_palace
Пользователь
 
Регистрация: 05.03.2018
Возраст: 52
Город: Киев
Регион: Украина
Машина: Mitsubishi Lancer IV
Сообщений: 71
alex_palace is on a distinguished road
По умолчанию

Цитата:
Сообщение от skanch Посмотреть сообщение
Это проверенная схема с управлением от Ардуино и отслеживанием напряжения на входе средствами супервизора MCP111. Твердотельное реле CPC1117N нормально-замкнутое, "BLOC" - это блокировка от Ардуино, ACC - это наличие/отсутствие напряжения на одном из "пинов" Ардуино для отслеживания его присутствия.
IRF9310
IRLML2803

Вложение 49524
Начинаю сильно жалеть что не занимался электроникой серьезнее.. Схему повторить думаю на макете смогу, если правильно понял то остаётся только натардуинке настроить таймеры включения и выключения компа?
Сейчас с телефона и прргуглить картинку не могу но подозреваю что есть где-то полностью подробно об этой схеме? Кстати наткнулся на аналогичного плана контроллер для рашбери , и там уже есть интересные куски кода. Ну не электронщик я по армейской специальности электрик в том числе вот и стараюсь максимально на релюшках ))
Во вторник (кстати ВСЕХ С НАСТУПАЮЩИМ ПРАЗДНИКОМ СВЯТОГО ХРИСТОВОГО ВОСКРЕСЕНИЯ!) сяду и прикину что проще и выгоднее этот вариант или поверконтроль (правда в отличии от пик ардуина таки программист на ходу без программатора таки )
Был бы у кого готовый вариант то проще было б купить Но.. на безрыбье..
alex_palace вне форума   Ответить с цитированием
Старый 07.04.2018, 00:34   #7
skanch
Модератор
 
Аватар для skanch
 
Регистрация: 19.01.2010
Возраст: 60
Город: Санкт-Петербург
Регион: 78, 98
Сообщений: 2,669
skanch has a brilliant futureskanch has a brilliant futureskanch has a brilliant futureskanch has a brilliant futureskanch has a brilliant futureskanch has a brilliant futureskanch has a brilliant futureskanch has a brilliant futureskanch has a brilliant futureskanch has a brilliant futureskanch has a brilliant future
По умолчанию

Это часть схемы моих распределителей питания.
Электромеханические реле стараюсь не использовать. Описания схемы нет, но если нужно, то позже сброшу в личку.
skanch вне форума   Ответить с цитированием
Старый 07.04.2018, 08:31   #8
alex_palace
Пользователь
 
Регистрация: 05.03.2018
Возраст: 52
Город: Киев
Регион: Украина
Машина: Mitsubishi Lancer IV
Сообщений: 71
alex_palace is on a distinguished road
По умолчанию

Цитата:
Сообщение от skanch Посмотреть сообщение
Это часть схемы моих распределителей питания.
Электромеханические реле стараюсь не использовать. Описания схемы нет, но если нужно, то позже сброшу в личку.
По моему взгляду неэлектронщика таки Ваша схема сложнее
Покупать готовое - не та сумма которую я могу спокойно потратить
Схема ув. skanch в принципе повторима на макетке. В ИДЕАЛЕ ее бы чуток еще упростить т.к контроль будет под тут самую DN2800MT и на выходе мне достаточно прямого напряжения с акума (по ходу оно вроде так и есть)
А где-то более подробное описание есть? С компа смотрю и таки Ваша схемка не такая уж и дорогая по себестоимости выходит, но нектороые моменты все-таки не догоняю "BLOC" - это блокировка от Ардуино, ACC - это наличие/отсутствие напряжения на одном из "пинов" Ардуино для отслеживания его присутствия. " - блок это сигнал от ардуины снять питание, правильно понял? А АСС контроль включилась ли сама ардуина?

. Если б как-то в эту http://pccar.ru/showthread.php?t=19000 схему вместо пика поставить ардуину то устройство вышло б гораздо более универсальным вплоть до связи с компом (ибо кто мешает у НАНО по ком-порту встроенному спросить к примеру напряжение или температуру (т.е уже ближе к http://pccar.ru/showthread.php?t=15427 вышло бы)
из еще вариантов нашел https://circuits.io/circuits/2148869...uino-smart-psu (тут https://circuits.io/circuits/2148869...-smart-psu#bom даже практически готовый скетч) и https://www.drive2.ru/l/6124589/
изначальная идея была как раз максимально упростить систему, при этом ее сделав максимально гибкой и универсальной а не паять схему размером с пол-материнки
После праздников если вдруг будет время попробую все таки понять что есть пик в поверконтроле и по какому принципу он работает и тогда возможно и получится что-то простое и универсальное.
alex_palace вне форума   Ответить с цитированием
Старый 07.04.2018, 09:19   #9
skanch
Модератор
 
Аватар для skanch
 
Регистрация: 19.01.2010
Возраст: 60
Город: Санкт-Петербург
Регион: 78, 98
Сообщений: 2,669
skanch has a brilliant futureskanch has a brilliant futureskanch has a brilliant futureskanch has a brilliant futureskanch has a brilliant futureskanch has a brilliant futureskanch has a brilliant futureskanch has a brilliant futureskanch has a brilliant futureskanch has a brilliant futureskanch has a brilliant future
По умолчанию

Цитата:
Сообщение от alex_palace Посмотреть сообщение
...А где-то более подробное описание есть? ...
Подробностей нигде нет (выше добавил описание работы). На мой взгляд схема очень простая и функциональная. В любом случае - каждый выбирает самостоятельно, что ему больше подходит.
skanch вне форума   Ответить с цитированием
Старый 07.04.2018, 10:09   #10
Alex15BV
Пользователь
 
Регистрация: 01.11.2017
Возраст: 51
Город: Лобня
Регион: 50, 90, 150
Машина: BMW 530D Touring
Сообщений: 96
Alex15BV is a jewel in the roughAlex15BV is a jewel in the roughAlex15BV is a jewel in the rough
По умолчанию

Цитата:
Сообщение от alex_palace Посмотреть сообщение
. Если б как-то в эту http://pccar.ru/showthread.php?t=19000 схему вместо пика поставить ардуину.
Так "а что мешает"? ... и то, и то - контроллеры
Alex15BV вне форума   Ответить с цитированием
Ответ


Здесь присутствуют: 1 (пользователей: 0 , гостей: 1)
 

Ваши права в разделе
Вы не можете создавать новые темы
Вы не можете отвечать в темах
Вы не можете прикреплять вложения
Вы не можете редактировать свои сообщения

BB коды Вкл.
Смайлы Вкл.
[IMG] код Вкл.
HTML код Выкл.



Часовой пояс GMT +4, время: 17:52.


Работает на vBulletin® версия 3.8.4.
Copyright ©2000 - 2026, Jelsoft Enterprises Ltd.
Перевод: zCarot