PCCar.ru - Ваш автомобильный компьютер

Вернуться   PCCar.ru - Ваш автомобильный компьютер > MP3Car ТехИнфа > Разработка устройств

Ответ
 
Опции темы Поиск в этой теме
Старый 03.04.2016, 15:55   #1
Dmitry8
Пользователь
 
Регистрация: 10.12.2013
Регион: 63, 163
Сообщений: 53
Dmitry8 is on a distinguished road
По умолчанию FT-CAN-шилд

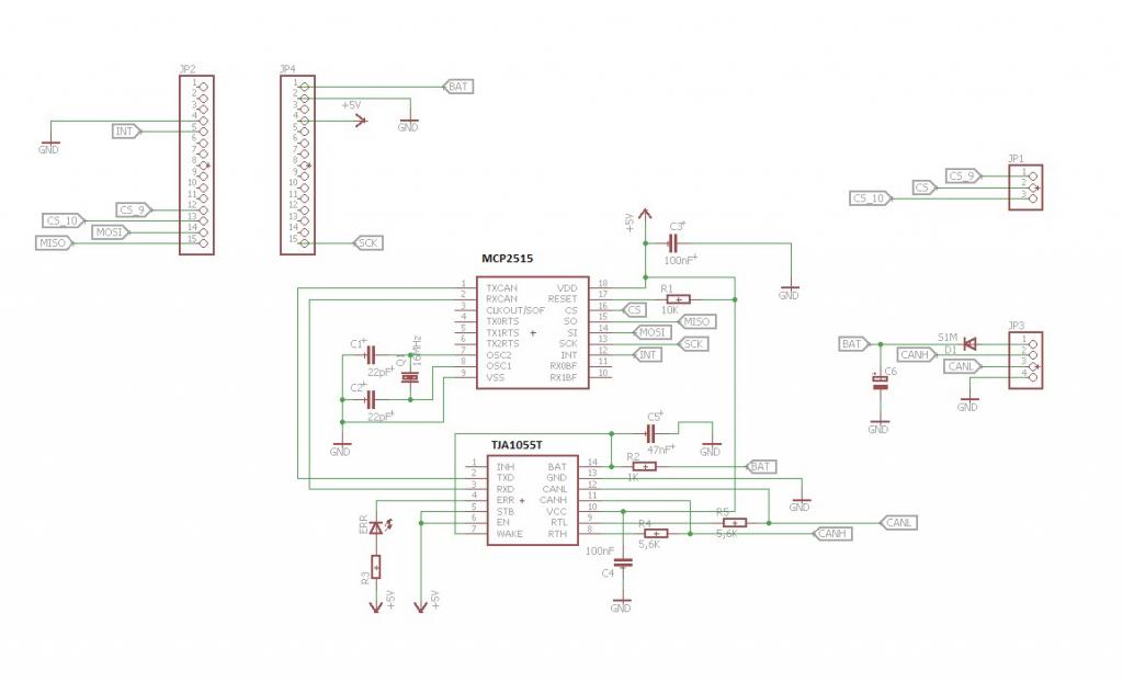
В процессе изучения работы CAN шины в автомобилях Peugeot/Citroen нами было сконструировано устройство: CAN-шилд, которое позволяет подключаться к CAN сети устройств стандарта FT-CAN. Шилд работает совместно с arduino nano и при использовании специально разработанного скетча позволяет считывать данные, уже многим знакомым ПО для Windows: canhacker. Здесь мы собираем данные по CAN в автомобилях PSA.
Предлагаем всем желающим присоединиться к изучению и разработке интересных устройств.
Миниатюры
Нажмите на изображение для увеличения
Название: can6.jpg
Просмотров: 1820
Размер:	41.5 Кб
ID:	43335   Нажмите на изображение для увеличения
Название: IMG_9718.jpg
Просмотров: 1593
Размер:	34.4 Кб
ID:	43336   Нажмите на изображение для увеличения
Название: IMG_9734.jpg
Просмотров: 1188
Размер:	34.5 Кб
ID:	43337  

Последний раз редактировалось Dmitry8; 03.04.2016 в 19:25.
Dmitry8 вне форума   Ответить с цитированием
Старый 15.04.2016, 10:15   #2
-=zds=-
Старший Пользователь
 
Регистрация: 06.04.2009
Возраст: 42
Город: Владивосток
Регион: 25
Машина: Toyota CAMRY
Сообщений: 636
-=zds=- is a jewel in the rough-=zds=- is a jewel in the rough-=zds=- is a jewel in the rough
По умолчанию

Давайте для Toyota такое замутим, я имею ввиду таблицу с расшифровкой CAN адресов, я подключился к шине и вычитал примерно 140 адресов по которым обновляются данные, вот бы расшифровать что там сообщается.

Нажмите на изображение для увеличения
Название: image-15-04-16-16-04.jpeg
Просмотров: 1271
Размер:	183.1 Кб
ID:	43491
Нажмите на изображение для увеличения
Название: image-15-04-16-16-04-1.jpeg
Просмотров: 872
Размер:	143.9 Кб
ID:	43492
Нажмите на изображение для увеличения
Название: image-15-04-16-16-04-2.jpeg
Просмотров: 862
Размер:	125.4 Кб
ID:	43493
Нажмите на изображение для увеличения
Название: image-15-04-16-16-04-3.jpeg
Просмотров: 1237
Размер:	191.8 Кб
ID:	43494
__________________
Chaser продал
forester продал
Legacy продал
Impreza GH8 идет постройка... Продал, комп забрал...
Toyota Camry 2015 07.09.18 Продал комп отдал с машиной, следующий будет полностью с ноля!
-=zds=- вне форума   Ответить с цитированием
Старый 15.04.2016, 11:18   #3
(vS)
Гуру
 
Аватар для (vS)
 
Регистрация: 13.10.2006
Возраст: 48
Город: Санкт-Петербург
Регион: 54
Машина: '98 PRIUS NHW10
Сообщений: 1,991
(vS) will become famous soon enough(vS) will become famous soon enough
По умолчанию

а ты погугли )) как раз для тойоты уже много есть нарытого

http://tucrrc.utulsa.edu/ToyotaCAN.html
__________________
маст{ер} c[лов]а и стил<ус>а

мои детки: сивик и геша + а у него названья нет + примус +
грандесла
(vS) вне форума   Ответить с цитированием
Старый 15.04.2016, 11:56   #4
-=zds=-
Старший Пользователь
 
Регистрация: 06.04.2009
Возраст: 42
Город: Владивосток
Регион: 25
Машина: Toyota CAMRY
Сообщений: 636
-=zds=- is a jewel in the rough-=zds=- is a jewel in the rough-=zds=- is a jewel in the rough
По умолчанию

Цитата:
Сообщение от (vS) Посмотреть сообщение
а ты погугли )) как раз для тойоты уже много есть нарытого

http://tucrrc.utulsa.edu/ToyotaCAN.html
Да я видел это, старье...
__________________
Chaser продал
forester продал
Legacy продал
Impreza GH8 идет постройка... Продал, комп забрал...
Toyota Camry 2015 07.09.18 Продал комп отдал с машиной, следующий будет полностью с ноля!
-=zds=- вне форума   Ответить с цитированием
Старый 16.04.2016, 11:14   #5
(vS)
Гуру
 
Аватар для (vS)
 
Регистрация: 13.10.2006
Возраст: 48
Город: Санкт-Петербург
Регион: 54
Машина: '98 PRIUS NHW10
Сообщений: 1,991
(vS) will become famous soon enough(vS) will become famous soon enough
По умолчанию

ну это не единственное, на канхакере есть у кого спросить да и почитать
__________________
маст{ер} c[лов]а и стил<ус>а

мои детки: сивик и геша + а у него названья нет + примус +
грандесла
(vS) вне форума   Ответить с цитированием
Ответ


Здесь присутствуют: 1 (пользователей: 0 , гостей: 1)
 

Ваши права в разделе
Вы не можете создавать новые темы
Вы не можете отвечать в темах
Вы не можете прикреплять вложения
Вы не можете редактировать свои сообщения

BB коды Вкл.
Смайлы Вкл.
[IMG] код Вкл.
HTML код Выкл.



Часовой пояс GMT +4, время: 11:34.


Работает на vBulletin® версия 3.8.4.
Copyright ©2000 - 2026, Jelsoft Enterprises Ltd.
Перевод: zCarot