PCCar.ru - Ваш автомобильный компьютер

Вернуться   PCCar.ru - Ваш автомобильный компьютер > Всё Остальное > Проекты > Рабочий журнал

Ответ
 
Опции темы Поиск в этой теме
Старый 08.04.2014, 11:41   #1
ak77m
Новый Пользователь
 
Регистрация: 05.11.2013
Возраст: 48
Регион: 16, 116
Машина: Sorento 2013
Сообщений: 15
ak77m has a spectacular aura aboutak77m has a spectacular aura aboutak77m has a spectacular aura about
По умолчанию Sorento 2013 & Nexus7 2013

Финальный вариант:



Ниже описание


Доброго времени суток.

С покупкой новой машины (Sorento 2013) решил заняться установкой навигации с Online-мониторингом + интернет радио + диагностика. На прежней машине 5 лет отработал безымянной китаец на платформе S60, практически без нареканий, но ….
Посмотрев отзывы и демо-видео, решил что, использовать ее нового собрата S150 желания нет.
В итоге решил оставить штатную магнитолу для радио-флешки-громкой связи и добавить сверху планшет. Выбор пал на Nexus7 2013. Заранее понимая, что старая версия нексуса уже обкатана и облизана со всех сторон, выбрал новую, потому что она новая

Установку кокошника показывать не буду, т.к. первоначальная конструкция оказалась громоздкой, выглядела приблизительно так:



В итоге я ее снес, сейчас переделываю.

Тестовая эксплуатация планшета в стандартной комплектации с подключением через прикуриватель, со снятой батарейкой, показала один неудобный момент. Даже кратковременное выключение зажигания или включение стартера уводит планшет в ребут, жить конечно можно, но не комфортно. Как выяснилось я не один такой, на данном сайте человек с ником mcf1 (http://pccar.ru/showthread.php?t=19583), поделился своей наработкой (за что ему большое спасибо), суть которой в том, что планшет не вырубается полностью, а просто уводится в сон, путем использования Hall Sensor-а.
В его схеме планшет живет постоянно от АКБ, а при планируемом долгом отсутствии, вырубается вручную.

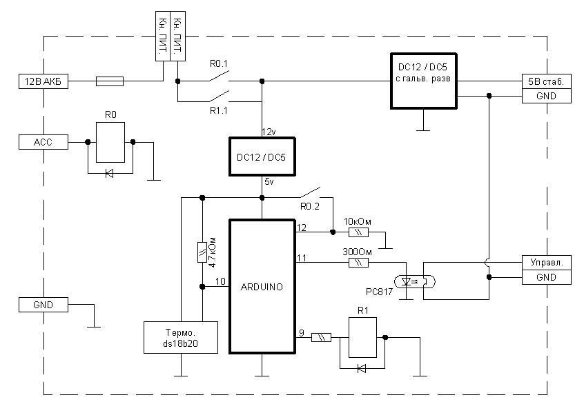
В моем варианте я решил поступить немного сложнее. Требования к БП у меня были следующие:
- В теплое время года, блок питания должен держать планшет в «сонном режиме» порядка 8 часов, затем самостоятельно вырубать. В холодное время держать около 2х часов, а если совсем колотун-бабай 30 минут.
- При выключении зажигания не уводить планшет в сон сразу, а ждать секунд 10 и только потом баиньки.
- При отключении от АКБ, блок питания не должен потреблять ничего, т.е. совсем 0.

Для этого «родилась» такая схема на ардуинке:



Используется прямое подключение к АКБ и контакт от зажигания.
При включении зажигания, реле R0 с двумя парами контактов, одной парой подключает питание схемы (R0.1), а другой (R0.2) подает на 12pin сигнал «Зажигание включено». Врубается контроллер и подается питание на планшет, через отдельный БП12В/5В с гальв. развязкой.
Контроллер просыпается и первым делом самоблокирутся по питанию реле R1 (R1.1) с pin9, теперь даже если зажигание вырубить схема продолжит работу. Реле герконовое, потребление мизерное, поэтому управляю напрямую без усиливающего транзистора.
В таком режиме все работает пока ключ в положении ACC
Теперь мы ключ вытащили. Реле R0 отключается, соответственно на 12pin контроллера появится низкий уровень (сделал данный вход на реле, т.к. напряжение на клемме ACC скачет).
Запускается обратный отсчет времени - 8 часов. Через 10 секунд на 11 выход подается логическая 1 и планшет переводится в спящий режим c минимальным токопотреблением (таскер на планшете вырубает «вай-вай» и «блюпуп» чтобы меньше жрал).
Теперь самое главное, контроллер начинает смотреть температуру с датчика ds18b20. алгоритм простейший

maxTIME = maxTime-K

если тепло, т.е t>15 градусов, то K=1, если меньше но больше 0 то К=2 и так далее. Соответственно, чем холоднее в машине, тем быстрее счетчик обнуляется.

Затраты (брал не у китайцев, можно и дешевле):
- макетная плата 120 руб
- ардуино про мини 200 руб
- реле 2х130 руб
- оптопара 20 руб
- преобразователь с гальв. развязкой 700 руб.
- преобразователь для питания контроллера NoName 200 руб.
Итого: 1500 руб

Пока все собрано на столе, жду когда малость потеплеет, чтобы пробросить провода к АКБ. Если кому интересно скетч для контроллера выложу после обкатки.
Миниатюры
Нажмите на изображение для увеличения
Название: IMG_1433.jpg
Просмотров: 9181
Размер:	73.5 Кб
ID:	35567   Нажмите на изображение для увеличения
Название: shema.PNG
Просмотров: 10051
Размер:	3.2 Кб
ID:	35568   Нажмите на изображение для увеличения
Название: 1.jpg
Просмотров: 8380
Размер:	52.3 Кб
ID:	36348  

Последний раз редактировалось admin; 17.03.2017 в 02:28.
ak77m вне форума   Ответить с цитированием
Старый 18.04.2014, 01:30   #2
Qvazar12
Новый Пользователь
 
Регистрация: 18.04.2014
Возраст: 42
Регион: 50, 90, 150
Сообщений: 4
Qvazar12 is on a distinguished road
По умолчанию

Толково придумал с датчиком температуры, с позволения "возьму на вооружение")
1) что за реле, кинь ссыль или маркировку
2) кнопки на руле есть планы использовать?
Qvazar12 вне форума   Ответить с цитированием
Старый 20.04.2014, 19:22   #3
ak77m
Новый Пользователь
 
Регистрация: 05.11.2013
Возраст: 48
Регион: 16, 116
Машина: Sorento 2013
Сообщений: 15
ak77m has a spectacular aura aboutak77m has a spectacular aura aboutak77m has a spectacular aura about
По умолчанию

1. Реле из разряда "что было в ближайшем ларьке"
R0 - TRSB-12VDC-SB-L20
R1 - TRR1A05D00
Вообще, можно заменить R1, mosfet p-канальным, через оптопару разумеется.

2. Пока нет, т.к. штатная магнитолла на месте.
Вообще при подключении по синему зубу, штатная балалайка спокойно переключает станции и треки на проигрывателе. Правда в моем случае есть одно большое НО, при работе через блютуз появляется фон в динамиках, его конечно можно задушить эквалайзером, но тогда звук отстойный (питание не причем, пробовал от разных устройств, в том числе от телефона. Скорее всего гамнитола с браком)
ak77m вне форума   Ответить с цитированием
Старый 27.04.2014, 18:56   #4
ak77m
Новый Пользователь
 
Регистрация: 05.11.2013
Возраст: 48
Регион: 16, 116
Машина: Sorento 2013
Сообщений: 15
ak77m has a spectacular aura aboutak77m has a spectacular aura aboutak77m has a spectacular aura about
По умолчанию

Ну вот с потеплением я наконец добрался до машины
Начну с обратного, сначала результат:



обзор функционала (Ютубная ссылка http://youtu.be/ydgOfxrnyVs ):



Это кокошник в процессе "творческой" доработки



Что пришлось поменять после тестовой эксплуатации первого варианта
- Немного изменил размер рамки. Сначала я хотел визуально углубить экран чтобы небыло бликов. Идея вобщем то правильная, но сильно глубоко планшет не получилось вставить, а вот рамка получилась громоздкая (первый вариант). Кроме того, экран яркий и не смотря на блики видно все. Так же, если уж совсем пипец какое солнце, я одеваю темные очки и из-за поляризации экран один фиг становится нечитаемым
- отказался от идей подключения wifi камеры (глюкавые модели судя по отзывам) и подключения простейшей камеры к планшету, т.к. хочу остаться на оригинальной прошивке
- немного поменял размер кнопок
- решил добавить LTE модем с WiFi, возможно его тоже придется доработать чтобы он включался/выключался автоматически

Вот ссылка на рабочий скетч Ардуины http://www.pccar.ru/attachment.php?a...1&d=1398606777(если кто решит что это индусский код, то будет прав , т.к. я не программист, тем не менее все вроде работает, коментариев там много). Буду рад полезным коментариям.



Миниатюры
Нажмите на изображение для увеличения
Название: DPP33009.JPG
Просмотров: 8786
Размер:	61.7 Кб
ID:	35780   Нажмите на изображение для увеличения
Название: DPP11007.JPG
Просмотров: 8879
Размер:	48.4 Кб
ID:	35781   Нажмите на изображение для увеличения
Название: DPP33008.JPG
Просмотров: 8798
Размер:	69.1 Кб
ID:	35784  
Вложения
Тип файла: rar TimeRelay.rar (2.1 Кб, 1524 просмотров)
ak77m вне форума   Ответить с цитированием
Старый 27.04.2014, 19:14   #5
Rage2
Banned
 
Регистрация: 06.11.2009
Возраст: 39
Город: Nizhniy Novgorod
Регион: 52
Машина: Ford Focus III
Сообщений: 1,776
Rage2 has a brilliant futureRage2 has a brilliant futureRage2 has a brilliant futureRage2 has a brilliant futureRage2 has a brilliant futureRage2 has a brilliant futureRage2 has a brilliant futureRage2 has a brilliant futureRage2 has a brilliant futureRage2 has a brilliant futureRage2 has a brilliant future
По умолчанию

Рамка очень понравилась, прям как родная. Респект в репу!

Последний раз редактировалось Rage2; 27.04.2014 в 22:18.
Rage2 вне форума   Ответить с цитированием
Старый 27.04.2014, 22:16   #6
awtoap
Гуру
 
Аватар для awtoap
 
Регистрация: 19.09.2009
Возраст: 47
Город: Мелитополь
Регион: Украина
Сообщений: 2,022
awtoap is a splendid one to beholdawtoap is a splendid one to beholdawtoap is a splendid one to beholdawtoap is a splendid one to beholdawtoap is a splendid one to beholdawtoap is a splendid one to beholdawtoap is a splendid one to behold
По умолчанию

Приятно глянуть на прямые руки. Зачет!

ЗЫ. Хотя у китов, думаю, уже можно купить готовый мафон с готовой переходной рамкой дабы не заниматься её строганием.
awtoap вне форума   Ответить с цитированием
Старый 28.04.2014, 00:16   #7
ak77m
Новый Пользователь
 
Регистрация: 05.11.2013
Возраст: 48
Регион: 16, 116
Машина: Sorento 2013
Сообщений: 15
ak77m has a spectacular aura aboutak77m has a spectacular aura aboutak77m has a spectacular aura about
По умолчанию

Цитата:
Сообщение от awtoap Посмотреть сообщение
Хотя у китов, думаю, уже можно купить готовый мафон с готовой переходной рамкой дабы не заниматься её строганием.
Мазохизмом не страдаю и рассматривал варианты готовых изделей, причем, как писал выше, на другой машине использовал ГУ на WinCE.
НО, на данный момент все андроид девайсы китайского-корейского производства весьма посредственного уровня (это мое личное мнение, не настаиваю). По крайней мере я не видел ГУ с IPS матрицей высокого разрешения и истинно емкостным дисплеем.

У корейцев весьма популярны кокошники для навигаторов их ставят фактически так же как установил я. И возможно даже правильнее с точки зрения функциональности. Но это пипец уродство.
Миниатюры
Нажмите на изображение для увеличения
Название: 2265b8dcfa4f.jpg
Просмотров: 2561
Размер:	41.9 Кб
ID:	35788  
ak77m вне форума   Ответить с цитированием
Старый 28.04.2014, 01:02   #8
awtoap
Гуру
 
Аватар для awtoap
 
Регистрация: 19.09.2009
Возраст: 47
Город: Мелитополь
Регион: Украина
Сообщений: 2,022
awtoap is a splendid one to beholdawtoap is a splendid one to beholdawtoap is a splendid one to beholdawtoap is a splendid one to beholdawtoap is a splendid one to beholdawtoap is a splendid one to beholdawtoap is a splendid one to behold
По умолчанию

Я больше за подобный вариант http://e.roadrover.cn/product/view/123.html
awtoap вне форума   Ответить с цитированием
Старый 16.05.2014, 12:58   #9
Oreshrek
Старший Пользователь
 
Регистрация: 24.02.2013
Возраст: 41
Город: Москва
Регион: 77, 97, 99, 177
Машина: Kia Optima
Сообщений: 180
Oreshrek is on a distinguished road
По умолчанию

Хорошо заинсталил) Но удачен ли угол наклона? Не отсвечивает?
Oreshrek вне форума   Ответить с цитированием
Старый 22.05.2014, 15:57   #10
ak77m
Новый Пользователь
 
Регистрация: 05.11.2013
Возраст: 48
Регион: 16, 116
Машина: Sorento 2013
Сообщений: 15
ak77m has a spectacular aura aboutak77m has a spectacular aura aboutak77m has a spectacular aura about
По умолчанию

Цитата:
Сообщение от Oreshrek Посмотреть сообщение
Хорошо заинсталил) Но удачен ли угол наклона? Не отсвечивает?
Спасибо. Угол подбирал, чтоб и смотрелся нормально и видно было.
Блики есть, если использовать темное оформление, то они заметны. Тем не менее яркости экрана хватает даже в самый разгар дня.
ak77m вне форума   Ответить с цитированием
Ответ


Здесь присутствуют: 1 (пользователей: 0 , гостей: 1)
 
Опции темы Поиск в этой теме
Поиск в этой теме:

Расширенный поиск

Ваши права в разделе
Вы не можете создавать новые темы
Вы не можете отвечать в темах
Вы не можете прикреплять вложения
Вы не можете редактировать свои сообщения

BB коды Вкл.
Смайлы Вкл.
[IMG] код Вкл.
HTML код Выкл.



Часовой пояс GMT +4, время: 04:45.


Работает на vBulletin® версия 3.8.4.
Copyright ©2000 - 2026, Jelsoft Enterprises Ltd.
Перевод: zCarot