PCCar.ru - Ваш автомобильный компьютер

Вернуться   PCCar.ru - Ваш автомобильный компьютер > MP3Car ТехИнфа > AndroidCar > Питание

Ответ
 
Опции темы Поиск в этой теме
Старый 26.10.2015, 15:14   #981
laytya
Старший Пользователь
 
Регистрация: 30.07.2011
Город: Новосибирск
Регион: 54
Машина: Honda Civic Ferio
Сообщений: 361
laytya is a glorious beacon of lightlaytya is a glorious beacon of lightlaytya is a glorious beacon of lightlaytya is a glorious beacon of lightlaytya is a glorious beacon of lightlaytya is a glorious beacon of light
По умолчанию

Да не дочитал. Я вспомнил почему я отказался от этого варианта. Тупо не хватило выводов в тиньке =)
laytya вне форума   Ответить с цитированием
Старый 26.10.2015, 15:16   #982
YAM1966
Гуру
 
Аватар для YAM1966
 
Регистрация: 01.06.2013
Возраст: 59
Регион: Украина
Машина: Toyota Fortuner 4.0 / Chevrolet Bolt EV
Сообщений: 2,006
YAM1966 has much to be proud ofYAM1966 has much to be proud ofYAM1966 has much to be proud ofYAM1966 has much to be proud ofYAM1966 has much to be proud ofYAM1966 has much to be proud ofYAM1966 has much to be proud ofYAM1966 has much to be proud ofYAM1966 has much to be proud ofYAM1966 has much to be proud ofYAM1966 has much to be proud of
По умолчанию

Цитата:
Сообщение от laytya Посмотреть сообщение
Да не дочитал. Я вспомнил почему я отказался от этого варианта. Тупо не хватило выводов в тиньке =)
Я вместо тинек использую atmega8a, цена 50 центов, ног гора... Памяти, ОЗУ и так далее....
YAM1966 вне форума   Ответить с цитированием
Старый 26.10.2015, 15:37   #983
oleg707
Гуру
 
Аватар для oleg707
 
Регистрация: 16.04.2014
Возраст: 42
Город: Gdynia
Регион: другой - для добавления сообщить ab
Сообщений: 2,548
oleg707 has a reputation beyond reputeoleg707 has a reputation beyond reputeoleg707 has a reputation beyond reputeoleg707 has a reputation beyond reputeoleg707 has a reputation beyond reputeoleg707 has a reputation beyond reputeoleg707 has a reputation beyond reputeoleg707 has a reputation beyond reputeoleg707 has a reputation beyond reputeoleg707 has a reputation beyond repute
По умолчанию

Цитата:
Сообщение от YAM1966 Посмотреть сообщение
Я вместо тинек использую atmega8a, цена 50 центов, ног гора... Памяти, ОЗУ и так далее....
вот вот, я на ардуину сгоревшую вместо 328p 8а передул феном. Те же яйца, вид сбоку, только памяти меньше (2k против 8k) и бутлоадер не пишется((, так что icsp...
Да ту же attiny 2313 можно, тоже ног куча, и в смд корпусе есть - меньше секаса.
oleg707 вне форума   Ответить с цитированием
Старый 26.10.2015, 16:56   #984
laytya
Старший Пользователь
 
Регистрация: 30.07.2011
Город: Новосибирск
Регион: 54
Машина: Honda Civic Ferio
Сообщений: 361
laytya is a glorious beacon of lightlaytya is a glorious beacon of lightlaytya is a glorious beacon of lightlaytya is a glorious beacon of lightlaytya is a glorious beacon of lightlaytya is a glorious beacon of light
По умолчанию

больше чем тинька45 для БП не нужно. Даже с настройкой по узб. =)
laytya вне форума   Ответить с цитированием
Старый 26.10.2015, 17:06   #985
YAM1966
Гуру
 
Аватар для YAM1966
 
Регистрация: 01.06.2013
Возраст: 59
Регион: Украина
Машина: Toyota Fortuner 4.0 / Chevrolet Bolt EV
Сообщений: 2,006
YAM1966 has much to be proud ofYAM1966 has much to be proud ofYAM1966 has much to be proud ofYAM1966 has much to be proud ofYAM1966 has much to be proud ofYAM1966 has much to be proud ofYAM1966 has much to be proud ofYAM1966 has much to be proud ofYAM1966 has much to be proud ofYAM1966 has much to be proud ofYAM1966 has much to be proud of
По умолчанию

Цитата:
Сообщение от laytya Посмотреть сообщение
больше чем тинька45 для БП не нужно. Даже с настройкой по узб. =)
Ну да, вот потом и возникает:
Цитата:
Сообщение от laytya Посмотреть сообщение
Тупо не хватило выводов в тиньке =)
YAM1966 вне форума   Ответить с цитированием
Старый 26.10.2015, 18:17   #986
laytya
Старший Пользователь
 
Регистрация: 30.07.2011
Город: Новосибирск
Регион: 54
Машина: Honda Civic Ferio
Сообщений: 361
laytya is a glorious beacon of lightlaytya is a glorious beacon of lightlaytya is a glorious beacon of lightlaytya is a glorious beacon of lightlaytya is a glorious beacon of lightlaytya is a glorious beacon of light
По умолчанию

Минимализм рулит, помница кто-то говорил =)

Так все что нужно работает. Большего и не нада.
laytya вне форума   Ответить с цитированием
Старый 28.10.2015, 11:03   #987
mr_nixon
Старший Пользователь
 
Регистрация: 28.02.2013
Город: Севастополь
Регион: 82
Машина: Mitsubishi
Сообщений: 222
mr_nixon is on a distinguished road
По умолчанию

Вот подскажите в чём загвоздка, начал пробовать писать СКЕТЧ, оттолкнувшись от форумных, пока как эксперемент, дабы разобраться, НО не пойму такой момент. 1 мои реле от ардуиновского комплекта 5 вольтовые и управляются сигналом LOW на включение(это предистория)
Смысл задачи при подаче ACC - Сразу включается HUB и чрез 2 секунды за ним NEXUS отключение в обратной последовательности.
Итак вопрос ПОЧЕМУ если я подключаю АРДУИНО УНО к ЮСБ, релюхи ВКЛ потом ОТКЛ а затем ВКЛ Nexus, но после подачи АСС всё начинает работать так как мне хочется.
ВОПРОС ВТОРОЙ(это ваще не догоняю)
Почему при подаче питания уже просто 8 вольт, без ЮСБ, когда схема должна начать работать автономно. реле Nexus просто сразу включается и не отключается, а реле Hab (клацнуло, я так понимаю запуск программы) и начало работать как мне хочется.
прилагаю секч
****************
int ACC = 4; // D4 вход ACC
int Nexus = 5; // D5 выход управления Nexus
int Hall = 6; // D6 выход управления датчиком холла
int flagACC = 0;
unsigned long pauseTime = 0;

void setup()
{
pinMode(ACC, INPUT);
pinMode(Nexus, OUTPUT);
pinMode(Hall, OUTPUT);
}
void loop()
{
if (digitalRead(ACC)== HIGH && flagACC == 0)
{
digitalWrite(Nexus, LOW); //вкл реле
pauseTime = millis();
flagACC = 1;
}
if (millis()-pauseTime>=2000 && flagACC == 1) // пауза 2 Сек
{
digitalWrite(Hall, LOW); //вкл реле
pauseTime = 0;
}
if (digitalRead(ACC)== LOW && flagACC == 1)
{
digitalWrite(Hall, HIGH); //откл реле
pauseTime = millis();
flagACC = 0;
}
if (millis()-pauseTime>=1000 && flagACC == 0) // пауза 2 Сек
{
digitalWrite(Nexus, HIGH); //откл реле
pauseTime = 0;
}
}
mr_nixon вне форума   Ответить с цитированием
Старый 28.10.2015, 11:07   #988
mr_nixon
Старший Пользователь
 
Регистрация: 28.02.2013
Город: Севастополь
Регион: 82
Машина: Mitsubishi
Сообщений: 222
mr_nixon is on a distinguished road
По умолчанию

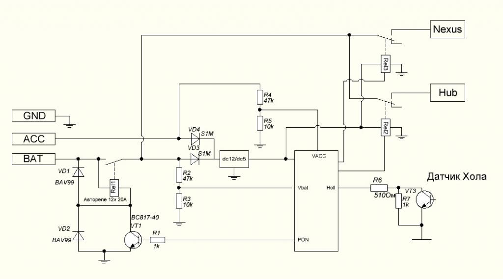
Благодоря YAM1966, вот такой вариант схемы сейчас собираю, решил остаться на реле, так они у меня уже есть, ну и гдето читал на форуме с реле шумов почемуто меньше.

Нажмите на изображение для увеличения
Название: Variant2.jpg
Просмотров: 1084
Размер:	41.3 Кб
ID:	41437
mr_nixon вне форума   Ответить с цитированием
Старый 28.10.2015, 11:13   #989
ali_vlad
Старший Пользователь
 
Регистрация: 21.06.2014
Возраст: 48
Регион: 05
Машина: Hyundai Accent II
Сообщений: 556
ali_vlad is on a distinguished road
По умолчанию

У тебя значени LOW и HIGH не перепутаны случайно?
ali_vlad вне форума   Ответить с цитированием
Старый 28.10.2015, 11:28   #990
YAM1966
Гуру
 
Аватар для YAM1966
 
Регистрация: 01.06.2013
Возраст: 59
Регион: Украина
Машина: Toyota Fortuner 4.0 / Chevrolet Bolt EV
Сообщений: 2,006
YAM1966 has much to be proud ofYAM1966 has much to be proud ofYAM1966 has much to be proud ofYAM1966 has much to be proud ofYAM1966 has much to be proud ofYAM1966 has much to be proud ofYAM1966 has much to be proud ofYAM1966 has much to be proud ofYAM1966 has much to be proud ofYAM1966 has much to be proud ofYAM1966 has much to be proud of
По умолчанию

Ну, во первых я не вижу где выставляются значения на ногах при включении питания. Вижу только установку направления ног.
Далее, ACC и BAT надо получать не digitalRead, а analogRead с проверкой на нужный уровень. Для этого можно воспользоваться макросом:
Код:
#define Rinput        47.0 // Последовательное сопротивление
#define Rground       10.0 // Сопротивление на массу
#define VRef           5.0 // Опорное для ADC
#define Kmnog         ((Rground + Rinput) / Rground)
#define V2ADC(v)      ((u16)(((v) * 1024.0) / (VRef * Kmnog)))
и сравнивать со значением, например V2ADC(10.0)

p.s.
Далее, чтобы не запутаться в своих-же if() else.... лучше void loop() написать с использование switch, т.е.
Код:
#define POWER_ST_OFF 0
#define POWER_ST_ACC_ON 1

#define ACC_MIN_TRIP_POINT  V2ADC(10.0)

int POWER_ST;
int POWER_CNT;

в setup()
POWER_ST = POWER_ST_OFF
POWER_CNT = 0;

в loop()
{
   // Вызывать с интервалом например 1 мСек по таймеру
   PowerCheck();
}

void PowerCheck()
{
  switch(POWER_ST)
  {
  case POWER_ST_OFF:
    if(analogRead(ACC) >= ACC_MIN_TRIP_POINT)
    {
      // напряжение на АСС больше минимального
      if(++POWER_CNT >= 1000)
      {
         // АСС больше минимального более 1 сек
         POWER_CNT = 0;
         POWER_ST = POWER_ST_ACC_ON;
      }
    }
    else
    {
      POWER_CNT = 0;
    }
    break;
  case POWER_ST_ACC_ON:
    ..................
    break;
  }
}
Ну и так далее, меньше условий тут запутаться.

Последний раз редактировалось YAM1966; 28.10.2015 в 11:59.
YAM1966 вне форума   Ответить с цитированием
Ответ


Здесь присутствуют: 1 (пользователей: 0 , гостей: 1)
 

Ваши права в разделе
Вы не можете создавать новые темы
Вы не можете отвечать в темах
Вы не можете прикреплять вложения
Вы не можете редактировать свои сообщения

BB коды Вкл.
Смайлы Вкл.
[IMG] код Вкл.
HTML код Выкл.



Часовой пояс GMT +4, время: 16:55.


Работает на vBulletin® версия 3.8.4.
Copyright ©2000 - 2026, Jelsoft Enterprises Ltd.
Перевод: zCarot