PCCar.ru - Ваш автомобильный компьютер

Вернуться   PCCar.ru - Ваш автомобильный компьютер > MP3Car ТехИнфа > AndroidCar > Железо > Планшеты

Ответ
 
Опции темы Поиск в этой теме
Старый 16.05.2018, 19:23   #3741
oleg707
Гуру
 
Аватар для oleg707
 
Регистрация: 16.04.2014
Возраст: 42
Город: Gdynia
Регион: другой - для добавления сообщить ab
Сообщений: 2,548
oleg707 has a reputation beyond reputeoleg707 has a reputation beyond reputeoleg707 has a reputation beyond reputeoleg707 has a reputation beyond reputeoleg707 has a reputation beyond reputeoleg707 has a reputation beyond reputeoleg707 has a reputation beyond reputeoleg707 has a reputation beyond reputeoleg707 has a reputation beyond reputeoleg707 has a reputation beyond repute
По умолчанию

Цитата:
Сообщение от shanay Посмотреть сообщение
Подскажите. Такая ситуация. Планшет питал через контроллер батареи, но шел разряд. Решил подключить напрямую, минуя контроллер, с напряжением 4в. Но планшет включается только со второго раза (3 секунды держу кнопку, 2 отпускаю, 7 держу) Далее работает с показателем 0 процентов. Если возвращаю контроллер, все включается с первого раза.
Перемычку на массу в контроллере, в шапке должно быть.
oleg707 вне форума   Ответить с цитированием
Старый 16.05.2018, 19:54   #3742
shanay
Старший Пользователь
 
Аватар для shanay
 
Регистрация: 18.07.2008
Город: Москва, Ясенево
Регион: 50, 90, 150
Машина: Toyota
Сообщений: 152
shanay is on a distinguished road
По умолчанию

да есть у меня перемычка и разряд идет. А как народ без контроллера батареи делает?
shanay вне форума   Ответить с цитированием
Старый 16.05.2018, 20:16   #3743
Alex5Kiev
Старший Пользователь
 
Аватар для Alex5Kiev
 
Регистрация: 21.05.2014
Возраст: 51
Город: Киев
Регион: Украина
Машина: Toyota Avensis
Сообщений: 310
Alex5Kiev is infamous around these partsAlex5Kiev is infamous around these parts
По умолчанию

Цитата:
Сообщение от shanay Посмотреть сообщение
да есть у меня перемычка и разряд идет. А как народ без контроллера батареи делает?
Если вы продаете +5в на площадку мини юсб (тем самым эмулируя зарядку), тогда перережте сигнальные провода на выходе контроллера и планшет просто будет показывать во время работы зарядку!!!
__________________
Мое первое строительство: http://pccar.ru/showthread.php?t=22654 - подошло к финишной прямой!!!!
I-Drive от BMW установлен и подключен!!! и Фото!
Alex5Kiev вне форума   Ответить с цитированием
Старый 16.05.2018, 20:26   #3744
shanay
Старший Пользователь
 
Аватар для shanay
 
Регистрация: 18.07.2008
Город: Москва, Ясенево
Регион: 50, 90, 150
Машина: Toyota
Сообщений: 152
shanay is on a distinguished road
По умолчанию

Цитата:
Сообщение от Alex5Kiev Посмотреть сообщение
Если вы продаете +5в на площадку мини юсб (тем самым эмулируя зарядку), тогда перережте сигнальные провода на выходе контроллера и планшет просто будет показывать во время работы зарядку!!!
У меня планшет в режиме OTG соответственно зарядку он не будет принимать на стоке.
shanay вне форума   Ответить с цитированием
Старый 16.05.2018, 20:30   #3745
skanch
Модератор
 
Аватар для skanch
 
Регистрация: 19.01.2010
Возраст: 60
Город: Санкт-Петербург
Регион: 78, 98
Сообщений: 2,669
skanch has a brilliant futureskanch has a brilliant futureskanch has a brilliant futureskanch has a brilliant futureskanch has a brilliant futureskanch has a brilliant futureskanch has a brilliant futureskanch has a brilliant futureskanch has a brilliant futureskanch has a brilliant futureskanch has a brilliant future
По умолчанию

Цитата:
Сообщение от shanay Посмотреть сообщение
да есть у меня перемычка и разряд идет.
Значит что-то сделано не правильно при подготовке контроллера. Предназначение перемычки только в этом - остановить "разрядку"
Цитата:
Сообщение от shanay Посмотреть сообщение
...А как народ без контроллера батареи делает?
Да так и делают... И проблемы с включением такие же бывают после полного обесточивания системы (планшета). Только напряжение напрямую на плату можно поднять до +5В. Рекомендую контроллер оставить и перепаять перемычку заново - скорее всего проблема в этом.

На всякий случай - так надо. Перемычка от контакта "минус" бывшей батареи напрямую к проводам "минус" на разъеме контроллера.
skanch вне форума   Ответить с цитированием
Старый 16.05.2018, 20:57   #3746
shanay
Старший Пользователь
 
Аватар для shanay
 
Регистрация: 18.07.2008
Город: Москва, Ясенево
Регион: 50, 90, 150
Машина: Toyota
Сообщений: 152
shanay is on a distinguished road
По умолчанию

Вот моя перемычка, тестером проверял, что замыкание на минус, где два черных провода приходит
shanay вне форума   Ответить с цитированием
Старый 16.05.2018, 21:48   #3747
svoboda120
Старший Пользователь
 
Регистрация: 20.01.2017
Возраст: 62
Город: Енакиево
Регион: Украина
Машина: Peugeot 407
Сообщений: 110
svoboda120 is on a distinguished road
По умолчанию

Два черных провода, которые выходят из контроллера спаяны между собой? Перемычка должна прозваниваться с двумя черными проводами.
svoboda120 вне форума   Ответить с цитированием
Старый 16.05.2018, 22:03   #3748
skanch
Модератор
 
Аватар для skanch
 
Регистрация: 19.01.2010
Возраст: 60
Город: Санкт-Петербург
Регион: 78, 98
Сообщений: 2,669
skanch has a brilliant futureskanch has a brilliant futureskanch has a brilliant futureskanch has a brilliant futureskanch has a brilliant futureskanch has a brilliant futureskanch has a brilliant futureskanch has a brilliant futureskanch has a brilliant futureskanch has a brilliant futureskanch has a brilliant future
По умолчанию

Цитата:
Сообщение от shanay Посмотреть сообщение
Вот моя перемычка...
Это неправильное исполнение. Нужно, как рекомендовал выше: один конец перемычки на контакт "минус" бывшей батареи, второй на контакты двух черных проводов разъема на выходе контроллера. И svoboda120 тоже советует именно такой вариант. Переделайте и все будет нормально с "разрядом".

Цитата:
Сообщение от shanay Посмотреть сообщение
...тестером проверял, что замыкание на минус, где два черных провода приходит
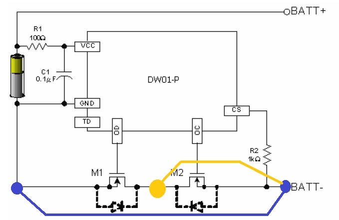
В вашем исполнении тестер прозванивает не напрямую, а через внутренние паразитные диоды Mosfet-ключей и это создает потом проблему... Рекомендую прислушаться к советам и переделать перемычку.
Это графически показано на простой схеме контроллера - синяя линия "правильно" и желтая, как сейчас у вас...

Нажмите на изображение для увеличения
Название: R.jpg
Просмотров: 6174
Размер:	44.3 Кб
ID:	49716

Последний раз редактировалось skanch; 17.05.2018 в 21:38.
skanch вне форума   Ответить с цитированием
Старый 17.05.2018, 11:19   #3749
shanay
Старший Пользователь
 
Аватар для shanay
 
Регистрация: 18.07.2008
Город: Москва, Ясенево
Регион: 50, 90, 150
Машина: Toyota
Сообщений: 152
shanay is on a distinguished road
По умолчанию

Цитата:
Сообщение от skanch Посмотреть сообщение
Это не правильное исполнение. Нужно, как рекомендовал выше: один конец перемычки на контакт "минус" бывшей батареи, второй на контакты двух черных проводов разъема на выходе контроллера. И svoboda120 тоже советует именно такой вариант. Переделайте и все будет нормально с "разрядом".


В вашем исполнении тестер прозванивает не напрямую, а через внутренние паразитные диоды Mosfet-ключей и это создает потом проблему... Рекомендую прислушаться к советам и переделать перемычку.
Это графически на простой схеме контроллера - синяя линия "правильно" и желтая, как сейчас у вас...

Вложение 49716
Спасибо. Очень доходчиво. Перепаяю.
shanay вне форума   Ответить с цитированием
Старый 17.05.2018, 11:22   #3750
shanay
Старший Пользователь
 
Аватар для shanay
 
Регистрация: 18.07.2008
Город: Москва, Ясенево
Регион: 50, 90, 150
Машина: Toyota
Сообщений: 152
shanay is on a distinguished road
По умолчанию

Цитата:
Сообщение от svoboda120 Посмотреть сообщение
Два черных провода, которые выходят из контроллера спаяны между собой? Перемычка должна прозваниваться с двумя черными проводами.
Нет, провода, которые выходят из контроллера не трогал, т. е. не спаяны.
shanay вне форума   Ответить с цитированием
Ответ


Здесь присутствуют: 6 (пользователей: 0 , гостей: 6)
 

Ваши права в разделе
Вы не можете создавать новые темы
Вы не можете отвечать в темах
Вы не можете прикреплять вложения
Вы не можете редактировать свои сообщения

BB коды Вкл.
Смайлы Вкл.
[IMG] код Вкл.
HTML код Выкл.



Часовой пояс GMT +4, время: 02:07.


Работает на vBulletin® версия 3.8.4.
Copyright ©2000 - 2026, Jelsoft Enterprises Ltd.
Перевод: zCarot