PCCar.ru - Ваш автомобильный компьютер

Вернуться   PCCar.ru - Ваш автомобильный компьютер > MP3Car ТехИнфа > Блоки питания > Разное

Ответ
 
Опции темы Поиск в этой теме
Старый 20.05.2009, 12:04   #261
Falc
Пользователь
 
Регистрация: 14.11.2008
Город: Донецк
Регион: Украина
Машина: 2003\Audi\A6 - M3A78-EM/AMD Athlon 64 X2 Dual/1GB/Samsung 2,5" 250GB
Сообщений: 31
Falc is on a distinguished road
По умолчанию

Схема с поста №8 без С945, в затворе резисторы 6 ом и 200 ом (других не было под рукой, кстати их надо какой мощности ставить?).
Есть предположение, что стендовый БП не тянет. Видел как просаживается входная напруга при попытке старта? Но с другой стороны, это и есть имитация запуска двигателя.
Кандеры 104 поставлю обязательно, видно из-за их отсутсвия такая лохматая шапка у импульсов и получается.
Про 3205 понял, возьму на заметку.
Не думаю, что сегодня получится поэкспериментировать, всетаки наш Шахтер в Стамбуле будет биться, но как только - сразу доложусь.
Falc вне форума   Ответить с цитированием
Старый 21.05.2009, 08:03   #262
serg_wolf
Старший Пользователь
 
Аватар для serg_wolf
 
Регистрация: 04.03.2008
Город: NSK
Регион: 54
Машина: Toyota Camry SV33 3s-fe
Сообщений: 153
serg_wolf is on a distinguished road
Smile

Ммм, ещё провод по +5в что используется для первички, тонковат, сам можешь прикинуть плотность тока. Я делал преобразы для усей, и считал по 5, накрайняк 7ампер на мм*2. Я бы не полинился и перемотал транс, для шобразного феррита БП компаовых, лучше мотать лентой из нескольких проводов (мож уменьшить на один виток? для запаса по напряжению для стабилизации) так и охлаждатся будет лучше и влезет. Первичку надо полюбой сверху, и изолировать её не нужно, она должна охлаждатся хорошо. Берем считаем сечение из совокупного тока, с учетом самого писимистичного кпд, берем в два раза большне количество проводов и мотаем. Потом начало одной половины соединяем с концом второй, это средняя точка. Усе.
Схема управления полевиками из восьмого поста адская Тл494 трудновато, и частоту уже увеличивать нельзя, не потянет на пиках, и писец плевикам и ей
Вот я бы так бы сделал, тока презик для irf3205 в затворе 10ом и питание максимально для драйвера отделить от Тл494, потомучто весь шум и фон по питанию от работы драйвера передастся на тл494, что ей вредно, она должна нормально генерировать фронты и реагировать на ос.
Счема не моя на аваторство не претендую, сам тоже "чайнег", стараюсь следить за импульсными технгологиями, и ремонтиру ПНы и авто-уси.
Миниатюры
Нажмите на изображение для увеличения
Название: drivers.jpg
Просмотров: 1995
Размер:	11.2 Кб
ID:	11208  
__________________
Дорога в тысячу миль, начинается с одного шага...
serg_wolf вне форума   Ответить с цитированием
Старый 21.05.2009, 08:16   #263
serg_wolf
Старший Пользователь
 
Аватар для serg_wolf
 
Регистрация: 04.03.2008
Город: NSK
Регион: 54
Машина: Toyota Camry SV33 3s-fe
Сообщений: 153
serg_wolf is on a distinguished road
По умолчанию

вот, я выкладвал неотображались аттачи. Автор "Норф" с Вегалаба.
Миниатюры
Нажмите на изображение для увеличения
Название: pnnew.jpg
Просмотров: 1917
Размер:	20.2 Кб
ID:	11209  
__________________
Дорога в тысячу миль, начинается с одного шага...
serg_wolf вне форума   Ответить с цитированием
Старый 21.05.2009, 08:24   #264
serg_wolf
Старший Пользователь
 
Аватар для serg_wolf
 
Регистрация: 04.03.2008
Город: NSK
Регион: 54
Машина: Toyota Camry SV33 3s-fe
Сообщений: 153
serg_wolf is on a distinguished road
По умолчанию

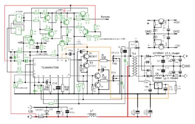
И вот, для вдохновения (Автор strannicmd) :
Миниатюры
Нажмите на изображение для увеличения
Название: Auto. STR. 400. Ver.6.2.jpg
Просмотров: 2182
Размер:	20.6 Кб
ID:	11210   Нажмите на изображение для увеличения
Название: Auto. STR. 600. Ver. 8.1.jpg
Просмотров: 2131
Размер:	20.4 Кб
ID:	11211  
__________________
Дорога в тысячу миль, начинается с одного шага...
serg_wolf вне форума   Ответить с цитированием
Старый 21.05.2009, 16:24   #265
Falc
Пользователь
 
Регистрация: 14.11.2008
Город: Донецк
Регион: Украина
Машина: 2003\Audi\A6 - M3A78-EM/AMD Athlon 64 X2 Dual/1GB/Samsung 2,5" 250GB
Сообщений: 31
Falc is on a distinguished road
По умолчанию

Спасибо за идеи, нужно будет попробывать. Я так понял, что схема подключения полевиков непосредственно к TL494 без "драйверов" не очень удачная? С другой стороны По поводу стабилизации +5В. В TL-ке есть же свой внутренний стабилизатор +5В? Какую мощность резисторов минимальную можно использовать на затворе полевиков? По идее там токов больших не должно быть, это ж не биполярники.
Интересно, а кто-то уже уменьшал кол-во витков первички транса до 3-х (3+3)? И что это дало?
Можеш выложить схемы с лучшим качеством, а то не читаются?
Falc вне форума   Ответить с цитированием
Старый 21.05.2009, 18:40   #266
Dobrinia
Старший Пользователь
 
Аватар для Dobrinia
 
Регистрация: 18.04.2009
Возраст: 39
Город: Минск
Регион: Беларусь
Машина: 1999\Opel\AstraG
Сообщений: 224
Dobrinia is on a distinguished road
По умолчанию

С драйвером будет "привильнее" сигнал управления полеиками. Собери хотя бы на транзитсорах как это сделано тут http://cxem.net/sound/amps/amp49.php
14 - выход внутреннего стабилизатора микросхемы. но 5в не возьмешь оттуда, тока не даст стока если ты про 5VSB.
На затворе любой мощности, полевик управляется полем поэтому токи там мизер =)
Уменьши - расскажешь, может самоделкин ткоа если ответит ..., поидее упадет мощность т.к. не будет нужного напряженности поля.
__________________
IBM Lenovo R60 + Док станция + 7" дисплей + Globalsat BU-353
Мой проект http://pccar.ru/showthread.php?t=16591
Dobrinia вне форума   Ответить с цитированием
Старый 22.05.2009, 10:23   #267
serg_wolf
Старший Пользователь
 
Аватар для serg_wolf
 
Регистрация: 04.03.2008
Город: NSK
Регион: 54
Машина: Toyota Camry SV33 3s-fe
Сообщений: 153
serg_wolf is on a distinguished road
По умолчанию

Резисторы в затворе, для irf44n или IRF3205 если с драйвером на повторителе, или транзистор+диод, обычно 15-22ом, при частотах до 60-70гц. Если у тебя на прямую TL494 тягает полевики, то 44 ома, но надо смотеть ток пиковый при заряде-разряде емкости. Т.е. рыть даташиты, обычн ометодом тыка подбирают, по нагреву транзистора, и частоте.
Болше частоты нет смысла подымать. Феррит в бп комповских не фонтан, там от 220вольт обычно 35-45кгц, частота.
Схемки есть на vegalab.ru, в форуме источников питания. И вообще много щас толковых источников по импусникам, читать не перечитать
__________________
Дорога в тысячу миль, начинается с одного шага...
serg_wolf вне форума   Ответить с цитированием
Старый 22.05.2009, 10:25   #268
serg_wolf
Старший Пользователь
 
Аватар для serg_wolf
 
Регистрация: 04.03.2008
Город: NSK
Регион: 54
Машина: Toyota Camry SV33 3s-fe
Сообщений: 153
serg_wolf is on a distinguished road
По умолчанию

Цитата:
Сообщение от Dobrinia Посмотреть сообщение
С драйвером будет "привильнее" сигнал управления полеиками. Собери хотя бы на транзитсорах как это сделано тут http://cxem.net/sound/amps/amp49.php
14 - выход внутреннего стабилизатора микросхемы. но 5в не возьмешь оттуда, тока не даст стока если ты про 5VSB.
На затворе любой мощности, полевик управляется полем поэтому токи там мизер =)
Уменьши - расскажешь, может самоделкин ткоа если ответит ..., поидее упадет мощность т.к. не будет нужного напряженности поля.
Схемка пна ахтунговая Уже все кому не лень опложили её.
__________________
Дорога в тысячу миль, начинается с одного шага...
serg_wolf вне форума   Ответить с цитированием
Старый 27.05.2009, 20:21   #269
Falc
Пользователь
 
Регистрация: 14.11.2008
Город: Донецк
Регион: Украина
Машина: 2003\Audi\A6 - M3A78-EM/AMD Athlon 64 X2 Dual/1GB/Samsung 2,5" 250GB
Сообщений: 31
Falc is on a distinguished road
По умолчанию

Все идеи по модернизации своего БП остановил после установки компа в машину. Все работает нормально, даже при страте не сбрасывается. Будем считать, что пока эта проблема решена. вчера решил проблему с регулировкой яркости ламп в монике, осталось побороть наводки от БП на нем.
Т.е. схема выложенная в посте #8 признается рабочей (но запасная TLка и 3205 уже приобретены в запас).
Огромное всем спасибо за советы. Как только сдохнет БП, продолжим изыски.
Falc вне форума   Ответить с цитированием
Старый 28.05.2009, 07:42   #270
serg_wolf
Старший Пользователь
 
Аватар для serg_wolf
 
Регистрация: 04.03.2008
Город: NSK
Регион: 54
Машина: Toyota Camry SV33 3s-fe
Сообщений: 153
serg_wolf is on a distinguished road
По умолчанию

Эх, начал рисовать в лайауте печать под детали из БП компа, на TL494, отдельные дрова, ОС через оптопару. 3,3в, с отдельной обмотки. Времени мало счас, когда закончю ХЗ. Но что то наверное буду перерисововть, хочу комактную печать в смд, и полевики-выходные диодные сборки на общий радиатор-пластину, в размер печати, чтоб вообще комактно. По расчетам мене самому надо 350-400ватт.
__________________
Дорога в тысячу миль, начинается с одного шага...
serg_wolf вне форума   Ответить с цитированием
Ответ


Здесь присутствуют: 1 (пользователей: 0 , гостей: 1)
 

Ваши права в разделе
Вы не можете создавать новые темы
Вы не можете отвечать в темах
Вы не можете прикреплять вложения
Вы не можете редактировать свои сообщения

BB коды Вкл.
Смайлы Вкл.
[IMG] код Вкл.
HTML код Выкл.



Часовой пояс GMT +4, время: 16:59.


Работает на vBulletin® версия 3.8.4.
Copyright ©2000 - 2026, Jelsoft Enterprises Ltd.
Перевод: zCarot