PCCar.ru - Ваш автомобильный компьютер

Вернуться   PCCar.ru - Ваш автомобильный компьютер > MP3Car ТехИнфа > Блоки питания > Разное

Ответ
 
Опции темы Поиск в этой теме
Старый 29.04.2009, 16:52   #331
SERG_E74
Новый Пользователь
 
Аватар для SERG_E74
 
Регистрация: 15.07.2008
Возраст: 51
Город: Краснодар
Регион: 23, 93
Машина: 2001\MMC\PajeroSport_3,0L AT
Сообщений: 13
SERG_E74 is on a distinguished road
По умолчанию

Цитата:
Сообщение от uzzzer Посмотреть сообщение
............... хотя, свинцовые акк настолько неприхотливы, что жизнь паралльно с другим им вряд ли повредит
Повредит!!! Уж не сУмневайся!!!
Установка 2_х АКБ даже одинаковой мощи но с разными сроками эксплуатации (новый и 2-х летка) приводит к БЫСТРОМУ убиванию обоих или сокрощению службы в разы!!!
__________________
Проект в разработке!!!
_______________________________________
"Всё можно дастать и всё можно купить!!!
Но перво на перво нужно задать Себе вопрос:
"А нужно ли Мне ЭТО ???"
SERG_E74 вне форума   Ответить с цитированием
Старый 29.04.2009, 20:37   #332
uzzzer
Пользователь
 
Регистрация: 21.04.2009
Возраст: 56
Город: королёв мо
Регион: 50, 90, 150
Машина: Toyota Alphard
Сообщений: 35
uzzzer is on a distinguished road
По умолчанию

ну можно два свежих одинаковых
uzzzer вне форума   Ответить с цитированием
Старый 14.05.2009, 11:59   #333
Vampire
Старший Пользователь
 
Аватар для Vampire
 
Регистрация: 19.10.2006
Возраст: 52
Город: Москва - Самара
Регион: 77, 97, 99, 177
Машина: мазда 6
Сообщений: 369
Vampire has a spectacular aura aboutVampire has a spectacular aura aboutVampire has a spectacular aura about
По умолчанию

Я вот тоже озаботился проблемой установки второго аккумулятора.

Мне он нужен для питания CarPC или видеорегистратора в то время, пока я отсутствую, а машина стоит на стоянке.

Питание на второй аакумулятор буду подавать через диод с лампочкой через реле, так, чтобы оно работало по сигналу с ACC, т.е. когда включено зажигание. Когда зажигание выключено, второй аккумулятор будет отключен от основной цепи питания.

При включении зажигания при просаженном втором аакумуляторе, ток будет ограничен лампочкой. Просадку второго аакумулятора в ноль будет ограничивать блок питания SL и ченить со стороны видеорегистратора.

На регистраторе есть свои 12в, если их сравнивать с 12в аккумулятора, то при разнице напряжений сработает поляризованное реле, которые отключит регистратор от аккумулятора. И наоборот, когда разница будет в обратную сторону (пойдет питание зарядки), реле включит питание от цепи основого аккумулятора.

В общем, я себе так представляю все.

Кроме этого, хочу отрубать питание от автозвука , когда машина на сигнализации. Т.е. в момент закрывания, 6-й привод замка передвинет контакты так, что отключит весь автозвук от основного аккумулятора.

Пока не решил, как поступать с 2-мя конденсаторами. Если снимать с них питание, то хз, как они себя будут вести. Но там стоят свои схемы зарядки, так что , надеюсь, проблем не будет.

На повестке дня вопрос о том, где взять контакты для коммутации 12в с током до 80А, так, чтобы потери не влияли на работу автозвука. Может какой-то хитрый размыкатель массы поискать с электроприводом?
__________________
Автомобиль: Mazda6 (2L, RED)
CarPC: Intel DN2800MT, Shuaige NH-SG7911, Wi-Fi, BT, SSD, HDD, V1Connect, OBDII. Windows 8.1, Centrafuse, CityGuide.
Автозвук: Eton PA1054, MB Quart QSD 216, JL Audio e1400D, JL Audio 10W3v3-2, Soundstream PQ7, CD Changer JVC CH-X1500RF (Line out mod).
Мой проект http://pccar.ru/showthread.php?t=1114 , готовность 95%.
[/B].
Vampire вне форума   Ответить с цитированием
Старый 14.05.2009, 17:57   #334
HomeMaster19
Новый Пользователь
 
Аватар для HomeMaster19
 
Регистрация: 19.03.2009
Город: г.Саяногорск
Регион: 19
Машина: NOAH
Сообщений: 24
HomeMaster19 is on a distinguished road
По умолчанию

Цитата:
Сообщение от Vampire Посмотреть сообщение
Я вот тоже озаботился проблемой установки второго аккумулятора.

Мне он нужен для питания CarPC или видеорегистратора в то время, пока я отсутствую, а машина стоит на стоянке.

Питание на второй аакумулятор буду подавать через диод с лампочкой через реле, так, чтобы оно работало по сигналу с ACC, т.е. когда включено зажигание. Когда зажигание выключено, второй аккумулятор будет отключен от основной цепи питания.

При включении зажигания при просаженном втором аакумуляторе, ток будет ограничен лампочкой. Просадку второго аакумулятора в ноль будет ограничивать блок питания SL и ченить со стороны видеорегистратора.

На регистраторе есть свои 12в, если их сравнивать с 12в аккумулятора, то при разнице напряжений сработает поляризованное реле, которые отключит регистратор от аккумулятора. И наоборот, когда разница будет в обратную сторону (пойдет питание зарядки), реле включит питание от цепи основого аккумулятора.

В общем, я себе так представляю все.

Кроме этого, хочу отрубать питание от автозвука , когда машина на сигнализации. Т.е. в момент закрывания, 6-й привод замка передвинет контакты так, что отключит весь автозвук от основного аккумулятора.

Пока не решил, как поступать с 2-мя конденсаторами. Если снимать с них питание, то хз, как они себя будут вести. Но там стоят свои схемы зарядки, так что , надеюсь, проблем не будет.

На повестке дня вопрос о том, где взять контакты для коммутации 12в с током до 80А, так, чтобы потери не влияли на работу автозвука. Может какой-то хитрый размыкатель массы поискать с электроприводом?
читай самого начала, а не в конце....... и сразу найдеш ответ!!!!!!!!!!!
HomeMaster19 вне форума   Ответить с цитированием
Старый 14.05.2009, 22:35   #335
admin
Administrator
 
Аватар для admin
 
Регистрация: 15.06.2005
Город: Москва
Регион: 77, 97, 99, 177
Машина: Lexus RX400h
Сообщений: 842
admin is a glorious beacon of lightadmin is a glorious beacon of lightadmin is a glorious beacon of lightadmin is a glorious beacon of lightadmin is a glorious beacon of lightadmin is a glorious beacon of light
По умолчанию

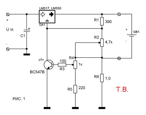
При эксплуатации аккумуляторов, в отличие от батарей гальванических элементов, предполагается процесс их подзарядки. По своей схемотехнике зарядные устройство бывают различной степени сложности. Различны и алгоритмы зарядки аккумуляторов, но все они имеют как положительные, так и отрицательные стороны. Выбор компромиссного решения - искусство схемотехники. С целью упрощения рассмотрим лишь некоторые устройства, в схемах которых использованы широко распространенные интегральные стабилизаторы напряжения типа LМ317иLМ350. На РИС.1 показано схема простого зарядного устройства.

При использовании в ней в качестве DA1 микросхемы регулируемого стабилизатора напряжения типа LM317 или ее отечественного аналога КР142ЕН12 выходной ток схемы зарядного устройства не должен превышать 1... 1,5 А. При желании получить ток до 3 А необходимо использовать более мощную микросхему типа LM350. Указанные типы микросхем допускают подачу на свой вход напряжения до 30...35 В. Регулируя величину сопротивления R2, при настройке схемы задают необходимую величину выходного напряжения схемы в пределах от 1,2 до 35 В (в зависимости от подключаемого к схеме аккумулятора). Максимальный зарядный ток не должен превышать допустимого уровня для используемых микросхем и может задаваться регулировкой величины сопротивления R4. В зависимости от этого тока производится выбор допустимой мощности рассеивания резистора R6. При больших токах используется резистор до 5 Вт. Характерно, что величина R6 не имеет жестких ограничений в сторону увеличения, поскольку необходимая величина потенциала базы транзистора VT1 легко задается регулировкой подстроечного (переменного) сопротивления R4.
Миниатюры
Нажмите на изображение для увеличения
Название: zar.jpg
Просмотров: 1199
Размер:	17.5 Кб
ID:	11092  
__________________
Все для arduino.
admin вне форума   Ответить с цитированием
Старый 14.05.2009, 23:14   #336
Dobrinia
Старший Пользователь
 
Аватар для Dobrinia
 
Регистрация: 18.04.2009
Возраст: 39
Город: Минск
Регион: Беларусь
Машина: 1999\Opel\AstraG
Сообщений: 224
Dobrinia is on a distinguished road
По умолчанию

Там земля через омный резистор, какой тогда смысл в это схеме если ее не применишь на практике? Или я неправ
__________________
IBM Lenovo R60 + Док станция + 7" дисплей + Globalsat BU-353
Мой проект http://pccar.ru/showthread.php?t=16591
Dobrinia вне форума   Ответить с цитированием
Старый 14.05.2009, 23:42   #337
admin
Administrator
 
Аватар для admin
 
Регистрация: 15.06.2005
Город: Москва
Регион: 77, 97, 99, 177
Машина: Lexus RX400h
Сообщений: 842
admin is a glorious beacon of lightadmin is a glorious beacon of lightadmin is a glorious beacon of lightadmin is a glorious beacon of lightadmin is a glorious beacon of lightadmin is a glorious beacon of light
По умолчанию

Тогда вот такую схему
Миниатюры
Нажмите на изображение для увеличения
Название: charge.png
Просмотров: 1316
Размер:	6.4 Кб
ID:	11093  
__________________
Все для arduino.
admin вне форума   Ответить с цитированием
Старый 15.05.2009, 12:19   #338
Vampire
Старший Пользователь
 
Аватар для Vampire
 
Регистрация: 19.10.2006
Возраст: 52
Город: Москва - Самара
Регион: 77, 97, 99, 177
Машина: мазда 6
Сообщений: 369
Vampire has a spectacular aura aboutVampire has a spectacular aura aboutVampire has a spectacular aura about
По умолчанию

Понаписали 35 страниц, а по делу, непонятно, какая схема наиболее приемлима.

Я так понимаю. Одна проблема в ограничении зарядного тока дополнительного аккумулятора. Она решается схемным решением.

Вторая проблема - специфичный режим работы аккумулятора. Кому-то надо чтобы он мог запитывать стартер, кому-то - чтобы он просто питал схему независимо от основного аккумулятора. Это решается путем размыкания контактов питания и использования диодов, чтобы зарядка и разрядка аккумуляторов происходила независимо.

Далее уже пошла схемотехника. Либо какие-то механические реле на большой ток, либо 100$ -е твердотельные реле на тиристорах, либо тиристоры на высокий ток. Лично я склоняюсь больше к механике, но самодельной. Ибо тратить 100$ на реле, не хочется. Тиристоры стоят тоже по 800-1000р, те что я находил.
__________________
Автомобиль: Mazda6 (2L, RED)
CarPC: Intel DN2800MT, Shuaige NH-SG7911, Wi-Fi, BT, SSD, HDD, V1Connect, OBDII. Windows 8.1, Centrafuse, CityGuide.
Автозвук: Eton PA1054, MB Quart QSD 216, JL Audio e1400D, JL Audio 10W3v3-2, Soundstream PQ7, CD Changer JVC CH-X1500RF (Line out mod).
Мой проект http://pccar.ru/showthread.php?t=1114 , готовность 95%.
[/B].
Vampire вне форума   Ответить с цитированием
Старый 15.05.2009, 14:11   #339
HomeMaster19
Новый Пользователь
 
Аватар для HomeMaster19
 
Регистрация: 19.03.2009
Город: г.Саяногорск
Регион: 19
Машина: NOAH
Сообщений: 24
HomeMaster19 is on a distinguished road
По умолчанию

Цитата:
Сообщение от Vampire Посмотреть сообщение
Понаписали 35 страниц, а по делу, непонятно, какая схема наиболее приемлима.

Я так понимаю. Одна проблема в ограничении зарядного тока дополнительного аккумулятора. Она решается схемным решением.

Вторая проблема - специфичный режим работы аккумулятора. Кому-то надо чтобы он мог запитывать стартер, кому-то - чтобы он просто питал схему независимо от основного аккумулятора. Это решается путем размыкания контактов питания и использования диодов, чтобы зарядка и разрядка аккумуляторов происходила независимо.

Далее уже пошла схемотехника. Либо какие-то механические реле на большой ток, либо 100$ -е твердотельные реле на тиристорах, либо тиристоры на высокий ток. Лично я склоняюсь больше к механике, но самодельной. Ибо тратить 100$ на реле, не хочется. Тиристоры стоят тоже по 800-1000р, те что я находил.
А вы сами подсчитывали, что компьютер в машине, вещь дорогая!!!!
Если вам не нравиться все предложения которые описывались выше сказанного, то есть последний способ ,таскайте свой второй АКБ домой на зарядку и все станнит на свои места.......
HomeMaster19 вне форума   Ответить с цитированием
Старый 15.05.2009, 17:02   #340
admin
Administrator
 
Аватар для admin
 
Регистрация: 15.06.2005
Город: Москва
Регион: 77, 97, 99, 177
Машина: Lexus RX400h
Сообщений: 842
admin is a glorious beacon of lightadmin is a glorious beacon of lightadmin is a glorious beacon of lightadmin is a glorious beacon of lightadmin is a glorious beacon of lightadmin is a glorious beacon of light
По умолчанию

Вот такой вариант схемы.
Миниатюры
Нажмите на изображение для увеличения
Название: chargeg.PNG
Просмотров: 1215
Размер:	2.6 Кб
ID:	11098  
__________________
Все для arduino.
admin вне форума   Ответить с цитированием
Ответ


Здесь присутствуют: 1 (пользователей: 0 , гостей: 1)
 

Ваши права в разделе
Вы не можете создавать новые темы
Вы не можете отвечать в темах
Вы не можете прикреплять вложения
Вы не можете редактировать свои сообщения

BB коды Вкл.
Смайлы Вкл.
[IMG] код Вкл.
HTML код Выкл.



Часовой пояс GMT +4, время: 20:47.


Работает на vBulletin® версия 3.8.4.
Copyright ©2000 - 2026, Jelsoft Enterprises Ltd.
Перевод: zCarot