PCCar.ru - Ваш автомобильный компьютер

Вернуться   PCCar.ru - Ваш автомобильный компьютер > MP3Car ТехИнфа > Устройства ввода > Пульты ДУ

Ответ
 
Опции темы Поиск в этой теме
Старый 09.03.2009, 21:57   #71
(vS)
Гуру
 
Аватар для (vS)
 
Регистрация: 13.10.2006
Возраст: 47
Город: Санкт-Петербург
Регион: 54
Машина: '98 PRIUS NHW10
Сообщений: 1,991
(vS) will become famous soon enough(vS) will become famous soon enough
По умолчанию

без штатной магнитоллы пока плохие карписюки получаются...

а кнопки сруля можно джостиком или еще какой приблудой зацепить.
форум читай, тема не уникальная
__________________
маст{ер} c[лов]а и стил<ус>а

мои детки: сивик и геша + а у него названья нет + примус +
грандесла
(vS) вне форума   Ответить с цитированием
Старый 09.03.2009, 22:41   #72
Hamster
Больной. Диагноз "Car PC"
 
Аватар для Hamster
 
Регистрация: 01.09.2005
Возраст: 52
Город: Москва
Регион: 77, 97, 99, 177
Машина: 08\Acura\MDX •••• 07\Honda\Civic 4D
Сообщений: 4,379
Hamster is a splendid one to beholdHamster is a splendid one to beholdHamster is a splendid one to beholdHamster is a splendid one to beholdHamster is a splendid one to beholdHamster is a splendid one to beholdHamster is a splendid one to behold
По умолчанию

Цитата:
Сообщение от Wanted Посмотреть сообщение
Если у Хонды есть своя шина по которой она передает эти кнопки (как у BMW IBUS или в Мерсах) то нужен адаптер и ловить их на компе.
Если просто через проводок кинуты резистивные кнопки - то без адаптера не обойтись. Или же через разобранный джойстик+HotKey!
Шина естессно есть, но кнопки на Цивиге обычные резистивные. Цепляюцца через жостик на раз.

2Bert - если интерестна распиновка, покапаюсь у себя, скажу цвета проводов - просто щаз под рукой нет.
__________________
Старый проект Honda Accord RHD
Теперь будет Acura MDX 2008 и Honda Civic 4D 2007 и Mitsubishi Outlander XL 2011
Hamster вне форума   Ответить с цитированием
Старый 10.03.2009, 17:48   #73
Bert
Пользователь
 
Регистрация: 07.03.2009
Возраст: 46
Город: Челны
Регион: 16, 116
Машина: Honda Civic 4D
Сообщений: 86
Bert is on a distinguished road
По умолчанию

Цитата:
Сообщение от Hamster Посмотреть сообщение
Шина естессно есть, но кнопки на Цивиге обычные резистивные. Цепляюцца через жостик на раз.

2Bert - если интерестна распиновка, покапаюсь у себя, скажу цвета проводов - просто щаз под рукой нет.
То есть если я правильно понял, разбирается джойстик, и на плату (в месте замыкания кнопки) напаиваются провода от кнопок руля?

Распиновка не помешала бы конечно, заранее спасибо.


У меня была такого рода мысль, но я не знал как реализовать... руль ведь крутится, это стопор был для меня... я думал, что мне надо будет купить дополнительную мультимедийную клаву и с неё, эти мультимедиа клавиши как-то в руль завести, под родные кнопки подложить/подменить... а тут всё проще оказывается...


И ещё, почему считаете, что без магнитолы не получится?
Из за громкости звука?
У меня для этих целей есть старинная PCI-ная звукашка ESS Solo-1 (стерео) у неё есть встроенный усилитель, громкости выходной хватает как мне кажется...

Или какие то другие моменты есть о которых я пока не догадываюсь?

P.S. Я неделю читал этот сайт, решил, что знаний уже достаточно, но вопросов много, думаю по ходу дела видно будет их решение, а пока, я только одну ошибку сделал (пока ), это то, что (из за незнания того, что есть спец блоки питания) купил преобразователь с 12v на 220v 250W, надо будет БП Лебедева заказать...
Bert вне форума   Ответить с цитированием
Старый 11.03.2009, 06:36   #74
(vS)
Гуру
 
Аватар для (vS)
 
Регистрация: 13.10.2006
Возраст: 47
Город: Санкт-Петербург
Регион: 54
Машина: '98 PRIUS NHW10
Сообщений: 1,991
(vS) will become famous soon enough(vS) will become famous soon enough
По умолчанию

мощности solo на автомобиль не хватит, + она даже на компутерные колонки очень не слобо фонила... в афто должно быть подавно не сладко.
джостик разбирается, но паяется не к рулю, провода из руля выходят под рулем, или над... так что в сам руль лезти не придется. а возможно, что провода от кнопок руля идут до магнитоллы
__________________
маст{ер} c[лов]а и стил<ус>а

мои детки: сивик и геша + а у него названья нет + примус +
грандесла
(vS) вне форума   Ответить с цитированием
Старый 12.03.2009, 18:06   #75
Bert
Пользователь
 
Регистрация: 07.03.2009
Возраст: 46
Город: Челны
Регион: 16, 116
Машина: Honda Civic 4D
Сообщений: 86
Bert is on a distinguished road
По умолчанию

Цитата:
Сообщение от (vS) Посмотреть сообщение
мощности solo на автомобиль не хватит, + она даже на компутерные колонки очень не слобо фонила... в афто должно быть подавно не сладко.

джостик разбирается, но паяется не к рулю, провода из руля выходят под рулем, или над... так что в сам руль лезти не придется. а возможно, что провода от кнопок руля идут до магнитоллы
Звукашка фонила при включенном Line-In и MIC-In. отключив всё это дело становится тихо... хотя да... наверное не вариант... слабовата... но попробовать думаю стОит.

Пилить торпеду совершенно не хочется
Думал куплю переходную рамку под 2DIN туда моник прикручу и будет мне Щастье...


ставить 1DIN майфун и над ним 1DIN мотоэкран...
убого выглядит:


Всё так и придется перековыривать торпеду...
Магнитола есть, очень хорошая (как мне кажется),(от старого цывика осталась) JVC AVX XAD-33

думал продать, чувствую ещё пригодиться

ой куда меня понесло... какие мысли в голове появились... кошмар... этж бабла ни какого не хватит такой звук делать....

Про кнопки на руле то понял я (теперь уже)
Скорее всего в штатную магнитолу они идут по разьёму в месте с колонками и питанием
Bert вне форума   Ответить с цитированием
Старый 12.03.2009, 19:44   #76
(vS)
Гуру
 
Аватар для (vS)
 
Регистрация: 13.10.2006
Возраст: 47
Город: Санкт-Петербург
Регион: 54
Машина: '98 PRIUS NHW10
Сообщений: 1,991
(vS) will become famous soon enough(vS) will become famous soon enough
По умолчанию

AVX33 хорошая бубнитола

придется ножами и шпатлевкой запасаться
__________________
маст{ер} c[лов]а и стил<ус>а

мои детки: сивик и геша + а у него названья нет + примус +
грандесла
(vS) вне форума   Ответить с цитированием
Старый 12.03.2009, 20:00   #77
LeonyB
Новый Пользователь
 
Регистрация: 13.11.2008
Возраст: 42
Регион: Украина
Сообщений: 15
LeonyB is on a distinguished road
По умолчанию

так как подключить кнопки на руле к компу?
что мне нужно для этого?
usb джойстик?
LeonyB вне форума   Ответить с цитированием
Старый 12.03.2009, 20:35   #78
Bert
Пользователь
 
Регистрация: 07.03.2009
Возраст: 46
Город: Челны
Регион: 16, 116
Машина: Honda Civic 4D
Сообщений: 86
Bert is on a distinguished road
По умолчанию

Цитата:
Сообщение от (vS) Посмотреть сообщение
придется ножами и шпатлевкой запасаться
мляяяя я от себя гоню эти мысли как шайтана...
а ты подливаешь масло в огонь...
Есть очень много сдерживающих факторов, самые весомые, это:
1 машина на гарантии
2 Вложиться деньгами по минимуму (очень с деньгами туго стало... зарплату в два раза срезали, а тут ещё и ипотека у меня), как говориться возможностей всё меньше и меньше, а хотелки всё больше и больше

Из того, что есть:
Комп (хотя их много у меня, начиная от второго пня, заканчивая CORE 2 DUO) сисадмином работаю...
два ТВ-тюнера, PCI-ных Авер 505 и Пиксель Въю (вроде) с каким то очень мощным тюнером (в реале, качество приёма выше, чем у Авера).
Звукашки есть и креативовская аудиджи вторая, и по проще есть...
ноутбучный DVD-RW купил.
Винты 3.5" всяко разно есть... может бучный винт куплю, переходник IDEшный есть.
Корпус маленький есть mini-ITX штатный блок питания на 12В (но не автомобильный) поэтому не задумываюсь о mini-ITX системе, думаю буду строить на mini-ATX.
Преобразователь 12V to 220V.
Клава со светящимися кнопками (очень удобно в темноте тыкать) + мышь, беспроводные.
Есть экран 7" (мистери) обычный экран, не тач, картинка по видео входу (брал для JVC AVX 33, стоял между передними сиденьями, за подлокотником, для задних пассажиров).

Так, что для первой сборки карпутера я готов (я так думаю! ) но хотелось бы всё в штатные места прятать... ну максимум, на что я был готов идти, это прорезать в вставке в торпеду,щель для CD привода и окошки для USB разьемов и то, не хочется, думаю к потолку бардачка прикрутить это всё....


Что то оффтоп пошёл... извиняйте меня пожалуйста, надо уходить в соответствующие темы....

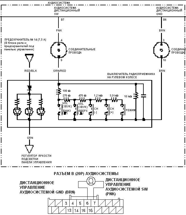
То HAMSTER, распиновку я не смог найти в инете, но зато нашел много другого и по сопротивлению этих кнопок...
Миниатюры
Нажмите на изображение для увеличения
Название: сопротивление.JPG
Просмотров: 1376
Размер:	74.6 Кб
ID:	9839   Нажмите на изображение для увеличения
Название: распиновка магнитолы 1.JPG
Просмотров: 1371
Размер:	36.1 Кб
ID:	9840   Нажмите на изображение для увеличения
Название: распиновка магнитолы 2.JPG
Просмотров: 1590
Размер:	106.1 Кб
ID:	9841   Нажмите на изображение для увеличения
Название: распиновка магнитолы 3.JPG
Просмотров: 1198
Размер:	88.8 Кб
ID:	9842   Нажмите на изображение для увеличения
Название: распиновка магнитолы 4.JPG
Просмотров: 1040
Размер:	18.2 Кб
ID:	9843  

Bert вне форума   Ответить с цитированием
Старый 12.03.2009, 20:58   #79
Bert
Пользователь
 
Регистрация: 07.03.2009
Возраст: 46
Город: Челны
Регион: 16, 116
Машина: Honda Civic 4D
Сообщений: 86
Bert is on a distinguished road
По умолчанию

О! А вот тут, нашел...

Осталось только эти два провода как-то к джойстику припаять, что бы он откликался на нажатия, компу, а там дело за малым, назначить нажатия на нужные действия и всё...

Эхь, как на словах всё легко и красиво
Миниатюры
Нажмите на изображение для увеличения
Название: сопротивление2.JPG
Просмотров: 1329
Размер:	69.7 Кб
ID:	9844  
Bert вне форума   Ответить с цитированием
Старый 12.03.2009, 21:45   #80
Bert
Пользователь
 
Регистрация: 07.03.2009
Возраст: 46
Город: Челны
Регион: 16, 116
Машина: Honda Civic 4D
Сообщений: 86
Bert is on a distinguished road
По умолчанию

Цитата:
Сообщение от LeonyB Посмотреть сообщение
так как подключить кнопки на руле к компу?
что мне нужно для этого?
usb джойстик?
Ну для начала надо как-то узнать по какому принципу у тебя работают кнопки на руле.
Если шина как на бумерах, опелях, то как я понял нужен адаптер какой то, а дальше программами задавать действия на нажатия на эти кнопки.

Если резистивные кнопки, то есть по сопротивлению то адаптером в данном случае служит джойстик, USB не обязательно (но гораздо удобней).

Пусть меня гуру поправят.
Bert вне форума   Ответить с цитированием
Ответ


Здесь присутствуют: 1 (пользователей: 0 , гостей: 1)
 

Ваши права в разделе
Вы не можете создавать новые темы
Вы не можете отвечать в темах
Вы не можете прикреплять вложения
Вы не можете редактировать свои сообщения

BB коды Вкл.
Смайлы Вкл.
[IMG] код Вкл.
HTML код Выкл.



Часовой пояс GMT +4, время: 16:31.


Работает на vBulletin® версия 3.8.4.
Copyright ©2000 - 2026, Jelsoft Enterprises Ltd.
Перевод: zCarot