PCCar.ru - Ваш автомобильный компьютер

Вернуться   PCCar.ru - Ваш автомобильный компьютер > MP3Car ТехИнфа > Устройства ввода > Пульты ДУ

Ответ
 
Опции темы Поиск в этой теме
Старый 14.03.2008, 08:08   #1
XGhosT
Пользователь
 
Регистрация: 27.02.2008
Возраст: 48
Город: Новосибирск
Регион: 54
Машина: TLC80/ВАЗ2101
Сообщений: 62
XGhosT is on a distinguished road
По умолчанию ADC + Sony X4S.Подскажите как подружить

Что то забыл весь универовский курс схемотехники напрочь.
Каюсь.

Есть ADC (АЦП, по русски), на входе у него 2 канала (разрешение 2.56 или 5.11 в, до 16бит), питается от +5v.

Как к нему подцепить соневский джойстик X4S ?
Джойстик аналоговый, каждая кнопка - сопротивление от 2.2kОм.
У джойстика всего 2 провода, между которыми и изменяется сопротивление.

P.S. Или просто подскажите как при помощи АЦП померять сопротивление хотя бы не точно...Схему подключения 1 концом на +5v а другим на вход АЦП не предлагайте...

Последний раз редактировалось XGhosT; 14.03.2008 в 11:42.
XGhosT вне форума   Ответить с цитированием
Старый 15.03.2008, 21:23   #2
(vS)
Гуру
 
Аватар для (vS)
 
Регистрация: 13.10.2006
Возраст: 48
Город: Санкт-Петербург
Регион: 54
Машина: '98 PRIUS NHW10
Сообщений: 1,991
(vS) will become famous soon enough(vS) will become famous soon enough
Post

у тебя есть порт джойстика...
__________________
маст{ер} c[лов]а и стил<ус>а

мои детки: сивик и геша + а у него названья нет + примус +
грандесла
(vS) вне форума   Ответить с цитированием
Старый 16.03.2008, 00:24   #3
Sergey_L
Старший Пользователь
 
Регистрация: 08.09.2005
Город: Москва
Регион: 77, 97, 99, 177
Машина: х2 ВАЗ-21053 (1993 вишня, 2002 океан)
Сообщений: 542
Sergey_L is on a distinguished road
По умолчанию

Цитата:
Сообщение от XGhosT Посмотреть сообщение
...
Есть ADC (АЦП, по русски), на входе у него 2 канала (разрешение 2.56 или 5.11 в, до 16бит), питается от +5v.
...
вариантов масса, а для чего такие сложности, аж 16 бит?
потом нужна матрица пересчета 16 бит в n-команд (выходов).
сколько там команд (кнопок)?
а в самом джойстике просто поменять сопротивления под нужные уровни или запитать сам джойстик от +5в?
Вот что еще нашел:
0 Ω Off
2.2k Ω Source
4.4k Ω Mute
6.6k Ω List(Disp)
8.8k Ω Seek up
12.1k Ω Seek down
16.8k Ω Volume up
23.6k Ω Volume down
33.6k Ω Select
48.6k Ω Mode
__________________
Когда есть желание, ищут возможность,
когда его нет - причину!


МОЙ ПРОЕКТ

Последний раз редактировалось Sergey_L; 16.03.2008 в 00:56.
Sergey_L вне форума   Ответить с цитированием
Старый 16.03.2008, 20:18   #4
XGhosT
Пользователь
 
Регистрация: 27.02.2008
Возраст: 48
Город: Новосибирск
Регион: 54
Машина: TLC80/ВАЗ2101
Сообщений: 62
XGhosT is on a distinguished road
По умолчанию

Цитата:
Сообщение от (vS) Посмотреть сообщение
у тебя есть порт джойстика...
Нет, порта джойстика у меня нет, а городить огород когда есть довольно хороший АЦП, да ещё заведенный через USB в компутер - не хотелось.
XGhosT вне форума   Ответить с цитированием
Старый 16.03.2008, 20:39   #5
XGhosT
Пользователь
 
Регистрация: 27.02.2008
Возраст: 48
Город: Новосибирск
Регион: 54
Машина: TLC80/ВАЗ2101
Сообщений: 62
XGhosT is on a distinguished road
По умолчанию

Цитата:
Сообщение от Sergey_L Посмотреть сообщение
вариантов масса, а для чего такие сложности, аж 16 бит?
просто оно есть (АЦП) и оно на самом деле 4х канальное программируемое (от 1 до 16 бит).

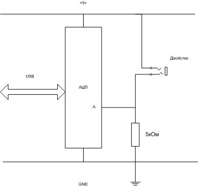
В общем у меня получилось по прикидкам что то такое...<Этим>
можно пользоватся ? (см. аттач)

Других идей как с помощью АЦП померять сопротивление не нашёл...
Миниатюры
Нажмите на изображение для увеличения
Название: Joy&ADC.jpg
Просмотров: 967
Размер:	9.2 Кб
ID:	6093  
XGhosT вне форума   Ответить с цитированием
Старый 16.03.2008, 22:55   #6
(vS)
Гуру
 
Аватар для (vS)
 
Регистрация: 13.10.2006
Возраст: 48
Город: Санкт-Петербург
Регион: 54
Машина: '98 PRIUS NHW10
Сообщений: 1,991
(vS) will become famous soon enough(vS) will become famous soon enough
Cool

обычно наиборот делается, один конец в землю, второй через пуллап в подтяжку на +
__________________
маст{ер} c[лов]а и стил<ус>а

мои детки: сивик и геша + а у него названья нет + примус +
грандесла
(vS) вне форума   Ответить с цитированием
Старый 16.03.2008, 23:53   #7
Sergey_L
Старший Пользователь
 
Регистрация: 08.09.2005
Город: Москва
Регион: 77, 97, 99, 177
Машина: х2 ВАЗ-21053 (1993 вишня, 2002 океан)
Сообщений: 542
Sergey_L is on a distinguished road
По умолчанию

Поменяй местами разъем джойстика и резюк 5.1 кОм
Так тебе что надо, тупо померять сопротивление данного джойстика?
Это проще сделать простым тестером.
А вообще то все данные этого джойстика есть в инэте, да и тут на форуме.
__________________
Когда есть желание, ищут возможность,
когда его нет - причину!


МОЙ ПРОЕКТ

Последний раз редактировалось Sergey_L; 17.03.2008 в 06:16.
Sergey_L вне форума   Ответить с цитированием
Старый 17.03.2008, 00:42   #8
XGhosT
Пользователь
 
Регистрация: 27.02.2008
Возраст: 48
Город: Новосибирск
Регион: 54
Машина: TLC80/ВАЗ2101
Сообщений: 62
XGhosT is on a distinguished road
По умолчанию

Цитата:
Сообщение от (vS) Посмотреть сообщение
обычно наиборот делается, один конец в землю, второй через пуллап в подтяжку на +
Ты не умничай, ты схему кинь :-)

P.S. Просто поменять местами резюк и джойстик ?
XGhosT вне форума   Ответить с цитированием
Старый 17.03.2008, 07:00   #9
XGhosT
Пользователь
 
Регистрация: 27.02.2008
Возраст: 48
Город: Новосибирск
Регион: 54
Машина: TLC80/ВАЗ2101
Сообщений: 62
XGhosT is on a distinguished road
По умолчанию

Цитата:
Сообщение от Sergey_L Посмотреть сообщение
Поменяй местами разъем джойстика и резюк 5.1 кОм
Так тебе что надо, тупо померять сопротивление данного джойстика?
Это проще сделать простым тестером.
А вообще то все данные этого джойстика есть в инэте, да и тут на форуме.
Надо естественно не просто померять, а именно завести в АЦП.
Папример нажимается OFF а АЦП "видит" 5v, нажимается SRC, а видится 0.2v.

В общем то конечная цель та же самая что и с портом MID/Joystik: управление компутером с джойстика.
Вродек бы всё получилось.... :-)
XGhosT вне форума   Ответить с цитированием
Ответ


Здесь присутствуют: 1 (пользователей: 0 , гостей: 1)
 

Ваши права в разделе
Вы не можете создавать новые темы
Вы не можете отвечать в темах
Вы не можете прикреплять вложения
Вы не можете редактировать свои сообщения

BB коды Вкл.
Смайлы Вкл.
[IMG] код Вкл.
HTML код Выкл.



Часовой пояс GMT +4, время: 11:16.


Работает на vBulletin® версия 3.8.4.
Copyright ©2000 - 2026, Jelsoft Enterprises Ltd.
Перевод: zCarot