PCCar.ru - Ваш автомобильный компьютер

Вернуться   PCCar.ru - Ваш автомобильный компьютер > MP3Car ТехИнфа > AndroidCar > Железо > Планшеты

Ответ
 
Опции темы Поиск в этой теме
Старый 04.06.2019, 08:55   #4641
skanch
Модератор
 
Аватар для skanch
 
Регистрация: 19.01.2010
Возраст: 60
Город: Санкт-Петербург
Регион: 78, 98
Сообщений: 2,669
skanch has a brilliant futureskanch has a brilliant futureskanch has a brilliant futureskanch has a brilliant futureskanch has a brilliant futureskanch has a brilliant futureskanch has a brilliant futureskanch has a brilliant futureskanch has a brilliant futureskanch has a brilliant futureskanch has a brilliant future
По умолчанию

Цитата:
Сообщение от sd600el Посмотреть сообщение
Здравствуйте! Может кто подскажет в какую сторону копать. Планшет Нексус 2013 wifi 16 gb. Батарея с контроллером на месте. Прошивка сток 6.0.1,стояло ядро стоковое, подключаю CAN адаптер к USB разъему, в CAN адаптер встроен активный хаб, в хабе флешка, при подключении и адаптер и флешка постоянно то появляются то пропадают, происходит это каждые несколько секунд, установил ядро Elemental с поддержкой зарядка+ОТГ, после этого подключаю адаптер все работает и флешку тоже видит, короче тестил так пару дней, флешка иногда отваливалась почему то, но если ее перетыкаю, то она снова работает. Решил ставить все в машину, выпаял АКБ, контроллер оставил, сделал перемычку, впаял резистор вместо термо-резистора. Подключил на столе через БП MINI 360 - 4,4 В, планшет включается и работает без проблем, CAN адаптер не подключал,т.к. он работает в машине. Понес планшет в машину пробовать, подключаю, планшет включается, все нормально, но при подключении CAN адаптера опять флешка в хабе то появляется, то пропадает, причем тут же пробую подключать CAN адаптер к телефону, в нем все беспроблемно работает и адаптер и флешка в хабе, отсюда вывод, что адаптер и хаб рабочие 99,9%. Всю голову уже сломал что могла измениться после того как выпаял батарею? Провод питания от хаба к планшету изначально было, но с батареей и с ним работало, после того как выпаял АКБ питание тоже обрезал от хаба к планшету, но ситуация не изменилась. Влияет ли нижняя плата на планшете где гнездо USB на чтение флешек? Материнскую плату менял, т.к. она погорела по моей глупости, но со старой материнкой была такая же ерунда, флешки то появлялись то отключались. P.S. К ПК по кабелю USB планшет подключется и работает, все файлы видно с ПК. Через Переходник ОТГ флешку тоже читает без проблем планшет.
Не хватает питания. Замените Mini 360 на более мощный преобразователь. Скорее всего и на адаптере заявленный DC-DC преобразователь не справляется с задачей питания HUB -а...
skanch вне форума   Ответить с цитированием
Старый 04.06.2019, 09:03   #4642
sd600el
Новый Пользователь
 
Регистрация: 24.05.2019
Возраст: 38
Город: Москва
Регион: 77, 97, 99, 177
Машина: Opel Astra H
Сообщений: 21
sd600el is on a distinguished road
По умолчанию

Цитата:
Сообщение от skanch Посмотреть сообщение
Не хватает питания. Замените Mini 360 на более мощный преобразователь. Скорее всего и на адаптере заявленный DC-DC преобразователь не справляется с задачей питания HUB -а...
Спасибо. Мини 360 брал по ссылке из шапки https://duino.ru/Step-Down-mini.html . Какой преобразователь можете посоветовать, желательно не очень дорогой? На адаптере DC-DC преобразователь встроенный, с другими планшетами и телефонами работает без проблем, поэтому думаю, что скорее всего дело не в нем, но эту информацию тоже проверю.
sd600el вне форума   Ответить с цитированием
Старый 04.06.2019, 09:35   #4643
skanch
Модератор
 
Аватар для skanch
 
Регистрация: 19.01.2010
Возраст: 60
Город: Санкт-Петербург
Регион: 78, 98
Сообщений: 2,669
skanch has a brilliant futureskanch has a brilliant futureskanch has a brilliant futureskanch has a brilliant futureskanch has a brilliant futureskanch has a brilliant futureskanch has a brilliant futureskanch has a brilliant futureskanch has a brilliant futureskanch has a brilliant futureskanch has a brilliant future
По умолчанию

Цитата:
Сообщение от sd600el Посмотреть сообщение
...Какой преобразователь можете посоветовать, желательно не очень дорогой?
Такой...
Но что бы работал, как надо нужен "оригинал". Здесь об отличиях...
skanch вне форума   Ответить с цитированием
Старый 07.06.2019, 09:53   #4644
Ildario
Новый Пользователь
 
Регистрация: 09.01.2019
Возраст: 31
Город: Алматы
Регион: Казахстан
Машина: Lexus is200
Сообщений: 6
Ildario is on a distinguished road
По умолчанию

Всем привет. Планшет Nexus 7 2013 Wifi. Мне нужно как-то подключить easy cap через otg. Никакого хаба не будет, только изик. Напрямую шнур не поместится, так как мешает рамка (машина Altezza). Подскажите пожалуйста как и что спаять.
По ссылке из шапки про micro usb не понял.
Мне нужно вывести micro usb порт на провода? Или сразу припаять кабель otg.
Подскажите пожалуйста, желательно поподробнее.
Спасибо
Ildario вне форума   Ответить с цитированием
Старый 07.06.2019, 10:23   #4645
skanch
Модератор
 
Аватар для skanch
 
Регистрация: 19.01.2010
Возраст: 60
Город: Санкт-Петербург
Регион: 78, 98
Сообщений: 2,669
skanch has a brilliant futureskanch has a brilliant futureskanch has a brilliant futureskanch has a brilliant futureskanch has a brilliant futureskanch has a brilliant futureskanch has a brilliant futureskanch has a brilliant futureskanch has a brilliant futureskanch has a brilliant futureskanch has a brilliant future
По умолчанию

Цитата:
Сообщение от Ildario Посмотреть сообщение
Всем привет. Планшет Nexus 7 2013 Wifi. Мне нужно как-то подключить easy cap через otg. Никакого хаба не будет, только изик. Напрямую шнур не поместится, так как мешает рамка (машина Altezza). Подскажите пожалуйста как и что спаять.
По ссылке из шапки про micro usb не понял.
Мне нужно вывести micro usb порт на провода? Или сразу припаять кабель otg.
Подскажите пожалуйста, желательно поподробнее.
Спасибо
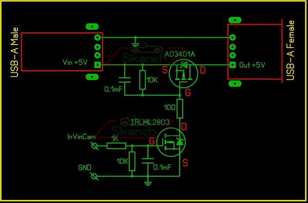
Пайка напрямую на плату USB кабеля в Nexus чревата "отвалами" соединения. Если нельзя использовать подобный переходник, то паять нужно провода до резисторов на линиях D+ и D- со стороны USB разъёма.



И кабель разделывать по такой схеме. От 4-го контакта на micro USB планшета (этот вывод можно и к пятаку паять) выводите наружу из планшета провод управления OTG режимом. После включения планшета и его полной загрузки с небольшой задержкой в несколько секунд нужно этот провод замыкать на "массу". Для адекватной работы EasyCap нужно коммутировать его собственное питание. Перевели селектор в положение "ЗХ", включилась камера и одновременно появилось напряжение +5В на EasyCap. Желательно для этого использовать твёрдотельное реле или сделать по такой схеме

Нажмите на изображение для увеличения
Название: USB-EasyCap.JPG
Просмотров: 988
Размер:	55.3 Кб
ID:	51266

Тогда всё будет работать...

По схеме выше сделан такой переходник - коммутатор напряжения для EasyCap.


Последний раз редактировалось skanch; 08.06.2019 в 10:55.
skanch вне форума   Ответить с цитированием
Старый 07.06.2019, 22:07   #4646
diman_neo
Новый Пользователь
 
Регистрация: 07.05.2009
Возраст: 43
Город: Краснодыр
Регион: 23, 93
Машина: 2004 Honda Fit
Сообщений: 6
diman_neo is on a distinguished road
По умолчанию

Други, помогите... сил нет уже (( снеес все... Сток 6 андроид и creative x-fi ,. нифига не поет. audioo_policy закидываю потом тоталом переношу и права 644 (как только не писал этот полиси) ядро менял и тимур и ElementalX-N7-6.07 и никак ((( а так хочется.. жалко валяется звучка. neutron и onkyo поют без проблем (значит звучка живая) poweramp в настройках видит ее но не поет ( что не так делаю ((
diman_neo вне форума   Ответить с цитированием
Старый 07.06.2019, 22:36   #4647
oleg707
Гуру
 
Аватар для oleg707
 
Регистрация: 16.04.2014
Возраст: 41
Город: Gdynia
Регион: другой - для добавления сообщить ab
Сообщений: 2,548
oleg707 has a reputation beyond reputeoleg707 has a reputation beyond reputeoleg707 has a reputation beyond reputeoleg707 has a reputation beyond reputeoleg707 has a reputation beyond reputeoleg707 has a reputation beyond reputeoleg707 has a reputation beyond reputeoleg707 has a reputation beyond reputeoleg707 has a reputation beyond reputeoleg707 has a reputation beyond repute
По умолчанию

Цитата:
Сообщение от diman_neo Посмотреть сообщение
Други, помогите... сил нет уже (( снеес все... Сток 6 андроид и creative x-fi ,. нифига не поет. audioo_policy закидываю потом тоталом переношу и права 644 (как только не писал этот полиси) ядро менял и тимур и ElementalX-N7-6.07 и никак ((( а так хочется.. жалко валяется звучка. neutron и onkyo поют без проблем (значит звучка живая) poweramp в настройках видит ее но не поет ( что не так делаю ((
Попробуй в поверампе в настройках изменить метод выведения звука (есть директ и через систему).
Если не поможет, то на 4pda есть тема, в которую заглядывает автор.
oleg707 вне форума   Ответить с цитированием
Старый 07.06.2019, 22:44   #4648
diman_neo
Новый Пользователь
 
Регистрация: 07.05.2009
Возраст: 43
Город: Краснодыр
Регион: 23, 93
Машина: 2004 Honda Fit
Сообщений: 6
diman_neo is on a distinguished road
По умолчанию

вопрос еще. звук с внешней карты будет везде? ( нави, браузер, ютуб) ? или только в плеерах ?
diman_neo вне форума   Ответить с цитированием
Старый 07.06.2019, 23:11   #4649
Sergey 4_4
Старший Пользователь
 
Регистрация: 25.01.2015
Регион: 44
Машина: Toyota Avensis T250
Сообщений: 430
Sergey 4_4 has a spectacular aura aboutSergey 4_4 has a spectacular aura aboutSergey 4_4 has a spectacular aura about
По умолчанию

Цитата:
Сообщение от diman_neo Посмотреть сообщение
Други, помогите... сил нет уже (( снеес все... Сток 6 андроид и creative x-fi ,. ( что не так делаю ((
Что-то точно не так, на 6 андроиде должно и без замены файлов заработать. Откуда взяли,что файл менять нужно?
Цитата:
вопрос еще. звук с внешней карты будет везде? ( нави, браузер, ютуб) ? или только в плеерах ?
Будет везде.
__________________
Nexus 7 2012/USB Hub D-Link7(без доп.питания)/контроллер от YAM1966+джойстик iDrive/. фото + видео
Sergey 4_4 вне форума   Ответить с цитированием
Старый 07.06.2019, 23:31   #4650
diman_neo
Новый Пользователь
 
Регистрация: 07.05.2009
Возраст: 43
Город: Краснодыр
Регион: 23, 93
Машина: 2004 Honda Fit
Сообщений: 6
diman_neo is on a distinguished road
По умолчанию

сижу я значит с бокалом пива и смотрю на все это.... и думаю, а я же припаял к наушникам кабель и замкнул контакты на постоянный вывод звука с них.... хватаю паяльник... и о чудо...
diman_neo вне форума   Ответить с цитированием
Ответ


Здесь присутствуют: 16 (пользователей: 0 , гостей: 16)
 

Ваши права в разделе
Вы не можете создавать новые темы
Вы не можете отвечать в темах
Вы не можете прикреплять вложения
Вы не можете редактировать свои сообщения

BB коды Вкл.
Смайлы Вкл.
[IMG] код Вкл.
HTML код Выкл.



Часовой пояс GMT +4, время: 06:29.


Работает на vBulletin® версия 3.8.4.
Copyright ©2000 - 2026, Jelsoft Enterprises Ltd.
Перевод: zCarot