PCCar.ru - Ваш автомобильный компьютер

Вернуться   PCCar.ru - Ваш автомобильный компьютер > MP3Car ТехИнфа > Мониторы

Ответ
 
Опции темы Поиск в этой теме
Старый 04.06.2018, 00:57   #1471
JamesDoe
Старший Пользователь
 
Регистрация: 13.09.2015
Регион: Беларусь
Машина: OOOO
Сообщений: 285
JamesDoe has a spectacular aura aboutJamesDoe has a spectacular aura aboutJamesDoe has a spectacular aura about
По умолчанию

Контроллер хранит настройки экрана и калибровки в энергонезависимой памяти? При полном отключении питания не сбрасывается?
__________________
PIPO X8 (Win 10 32-bit) -> Audiomulch -> раздельные USB ЦАПы на фронт и сабвуфер, каналы нарезаны программно фильтрами с линейной фазой.
+ SSD в USB-кармане + камера заднего вида через Easy Cap + USB GPS приёмник + Bluetooth пульт на руль.
JamesDoe вне форума   Ответить с цитированием
Старый 04.06.2018, 01:09   #1472
basurman
Super Moderator
 
Аватар для basurman
 
Регистрация: 19.07.2011
Возраст: 54
Город: Нижегородские болота
Регион: 52
Машина: пешкарус
Сообщений: 2,033
basurman has a reputation beyond reputebasurman has a reputation beyond reputebasurman has a reputation beyond reputebasurman has a reputation beyond reputebasurman has a reputation beyond reputebasurman has a reputation beyond reputebasurman has a reputation beyond reputebasurman has a reputation beyond reputebasurman has a reputation beyond repute
По умолчанию

Цитата:
При полном отключении питания не сбрасывается?
это как с железом повезет, если народного нет в заначке, то прикупи сразу еще один про запас.
__________________
ВСЕ ДЛЯ АРДУИНО

Моя почта - mogirov971sobakamail.ru
basurman вне форума   Ответить с цитированием
Старый 04.06.2018, 11:35   #1473
Leobor
Старший Пользователь
 
Регистрация: 13.05.2014
Возраст: 60
Город: Воронеж
Регион: 36
Машина: Hyundai S-Fe I
Сообщений: 799
Leobor has a brilliant futureLeobor has a brilliant futureLeobor has a brilliant futureLeobor has a brilliant futureLeobor has a brilliant futureLeobor has a brilliant futureLeobor has a brilliant futureLeobor has a brilliant futureLeobor has a brilliant futureLeobor has a brilliant futureLeobor has a brilliant future
По умолчанию

Цитата:
Сообщение от iwarlocki Посмотреть сообщение
т.е. тупо питания не хватает ?
Ну это не совсем чисто питание:
Нажмите на изображение для увеличения
Название: 2018-06-04_10-33-04.jpg
Просмотров: 3634
Размер:	47.3 Кб
ID:	49828
__________________
Ёпть! А то ж...
Leobor вне форума   Ответить с цитированием
Старый 05.06.2018, 17:05   #1474
iwarlocki
Новый Пользователь
 
Регистрация: 11.05.2018
Возраст: 40
Регион: 77, 97, 99, 177
Сообщений: 21
iwarlocki is on a distinguished road
По умолчанию

Цитата:
Сообщение от Leobor Посмотреть сообщение
Ну это не совсем чисто питание:
Вложение 49828
ну мне не понятно, почему до входа в RTD2660 на Vcom даже без дисплея, когда сигнал с компа подаешь через VGA начинает 6.5В идти, вместо 2,5-4В
Причем на 103 ноге тоже висит эти же 6.5 В, видимо что то пробито, пытаюсь найти что. Заодно вопрос, w659 это что за зверь 6 пиновый в 3-х местах по питанию стоит ? случаем не 4103 ?

ps для понижения Vcom до 4 В пришлось вместо 4.7кОм запаять 510кОм, чуток серого больше стало, но картинка особо не поменялась, меньшее сопротивление тоже мало что дает


pps . Пробит какой то диод, найти не могу, выяснил просто, протянул через щуп прозвонки мультиметра Vcom на 103 ногу , т.е. по сути диод между 102 и 103 ногами РТД2660 и картинка сталa нормальных цветов.

Фото доделки

На фото показал, куда впаял диод и как. Также показал куда идет нога 103 - она идет на "FB" подсветки PT4103 (хотя какой в этом смысл, или же операционик внутри 4103 служит как диод)
Нога 102 с rtd2660 как раз Vcom.

Как видно, цвета стали нормальными, 4.7кОм не пришлось подбирать.

Последний раз редактировалось basurman; 05.06.2018 в 18:30.
iwarlocki вне форума   Ответить с цитированием
Старый 06.06.2018, 13:40   #1475
Leobor
Старший Пользователь
 
Регистрация: 13.05.2014
Возраст: 60
Город: Воронеж
Регион: 36
Машина: Hyundai S-Fe I
Сообщений: 799
Leobor has a brilliant futureLeobor has a brilliant futureLeobor has a brilliant futureLeobor has a brilliant futureLeobor has a brilliant futureLeobor has a brilliant futureLeobor has a brilliant futureLeobor has a brilliant futureLeobor has a brilliant futureLeobor has a brilliant futureLeobor has a brilliant future
По умолчанию

Читал-читал - и абсолютно ничего не понял.
Могу сказать только одно: Vcom в контроллер (я про сам чип) не заходит никаким боком, и из него не выходит - его в нем нет и быть не может. Оно формируется на выходе драйвера и поступает только в матрицу. Откуда оно могло взяться на 103 (или 102) ноге - нонсенс. И для повышения Vcom достаточно 10кОм, но никак не 510к (да еще и для понижения). Так что все написанное - увы, головоломка.
Цитата:
На фото показал, куда впаял диод и как. Также показал куда идет нога 103 - она идет на "FB" подсветки PT4103 (хотя какой в этом смысл, или же операционик внутри 4103 служит как диод)
Нога 102 с rtd2660 как раз Vcom.
На фото разобраться бесполезно. А вот если бы показал на схеме (из первого поста) - глядишь и все стало бы на свои места.
То что работает - результат случайный. Можно и оставить, но я бы все таки разобрался и сделал правильно. Неизвестно сколько оно прослужит так, как есть сейчас.
__________________
Ёпть! А то ж...
Leobor вне форума   Ответить с цитированием
Старый 06.06.2018, 15:29   #1476
iwarlocki
Новый Пользователь
 
Регистрация: 11.05.2018
Возраст: 40
Регион: 77, 97, 99, 177
Сообщений: 21
iwarlocki is on a distinguished road
По умолчанию

Цитата:
Сообщение от Leobor Посмотреть сообщение
Читал-читал - и абсолютно ничего не понял.
Могу сказать только одно: Vcom в контроллер (я про сам чип) не заходит никаким боком, и из него не выходит - его в нем нет и быть не может. Оно формируется на выходе драйвера и поступает только в матрицу. Откуда оно могло взяться на 103 (или 102) ноге - нонсенс. И для повышения Vcom достаточно 10кОм, но никак не 510к (да еще и для понижения). Так что все написанное - увы, головоломка.
На фото разобраться бесполезно. А вот если бы показал на схеме (из первого поста) - глядишь и все стало бы на свои места.
То что работает - результат случайный. Можно и оставить, но я бы все таки разобрался и сделал правильно. Неизвестно сколько оно прослужит так, как есть сейчас.
схема вообще не совпадает. То что по схеме PT4103 в моей плате вообще не это. стоит маркировка w659 , а что это такое ? Найти не могу.

проблема как раз в этих микросхемах w659 их надо все 3 менять, но опять же это не pt4103 ? пробовал на подсветке, не пашет с 4103.
iwarlocki вне форума   Ответить с цитированием
Старый 06.06.2018, 16:15   #1477
basurman
Super Moderator
 
Аватар для basurman
 
Регистрация: 19.07.2011
Возраст: 54
Город: Нижегородские болота
Регион: 52
Машина: пешкарус
Сообщений: 2,033
basurman has a reputation beyond reputebasurman has a reputation beyond reputebasurman has a reputation beyond reputebasurman has a reputation beyond reputebasurman has a reputation beyond reputebasurman has a reputation beyond reputebasurman has a reputation beyond reputebasurman has a reputation beyond reputebasurman has a reputation beyond repute
По умолчанию

Цитата:
проблема как раз в этих микросхемах w659
на самом деле проблема не в каких то там микросхемах.
чинцы все упрощают и удешевляют, плюсом ко всему их "особый" взгляд на схемотехнику, превращает почти любое их изделие в непотребство.

я переходник изобретал года два наверное, и только вот вот что то получилось. и нифига не дешево.
Миниатюры
Нажмите на изображение для увеличения
Название: WhatsApp Image 2018-06-06 at 12.59.45.jpg
Просмотров: 1364
Размер:	107.2 Кб
ID:	49840  
__________________
ВСЕ ДЛЯ АРДУИНО

Моя почта - mogirov971sobakamail.ru
basurman вне форума   Ответить с цитированием
Старый 06.06.2018, 17:30   #1478
iwarlocki
Новый Пользователь
 
Регистрация: 11.05.2018
Возраст: 40
Регион: 77, 97, 99, 177
Сообщений: 21
iwarlocki is on a distinguished road
По умолчанию

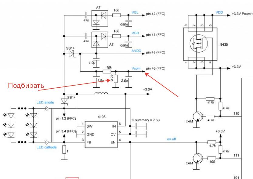
ну вот придется подбирать методом тыка, что это такое 659 :-) на разных платах разное, на одной вообще w04x это apw7104 -5 pin


набросал схемку, по ногам, что куда идет примерно. Если есть мысли что это может быть, буду рад
схема
фото платы где она стоит
сама микруха

Последний раз редактировалось iwarlocki; 07.06.2018 в 00:01.
iwarlocki вне форума   Ответить с цитированием
Старый 07.06.2018, 15:15   #1479
basurman
Super Moderator
 
Аватар для basurman
 
Регистрация: 19.07.2011
Возраст: 54
Город: Нижегородские болота
Регион: 52
Машина: пешкарус
Сообщений: 2,033
basurman has a reputation beyond reputebasurman has a reputation beyond reputebasurman has a reputation beyond reputebasurman has a reputation beyond reputebasurman has a reputation beyond reputebasurman has a reputation beyond reputebasurman has a reputation beyond reputebasurman has a reputation beyond reputebasurman has a reputation beyond repute
По умолчанию

Цитата:
Если есть мысли что это может быть, буду рад
Ты не все нарисовал в своей схеме, дросселя не хватает.
А так это обычный дс-дс.

Цитата:
что это такое 659
Я не нашел точного соответствия, но эта очень похожа.
__________________
ВСЕ ДЛЯ АРДУИНО

Моя почта - mogirov971sobakamail.ru
basurman вне форума   Ответить с цитированием
Старый 07.06.2018, 15:24   #1480
iwarlocki
Новый Пользователь
 
Регистрация: 11.05.2018
Возраст: 40
Регион: 77, 97, 99, 177
Сообщений: 21
iwarlocki is on a distinguished road
По умолчанию

Цитата:
Сообщение от basurman Посмотреть сообщение
Ты не все нарисовал в своей схеме, дросселя не хватает.
А так это обычный дс-дс.
понятно что это ДС-ДС. просто типаж какой, по выводам ни к одному из тех что я знаю и использовал пока не подходит к тому же в таком корпусе сот-23-6 :-) Там входное напряжение до 12В должно еще быть.
iwarlocki вне форума   Ответить с цитированием
Ответ


Здесь присутствуют: 1 (пользователей: 0 , гостей: 1)
 

Ваши права в разделе
Вы не можете создавать новые темы
Вы не можете отвечать в темах
Вы не можете прикреплять вложения
Вы не можете редактировать свои сообщения

BB коды Вкл.
Смайлы Вкл.
[IMG] код Вкл.
HTML код Выкл.



Часовой пояс GMT +4, время: 20:30.


Работает на vBulletin® версия 3.8.4.
Copyright ©2000 - 2025, Jelsoft Enterprises Ltd.
Перевод: zCarot