PCCar.ru - Ваш автомобильный компьютер

Вернуться   PCCar.ru - Ваш автомобильный компьютер > MP3Car ТехИнфа > Блоки питания > Контроллеры управления питанием

Ответ
 
Опции темы Поиск в этой теме
Старый 07.04.2018, 16:40   #11
alex_palace
Пользователь
 
Регистрация: 05.03.2018
Возраст: 52
Город: Киев
Регион: Украина
Машина: Mitsubishi Lancer IV
Сообщений: 71
alex_palace is on a distinguished road
По умолчанию

Цитата:
Сообщение от Alex15BV Посмотреть сообщение
Так "а что мешает"? ... и то, и то - контроллеры
Мешает только отсутствие понимания как это сделать
alex_palace вне форума   Ответить с цитированием
Старый 07.04.2018, 16:49   #12
alex_palace
Пользователь
 
Регистрация: 05.03.2018
Возраст: 52
Город: Киев
Регион: Украина
Машина: Mitsubishi Lancer IV
Сообщений: 71
alex_palace is on a distinguished road
По умолчанию

Цитата:
Сообщение от skanch Посмотреть сообщение
Подробностей нигде нет (выше добавил описание работы). На мой взгляд схема очень простая и функциональная. В любом случае - каждый выбирает самостоятельно, что ему больше подходит.
По сути первый вариант от второго отличается только тем что схема вообще не включится при пониженном напряжении и выключится при падении, я правильно понимаю? Тогда вторая более удобна все таки в случае падения напряжения ещё может успеть корректно погасить устройства.
В ардуину https://duino.ru/arduino.html вполне можно повесить режим поддержания сна как в поверконтроллере и ещё несколько плюшек. Сел комплектовать список деталей на схему 2 для заказа.

Последний раз редактировалось admin; 09.04.2018 в 21:11.
alex_palace вне форума   Ответить с цитированием
Старый 07.04.2018, 16:56   #13
skanch
Модератор
 
Аватар для skanch
 
Регистрация: 19.01.2010
Возраст: 60
Город: Санкт-Петербург
Регион: 78, 98
Сообщений: 2,669
skanch has a brilliant futureskanch has a brilliant futureskanch has a brilliant futureskanch has a brilliant futureskanch has a brilliant futureskanch has a brilliant futureskanch has a brilliant futureskanch has a brilliant futureskanch has a brilliant futureskanch has a brilliant futureskanch has a brilliant future
По умолчанию

Цитата:
Сообщение от alex_palace Посмотреть сообщение
По сути первый вариант от второго отличается только тем что схема вообще не включится при пониженном напряжении и выключится при падении, я правильно понимаю? Тогда вторая более удобна все таки в случае падения напряжения ещё может успеть корректно погасить устройства.
В ардуину вполне можно повесить режим поддержания сна как в поверконтроллере и ещё несколько плюшек. Сел комплектовать список деталей на схему 2 для заказа.
Точнее сказать так: в первой схеме отслеживание напряжения только в отсутствии "АСС" (так же позволяет отслеживать напряжение независимо от числа потребителей в том числе и с отключенным контроллером). И позволяет произвести повторный запуск даже при критически низком напряжении.
Вторая схема позволяет отслеживать напряжение как с "АСС" так и без него, но при этом контроллер всегда запитан. И так же позволяет произвести повторный запуск даже при критически низком напряжении.
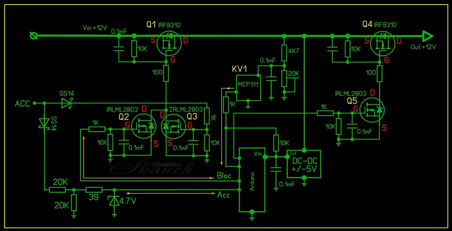
Я думаю, что схема ниже, как раз более универсальна в плане выбора режимов. Она позволяет включить основное напряжение для питания контроллера и вспомогательного оборудования даже при критически низком напряжении, но с дополнительной "отсечкой" напряжения +12В средствами ключа Q5-Q4 для главного потребителя.

Нажмите на изображение для увеличения
Название: Ключ16.jpg
Просмотров: 1840
Размер:	106.8 Кб
ID:	49532

Последний раз редактировалось skanch; 07.04.2018 в 20:22.
skanch вне форума   Ответить с цитированием
Старый 10.04.2018, 16:56   #14
alex_palace
Пользователь
 
Регистрация: 05.03.2018
Возраст: 52
Город: Киев
Регион: Украина
Машина: Mitsubishi Lancer IV
Сообщений: 71
alex_palace is on a distinguished road
По умолчанию

Цитата:
Сообщение от skanch Посмотреть сообщение
Точнее сказать так: в первой схеме отслеживание напряжения только в отсутствии "АСС" (так же позволяет отслеживать напряжение независимо от числа потребителей в том числе и с отключенным контроллером). И позволяет произвести повторный запуск даже при критически низком напряжении.
Вторая схема позволяет отслеживать напряжение как с "АСС" так и без него, но при этом контроллер всегда запитан. И так же позволяет произвести повторный запуск даже при критически низком напряжении.
Я думаю, что схема ниже, как раз более универсальна в плане выбора режимов. Она позволяет включить основное напряжение для питания контроллера и вспомогательного оборудования даже при критически низком напряжении, но с дополнительной "отсечкой" напряжения +12В средствами ключа Q5-Q4 для главного потребителя.

Вложение 49532
По линии АСС на ардуину - резистор 39 ом? Стабилитрон 4.7 вольт? (там где беру россыпью комплектующих такие не нахожу пока
0.1 mF? это в смысле 100uf? или таки 0.1uf ?

Последний раз редактировалось admin; 10.04.2018 в 21:19.
alex_palace вне форума   Ответить с цитированием
Старый 10.04.2018, 17:08   #15
skanch
Модератор
 
Аватар для skanch
 
Регистрация: 19.01.2010
Возраст: 60
Город: Санкт-Петербург
Регион: 78, 98
Сообщений: 2,669
skanch has a brilliant futureskanch has a brilliant futureskanch has a brilliant futureskanch has a brilliant futureskanch has a brilliant futureskanch has a brilliant futureskanch has a brilliant futureskanch has a brilliant futureskanch has a brilliant futureskanch has a brilliant futureskanch has a brilliant future
По умолчанию

Цитата:
Сообщение от alex_palace Посмотреть сообщение
По линии АСС на ардуину - резистор 39 ом? Стабилитрон 4.7 вольт? (там где беру россыпью комплектующих такие не нахожу пока
0.1 mF? это в смысле 100uf? или таки 0.1uf ?
Правильно так - 0,1uF или 100nF. Стабилитрон любой из этих 3.9, 4.3, 4.7, 5.1. Резистор 36,39,43,47 Ом
skanch вне форума   Ответить с цитированием
Старый 10.04.2018, 17:56   #16
alex_palace
Пользователь
 
Регистрация: 05.03.2018
Возраст: 52
Город: Киев
Регион: Украина
Машина: Mitsubishi Lancer IV
Сообщений: 71
alex_palace is on a distinguished road
По умолчанию

Цитата:
Сообщение от skanch Посмотреть сообщение
Правильно так - 0,1uF или 100nF. Стабилитрон любой из этих 3.9, 4.3, 4.7, 5.1. Резистор 36,39,43,47 Ом
я имел ввиду на схеме у Вас 0,1 mF - уже запутался в величинах
Гляньте плз если не сложно, правильно ли заказал?
http://i.piccy.info/i9/583dd92232cf8...286/power1.png
MCP111T-195I/TT
0.1/63V 5% (R82DC3100DQ50J)
RES 10K 1W
IRF9310TRPBF
RES 100R 1W 5%
RES 4K7 0.5W
RM-065-203
RES 1K 1W /5% C2-1
RES 20K 5W
RES 39R 5W
IRLML2803TRPBF
BZV85-C4V7/A52R PBF
alex_palace вне форума   Ответить с цитированием
Старый 10.04.2018, 18:11   #17
skanch
Модератор
 
Аватар для skanch
 
Регистрация: 19.01.2010
Возраст: 60
Город: Санкт-Петербург
Регион: 78, 98
Сообщений: 2,669
skanch has a brilliant futureskanch has a brilliant futureskanch has a brilliant futureskanch has a brilliant futureskanch has a brilliant futureskanch has a brilliant futureskanch has a brilliant futureskanch has a brilliant futureskanch has a brilliant futureskanch has a brilliant futureskanch has a brilliant future
По умолчанию

Цитата:
Сообщение от alex_palace Посмотреть сообщение
я имел ввиду на схеме у Вас 0,1 mF - уже запутался в величинах
Гляньте плз если не сложно, правильно ли заказал?
http://i.piccy.info/i9/583dd92232cf8...286/power1.png
MCP111T-195I/TT
0.1/63V 5% (R82DC3100DQ50J)
RES 10K 1W
IRF9310TRPBF
RES 100R 1W 5%
RES 4K7 0.5W
RM-065-203
RES 1K 1W /5% C2-1
RES 20K 5W
RES 39R 5W
IRLML2803TRPBF
BZV85-C4V7/A52R PBF
Конденсатор керамический 0.1мФ (он же 0,1uF, он же 100nF) для навесного монтажа, для поверхностного . И резистор подстроечный многооборотный 3296W-1-100LF. Остальное правильно.
P.S.Не увидел диоды Шоттки в Вашем списке...
skanch вне форума   Ответить с цитированием
Старый 10.04.2018, 19:15   #18
alex_palace
Пользователь
 
Регистрация: 05.03.2018
Возраст: 52
Город: Киев
Регион: Украина
Машина: Mitsubishi Lancer IV
Сообщений: 71
alex_palace is on a distinguished road
По умолчанию

Керамику на такой номинал находит только smd. Это вроде как пленочный полиэфирный. https://imrad.com.ua/ru/wshop/produc...product/151141, сейчас ещё раз поищу но на этот номинал керамика у них только smd. Шоттки таки да сейчас добавлю. Проблемка в том что только на нескольких фирмах нет минималки и только тут более менее весь комплект собирается и то 111е придется ждать неделю.
Подстроечные https://imrad.com.ua/ru/3296w-1-203-t910w-20k
Кондеры такие? https://imrad.com.ua/ru/cm-100n-x7r они правда почти в 15 раз дороже...
alex_palace вне форума   Ответить с цитированием
Старый 10.04.2018, 19:50   #19
skanch
Модератор
 
Аватар для skanch
 
Регистрация: 19.01.2010
Возраст: 60
Город: Санкт-Петербург
Регион: 78, 98
Сообщений: 2,669
skanch has a brilliant futureskanch has a brilliant futureskanch has a brilliant futureskanch has a brilliant futureskanch has a brilliant futureskanch has a brilliant futureskanch has a brilliant futureskanch has a brilliant futureskanch has a brilliant futureskanch has a brilliant futureskanch has a brilliant future
По умолчанию

Я очень редко что-то собираю навесным монтажом- в основном SMD компоненты...
И поэтому стараюсь подбирать детали соизмеримых размеров. Поскольку IRLML2803 очень маленький, да и IRF9310 тоже, то обвязку я бы рекомендовал делать соответствующую - на SMD компонентах. Но это мое мнение.
skanch вне форума   Ответить с цитированием
Старый 10.04.2018, 20:04   #20
awtoap
Гуру
 
Аватар для awtoap
 
Регистрация: 19.09.2009
Возраст: 48
Город: Мелитополь
Регион: Украина
Сообщений: 2,022
awtoap is a splendid one to beholdawtoap is a splendid one to beholdawtoap is a splendid one to beholdawtoap is a splendid one to beholdawtoap is a splendid one to beholdawtoap is a splendid one to beholdawtoap is a splendid one to behold
По умолчанию

Цитата:
я имел ввиду на схеме у Вас 0,1 mF - уже запутался в величинах
Гляньте плз если не сложно, правильно ли заказал?
http://i.piccy.info/i9/583dd92232cf8...286/power1.png
MCP111T-195I/TT
0.1/63V 5% (R82DC3100DQ50J)
RES 10K 1W
IRF9310TRPBF
RES 100R 1W 5%
RES 4K7 0.5W
RM-065-203
RES 1K 1W /5% C2-1
RES 20K 5W
RES 39R 5W
IRLML2803TRPBF
BZV85-C4V7/A52R PBF
Резисторы будут слонячих размеров...смотрите на мощность его рассеивания. Для этой поделки 0,25W за глаза, а позаказывали 1Ватт и 5 Ватт
awtoap вне форума   Ответить с цитированием
Ответ


Здесь присутствуют: 1 (пользователей: 0 , гостей: 1)
 

Ваши права в разделе
Вы не можете создавать новые темы
Вы не можете отвечать в темах
Вы не можете прикреплять вложения
Вы не можете редактировать свои сообщения

BB коды Вкл.
Смайлы Вкл.
[IMG] код Вкл.
HTML код Выкл.



Часовой пояс GMT +4, время: 04:24.


Работает на vBulletin® версия 3.8.4.
Copyright ©2000 - 2026, Jelsoft Enterprises Ltd.
Перевод: zCarot