PCCar.ru - Ваш автомобильный компьютер

Вернуться   PCCar.ru - Ваш автомобильный компьютер > MP3Car ТехИнфа > AndroidCar > Железо > Планшеты

Ответ
 
Опции темы Поиск в этой теме
Старый 16.08.2017, 19:49   #2661
Sergey 4_4
Старший Пользователь
 
Регистрация: 25.01.2015
Регион: 44
Машина: Toyota Avensis T250
Сообщений: 429
Sergey 4_4 has a spectacular aura aboutSergey 4_4 has a spectacular aura aboutSergey 4_4 has a spectacular aura about
По умолчанию

Цитата:
Сообщение от shanay Посмотреть сообщение
Я грешу, может из-за того, что я с выхода контроллера батареи беру питание (+) на GPS антенну и происходит разряд. Внешняя антенна ведь не у всех.
Попробуй перекинь перемычку,пятачки на обратной стороне могут и не звонится.
__________________
Nexus 7 2012/USB Hub D-Link7(без доп.питания)/контроллер от YAM1966+джойстик iDrive/. фото + видео
Sergey 4_4 вне форума   Ответить с цитированием
Старый 16.08.2017, 22:12   #2662
mazay66
Старший Пользователь
 
Регистрация: 17.10.2015
Город: Санкт-Петербург
Регион: 78, 98
Машина: Рено Колеос
Сообщений: 647
mazay66 is a name known to allmazay66 is a name known to allmazay66 is a name known to allmazay66 is a name known to allmazay66 is a name known to allmazay66 is a name known to all
По умолчанию

Цитата:
Сообщение от Sergey 4_4 Посмотреть сообщение
Попробуй перекинь перемычку,пятачки на обратной стороне могут и не звонится.
Согласен, хоть и с трудом верится, что человек запаял перемычку не проверив предварительно.
Цитата:
Сообщение от shanay Посмотреть сообщение
Я грешу, может из-за того, что я с выхода контроллера батареи беру питание (+) на GPS антенну и происходит разряд. Внешняя антенна ведь не у всех.
Антенна GPS тут не причем. У неё сопротивление сотни кОм. К тому же, тоже использую, запитав таким же способом.
mazay66 вне форума   Ответить с цитированием
Старый 16.08.2017, 22:30   #2663
Sergey 4_4
Старший Пользователь
 
Регистрация: 25.01.2015
Регион: 44
Машина: Toyota Avensis T250
Сообщений: 429
Sergey 4_4 has a spectacular aura aboutSergey 4_4 has a spectacular aura aboutSergey 4_4 has a spectacular aura about
По умолчанию

mazay66
Так я из личного опыта. Сам по фотке с форума,запаял сначала,потом чухнувшись переделал.
__________________
Nexus 7 2012/USB Hub D-Link7(без доп.питания)/контроллер от YAM1966+джойстик iDrive/. фото + видео
Sergey 4_4 вне форума   Ответить с цитированием
Старый 16.08.2017, 23:01   #2664
sandr2010
Гуру
 
Регистрация: 13.11.2011
Возраст: 61
Город: Волгоград
Регион: 34
Машина: Mitsubishi RVR, Chery Tiggo
Сообщений: 1,780
sandr2010 is a jewel in the roughsandr2010 is a jewel in the roughsandr2010 is a jewel in the roughsandr2010 is a jewel in the rough
По умолчанию

Тоже думаю,что если правильно распаянна перемычка,то отключать тело будет нечему.
sandr2010 вне форума   Ответить с цитированием
Старый 17.08.2017, 00:03   #2665
oleg707
Гуру
 
Аватар для oleg707
 
Регистрация: 16.04.2014
Возраст: 41
Город: Gdynia
Регион: другой - для добавления сообщить ab
Сообщений: 2,548
oleg707 has a reputation beyond reputeoleg707 has a reputation beyond reputeoleg707 has a reputation beyond reputeoleg707 has a reputation beyond reputeoleg707 has a reputation beyond reputeoleg707 has a reputation beyond reputeoleg707 has a reputation beyond reputeoleg707 has a reputation beyond reputeoleg707 has a reputation beyond reputeoleg707 has a reputation beyond repute
По умолчанию

Цитата:
Сообщение от sandr2010 Посмотреть сообщение
Тоже думаю,что если правильно распаянна перемычка,то отключать тело будет нечему.
неверно. по i2c лёгка выключает.2012
oleg707 вне форума   Ответить с цитированием
Старый 17.08.2017, 09:39   #2666
sandr2010
Гуру
 
Регистрация: 13.11.2011
Возраст: 61
Город: Волгоград
Регион: 34
Машина: Mitsubishi RVR, Chery Tiggo
Сообщений: 1,780
sandr2010 is a jewel in the roughsandr2010 is a jewel in the roughsandr2010 is a jewel in the roughsandr2010 is a jewel in the rough
По умолчанию

У меня 12 wifi и с перемычкой по минусу,термодатчик не менял : прошивка сток 5.1,ядро сток - не отключается.
sandr2010 вне форума   Ответить с цитированием
Старый 17.08.2017, 09:49   #2667
lavalamp
Старший Пользователь
 
Регистрация: 05.09.2016
Город: Ekaterinburg
Регион: 66, 96
Сообщений: 159
lavalamp is on a distinguished road
По умолчанию



Фото моих перемычек.
Сейчас провожу эксперимент, поставил на столе планшет попробую разрядить и посмотрим что выйдет.
lavalamp вне форума   Ответить с цитированием
Старый 17.08.2017, 11:59   #2668
shanay
Старший Пользователь
 
Аватар для shanay
 
Регистрация: 18.07.2008
Город: Москва, Ясенево
Регион: 50, 90, 150
Машина: Toyota
Сообщений: 152
shanay is on a distinguished road
По умолчанию

Спасибо всем, надо будет проверить. Я думал, перемычка немного для другого.
shanay вне форума   Ответить с цитированием
Старый 17.08.2017, 12:06   #2669
shanay
Старший Пользователь
 
Аватар для shanay
 
Регистрация: 18.07.2008
Город: Москва, Ясенево
Регион: 50, 90, 150
Машина: Toyota
Сообщений: 152
shanay is on a distinguished road
По умолчанию

Цитата:
Сообщение от lavalamp Посмотреть сообщение
Фото моих перемычек.
Сейчас провожу эксперимент, поставил на столе планшет попробую разрядить и посмотрим что выйдет.
Это фото двух разных перемычек?
shanay вне форума   Ответить с цитированием
Старый 17.08.2017, 12:20   #2670
timsoid
Новый Пользователь
 
Регистрация: 16.05.2017
Город: Москва
Регион: 77, 97, 99, 177
Сообщений: 19
timsoid is on a distinguished road
По умолчанию

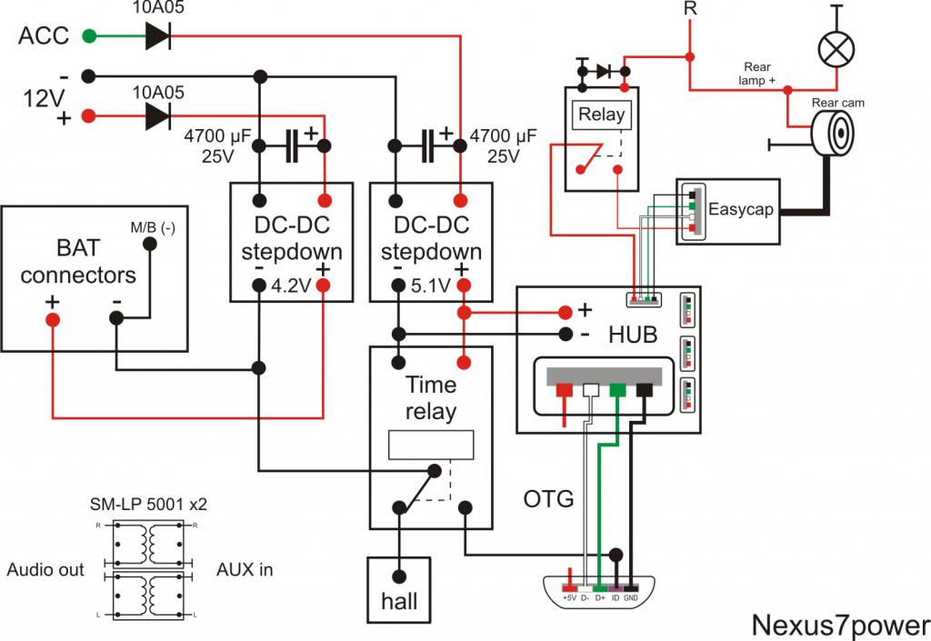
Может быть проблема в разряде с Android 7, у кого разряжается, какая прошивка?

Я так понимаю если делать по этой схеме, то при заводе авто, когда на несколько секунд пропадает питание на ACC - хаб будет отключаться?
Миниатюры
Нажмите на изображение для увеличения
Название: NexusPower.jpg
Просмотров: 650
Размер:	77.1 Кб
ID:	47966  
timsoid вне форума   Ответить с цитированием
Ответ


Здесь присутствуют: 17 (пользователей: 0 , гостей: 17)
 

Ваши права в разделе
Вы не можете создавать новые темы
Вы не можете отвечать в темах
Вы не можете прикреплять вложения
Вы не можете редактировать свои сообщения

BB коды Вкл.
Смайлы Вкл.
[IMG] код Вкл.
HTML код Выкл.



Часовой пояс GMT +4, время: 17:55.


Работает на vBulletin® версия 3.8.4.
Copyright ©2000 - 2025, Jelsoft Enterprises Ltd.
Перевод: zCarot