PCCar.ru - Ваш автомобильный компьютер

Вернуться   PCCar.ru - Ваш автомобильный компьютер > Всё Остальное > Проекты > Рабочий журнал

Ответ
 
Опции темы Поиск в этой теме
Старый 04.08.2016, 17:18   #241
Andrey875
Старший Пользователь
 
Аватар для Andrey875
 
Регистрация: 26.10.2011
Возраст: 38
Город: Приозёрск
Регион: Казахстан
Машина: Camry 2001
Сообщений: 355
Andrey875 is a jewel in the roughAndrey875 is a jewel in the roughAndrey875 is a jewel in the roughAndrey875 is a jewel in the rough
По умолчанию

В принципе, я согласен. Отрубать силу полевиком, реле или просто выключателем нет смысла (кто поймёт, взять за аналогию с проводкой авто, всё что можно выключить, выключается предохранителем или реле). Потому что на полевике, что на реле, так или иначе один из элементов будет работать в холостую. А если машина в день заведена час, и даже делать ремонт раз в месяц, то по часам нецелесообразно мучать детальку просто так. Тут мы теряем НАДЁЖНОСТЬ системы.
У меня например с целью безопасности стоит предохранитель возле аккумулятора, по мере необходимости его вытащил и все дела.

Так что убираю я эту "лишнюю" детальку из схемы!

basurman А всё же! Что это за штучка? Можно описание?
__________________
Проект: Toyota Camry 25 (2001 года)
GigaByte GA-E350N, AMD Dual-Core E-350 1.6 GHz; DDR-3 DIMM 2Gb 1333MHz PC10600 Transcend; Transcend TS64GSSD370; Linksys WMP54G, M2-ATX; LILLIPUT 869GL-NP/C/T; ELM 327; USB HUB 4-port USB 2.0 Defender Quadro Iron; Locosys LS-23090 (GPS+ГЛОНАСС).
Andrey875 вне форума   Ответить с цитированием
Старый 04.08.2016, 17:26   #242
basurman
Super Moderator
 
Аватар для basurman
 
Регистрация: 19.07.2011
Возраст: 54
Город: Нижегородские болота
Регион: 52
Машина: пешкарус
Сообщений: 2,033
basurman has a reputation beyond reputebasurman has a reputation beyond reputebasurman has a reputation beyond reputebasurman has a reputation beyond reputebasurman has a reputation beyond reputebasurman has a reputation beyond reputebasurman has a reputation beyond reputebasurman has a reputation beyond reputebasurman has a reputation beyond repute
По умолчанию

Цитата:
Что это за штучка? Можно описание?
Да пожалуйста-
http://pccar.ru/showthread.php?t=17580

Раньше маленький выбор был, сейчас проще-
http://ru.aliexpress.com/mitsubishi-...r_reviews.html

Отковырнул такую релюху-http://www.huawulian.com/uploadfiles...135/V23135.pdf
вот все думаю как бы "рубить" все электричество мультимедийное. Пока не придумал, не уверен что это мне надо)))
Миниатюры
Нажмите на изображение для увеличения
Название: 11.JPG
Просмотров: 836
Размер:	85.4 Кб
ID:	44435  
__________________
ВСЕ ДЛЯ АРДУИНО

Моя почта - mogirov971sobakamail.ru
basurman вне форума   Ответить с цитированием
Старый 04.08.2016, 18:05   #243
skanch
Модератор
 
Аватар для skanch
 
Регистрация: 19.01.2010
Возраст: 60
Город: Санкт-Петербург
Регион: 78, 98
Сообщений: 2,669
skanch has a brilliant futureskanch has a brilliant futureskanch has a brilliant futureskanch has a brilliant futureskanch has a brilliant futureskanch has a brilliant futureskanch has a brilliant futureskanch has a brilliant futureskanch has a brilliant futureskanch has a brilliant futureskanch has a brilliant future
По умолчанию

Уважаемые, ну зачем так все усложнять? Опять обращу внимание на Смарт-ключи. Это и реле, и предохранитель, и рубильник..., и еще много всего на любой вкус и потребности - и это все в одном маленьком корпусе. Только выбирай! Контора Infineon специализируется на выпуске готовых решений для коммутации нагрузки (в том числе и высокоамперной), как раз в автомобилях. Вот описание, правда на английском, но перевести через переводчик не трудно. Все, что нужно есть.
Вот, как вариант описание такого ключа.
skanch вне форума   Ответить с цитированием
Старый 04.08.2016, 18:06   #244
Andrey875
Старший Пользователь
 
Аватар для Andrey875
 
Регистрация: 26.10.2011
Возраст: 38
Город: Приозёрск
Регион: Казахстан
Машина: Camry 2001
Сообщений: 355
Andrey875 is a jewel in the roughAndrey875 is a jewel in the roughAndrey875 is a jewel in the roughAndrey875 is a jewel in the rough
По умолчанию

Хорошая штучка для решения отключения питания! Но если у меня нагрузка на питание около 15 А, не вижу смысла ставить предохранитель мощнее 20 А.

А вот эта штучка, думаю будет удобна не только для компов, но и некоторые другие предохранители ими можно заменить!
__________________
Проект: Toyota Camry 25 (2001 года)
GigaByte GA-E350N, AMD Dual-Core E-350 1.6 GHz; DDR-3 DIMM 2Gb 1333MHz PC10600 Transcend; Transcend TS64GSSD370; Linksys WMP54G, M2-ATX; LILLIPUT 869GL-NP/C/T; ELM 327; USB HUB 4-port USB 2.0 Defender Quadro Iron; Locosys LS-23090 (GPS+ГЛОНАСС).
Andrey875 вне форума   Ответить с цитированием
Старый 04.08.2016, 18:12   #245
basurman
Super Moderator
 
Аватар для basurman
 
Регистрация: 19.07.2011
Возраст: 54
Город: Нижегородские болота
Регион: 52
Машина: пешкарус
Сообщений: 2,033
basurman has a reputation beyond reputebasurman has a reputation beyond reputebasurman has a reputation beyond reputebasurman has a reputation beyond reputebasurman has a reputation beyond reputebasurman has a reputation beyond reputebasurman has a reputation beyond reputebasurman has a reputation beyond reputebasurman has a reputation beyond repute
По умолчанию

Цитата:
Сообщение от skanch Посмотреть сообщение
Уважаемые, ну зачем так все усложнять? Опять обращу внимание на Смарт-ключи. Это и реле, и предохранитель, и рубильник..., и еще много всего на любой вкус и потребности - и это все в одном маленьком корпусе. Только выбирай! Контора Infineon специализируется на выпуске готовых решений для коммутации нагрузки (в том числе и высокоамперной), как раз в автомобилях. Вот описание, правда на английском, но перевести через переводчик не трудно. Все, что нужно есть.
я ценю твои знания, но лично мне в автомобильной электронике не встречаются подобные "ноу-хау". У них все как то по старинке)))
Только количество ног процессоров увеличивают)))
__________________
ВСЕ ДЛЯ АРДУИНО

Моя почта - mogirov971sobakamail.ru
basurman вне форума   Ответить с цитированием
Старый 04.08.2016, 18:20   #246
skanch
Модератор
 
Аватар для skanch
 
Регистрация: 19.01.2010
Возраст: 60
Город: Санкт-Петербург
Регион: 78, 98
Сообщений: 2,669
skanch has a brilliant futureskanch has a brilliant futureskanch has a brilliant futureskanch has a brilliant futureskanch has a brilliant futureskanch has a brilliant futureskanch has a brilliant futureskanch has a brilliant futureskanch has a brilliant futureskanch has a brilliant futureskanch has a brilliant future
По умолчанию

Сам случайно наткнулся в интернете на информацию об Infineon. С тех пор активно использую их продукцию для своих нужд.
skanch вне форума   Ответить с цитированием
Старый 04.08.2016, 18:21   #247
Andrey875
Старший Пользователь
 
Аватар для Andrey875
 
Регистрация: 26.10.2011
Возраст: 38
Город: Приозёрск
Регион: Казахстан
Машина: Camry 2001
Сообщений: 355
Andrey875 is a jewel in the roughAndrey875 is a jewel in the roughAndrey875 is a jewel in the roughAndrey875 is a jewel in the rough
По умолчанию

skanch Спасибо за идею! Но есть ещё нюанс! На мою схему, у меня сейчас есть всё! Даже время, чтобы собрать плату. И при желании, пару дней на доработку (додумку) и ещё день на сборку. А вот заказывать Смарт-ключи... Идея классная, если прогулялся по городу и купил. А как быть, если только заказывать? Да и... Интересен процесс! Если то, что делаю сейчас не устроит, может и закажу эти смарт-ключи!

В конце концов, это же хобби, а не работа!))))
__________________
Проект: Toyota Camry 25 (2001 года)
GigaByte GA-E350N, AMD Dual-Core E-350 1.6 GHz; DDR-3 DIMM 2Gb 1333MHz PC10600 Transcend; Transcend TS64GSSD370; Linksys WMP54G, M2-ATX; LILLIPUT 869GL-NP/C/T; ELM 327; USB HUB 4-port USB 2.0 Defender Quadro Iron; Locosys LS-23090 (GPS+ГЛОНАСС).
Andrey875 вне форума   Ответить с цитированием
Старый 04.08.2016, 18:27   #248
skanch
Модератор
 
Аватар для skanch
 
Регистрация: 19.01.2010
Возраст: 60
Город: Санкт-Петербург
Регион: 78, 98
Сообщений: 2,669
skanch has a brilliant futureskanch has a brilliant futureskanch has a brilliant futureskanch has a brilliant futureskanch has a brilliant futureskanch has a brilliant futureskanch has a brilliant futureskanch has a brilliant futureskanch has a brilliant futureskanch has a brilliant futureskanch has a brilliant future
По умолчанию

Цитата:
Сообщение от Andrey875 Посмотреть сообщение

В конце концов, это же хобби, а не работа!))))
В основном здесь все "хоббисты" и я в том числе.
Пара месяцев ожидания посылки для хобби не помеха... А так каждый решает сам, что лучше, практичнее и интереснее лично для него.
skanch вне форума   Ответить с цитированием
Старый 04.08.2016, 19:04   #249
Andrey875
Старший Пользователь
 
Аватар для Andrey875
 
Регистрация: 26.10.2011
Возраст: 38
Город: Приозёрск
Регион: Казахстан
Машина: Camry 2001
Сообщений: 355
Andrey875 is a jewel in the roughAndrey875 is a jewel in the roughAndrey875 is a jewel in the roughAndrey875 is a jewel in the rough
По умолчанию

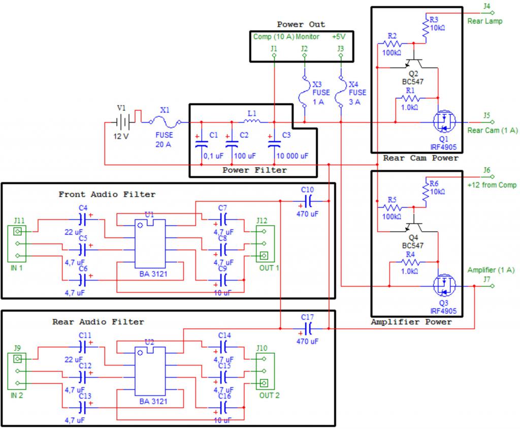
Вот схема. Может что изменю ещё.... Но пока в таком виде!

Кстати, раз уж зашёл разговор. 16 нога ODB2 постоянно под напряжением 12 вольт, и при подключении адаптера, он начинает кушать аккумулятор. Пусть и немного, но зимой, в хорошие морозы, лучше сохранять аккумулятор (кто пережил хотя бы -30 в течении месяца поймут). Так вот, никто не думал, переделать разъём и 16 ногу поставить на включение вместе с карпутером?
Миниатюры
Нажмите на изображение для увеличения
Название: Схема на полевиках.jpg
Просмотров: 818
Размер:	103.2 Кб
ID:	44436  
__________________
Проект: Toyota Camry 25 (2001 года)
GigaByte GA-E350N, AMD Dual-Core E-350 1.6 GHz; DDR-3 DIMM 2Gb 1333MHz PC10600 Transcend; Transcend TS64GSSD370; Linksys WMP54G, M2-ATX; LILLIPUT 869GL-NP/C/T; ELM 327; USB HUB 4-port USB 2.0 Defender Quadro Iron; Locosys LS-23090 (GPS+ГЛОНАСС).
Andrey875 вне форума   Ответить с цитированием
Старый 04.08.2016, 20:50   #250
skanch
Модератор
 
Аватар для skanch
 
Регистрация: 19.01.2010
Возраст: 60
Город: Санкт-Петербург
Регион: 78, 98
Сообщений: 2,669
skanch has a brilliant futureskanch has a brilliant futureskanch has a brilliant futureskanch has a brilliant futureskanch has a brilliant futureskanch has a brilliant futureskanch has a brilliant futureskanch has a brilliant futureskanch has a brilliant futureskanch has a brilliant futureskanch has a brilliant future
По умолчанию

Кстати насчет "кушать аккумулятор"- как думаешь реализовать полное обесточивание системы? Или я что-то пропустил?
skanch вне форума   Ответить с цитированием
Ответ


Здесь присутствуют: 1 (пользователей: 0 , гостей: 1)
 

Ваши права в разделе
Вы не можете создавать новые темы
Вы не можете отвечать в темах
Вы не можете прикреплять вложения
Вы не можете редактировать свои сообщения

BB коды Вкл.
Смайлы Вкл.
[IMG] код Вкл.
HTML код Выкл.



Часовой пояс GMT +4, время: 01:28.


Работает на vBulletin® версия 3.8.4.
Copyright ©2000 - 2026, Jelsoft Enterprises Ltd.
Перевод: zCarot