PCCar.ru - Ваш автомобильный компьютер

Вернуться   PCCar.ru - Ваш автомобильный компьютер > MP3Car ТехИнфа > AndroidCar > Звук > Звуковые процессоры

Ответ
 
Опции темы Поиск в этой теме
Старый 14.05.2016, 16:56   #161
Alekssandr
Старший Пользователь
 
Регистрация: 11.08.2013
Возраст: 37
Регион: 86
Сообщений: 445
Alekssandr is a jewel in the roughAlekssandr is a jewel in the roughAlekssandr is a jewel in the rough
По умолчанию

Цитата:
Сообщение от oleg707 Посмотреть сообщение
хорошей заменой релюшек служат полевики.
Точно, NPN транзистор BC817 думаю для этих целей будет самое то. Скорость срабатывания выше, и цена на много ниже) Спасибо в общем за наводку!
Alekssandr вне форума   Ответить с цитированием
Старый 14.05.2016, 17:01   #162
yuriy m
Старший Пользователь
 
Регистрация: 13.11.2011
Возраст: 47
Город: Гомель BY
Регион: 03
Машина: Гольф2 -> Lancia Zeta
Сообщений: 376
yuriy m is a jewel in the roughyuriy m is a jewel in the roughyuriy m is a jewel in the rough
По умолчанию

Цитата:
Сообщение от Alekssandr Посмотреть сообщение
Посмотрел, у тебя проект такой-же почти как мой) а почему радио не построишь на tea5760 у меня валяются такие ловят даже с маленькой антенкой не плохо, и звук меня полностью устраивает.

Сейчас вот думаю поставить релюшки для закорачивания выводов на землю при отключении питания, так как когда подаёшь или снимаешь питание с TDA7719 динамик сильно пукают.

Релюшки присмотрел из серии HRS2H-S, бывают на разное напряжение 5,9,12, 24 вот даташит
Радио есть в наличии и говорят лучше ,чем теа...
Что бы небыло пук, нужно управлять самим усилком. Либо муте либо повер довн... И не надо ни каких реле.
__________________
Управление под ANDROID ... http://www.pccar.ru/showthread.php?t=24001
Мой старый проект http://www.pccar.ru/showthread.php?t=18038
yuriy m вне форума   Ответить с цитированием
Старый 14.05.2016, 17:52   #163
oleg707
Гуру
 
Аватар для oleg707
 
Регистрация: 16.04.2014
Возраст: 42
Город: Gdynia
Регион: другой - для добавления сообщить ab
Сообщений: 2,548
oleg707 has a reputation beyond reputeoleg707 has a reputation beyond reputeoleg707 has a reputation beyond reputeoleg707 has a reputation beyond reputeoleg707 has a reputation beyond reputeoleg707 has a reputation beyond reputeoleg707 has a reputation beyond reputeoleg707 has a reputation beyond reputeoleg707 has a reputation beyond reputeoleg707 has a reputation beyond repute
По умолчанию

Цитата:
Сообщение от Alekssandr Посмотреть сообщение
Точно, NPN транзистор BC817 думаю для этих целей будет самое то. Скорость срабатывания выше, и цена на много ниже) Спасибо в общем за наводку!
я б полевик ставил. И размер меньше.
А вообще Юра прав, за ПУК должен отвечать конечный усилок.
oleg707 вне форума   Ответить с цитированием
Старый 14.05.2016, 21:50   #164
Alekssandr
Старший Пользователь
 
Регистрация: 11.08.2013
Возраст: 37
Регион: 86
Сообщений: 445
Alekssandr is a jewel in the roughAlekssandr is a jewel in the roughAlekssandr is a jewel in the rough
По умолчанию

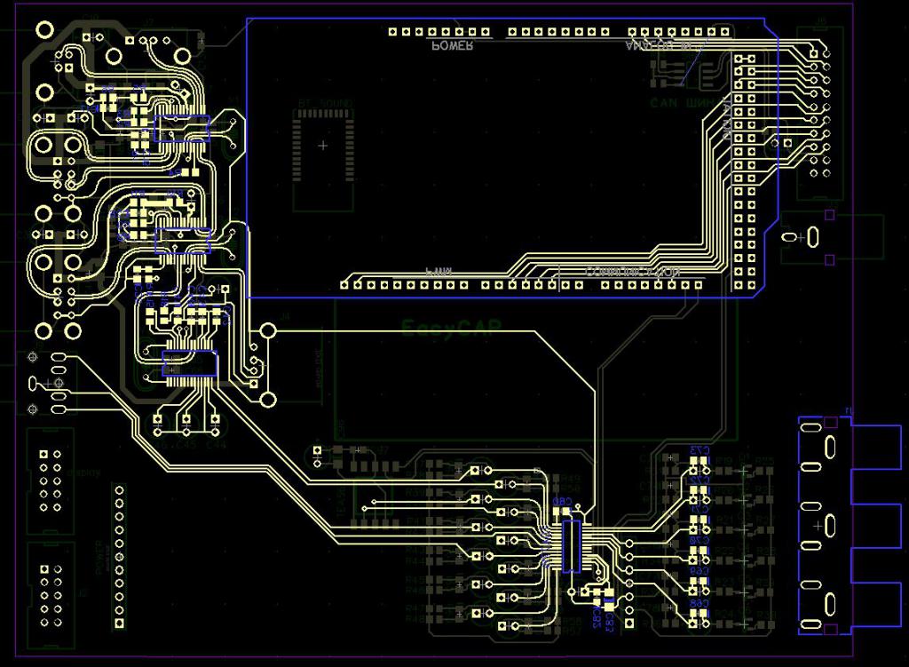
Поменял релюшки на транзисторы BC817. Добавил AUX вход, и радио на TEA5767. На входах и выходах много керамики и резисторов. Это я на всякий случай добавил, буду экспериментировать как звук будет лучше звучать.
Миниатюры
Нажмите на изображение для увеличения
Название: 4.jpg
Просмотров: 888
Размер:	86.9 Кб
ID:	43773   Нажмите на изображение для увеличения
Название: 6.jpg
Просмотров: 825
Размер:	70.5 Кб
ID:	43774   Нажмите на изображение для увеличения
Название: 9.jpg
Просмотров: 596
Размер:	116.7 Кб
ID:	43775   Нажмите на изображение для увеличения
Название: 77.jpg
Просмотров: 851
Размер:	127.5 Кб
ID:	43776   Нажмите на изображение для увеличения
Название: 7.jpg
Просмотров: 878
Размер:	42.8 Кб
ID:	43777  

Alekssandr вне форума   Ответить с цитированием
Старый 14.05.2016, 22:27   #165
anton2204
Старший Пользователь
 
Аватар для anton2204
 
Регистрация: 29.12.2009
Город: Ульяновск
Регион: 73
Машина: VW Polo Sedan. Fiat Albea погибла смертью храбрых(((
Сообщений: 753
anton2204 is a splendid one to beholdanton2204 is a splendid one to beholdanton2204 is a splendid one to beholdanton2204 is a splendid one to beholdanton2204 is a splendid one to beholdanton2204 is a splendid one to beholdanton2204 is a splendid one to behold
По умолчанию

Вопрос сбоку: В какой среде конструячишь? Смотрю 3D модельки элементов имеются...
P.S.Наши разработчики все в P-CADе да Квартусе работают...
__________________
Если хочешь поработать - ляг, поспи и всё пройдёт!
Мой проект - Rover A700GQ в Fiat Albea неожиданно завершен
Второй проект - VW Polo Sedan(была Nexus7 2012 Wi-Fi(Timur) теперь сток 4.4.4+ядро от Daniel, БП на NSD15-12S5 переделан под датчик Холла, HUB D-Link DUB-H7(серый), DAC PCM2706+ES9023(ранее был на PCM2704), контроллер Юры(YAM1966)+кнопки на "морде"+ИК пульт на руль MYSTERY RC-90UN, камера ЗХ на Easier CAP(v.008,АМТ630) и RearViewCamera-1.4-test.apk
anton2204 вне форума   Ответить с цитированием
Старый 14.05.2016, 22:27   #166
demtro
Старший Пользователь
 
Регистрация: 17.12.2014
Возраст: 34
Город: Самара
Регион: 63, 163
Машина: Lifan Solano
Сообщений: 184
demtro is on a distinguished road
По умолчанию

Можно ли попросить схему в диптрейсе когда закончишь? Печатку и обычную
To anton2204 По-моему это DipTrace там 3D модельки подгрузить можно, довольно удобный инструмент, все свои платы в нем рисую
demtro вне форума   Ответить с цитированием
Старый 15.05.2016, 01:28   #167
oleg707
Гуру
 
Аватар для oleg707
 
Регистрация: 16.04.2014
Возраст: 42
Город: Gdynia
Регион: другой - для добавления сообщить ab
Сообщений: 2,548
oleg707 has a reputation beyond reputeoleg707 has a reputation beyond reputeoleg707 has a reputation beyond reputeoleg707 has a reputation beyond reputeoleg707 has a reputation beyond reputeoleg707 has a reputation beyond reputeoleg707 has a reputation beyond reputeoleg707 has a reputation beyond reputeoleg707 has a reputation beyond reputeoleg707 has a reputation beyond repute
По умолчанию

DipTrace 3,0, есть русский ( от 2,4 ставится)

Alekssandr, ты что, в автомате их разводишь?
oleg707 вне форума   Ответить с цитированием
Старый 15.05.2016, 09:22   #168
Alekssandr
Старший Пользователь
 
Регистрация: 11.08.2013
Возраст: 37
Регион: 86
Сообщений: 445
Alekssandr is a jewel in the roughAlekssandr is a jewel in the roughAlekssandr is a jewel in the rough
По умолчанию

Цитата:
Сообщение от oleg707 Посмотреть сообщение
ты что, в автомате их разводишь?
Руками) Я не претендую на то что я хорошо развожу печатные платы, учился этому ремеслу сам. Критику выслушаю и приму во внимание. Что не так? С линиями земли особо не заморачиваюсь так как в конечном итоге они всеравну в заливку превратятся.
Alekssandr вне форума   Ответить с цитированием
Старый 15.05.2016, 16:48   #169
yuriy m
Старший Пользователь
 
Регистрация: 13.11.2011
Возраст: 47
Город: Гомель BY
Регион: 03
Машина: Гольф2 -> Lancia Zeta
Сообщений: 376
yuriy m is a jewel in the roughyuriy m is a jewel in the roughyuriy m is a jewel in the rough
По умолчанию

Я знаю ,что я заподлист... Может в аудио тракт пленку поставить ?а не электролиты?...
__________________
Управление под ANDROID ... http://www.pccar.ru/showthread.php?t=24001
Мой старый проект http://www.pccar.ru/showthread.php?t=18038
yuriy m вне форума   Ответить с цитированием
Старый 15.05.2016, 17:17   #170
Alekssandr
Старший Пользователь
 
Регистрация: 11.08.2013
Возраст: 37
Регион: 86
Сообщений: 445
Alekssandr is a jewel in the roughAlekssandr is a jewel in the roughAlekssandr is a jewel in the rough
По умолчанию

Цитата:
Сообщение от yuriy m Посмотреть сообщение
Я знаю ,что я заподлист... Может в аудио тракт пленку поставить ?а не электролиты?...
На это и расчет! Проверю как будет лучше, можно и пленку (в отверстия под электролит запихать) и под керамику, под все сделал.

Еще появилась идея запихать si4432 для передачи данных на частоте 433Мгц. У меня есть ворота с приводом ( думаю былоб классно открывать и закрывать их с виджета напланшете) Дальность у них приличная, и стоит копейки.
Alekssandr вне форума   Ответить с цитированием
Ответ


Здесь присутствуют: 1 (пользователей: 0 , гостей: 1)
 

Ваши права в разделе
Вы не можете создавать новые темы
Вы не можете отвечать в темах
Вы не можете прикреплять вложения
Вы не можете редактировать свои сообщения

BB коды Вкл.
Смайлы Вкл.
[IMG] код Вкл.
HTML код Выкл.



Часовой пояс GMT +4, время: 13:30.


Работает на vBulletin® версия 3.8.4.
Copyright ©2000 - 2026, Jelsoft Enterprises Ltd.
Перевод: zCarot