PCCar.ru - Ваш автомобильный компьютер

Вернуться   PCCar.ru - Ваш автомобильный компьютер > MP3Car ТехИнфа > AndroidCar > Звук > Звуковые процессоры

Ответ
 
Опции темы Поиск в этой теме
Старый 11.05.2016, 07:19   #111
Alekssandr
Старший Пользователь
 
Регистрация: 11.08.2013
Возраст: 36
Регион: 86
Сообщений: 445
Alekssandr is a jewel in the roughAlekssandr is a jewel in the roughAlekssandr is a jewel in the rough
По умолчанию

Я думаю можно поставить линейный стабилизатор LM7809 и питать с нее arduino. И никакие всплески не страшны, стоят они достаточно дешево и надежные (в машине уже 3-й год работают) . На счет 3.3в согласен можно брать с arduino и 5 вольт тоже можно взять с arduino для питания слабо точки. А вот для питания USB думаю что-то по мощнее нужно сделать, чтоб HDD диски тянул.
Alekssandr вне форума   Ответить с цитированием
Старый 11.05.2016, 12:41   #112
xmetal
Пользователь
 
Регистрация: 29.07.2015
Регион: 64
Машина: VW Tiguan
Сообщений: 89
xmetal has a brilliant futurexmetal has a brilliant futurexmetal has a brilliant futurexmetal has a brilliant futurexmetal has a brilliant futurexmetal has a brilliant futurexmetal has a brilliant futurexmetal has a brilliant futurexmetal has a brilliant futurexmetal has a brilliant futurexmetal has a brilliant future
По умолчанию

Цитата:
Сообщение от oleg707 Посмотреть сообщение
я тоже был смелый (даташит же, чё), и 14 вольт мне устроили дым из процессора. Пусть будут 3 диодика
У меня сейчас так, вначале стоит дроссель ДМ-0,1 100 мкГн, затем электролит на землю, затем последовательно 4 диода кд522 с падением напряжения около 0,7в на каждом. Если коротнет на стороне ардуины, то дроссель сработает как предохранитель. Смотрел даташит на стаб в китайском клоне ардуино нано - макс 15в. Вроде работает неплохо, без дросселя ардуино висла.
xmetal вне форума   Ответить с цитированием
Старый 11.05.2016, 13:42   #113
T_r_D
Старший Пользователь
 
Регистрация: 03.07.2015
Регион: 77, 97, 99, 177
Сообщений: 372
T_r_D is a jewel in the roughT_r_D is a jewel in the roughT_r_D is a jewel in the rough
По умолчанию

Alekssandr
Да не за что.

А вот дабстеп меня твой порадовал
Скачал все их вещи- сильно!
особенно понравилась Lights.
T_r_D вне форума   Ответить с цитированием
Старый 11.05.2016, 14:02   #114
oleg707
Гуру
 
Аватар для oleg707
 
Регистрация: 16.04.2014
Возраст: 41
Город: Gdynia
Регион: другой - для добавления сообщить ab
Сообщений: 2,548
oleg707 has a reputation beyond reputeoleg707 has a reputation beyond reputeoleg707 has a reputation beyond reputeoleg707 has a reputation beyond reputeoleg707 has a reputation beyond reputeoleg707 has a reputation beyond reputeoleg707 has a reputation beyond reputeoleg707 has a reputation beyond reputeoleg707 has a reputation beyond reputeoleg707 has a reputation beyond repute
По умолчанию

Цитата:
Сообщение от Alekssandr Посмотреть сообщение
Я думаю можно поставить линейный стабилизатор LM7809 и питать с нее arduino.
так на ардуине 7805 уже есть, нахрена там 09? место занимать?
oleg707 вне форума   Ответить с цитированием
Старый 11.05.2016, 14:04   #115
oleg707
Гуру
 
Аватар для oleg707
 
Регистрация: 16.04.2014
Возраст: 41
Город: Gdynia
Регион: другой - для добавления сообщить ab
Сообщений: 2,548
oleg707 has a reputation beyond reputeoleg707 has a reputation beyond reputeoleg707 has a reputation beyond reputeoleg707 has a reputation beyond reputeoleg707 has a reputation beyond reputeoleg707 has a reputation beyond reputeoleg707 has a reputation beyond reputeoleg707 has a reputation beyond reputeoleg707 has a reputation beyond reputeoleg707 has a reputation beyond repute
По умолчанию

Цитата:
Сообщение от xmetal Посмотреть сообщение
У меня сейчас так, вначале стоит дроссель ДМ-0,1 100 мкГн, затем электролит на землю, затем последовательно 4 диода кд522 с падением напряжения около 0,7в на каждом. Если коротнет на стороне ардуины, то дроссель сработает как предохранитель. Смотрел даташит на стаб в китайском клоне ардуино нано - макс 15в. Вроде работает неплохо, без дросселя ардуино висла.
я по 5 вольтам кондёр ставил, норм. ардуина виснет, только когда руками голыми плату трогаешь.
oleg707 вне форума   Ответить с цитированием
Старый 11.05.2016, 14:52   #116
Alekssandr
Старший Пользователь
 
Регистрация: 11.08.2013
Возраст: 36
Регион: 86
Сообщений: 445
Alekssandr is a jewel in the roughAlekssandr is a jewel in the roughAlekssandr is a jewel in the rough
По умолчанию

Цитата:
Сообщение от oleg707 Посмотреть сообщение
так на ардуине 7805 уже есть, нахрена там 09? место занимать?
На due установлен не 7805 а LM2734, по даташиту у него предел от 1.8 до 20 вольт, в принципе можно до него и не ставить 7809. Но на всякий случай поставлю, всеравну буду 2 платы делать, одна плата со всей электроникой вторая будет источником питания. Соединятся будут шлейфом.

Так думаю будет лучше чем все размещать на одной плате.
Alekssandr вне форума   Ответить с цитированием
Старый 11.05.2016, 22:33   #117
Alekssandr
Старший Пользователь
 
Регистрация: 11.08.2013
Возраст: 36
Регион: 86
Сообщений: 445
Alekssandr is a jewel in the roughAlekssandr is a jewel in the roughAlekssandr is a jewel in the rough
По умолчанию

Короче, мне попалась здесь на глаза микросхема FE2.1, 7-ми портовый USB HUB на одном кристале, думаю его запихать в свой проект, у GL850G обвязка получается довольно жирная темболее их нужно 2 шт. Хаб проверил на NEXUSE всё работает прекрасно.
Alekssandr вне форума   Ответить с цитированием
Старый 11.05.2016, 23:23   #118
demtro
Старший Пользователь
 
Регистрация: 17.12.2014
Возраст: 34
Город: Самара
Регион: 63, 163
Машина: Lifan Solano
Сообщений: 184
demtro is on a distinguished road
По умолчанию

у него температурный режим хуже, был у меня хаб на FE2.1, умер от перепутанных D+, D-
demtro вне форума   Ответить с цитированием
Старый 11.05.2016, 23:33   #119
anton2204
Старший Пользователь
 
Аватар для anton2204
 
Регистрация: 29.12.2009
Город: Ульяновск
Регион: 73
Машина: VW Polo Sedan. Fiat Albea погибла смертью храбрых(((
Сообщений: 753
anton2204 is a splendid one to beholdanton2204 is a splendid one to beholdanton2204 is a splendid one to beholdanton2204 is a splendid one to beholdanton2204 is a splendid one to beholdanton2204 is a splendid one to beholdanton2204 is a splendid one to behold
По умолчанию

Цитата:
Сообщение от Alekssandr Посмотреть сообщение
Короче, мне попалась здесь на глаза микросхема FE2.1, 7-ми портовый USB HUB на одном кристале, думаю его запихать в свой проект...
Не вздумай! Зимой запускаться не будет!
Серия FE еще та фе!
__________________
Если хочешь поработать - ляг, поспи и всё пройдёт!
Мой проект - Rover A700GQ в Fiat Albea неожиданно завершен
Второй проект - VW Polo Sedan(была Nexus7 2012 Wi-Fi(Timur) теперь сток 4.4.4+ядро от Daniel, БП на NSD15-12S5 переделан под датчик Холла, HUB D-Link DUB-H7(серый), DAC PCM2706+ES9023(ранее был на PCM2704), контроллер Юры(YAM1966)+кнопки на "морде"+ИК пульт на руль MYSTERY RC-90UN, камера ЗХ на Easier CAP(v.008,АМТ630) и RearViewCamera-1.4-test.apk
anton2204 вне форума   Ответить с цитированием
Старый 11.05.2016, 23:39   #120
Alekssandr
Старший Пользователь
 
Регистрация: 11.08.2013
Возраст: 36
Регион: 86
Сообщений: 445
Alekssandr is a jewel in the roughAlekssandr is a jewel in the roughAlekssandr is a jewel in the rough
По умолчанию

Цитата:
Сообщение от demtro Посмотреть сообщение
у него температурный режим хуже, был у меня хаб на FE2.1, умер от перепутанных D+, D-
Не знаю что у вас там с температурным режимом, мой хаб как раз таки построен на этом FE2.1, уже 3 года отработал в автомобиле, хотя я живу на севере, в -45 заводил машину планшет включался флешки подрубались.

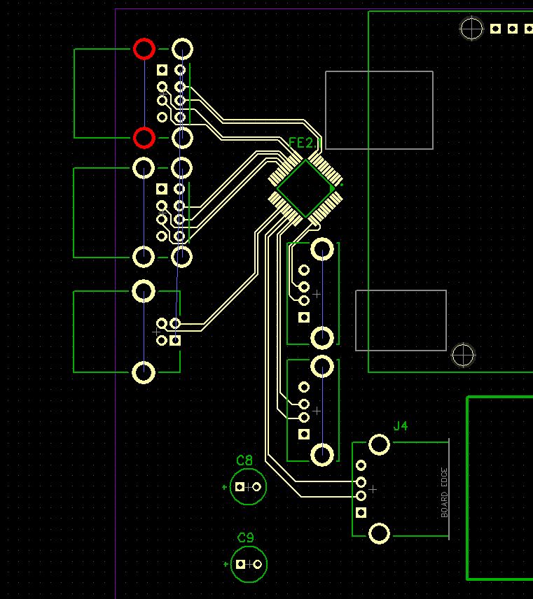
А так одно удовольствие разводить печатку с этой микросхемой. с GL850G столько геморроя, поэтому полез в авто посмотреть что там у меня за хаб стоит разобрал да посмотрел, а там всего одна микросхема.
Миниатюры
Нажмите на изображение для увеличения
Название: 1231.JPG
Просмотров: 893
Размер:	110.3 Кб
ID:	43720  
Alekssandr вне форума   Ответить с цитированием
Ответ


Здесь присутствуют: 1 (пользователей: 0 , гостей: 1)
 

Ваши права в разделе
Вы не можете создавать новые темы
Вы не можете отвечать в темах
Вы не можете прикреплять вложения
Вы не можете редактировать свои сообщения

BB коды Вкл.
Смайлы Вкл.
[IMG] код Вкл.
HTML код Выкл.



Часовой пояс GMT +4, время: 21:11.


Работает на vBulletin® версия 3.8.4.
Copyright ©2000 - 2026, Jelsoft Enterprises Ltd.
Перевод: zCarot