PCCar.ru - Ваш автомобильный компьютер

Вернуться   PCCar.ru - Ваш автомобильный компьютер > MP3Car ТехИнфа > Блоки питания > CAR-ATX p4 (SL PSU)

Ответ
 
Опции темы Поиск в этой теме
Старый 02.01.2015, 21:39   #2241
Vladget
Moderator
 
Регистрация: 04.04.2009
Возраст: 69
Город: Краснодар
Регион: 23, 93
Машина: HONDA CR-V-08
Сообщений: 3,129
Vladget is a splendid one to beholdVladget is a splendid one to beholdVladget is a splendid one to beholdVladget is a splendid one to beholdVladget is a splendid one to beholdVladget is a splendid one to beholdVladget is a splendid one to behold
По умолчанию

Цитата:
Сообщение от Andrey875 Посмотреть сообщение
Так это получается, что можно БП, контроллер и питание периферии можно собрать на разных платах, а эта схема лишь объединяет их все в одну плату?
ну да, можно , что ты понимаешь под "питание периферии"
__________________


Vladget вне форума   Ответить с цитированием
Старый 02.01.2015, 22:11   #2242
serglev
Новый Пользователь
 
Регистрация: 23.12.2014
Возраст: 64
Регион: Украина
Сообщений: 17
serglev is on a distinguished road
По умолчанию

Цитата:
Сообщение от Andrey875 Посмотреть сообщение
Так этот пик получается только в смд варианте есть?

Я не понимаю! Какое напряжение вы собираетесь поднимать до 40 в.? К чему это?
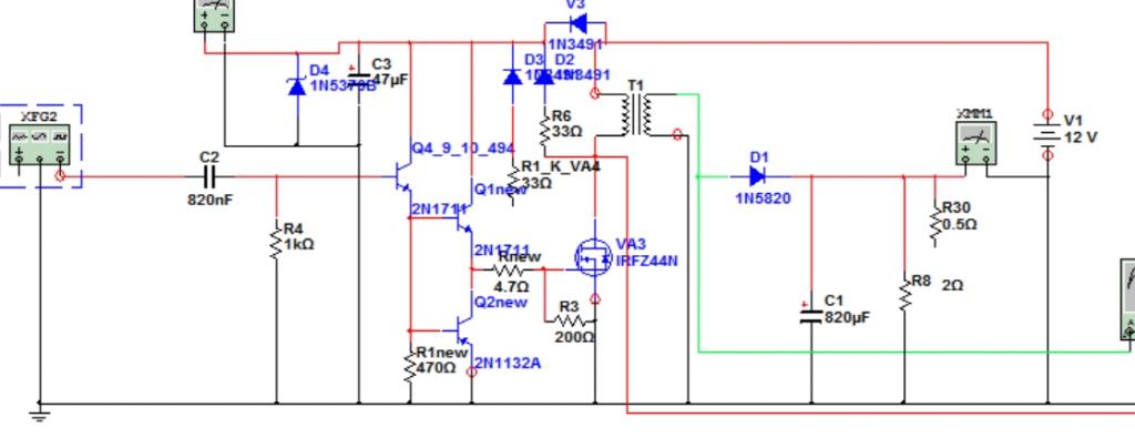
Я собираюсь поднять напряжение на ШИМе и на драйвере. чем выше там напряжение, тем быстрее будет открываться-закрываться полевик, и меньше через него сквозной ток, выше КПД БП, и меньше будут греться полевики. Ну вот, в принципе схема опробованная в симуляторе. Q4, это транзистор внутри 494. Q1 Q2, драйвер. Вольтдобавка собрана на элементах R1 R6 D2 D3 D4,- стабилитрон ограничивающий напряжение в данном варианте, на уровне 29В. Наименование элементов такое, как в оригинальной схеме, элементы драйвера с приставкой new. Про вольтдобавку я написал. Спрашивайте)
Миниатюры
Нажмите на изображение для увеличения
Название: 2015-01-02_211201.jpg
Просмотров: 1347
Размер:	40.6 Кб
ID:	37982  
serglev вне форума   Ответить с цитированием
Старый 02.01.2015, 22:37   #2243
Vladget
Moderator
 
Регистрация: 04.04.2009
Возраст: 69
Город: Краснодар
Регион: 23, 93
Машина: HONDA CR-V-08
Сообщений: 3,129
Vladget is a splendid one to beholdVladget is a splendid one to beholdVladget is a splendid one to beholdVladget is a splendid one to beholdVladget is a splendid one to beholdVladget is a splendid one to beholdVladget is a splendid one to behold
По умолчанию

Цитата:
Сообщение от serglev Посмотреть сообщение
Я собираюсь поднять напряжение на ШИМе и на драйвере. чем выше там напряжение, тем быстрее будет открываться-закрываться полевик, и меньше через него сквозной ток, выше КПД БП, и меньше будут греться полевики. Ну вот, в принципе схема опробованная в симуляторе. Q4, это транзистор внутри 494. Q1 Q2, драйвер. Вольтдобавка собрана на элементах R1 R6 D2 D3 D4,- стабилитрон ограничивающий напряжение в данном варианте, на уровне 29В. Наименование элементов такое, как в оригинальной схеме, элементы драйвера с приставкой new. Про вольтдобавку я написал. Спрашивайте)
какие то опять теоритические измышления как это привязать к автомобильному БП где взять 29В ? это во первых во вторых все эти затраты на получение 29 с лихвой покроет тот же драйвер, у меня такое впечатление что ты форумом ошибся может надо это все на казусе или радиокоте пообъяснять?
и ты опять упорно уходишь от практики а объясняешь какие то свои мысли , какие 29 В на драйвере 4427 у него макс20В, или ты О каком то мифическом БП рассуждаешь.
И напиши что такое " Максимальное напряжение затвора" ?
Ты о каких полевиках рассуждаешь ?
И к чему эти мифические обрезки схем, они к чему ???
ЭТО ФОРУМ О БП для АВТОМОБИЛЬНОГО компа как это все вяжется с авто?
Да и схема эта не оригинальная, это так просто набросали все до кучи.
__________________


Vladget вне форума   Ответить с цитированием
Старый 02.01.2015, 22:40   #2244
Andrey875
Старший Пользователь
 
Аватар для Andrey875
 
Регистрация: 26.10.2011
Возраст: 38
Город: Приозёрск
Регион: Казахстан
Машина: Camry 2001
Сообщений: 355
Andrey875 is a jewel in the roughAndrey875 is a jewel in the roughAndrey875 is a jewel in the roughAndrey875 is a jewel in the rough
По умолчанию

Питание периферии - это дополнительное питание к usb-хабу, либо для увеличения мощности usb-портов.

Так если я правильно понимаю, то поднятие напряжение даст нам меньшую нагрузку на полевики и они будут меньше греться? Так вот вопрос, на кой мне это надо? Разве что убрать кулер и уменьшить размеры блока? Так ведь транс тоже греется, и ему также необходимо охлаждение, а следовательно кулер не убрать. А если кулер не убрать, то зачем пытаться добиться меньшей температуры полевиков, если они итак прекрасно справляются со своей работой на протяжении n-го количества собранных БП.
Уж если есть интерес, сделать что-то новое, так лучше прорисуйте схему предложенную Владимиром, только добавить туда ещё например возможность сна карпутера и выводы его из сна
__________________
Проект: Toyota Camry 25 (2001 года)
GigaByte GA-E350N, AMD Dual-Core E-350 1.6 GHz; DDR-3 DIMM 2Gb 1333MHz PC10600 Transcend; Transcend TS64GSSD370; Linksys WMP54G, M2-ATX; LILLIPUT 869GL-NP/C/T; ELM 327; USB HUB 4-port USB 2.0 Defender Quadro Iron; Locosys LS-23090 (GPS+ГЛОНАСС).
Andrey875 вне форума   Ответить с цитированием
Старый 02.01.2015, 22:49   #2245
serglev
Новый Пользователь
 
Регистрация: 23.12.2014
Возраст: 64
Регион: Украина
Сообщений: 17
serglev is on a distinguished road
По умолчанию

Ладно, я все понял, отпишусь по результату.
serglev вне форума   Ответить с цитированием
Старый 02.01.2015, 22:50   #2246
Vladget
Moderator
 
Регистрация: 04.04.2009
Возраст: 69
Город: Краснодар
Регион: 23, 93
Машина: HONDA CR-V-08
Сообщений: 3,129
Vladget is a splendid one to beholdVladget is a splendid one to beholdVladget is a splendid one to beholdVladget is a splendid one to beholdVladget is a splendid one to beholdVladget is a splendid one to beholdVladget is a splendid one to behold
По умолчанию

Цитата:
Сообщение от serglev Посмотреть сообщение
Ладно, я все понял, отпишусь по результату.
Во это совсем другое дело
__________________


Vladget вне форума   Ответить с цитированием
Старый 02.01.2015, 22:57   #2247
Vladget
Moderator
 
Регистрация: 04.04.2009
Возраст: 69
Город: Краснодар
Регион: 23, 93
Машина: HONDA CR-V-08
Сообщений: 3,129
Vladget is a splendid one to beholdVladget is a splendid one to beholdVladget is a splendid one to beholdVladget is a splendid one to beholdVladget is a splendid one to beholdVladget is a splendid one to beholdVladget is a splendid one to behold
По умолчанию

Цитата:
Сообщение от Andrey875 Посмотреть сообщение
Питание периферии - это дополнительное питание к usb-хабу, либо для увеличения мощности usb-портов.
....
Так если в этом БП есть 5В зачем еще какие то БП на эти же 5В - дополнительные источники помех
__________________


Vladget вне форума   Ответить с цитированием
Старый 02.01.2015, 23:02   #2248
Andrey875
Старший Пользователь
 
Аватар для Andrey875
 
Регистрация: 26.10.2011
Возраст: 38
Город: Приозёрск
Регион: Казахстан
Машина: Camry 2001
Сообщений: 355
Andrey875 is a jewel in the roughAndrey875 is a jewel in the roughAndrey875 is a jewel in the roughAndrey875 is a jewel in the rough
По умолчанию

Цитата:
Сообщение от serglev Посмотреть сообщение
Ладно, я все понял, отпишусь по результату.
Если есть желание, то лучше подумай над следующим:
Основа, данный блок питания. К нему добавь контроллер, который ежедневно в течении недели будет в определённое время запускать и выключать комп, а в промежутках будет отправлять его спать (для быстрого запуска). Работать будет независимо от наличия питания, добавь в него батарейку, таблетку. Так же дай ему контроль напряжения бортовой сети (если в бортовой сети напряжение слабое, то комп не запускается). Сама схема должна работать отдельно от блока питания, то есть потреблять минимум напруги. При этом сделай возможным с самого компа настройку своего устройства.
Так же, продумай как опцию подключение дополнительной АКБ.
И если будет счётчик времени, то контроллер температуры жёсткого диска (БП опрашивает температуры ЖД и по необходимости запускает его подогрев, перед запуском компа, разумеется при соответствующем напряжении бортовой сети авто).
__________________
Проект: Toyota Camry 25 (2001 года)
GigaByte GA-E350N, AMD Dual-Core E-350 1.6 GHz; DDR-3 DIMM 2Gb 1333MHz PC10600 Transcend; Transcend TS64GSSD370; Linksys WMP54G, M2-ATX; LILLIPUT 869GL-NP/C/T; ELM 327; USB HUB 4-port USB 2.0 Defender Quadro Iron; Locosys LS-23090 (GPS+ГЛОНАСС).
Andrey875 вне форума   Ответить с цитированием
Старый 02.01.2015, 23:06   #2249
Andrey875
Старший Пользователь
 
Аватар для Andrey875
 
Регистрация: 26.10.2011
Возраст: 38
Город: Приозёрск
Регион: Казахстан
Машина: Camry 2001
Сообщений: 355
Andrey875 is a jewel in the roughAndrey875 is a jewel in the roughAndrey875 is a jewel in the roughAndrey875 is a jewel in the rough
По умолчанию

Цитата:
Сообщение от Vladget Посмотреть сообщение
Так если в этом БП есть 5В зачем еще какие то БП на эти же 5В - дополнительные источники помех
А для БП не будет большой нагрузкой дополнительные устройства? Перекоса не будет?
__________________
Проект: Toyota Camry 25 (2001 года)
GigaByte GA-E350N, AMD Dual-Core E-350 1.6 GHz; DDR-3 DIMM 2Gb 1333MHz PC10600 Transcend; Transcend TS64GSSD370; Linksys WMP54G, M2-ATX; LILLIPUT 869GL-NP/C/T; ELM 327; USB HUB 4-port USB 2.0 Defender Quadro Iron; Locosys LS-23090 (GPS+ГЛОНАСС).
Andrey875 вне форума   Ответить с цитированием
Старый 02.01.2015, 23:12   #2250
Vladget
Moderator
 
Регистрация: 04.04.2009
Возраст: 69
Город: Краснодар
Регион: 23, 93
Машина: HONDA CR-V-08
Сообщений: 3,129
Vladget is a splendid one to beholdVladget is a splendid one to beholdVladget is a splendid one to beholdVladget is a splendid one to beholdVladget is a splendid one to beholdVladget is a splendid one to beholdVladget is a splendid one to behold
По умолчанию

Цитата:
Сообщение от Andrey875 Посмотреть сообщение
А для БП не будет большой нагрузкой дополнительные устройства? Перекоса не будет?
что ты собрался питать через хаб? ну что ты оттуда к примеру можешь запитать (через хаб), что бы вызвать какой то перекос, (стандартный порт держит до 0,5А)
__________________


Vladget вне форума   Ответить с цитированием
Ответ

Метки
блок питания


Здесь присутствуют: 1 (пользователей: 0 , гостей: 1)
 

Ваши права в разделе
Вы не можете создавать новые темы
Вы не можете отвечать в темах
Вы не можете прикреплять вложения
Вы не можете редактировать свои сообщения

BB коды Вкл.
Смайлы Вкл.
[IMG] код Вкл.
HTML код Выкл.



Часовой пояс GMT +4, время: 23:52.


Работает на vBulletin® версия 3.8.4.
Copyright ©2000 - 2026, Jelsoft Enterprises Ltd.
Перевод: zCarot