PCCar.ru - Ваш автомобильный компьютер

Вернуться   PCCar.ru - Ваш автомобильный компьютер > MP3Car ТехИнфа > Мониторы > Неисправности и ремонт

Ответ
 
Опции темы Поиск в этой теме
Старый 15.06.2011, 02:05   #1
sapienseasy
Новый Пользователь
 
Регистрация: 15.06.2011
Город: Ставрополь
Регион: 26
Машина: Honda Civic 5d
Сообщений: 6
sapienseasy is on a distinguished road
Question Помогите советом, умер Lilliput 889GL-NP

Собственно после двух с половиной лет работы умер сабжевый монитор. Смерть заключается в том, что он показывает белый экран с несколькими тонкими разноцветными полосками справа. До момента смерти в течении двух недель наблюдался плохой контакт сигнального кабеля в разъеме самого монитора, то есть пропадали цвета, изображение было то желтым, то зеленым, при шевелении кабеля в разъеме цвета восстанавливались. При разборке визуально поврежденных компонентов не найдено, при включении очень сильно греется процессор RTD2553VH, а также дроссель и восьминогая микросхема U2 c маркировкой ACT4060SH в районе интерфейсного разъема. Реагирует на кнопку включения и выключения питания, диод также меняет цвета, подсветка кнопок работает. Подскажите товарищи, как воскресить сей девайс.




Последний раз редактировалось sapienseasy; 15.06.2011 в 23:12. Причина: добавил фото изображения на мониторе
sapienseasy вне форума   Ответить с цитированием
Старый 15.06.2011, 15:02   #2
vovicus62
Старший Пользователь
 
Аватар для vovicus62
 
Регистрация: 11.07.2010
Возраст: 54
Регион: 62
Машина: tazeratti-2110
Сообщений: 101
vovicus62 will become famous soon enough
По умолчанию

Цитата:
Сообщение от sapienseasy Посмотреть сообщение
Собственно после двух с половиной лет работы умер сабжевый монитор. Смерть заключается в том, что он показывает белый экран с несколькими тонкими разноцветными полосками справа. До момента смерти в течении двух недель наблюдался плохой контакт сигнального кабеля в разъеме самого монитора, то есть пропадали цвета, изображиние было то желтым, то зеленым, при шевелении кабеля в разъеме цвета восстанавливались. При разборке визуально поврежденных компонентов не найдено, при включении очень сильно греется процессор RTD2553VH, а также дроссель и восьминогая микросхема U2 c маркировкой ACT4060SH в районе интерфейсного разъема. Реагирует на кнопку включения и выключения питания, диод также меняет цвета, подсветка кнопок работает. Подскажите товарищи, как воскресить сей девайс.

за кнопки, подсветку отвечает RTD2120, также и прошивка в ней.
Смотри что с питанием, гдето короткое, прозвони D1, и что на U5 ?
__________________
Lilliput 629/619/Zotac 8300 mATX/AMD X2 250/Samsung 320G/M2-Itx/dvd sony AD 7593s/OBD-ORION/Tv-Fm-GPS PILOT
vovicus62 вне форума   Ответить с цитированием
Старый 15.06.2011, 15:25   #3
sdslavi
Старший Пользователь
 
Аватар для sdslavi
 
Регистрация: 12.08.2009
Возраст: 47
Город: Плевен
Регион: Болгария
Машина: Mitsubishi Space Star 99г
Сообщений: 151
sdslavi will become famous soon enoughsdslavi will become famous soon enough
По умолчанию

А также можно поможет перепайка RTD2553VH
__________________
Мой проект http://pccar.ru/showthread.php?t=14921 MB:Intel D945GSEJT RAM:2gb/667/SODIMM HDD:60gb SSD CORSAIR Force Series 3 https://picasaweb.google.com/1093689...2Bm5HN_qO3lQE#
https://picasaweb.google.com/1093689...qKhL6JwZHvpQE#
sdslavi вне форума   Ответить с цитированием
Старый 15.06.2011, 15:25   #4
awtoap
Гуру
 
Аватар для awtoap
 
Регистрация: 19.09.2009
Возраст: 48
Город: Мелитополь
Регион: Украина
Сообщений: 2,022
awtoap is a splendid one to beholdawtoap is a splendid one to beholdawtoap is a splendid one to beholdawtoap is a splendid one to beholdawtoap is a splendid one to beholdawtoap is a splendid one to beholdawtoap is a splendid one to behold
По умолчанию

Боюсь, что придется менять чип...скорее всего ему вилы или всю плату целиком. Но тем не менее проверь питалово приходящее на чип, если больше 3,3В то точно труп.
awtoap вне форума   Ответить с цитированием
Старый 15.06.2011, 19:45   #5
sapienseasy
Новый Пользователь
 
Регистрация: 15.06.2011
Город: Ставрополь
Регион: 26
Машина: Honda Civic 5d
Сообщений: 6
sapienseasy is on a distinguished road
По умолчанию

Проверил тестером, на 3 ноге ACT4060SH 3,4 вольта, D1 звонится в обе стороны, на U5 по ногам, если считать слева на право, на 1 ноге ничего, на второй ноге 1,8 вольт, на 3 ноге 3,2 вольта, на верхней ноге 1,8 вольт. Подскажите где смотреть сколько приходит на чип.
sapienseasy вне форума   Ответить с цитированием
Старый 16.06.2011, 02:46   #6
vovicus62
Старший Пользователь
 
Аватар для vovicus62
 
Регистрация: 11.07.2010
Возраст: 54
Регион: 62
Машина: tazeratti-2110
Сообщений: 101
vovicus62 will become famous soon enough
По умолчанию

Цитата:
Сообщение от sapienseasy Посмотреть сообщение
Проверил тестером, на 3 ноге ACT4060SH 3,4 вольта, D1 звонится в обе стороны, на U5 по ногам, если считать слева на право, на 1 ноге ничего, на второй ноге 1,8 вольт, на 3 ноге 3,2 вольта, на верхней ноге 1,8 вольт. Подскажите где смотреть сколько приходит на чип.
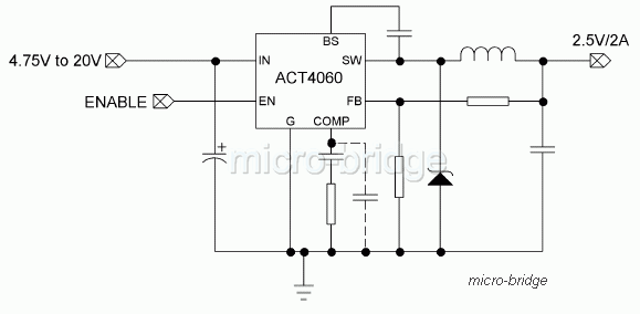
на U5 по выходу всё нормально, диод недолжен звониться в обе стороны, да и многовато что то по выходу, вот схема включения ACT4060SH Нажмите на изображение для увеличения
Название: act4060_131.gif
Просмотров: 1523
Размер:	11.0 Кб
ID:	22576 выпаивай диод, эвони вне схемы.
найди дашит на RTDшку, меряй на ней
__________________
Lilliput 629/619/Zotac 8300 mATX/AMD X2 250/Samsung 320G/M2-Itx/dvd sony AD 7593s/OBD-ORION/Tv-Fm-GPS PILOT
vovicus62 вне форума   Ответить с цитированием
Старый 16.06.2011, 14:48   #7
sapienseasy
Новый Пользователь
 
Регистрация: 15.06.2011
Город: Ставрополь
Регион: 26
Машина: Honda Civic 5d
Сообщений: 6
sapienseasy is on a distinguished road
По умолчанию

Померял напряжения на входе RTD2553VH: ноги 21, 38-1,81В, на 2 ноге 3,2 В, выходы RTD на питание матрицы 3,18 В, дросеель и микросхема ACT больше не греются, напряжение на ACT не поменялось, на RTD 64 градуса по тестеру. При включении на матрице белый фон и горизонтальные полосы каждый раз по разному расположенные.
sapienseasy вне форума   Ответить с цитированием
Старый 16.06.2011, 15:17   #8
vovicus62
Старший Пользователь
 
Аватар для vovicus62
 
Регистрация: 11.07.2010
Возраст: 54
Регион: 62
Машина: tazeratti-2110
Сообщений: 101
vovicus62 will become famous soon enough
По умолчанию

Цитата:
Сообщение от sapienseasy Посмотреть сообщение
Померял напряжения на входе RTD2553VH: ноги 21, 38-1,81В, на 2 ноге 3,2 В, выходы RTD на питание матрицы 3,18 В, дросеель и микросхема ACT больше не греются, напряжение на ACT не поменялось, на RTD 64 градуса по тестеру. При включении на матрице белый фон и горизонтальные полосы каждый раз по разному расположенные.
А питание монитора до смерти куда подавалось, на разъём VGA, или на основной разъём питания ?, оно рвалось вместе с сигналом ?
__________________
Lilliput 629/619/Zotac 8300 mATX/AMD X2 250/Samsung 320G/M2-Itx/dvd sony AD 7593s/OBD-ORION/Tv-Fm-GPS PILOT
vovicus62 вне форума   Ответить с цитированием
Старый 16.06.2011, 16:47   #9
sapienseasy
Новый Пользователь
 
Регистрация: 15.06.2011
Город: Ставрополь
Регион: 26
Машина: Honda Civic 5d
Сообщений: 6
sapienseasy is on a distinguished road
По умолчанию

питание подавалось на основной разьем, через родной блок питания, который от сети 220 В. Монитор был подключен к ноутбуку, проработал нормально около получаса, при этом несколько раз пропадали цвета, изображение становилось желтым, при шевелении разьема цвета приходили в норму. При одном из таких шевелений он и помер. Могло что-то в разьеме коротнуть? там же 5 вольт с юсб на тач идет.
sapienseasy вне форума   Ответить с цитированием
Старый 17.06.2011, 09:32   #10
sapienseasy
Новый Пользователь
 
Регистрация: 15.06.2011
Город: Ставрополь
Регион: 26
Машина: Honda Civic 5d
Сообщений: 6
sapienseasy is on a distinguished road
По умолчанию

Выяснил, что в данном мониторе используется матрица Innolux AT080TN03 V.1 http://www.pronics.com.cn/spec/innol...TN03%20V.1.pdf. Померял напряжение по пинам шлейфа в соответствии с даташитом:
8 VCC P Power supply for digital circuit 3.22v
10 VGL P Gate OFF voltage -6.7v
12 VGH P Gate ON voltage 10v
17 AVDD P Power supply for analog circuit 10.2v
42 VCC P Voltage for digital circuit 3.22v
58 AVDD P Voltage for analog circuit 10.2v

Получается VGH и VGL выходят за пределы допустимых, для VGH мин. 14.3 макс. 15.7, для VGL мин. -10.5 макс. -9.5
sapienseasy вне форума   Ответить с цитированием
Ответ


Здесь присутствуют: 1 (пользователей: 0 , гостей: 1)
 

Ваши права в разделе
Вы не можете создавать новые темы
Вы не можете отвечать в темах
Вы не можете прикреплять вложения
Вы не можете редактировать свои сообщения

BB коды Вкл.
Смайлы Вкл.
[IMG] код Вкл.
HTML код Выкл.



Часовой пояс GMT +4, время: 19:37.


Работает на vBulletin® версия 3.8.4.
Copyright ©2000 - 2026, Jelsoft Enterprises Ltd.
Перевод: zCarot