PCCar.ru - Ваш автомобильный компьютер

PCCar.ru - Ваш автомобильный компьютер (https://pccar.ru/index.php)
-   Неисправности и ремонт (https://pccar.ru/forumdisplay.php?f=143)
-   -   Помогите советом, умер Lilliput 889GL-NP (https://pccar.ru/showthread.php?t=15248)

sapienseasy 15.06.2011 02:05

Помогите советом, умер Lilliput 889GL-NP
 
Собственно после двух с половиной лет работы умер сабжевый монитор. Смерть заключается в том, что он показывает белый экран с несколькими тонкими разноцветными полосками справа. До момента смерти в течении двух недель наблюдался плохой контакт сигнального кабеля в разъеме самого монитора, то есть пропадали цвета, изображение было то желтым, то зеленым, при шевелении кабеля в разъеме цвета восстанавливались. При разборке визуально поврежденных компонентов не найдено, при включении очень сильно греется процессор RTD2553VH, а также дроссель и восьминогая микросхема U2 c маркировкой ACT4060SH в районе интерфейсного разъема. Реагирует на кнопку включения и выключения питания, диод также меняет цвета, подсветка кнопок работает. Подскажите товарищи, как воскресить сей девайс.

http://s55.radikal.ru/i147/1106/db/a3dc459f6c33t.jpg

http://s016.radikal.ru/i336/1106/8a/892165303ad7t.jpg

vovicus62 15.06.2011 15:02

Цитата:

Сообщение от sapienseasy (Сообщение 187121)
Собственно после двух с половиной лет работы умер сабжевый монитор. Смерть заключается в том, что он показывает белый экран с несколькими тонкими разноцветными полосками справа. До момента смерти в течении двух недель наблюдался плохой контакт сигнального кабеля в разъеме самого монитора, то есть пропадали цвета, изображиние было то желтым, то зеленым, при шевелении кабеля в разъеме цвета восстанавливались. При разборке визуально поврежденных компонентов не найдено, при включении очень сильно греется процессор RTD2553VH, а также дроссель и восьминогая микросхема U2 c маркировкой ACT4060SH в районе интерфейсного разъема. Реагирует на кнопку включения и выключения питания, диод также меняет цвета, подсветка кнопок работает. Подскажите товарищи, как воскресить сей девайс.

http://s55.radikal.ru/i147/1106/db/a3dc459f6c33t.jpg

за кнопки, подсветку отвечает RTD2120, также и прошивка в ней.
Смотри что с питанием, гдето короткое, прозвони D1, и что на U5 ?

sdslavi 15.06.2011 15:25

А также можно поможет перепайка RTD2553VH

awtoap 15.06.2011 15:25

Боюсь, что придется менять чип...скорее всего ему вилы или всю плату целиком. Но тем не менее проверь питалово приходящее на чип, если больше 3,3В то точно труп.

sapienseasy 15.06.2011 19:45

Проверил тестером, на 3 ноге ACT4060SH 3,4 вольта, D1 звонится в обе стороны, на U5 по ногам, если считать слева на право, на 1 ноге ничего, на второй ноге 1,8 вольт, на 3 ноге 3,2 вольта, на верхней ноге 1,8 вольт. Подскажите где смотреть сколько приходит на чип.

vovicus62 16.06.2011 02:46

Вложений: 1
Цитата:

Сообщение от sapienseasy (Сообщение 187254)
Проверил тестером, на 3 ноге ACT4060SH 3,4 вольта, D1 звонится в обе стороны, на U5 по ногам, если считать слева на право, на 1 ноге ничего, на второй ноге 1,8 вольт, на 3 ноге 3,2 вольта, на верхней ноге 1,8 вольт. Подскажите где смотреть сколько приходит на чип.

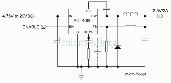
на U5 по выходу всё нормально, диод недолжен звониться в обе стороны, да и многовато что то по выходу, вот схема включения ACT4060SH Вложение 22576 выпаивай диод, эвони вне схемы.
найди дашит на RTDшку, меряй на ней

sapienseasy 16.06.2011 14:48

Померял напряжения на входе RTD2553VH: ноги 21, 38-1,81В, на 2 ноге 3,2 В, выходы RTD на питание матрицы 3,18 В, дросеель и микросхема ACT больше не греются, напряжение на ACT не поменялось, на RTD 64 градуса по тестеру. При включении на матрице белый фон и горизонтальные полосы каждый раз по разному расположенные.

vovicus62 16.06.2011 15:17

Цитата:

Сообщение от sapienseasy (Сообщение 187387)
Померял напряжения на входе RTD2553VH: ноги 21, 38-1,81В, на 2 ноге 3,2 В, выходы RTD на питание матрицы 3,18 В, дросеель и микросхема ACT больше не греются, напряжение на ACT не поменялось, на RTD 64 градуса по тестеру. При включении на матрице белый фон и горизонтальные полосы каждый раз по разному расположенные.

А питание монитора до смерти куда подавалось, на разъём VGA, или на основной разъём питания ?, оно рвалось вместе с сигналом ?

sapienseasy 16.06.2011 16:47

питание подавалось на основной разьем, через родной блок питания, который от сети 220 В. Монитор был подключен к ноутбуку, проработал нормально около получаса, при этом несколько раз пропадали цвета, изображение становилось желтым, при шевелении разьема цвета приходили в норму. При одном из таких шевелений он и помер. Могло что-то в разьеме коротнуть? там же 5 вольт с юсб на тач идет.

sapienseasy 17.06.2011 09:32

Выяснил, что в данном мониторе используется матрица Innolux AT080TN03 V.1 http://www.pronics.com.cn/spec/innol...TN03%20V.1.pdf. Померял напряжение по пинам шлейфа в соответствии с даташитом:
8 VCC P Power supply for digital circuit 3.22v
10 VGL P Gate OFF voltage -6.7v
12 VGH P Gate ON voltage 10v
17 AVDD P Power supply for analog circuit 10.2v
42 VCC P Voltage for digital circuit 3.22v
58 AVDD P Voltage for analog circuit 10.2v

Получается VGH и VGL выходят за пределы допустимых, для VGH мин. 14.3 макс. 15.7, для VGL мин. -10.5 макс. -9.5


Часовой пояс GMT +4, время: 21:12.

Работает на vBulletin® версия 3.8.4.
Copyright ©2000 - 2026, Jelsoft Enterprises Ltd.
Перевод: zCarot