PCCar.ru - Ваш автомобильный компьютер

Вернуться   PCCar.ru - Ваш автомобильный компьютер > MP3Car ТехИнфа > Блоки питания > Разное

Ответ
 
Опции темы Поиск в этой теме
Старый 11.11.2010, 14:43   #171
Hmelik
Старший Пользователь
 
Регистрация: 15.09.2008
Возраст: 46
Регион: Израиль
Машина: Volvo 945
Сообщений: 264
Hmelik has a spectacular aura aboutHmelik has a spectacular aura about
По умолчанию

Цитата:
Сообщение от smark2005 Посмотреть сообщение
А 817 оптопара пойдёт если что?
Скачал даташиты сравнил их.
В лоб не заработает, надо переделать обратку под него, коэффициент передачи в два раза ниже у 817.
Hmelik вне форума   Ответить с цитированием
Старый 11.11.2010, 17:19   #172
Vladget
Moderator
 
Регистрация: 04.04.2009
Возраст: 69
Город: Краснодар
Регион: 23, 93
Машина: HONDA CR-V-08
Сообщений: 3,129
Vladget is a splendid one to beholdVladget is a splendid one to beholdVladget is a splendid one to beholdVladget is a splendid one to beholdVladget is a splendid one to beholdVladget is a splendid one to beholdVladget is a splendid one to behold
По умолчанию

вот есть карта аналогов http://www.radiobox.ru/guides/optocomp.html по моему можно и наш АОТ128
Vladget вне форума   Ответить с цитированием
Старый 11.11.2010, 21:26   #173
smark2005
Пользователь
 
Аватар для smark2005
 
Регистрация: 23.10.2006
Возраст: 45
Город: Нижегородская обл.
Регион: 52
Машина: ВАЗ 21140
Сообщений: 56
smark2005 is on a distinguished road
По умолчанию

Прошу прощения за задержку, я вернулся. И так вопрос из всего написанного. Резюк вешать прямо на 4-5 ногу или всетаки заместо оптопары или ещё как?
Миниатюры
Нажмите на изображение для увеличения
Название: 11.gif
Просмотров: 919
Размер:	61.5 Кб
ID:	19056   Нажмите на изображение для увеличения
Название: 22.gif
Просмотров: 927
Размер:	62.8 Кб
ID:	19057  
smark2005 вне форума   Ответить с цитированием
Старый 12.11.2010, 09:19   #174
Hmelik
Старший Пользователь
 
Регистрация: 15.09.2008
Возраст: 46
Регион: Израиль
Машина: Volvo 945
Сообщений: 264
Hmelik has a spectacular aura aboutHmelik has a spectacular aura about
По умолчанию

всё равно как его вешать
Hmelik вне форума   Ответить с цитированием
Старый 13.11.2010, 22:35   #175
smark2005
Пользователь
 
Аватар для smark2005
 
Регистрация: 23.10.2006
Возраст: 45
Город: Нижегородская обл.
Регион: 52
Машина: ВАЗ 21140
Сообщений: 56
smark2005 is on a distinguished road
По умолчанию

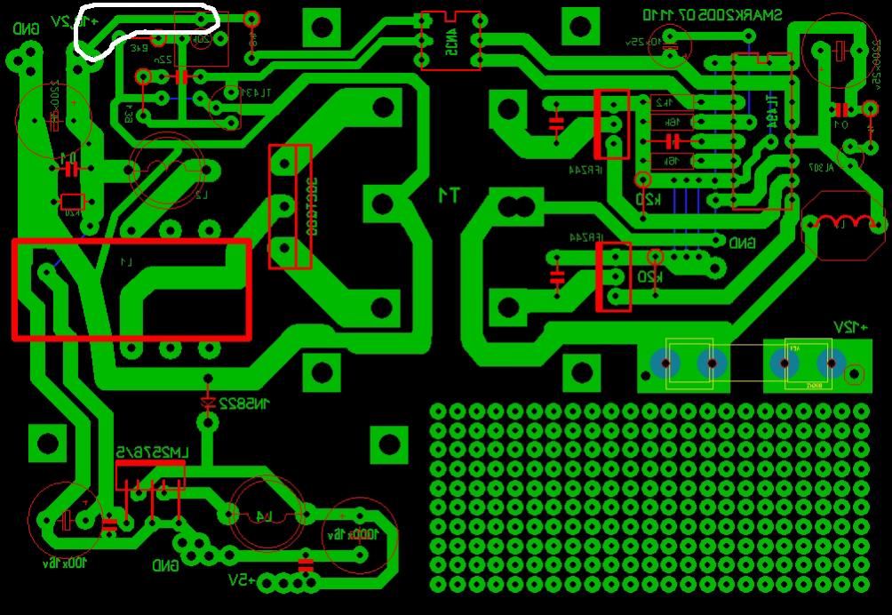
Всё банально. Забыл нарисовать дорожку с плюсового проводника на обратку. Спасибо что ткнули носом куда рыть. Внизу обнавленная печатка.

В общем запустился, напруга в норме - 10,2в и всё бы хорошо, но нет вить. В нагрузку поставил лампочку 21 ватт, все работает и тут не стого не ссего начинается какой-то писк. Мерию ток, получается 2,07 А транзюки чуть тёплые, но как только начинается писк ток возрастает до 4,3 А и транзюки влёт становятся огненными (палец обжег). Мне уже стыдно спрашивать, но натыкайте носом где копать? Писк не постаянен, может появится может пропасть. Ток тоже по разному поднимается, в зависимости от писка, чем сильнее писчит тем больше поднимается. От 2,1 А до 4,3 А.
Миниатюры
Нажмите на изображение для увеличения
Название: 121.jpg
Просмотров: 936
Размер:	144.9 Кб
ID:	19073  
Вложения
Тип файла: rar Новое 1.rar (33.5 Кб, 590 просмотров)

Последний раз редактировалось smark2005; 14.11.2010 в 01:30.
smark2005 вне форума   Ответить с цитированием
Старый 14.11.2010, 10:05   #176
Hmelik
Старший Пользователь
 
Регистрация: 15.09.2008
Возраст: 46
Регион: Израиль
Машина: Volvo 945
Сообщений: 264
Hmelik has a spectacular aura aboutHmelik has a spectacular aura about
По умолчанию

в разнос идёт, не успевают переключатся транзисторы и получается типо короткого
(но это спецы могут тока объяснить, а не я ламер) как вариант поставить гасящие резисторы поменьше вместо 200 поставь 180
Hmelik вне форума   Ответить с цитированием
Старый 14.11.2010, 10:16   #177
Vladget
Moderator
 
Регистрация: 04.04.2009
Возраст: 69
Город: Краснодар
Регион: 23, 93
Машина: HONDA CR-V-08
Сообщений: 3,129
Vladget is a splendid one to beholdVladget is a splendid one to beholdVladget is a splendid one to beholdVladget is a splendid one to beholdVladget is a splendid one to beholdVladget is a splendid one to beholdVladget is a splendid one to behold
По умолчанию

Цитата:
Сообщение от smark2005 Посмотреть сообщение
Всё банально. Забыл нарисовать дорожку с плюсового проводника на обратку. Спасибо что ткнули носом куда рыть. Внизу обнавленная печатка.

В общем запустился, напруга в норме - 10,2в и всё бы хорошо, но нет вить. В нагрузку поставил лампочку 21 ватт, все работает и тут не стого не ссего начинается какой-то писк. Мерию ток, получается 2,07 А транзюки чуть тёплые, но как только начинается писк ток возрастает до 4,3 А и транзюки влёт становятся огненными (палец обжег). Мне уже стыдно спрашивать, но натыкайте носом где копать? Писк не постаянен, может появится может пропасть. Ток тоже по разному поднимается, в зависимости от писка, чем сильнее писчит тем больше поднимается. От 2,1 А до 4,3 А.
фото выложи с видом на детали
Vladget вне форума   Ответить с цитированием
Старый 14.11.2010, 11:00   #178
Virtual
Гуру
 
Регистрация: 07.11.2009
Возраст: 50
Регион: 02
Машина: Hyundai Accent :)
Сообщений: 1,361
Virtual has a spectacular aura aboutVirtual has a spectacular aura about
По умолчанию

smark2005 у тя здоровый "косяк" в разводке платы!
по красной линии идет большой ток! с большим падением! TL идет в разнос от такого
Миниатюры
Нажмите на изображение для увеличения
Название: 121.jpg
Просмотров: 949
Размер:	144.2 Кб
ID:	19099  
__________________
Accent + Mystery MMT-8120S+ежик700_2Gssd_798МГц проц
Virtual вне форума   Ответить с цитированием
Старый 14.11.2010, 11:22   #179
Hmelik
Старший Пользователь
 
Регистрация: 15.09.2008
Возраст: 46
Регион: Израиль
Машина: Volvo 945
Сообщений: 264
Hmelik has a spectacular aura aboutHmelik has a spectacular aura about
По умолчанию

не могу понять там что перемычка под микросхемой?
Hmelik вне форума   Ответить с цитированием
Старый 14.11.2010, 13:37   #180
Vladget
Moderator
 
Регистрация: 04.04.2009
Возраст: 69
Город: Краснодар
Регион: 23, 93
Машина: HONDA CR-V-08
Сообщений: 3,129
Vladget is a splendid one to beholdVladget is a splendid one to beholdVladget is a splendid one to beholdVladget is a splendid one to beholdVladget is a splendid one to beholdVladget is a splendid one to beholdVladget is a splendid one to behold
По умолчанию

Да что то ты намудрил с печаткой тогда бы и схему дорисовал по схеме на 12 ногу 12 вольт через дроссель только, а у тебя там еще электролит, а электролит который на входе он где. и сильно сэкономил на фольге для -12В на входе ну об этом уже написали. Все силовые цепи надо еще и с горкой пропаять как на входе так и на выходе и перемычка на LMку должна быть не экономной в части диаметра.
Vladget вне форума   Ответить с цитированием
Ответ


Здесь присутствуют: 1 (пользователей: 0 , гостей: 1)
 

Ваши права в разделе
Вы не можете создавать новые темы
Вы не можете отвечать в темах
Вы не можете прикреплять вложения
Вы не можете редактировать свои сообщения

BB коды Вкл.
Смайлы Вкл.
[IMG] код Вкл.
HTML код Выкл.



Часовой пояс GMT +4, время: 06:19.


Работает на vBulletin® версия 3.8.4.
Copyright ©2000 - 2026, Jelsoft Enterprises Ltd.
Перевод: zCarot