PCCar.ru - Ваш автомобильный компьютер

Вернуться   PCCar.ru - Ваш автомобильный компьютер > MP3Car ТехИнфа > Блоки питания > Разное

Ответ
 
Опции темы Поиск в этой теме
Старый 22.10.2010, 16:20   #161
smark2005
Пользователь
 
Аватар для smark2005
 
Регистрация: 23.10.2006
Возраст: 45
Город: Нижегородская обл.
Регион: 52
Машина: ВАЗ 21140
Сообщений: 56
smark2005 is on a distinguished road
По умолчанию

Цитата:
Сообщение от Virtual Посмотреть сообщение
имхо должны быть полевики, и лучше синхронная схема. кпд заоблачный, частоты выше = размеры мизерны.
Для примера можно ссылочку на синхронную схему?
smark2005 вне форума   Ответить с цитированием
Старый 22.10.2010, 19:16   #162
Virtual
Гуру
 
Регистрация: 07.11.2009
Возраст: 50
Регион: 02
Машина: Hyundai Accent :)
Сообщений: 1,361
Virtual has a spectacular aura aboutVirtual has a spectacular aura about
По умолчанию

Цитата:
Сообщение от smark2005 Посмотреть сообщение
Для примера можно ссылочку на синхронную схему?
а что ссылки нехватило?
http://pccar.ru/showpost.php?p=150818&postcount=9
это как раз синхронник

даташит на RT9214 найдеш?
||
http://www.alldatasheet.com/datashee...EK/RT9214.html
__________________
Accent + Mystery MMT-8120S+ежик700_2Gssd_798МГц проц
Virtual вне форума   Ответить с цитированием
Старый 22.10.2010, 19:39   #163
smark2005
Пользователь
 
Аватар для smark2005
 
Регистрация: 23.10.2006
Возраст: 45
Город: Нижегородская обл.
Регион: 52
Машина: ВАЗ 21140
Сообщений: 56
smark2005 is on a distinguished road
По умолчанию

Спасибо за ссылки, буду курить. А БП который в теме, всё равно соберу, хотябы для опыта, да и детали все есть.
smark2005 вне форума   Ответить с цитированием
Старый 11.11.2010, 01:13   #164
smark2005
Пользователь
 
Аватар для smark2005
 
Регистрация: 23.10.2006
Возраст: 45
Город: Нижегородская обл.
Регион: 52
Машина: ВАЗ 21140
Сообщений: 56
smark2005 is on a distinguished road
По умолчанию

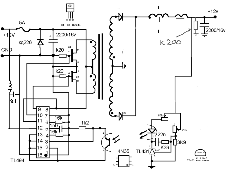
Собрал БП. Только сделал количество витков для 10,2 вольта, плюс добавил на канал 5 вольт через LM2576/5. Схема господина Hmelik. Печатку наполовину тоже у него содрал и подправил для себя. Просьба заценить и поругать если что.
И ещё есть кучка вопросов, помогите. Сначало данные транса, которые я расчитал в проге которая находится на 12 странице пост №117.
И так: Кольцо феррит 2000, 40х25х11, первичка 5+5 1,0х2, вторичка 9+9 1,0х2. Что же у меня не так: напруга получилась на выходе 17,7 вольт и меняется с помощью подстроечного резюка в пределах 0,5 вольт. Как бы мне то надо всего 10,2 вольта. Вопрос куда копать?
Фото, плату и все прочие прилагаю. Извините за качество, фото с телефона.
Миниатюры
Нажмите на изображение для увеличения
Название: 101110-2349-0001.jpg
Просмотров: 944
Размер:	100.8 Кб
ID:	19033   Нажмите на изображение для увеличения
Название: 101110-2349-0002.jpg
Просмотров: 1016
Размер:	103.7 Кб
ID:	19034   Нажмите на изображение для увеличения
Название: 101110-2349-0003.jpg
Просмотров: 953
Размер:	114.2 Кб
ID:	19035   Нажмите на изображение для увеличения
Название: 101110-2349-0004.jpg
Просмотров: 711
Размер:	122.3 Кб
ID:	19036   Нажмите на изображение для увеличения
Название: 101110-2349-0005.jpg
Просмотров: 935
Размер:	97.2 Кб
ID:	19037  

Нажмите на изображение для увеличения
Название: 11.jpg
Просмотров: 991
Размер:	139.1 Кб
ID:	19039   Нажмите на изображение для увеличения
Название: 1.gif
Просмотров: 984
Размер:	51.7 Кб
ID:	19040  
Вложения
Тип файла: rar БП нов.rar (571.9 Кб, 603 просмотров)
smark2005 вне форума   Ответить с цитированием
Старый 11.11.2010, 01:31   #165
Hmelik
Старший Пользователь
 
Регистрация: 15.09.2008
Возраст: 46
Регион: Израиль
Машина: Volvo 945
Сообщений: 264
Hmelik has a spectacular aura aboutHmelik has a spectacular aura about
По умолчанию

что то с 4н35 не так намутил, ща поздно схему проверять но регулировка на 0,5 это в явная неисправность, если учесть твоё количество витков то 17.7 это максимум блока, то-есть тл-ка шпарить по максимуму, значит обратка не фурычит, проверить просто, повесь подстроечный резистор(20к ну это так на глаз) на 4-5 ногу и покрути туды сюды, если всё верно то начнёт регулировать в нормальных границах.
Дело в том, что по этой схеме при неисправной обратке блок шпарит по максимуму.
И аккуратней кондёры на выходе 16в? могут стрельнуть.
Hmelik вне форума   Ответить с цитированием
Старый 11.11.2010, 01:44   #166
smark2005
Пользователь
 
Аватар для smark2005
 
Регистрация: 23.10.2006
Возраст: 45
Город: Нижегородская обл.
Регион: 52
Машина: ВАЗ 21140
Сообщений: 56
smark2005 is on a distinguished road
По умолчанию

Цитата:
Сообщение от Hmelik Посмотреть сообщение
что то с 4н35 не так намутил, ща поздно схему проверять но регулировка на 0,5 это в явная неисправность, если учесть твоё количество витков то 17.7 это максимум блока, то-есть тл-ка шпарить по максимуму, значит обратка не фурычит, проверить просто, повесь подстроечный резистор(20к ну это так на глаз) на 4-5 ногу и покрути туды сюды, если всё верно то начнёт регулировать в нормальных границах.
Дело в том, что по этой схеме при неисправной обратке блок шпарит по максимуму.
И аккуратней кондёры на выходе 16в? могут стрельнуть.
Включаю кратковременно, дабы ничего не пожечь. Спасибо, завтра попробую резюк. А 817 оптопара пойдёт если что?
smark2005 вне форума   Ответить с цитированием
Старый 11.11.2010, 08:10   #167
Hmelik
Старший Пользователь
 
Регистрация: 15.09.2008
Возраст: 46
Регион: Израиль
Машина: Volvo 945
Сообщений: 264
Hmelik has a spectacular aura aboutHmelik has a spectacular aura about
По умолчанию

Цитата:
Сообщение от smark2005 Посмотреть сообщение
А 817 оптопара пойдёт если что?
честно немогу сказать, скачай даташиты проверь

Последний раз редактировалось Hmelik; 11.11.2010 в 09:24.
Hmelik вне форума   Ответить с цитированием
Старый 11.11.2010, 10:37   #168
Vladget
Moderator
 
Регистрация: 04.04.2009
Возраст: 69
Город: Краснодар
Регион: 23, 93
Машина: HONDA CR-V-08
Сообщений: 3,129
Vladget is a splendid one to beholdVladget is a splendid one to beholdVladget is a splendid one to beholdVladget is a splendid one to beholdVladget is a splendid one to beholdVladget is a splendid one to beholdVladget is a splendid one to behold
По умолчанию

Тебе уже все сказали! нет обратки! или регулировка ну в очень маленьком пределе. А оптопара 817-я у тебя стоит?
при сечении транса 165 ((40-25)*11)) наверно всетаки надо (6+6) в первичке будет правильней, но я так думаю причина не в этом

Тут почитал всю ветку ДА УЖЖ.

Есть вопросы по схеме:

1. А зачем ставить групповой дроссель (если только одно напряжение), и если за ним еще стоит один дроссель?
Наверно правильно было бы оставить один (или принцип "два не один) который намотан на стержне, ну или на "крайняк" намотать на (том же) кольце только одним проводом (или одну обмотку если в несколько проводов ) по сечению не меньше чем намотан транс, в один слой, (на кольце если токи приличные).
2. Что то с подстроечниками не то я бы с ними последовательно снизу поставил бы ом 500,а вообще по моему в 17 посту их (подстроечников) номинал как то ближе, но все равно с сопротивлениями "снизу".

Последний раз редактировалось Vladget; 11.11.2010 в 12:06.
Vladget вне форума   Ответить с цитированием
Старый 11.11.2010, 12:39   #169
Vladget
Moderator
 
Регистрация: 04.04.2009
Возраст: 69
Город: Краснодар
Регион: 23, 93
Машина: HONDA CR-V-08
Сообщений: 3,129
Vladget is a splendid one to beholdVladget is a splendid one to beholdVladget is a splendid one to beholdVladget is a splendid one to beholdVladget is a splendid one to beholdVladget is a splendid one to beholdVladget is a splendid one to behold
По умолчанию

Вопрос к Hmelik
А в каком интервале у тебя регулируется?
Vladget вне форума   Ответить с цитированием
Старый 11.11.2010, 14:28   #170
Hmelik
Старший Пользователь
 
Регистрация: 15.09.2008
Возраст: 46
Регион: Израиль
Машина: Volvo 945
Сообщений: 264
Hmelik has a spectacular aura aboutHmelik has a spectacular aura about
По умолчанию

Цитата:
Сообщение от Vladget Посмотреть сообщение
Вопрос к Hmelik
А в каком интервале у тебя регулируется?
мин сколько было не помню или не проверял но спустится до 5-ти думаю,
а по макс до 30в можно было плавно поднимать, но это дурной опыт кишки двух кондёров на моём столе тому свидетельство.

Да и самая последняя схема была в 67 посту
Hmelik вне форума   Ответить с цитированием
Ответ


Здесь присутствуют: 1 (пользователей: 0 , гостей: 1)
 

Ваши права в разделе
Вы не можете создавать новые темы
Вы не можете отвечать в темах
Вы не можете прикреплять вложения
Вы не можете редактировать свои сообщения

BB коды Вкл.
Смайлы Вкл.
[IMG] код Вкл.
HTML код Выкл.



Часовой пояс GMT +4, время: 09:13.


Работает на vBulletin® версия 3.8.4.
Copyright ©2000 - 2026, Jelsoft Enterprises Ltd.
Перевод: zCarot