PCCar.ru - Ваш автомобильный компьютер

Вернуться   PCCar.ru - Ваш автомобильный компьютер > MP3Car ТехИнфа > Беcпроводные коммуникации > Радио/ТВ

Ответ
 
Опции темы Поиск в этой теме
Старый 28.06.2010, 01:54   #61
linoobs1
Пользователь
 
Регистрация: 16.01.2010
Возраст: 43
Город: Германия Wiesbaden, Украина Славянск
Регион: Украина
Машина: BMW E90 320D
Сообщений: 52
linoobs1 is on a distinguished road
По умолчанию

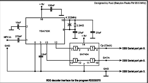
у меня вопрос разработчику, а нельзя ли увидеть схему RDS декодера? если конечно это не военная тайна
linoobs1 вне форума   Ответить с цитированием
Старый 28.06.2010, 08:17   #62
werwolf1970
Старший Пользователь
 
Аватар для werwolf1970
 
Регистрация: 03.06.2008
Возраст: 56
Город: Смоленск
Регион: 67
Машина: 2001\Rover\75
Сообщений: 83
werwolf1970 is on a distinguished road
По умолчанию

Цитата:
Сообщение от linoobs1 Посмотреть сообщение
у меня вопрос разработчику, а нельзя ли увидеть схему RDS декодера? если конечно это не военная тайна
http://www.qrz.ru/schemes/contribute/constr/rds/
Миниатюры
Нажмите на изображение для увеличения
Название: circuit-s.gif
Просмотров: 1228
Размер:	17.5 Кб
ID:	17628  
werwolf1970 вне форума   Ответить с цитированием
Старый 28.06.2010, 11:11   #63
Vetrov
Новый Пользователь
 
Регистрация: 28.02.2010
Возраст: 49
Город: Ростов-на-Дону
Регион: 61
Машина: Lancer X
Сообщений: 7
Vetrov is on a distinguished road
По умолчанию

Цитата:
Сообщение от AlexIz Посмотреть сообщение
Было бы удобно в CF или другой оболочке, пользоваться базой станций.
+1
Vetrov вне форума   Ответить с цитированием
Старый 28.06.2010, 14:00   #64
linoobs1
Пользователь
 
Регистрация: 16.01.2010
Возраст: 43
Город: Германия Wiesbaden, Украина Славянск
Регион: Украина
Машина: BMW E90 320D
Сообщений: 52
linoobs1 is on a distinguished road
По умолчанию

спасибо за схему, я ее давно уже находил и собирал, но почемуто не хочет работать, мне кажется что где-то ошибка, может подскажите тонкости?
linoobs1 вне форума   Ответить с цитированием
Старый 28.06.2010, 14:39   #65
werwolf1970
Старший Пользователь
 
Аватар для werwolf1970
 
Регистрация: 03.06.2008
Возраст: 56
Город: Смоленск
Регион: 67
Машина: 2001\Rover\75
Сообщений: 83
werwolf1970 is on a distinguished road
По умолчанию

Вход с MPX на конденсатор-- провод не более 3см, и Clock на 9 ножку а не на 8-ю!
werwolf1970 вне форума   Ответить с цитированием
Старый 28.06.2010, 17:44   #66
linoobs1
Пользователь
 
Регистрация: 16.01.2010
Возраст: 43
Город: Германия Wiesbaden, Украина Славянск
Регион: Украина
Машина: BMW E90 320D
Сообщений: 52
linoobs1 is on a distinguished road
По умолчанию

вобщем разобрался, оказывается проблема была в переходнике usb-com, подключил на реальный com порт, работает, но с программой RDS Decoder, с вашей Reles 3 и 2, не хочет, хотя и подключал как в настройках к lpt, спасибо что дали увренность в работоспособность устройства

Последний раз редактировалось linoobs1; 29.06.2010 в 01:15.
linoobs1 вне форума   Ответить с цитированием
Старый 01.07.2010, 00:37   #67
_Вячеслав
Старший Пользователь
 
Регистрация: 13.05.2010
Город: Москва
Регион: 77, 97, 99, 177
Машина: LR FREELANDER 2
Сообщений: 105
_Вячеслав is on a distinguished road
По умолчанию

Первые впечатления по этому девайсу положительные,наловил все станции в москве
через кусок провода 10 см,большей частью качеством на 3+ и штук 10 на 4.В комплекте чистая болванка CD,как я понял,в подарок.Долго сдруживал с ЦФ2 следуя всем последним рекомендациям,имплантируя выложенные файлы,настройки плагина,но остались непобеждёнными следующие неприятности:
1_при выходе из оболочки ЦФ намертво вешается WinXP SP3 если РАДИО
было выключено кнопкой Mute (исправляет тока жёсткий ресет).
2_после событий п.1 ЦФ умирает при загрузке на инициализации звука-исправляется переименованием папки с музыкой.
3_вопрос разработчикам-будет ли нормальный или хотя-бы полунормальный
плагин для ЦФ2.1 Пускай без сканирования,но хотя-бы с возможностью
настроить номерные кнопки радиопресет(очень неудобно тыкать 5 раз в монитор для настройки каждой станции).Или я что-то упустил и недоизучил...?

Последний раз редактировалось _Вячеслав; 01.07.2010 в 01:20.
_Вячеслав вне форума   Ответить с цитированием
Старый 03.07.2010, 01:33   #68
(vS)
Гуру
 
Аватар для (vS)
 
Регистрация: 13.10.2006
Возраст: 48
Город: Санкт-Петербург
Регион: 54
Машина: '98 PRIUS NHW10
Сообщений: 1,991
(vS) will become famous soon enough(vS) will become famous soon enough
По умолчанию

для 3.1 тоже можно плагин, и желательно чтобы он "мутил" само радио, а не основной
ну и чтобы при включении радио громкость не менялась..

и еще вопрос
это у меня или у всех на многоканальном звуке радио только в каналах FRONT?
__________________
маст{ер} c[лов]а и стил<ус>а

мои детки: сивик и геша + а у него названья нет + примус +
грандесла
(vS) вне форума   Ответить с цитированием
Старый 03.07.2010, 01:49   #69
admin
Administrator
 
Аватар для admin
 
Регистрация: 15.06.2005
Город: Москва
Регион: 77, 97, 99, 177
Машина: Lexus RX400h
Сообщений: 842
admin is a glorious beacon of lightadmin is a glorious beacon of lightadmin is a glorious beacon of lightadmin is a glorious beacon of lightadmin is a glorious beacon of lightadmin is a glorious beacon of light
По умолчанию

Так есть же плагин под CF3.1
__________________
Все для arduino.
admin вне форума   Ответить с цитированием
Старый 03.07.2010, 01:57   #70
(vS)
Гуру
 
Аватар для (vS)
 
Регистрация: 13.10.2006
Возраст: 48
Город: Санкт-Петербург
Регион: 54
Машина: '98 PRIUS NHW10
Сообщений: 1,991
(vS) will become famous soon enough(vS) will become famous soon enough
По умолчанию

Цитата:
Сообщение от werwolf1970 Посмотреть сообщение
Ему надо исходники, а программу я ещё до ума не довел, поэтому и спрашиваю какие ещё пожелания?, само собой с отключением звука радио в CF будет решено!
а когда?
__________________
маст{ер} c[лов]а и стил<ус>а

мои детки: сивик и геша + а у него названья нет + примус +
грандесла
(vS) вне форума   Ответить с цитированием
Ответ

Метки
usb fm radio радио тюнер


Здесь присутствуют: 1 (пользователей: 0 , гостей: 1)
 

Ваши права в разделе
Вы не можете создавать новые темы
Вы не можете отвечать в темах
Вы не можете прикреплять вложения
Вы не можете редактировать свои сообщения

BB коды Вкл.
Смайлы Вкл.
[IMG] код Вкл.
HTML код Выкл.



Часовой пояс GMT +4, время: 05:07.


Работает на vBulletin® версия 3.8.4.
Copyright ©2000 - 2026, Jelsoft Enterprises Ltd.
Перевод: zCarot