PCCar.ru - Ваш автомобильный компьютер

Вернуться   PCCar.ru - Ваш автомобильный компьютер > MP3Car ТехИнфа > Блоки питания > Разное

Ответ
 
Опции темы Поиск в этой теме
Старый 13.03.2010, 16:23   #901
Virtual
Гуру
 
Регистрация: 07.11.2009
Возраст: 50
Регион: 02
Машина: Hyundai Accent :)
Сообщений: 1,361
Virtual has a spectacular aura aboutVirtual has a spectacular aura about
По умолчанию

а что тут разжевывать?
1.ВВ часть "сдувается" в любом случае (обрати на вторую картинку внимание по твоей ссылке) ;
2. существует 2 подхода к переделке
2.1 - с перемоткой транса (схема на первой странице и исправление ошибки в следующих)
2.2 без перемотки транса (твоя ссылка)

ЗЫ так что еще нехватает?
__________________
Accent + Mystery MMT-8120S+ежик700_2Gssd_798МГц проц
Virtual вне форума   Ответить с цитированием
Старый 13.03.2010, 18:05   #902
Savage-i
Новый Пользователь
 
Регистрация: 27.02.2010
Регион: 16, 116
Сообщений: 8
Savage-i is on a distinguished road
По умолчанию

Virtual
в том то и дело, что по ссылке которую давал, там пишется: внимание, есть высокое напряжение на трансе! получается в его варианте первичку не надо сдувать. Там автор пишет что убираются только некоторые элементы, но не вся ВВ...
а куда и как подрубать драйвер IR4426?
путаница...
Savage-i вне форума   Ответить с цитированием
Старый 13.03.2010, 19:54   #903
Buffer
Старший Пользователь
 
Регистрация: 20.05.2009
Регион: другой - для добавления сообщить ab
Сообщений: 276
Buffer is on a distinguished road
По умолчанию

Цитата:
Сообщение от Savage-i Посмотреть сообщение
Кто-нибудь, выложите плиз нормально нарисованную схему со всеми номиналами и обозначениями для БП на 494 (7500). Чтоб там и драйвер был IR4426 (или какой там лучше другой)...
а чем вот эта схема не понравилась ? http://pccar.ru/showpost.php?p=120195&postcount=806

я там много чего исправил согласно рекомендациям Virtual и драйвер там стоит.
__________________
--------------------------------------------
CarPC в Опель Мерива / Opel Meriva v.3
http://pccar.ru/showthread.php?t=21371
Buffer вне форума   Ответить с цитированием
Старый 13.03.2010, 19:58   #904
mudrila
Новый Пользователь
 
Регистрация: 16.07.2008
Возраст: 48
Город: Нижневартовск
Регион: 86
Машина: ТагАЗ TAGER
Сообщений: 21
mudrila is on a distinguished road
По умолчанию

Цитата:
Сообщение от Buffer Посмотреть сообщение
а чем вот эта схема не понравилась?
Вот мне нравится, только номиналы плохо видно
Можешь в пост вставить схему (ну или ссылку на картинку) после переделки покрупнее...

Кстати, ты сам по ней собрал БП?
mudrila вне форума   Ответить с цитированием
Старый 14.03.2010, 08:20   #905
Virtual
Гуру
 
Регистрация: 07.11.2009
Возраст: 50
Регион: 02
Машина: Hyundai Accent :)
Сообщений: 1,361
Virtual has a spectacular aura aboutVirtual has a spectacular aura about
По умолчанию

внимание, есть высокое напряжение на трансе! гыыы ну а что-ж ты хотел?
Цитата:
без перемотки транса
тоесть первичка остается! отключенная в воздухе, а трансформатор как известно пашет в обе стороны и как думаеш что будет на его отключенной первичке .?

а как и куда IR4426?... очень хорошо видно затворами к TLке (или драйверу) стоками к трансу в обмотки 5в.
__________________
Accent + Mystery MMT-8120S+ежик700_2Gssd_798МГц проц
Virtual вне форума   Ответить с цитированием
Старый 14.03.2010, 09:17   #906
change
Старший Пользователь
 
Аватар для change
 
Регистрация: 09.06.2009
Возраст: 59
Город: Моск.обл
Регион: 50, 90, 150
Машина: HONDA CR-V 1998г
Сообщений: 436
change is on a distinguished road
По умолчанию

Цитата:
Сообщение от Buffer Посмотреть сообщение
а чем вот эта схема не понравилась ? http://pccar.ru/showpost.php?p=120195&postcount=806

я там много чего исправил согласно рекомендациям Virtual и драйвер там стоит.
может всё таки на середину транса +12 подаётся?,а не земля
__________________

интересное
change вне форума   Ответить с цитированием
Старый 14.03.2010, 10:09   #907
Virtual
Гуру
 
Регистрация: 07.11.2009
Возраст: 50
Регион: 02
Машина: Hyundai Accent :)
Сообщений: 1,361
Virtual has a spectacular aura aboutVirtual has a spectacular aura about
По умолчанию

change
Там все правильно!
в схеме с общей землей используют P-Chanel ключи, и драйвер после TL-ки ключ управляется минусом

в схеме же с перемоткой транса и использованием ключей N-Chanel, ключ управляется плюсом соответственно общая точка транса сидит на плюсе (для чего и нужна перемотка ). а исток на минусе.

ЗЫ общее правило - размах на затворе должен быть не менее 5в иначе получим недооткрытый ключ и как следствие перегрев и паразитное возбуждение.
__________________
Accent + Mystery MMT-8120S+ежик700_2Gssd_798МГц проц
Virtual вне форума   Ответить с цитированием
Старый 15.03.2010, 18:11   #908
Savage-i
Новый Пользователь
 
Регистрация: 27.02.2010
Регион: 16, 116
Сообщений: 8
Savage-i is on a distinguished road
По умолчанию

Virtual
Можешь выложить куда-нить покачественней схемку (вторую)
Я так понял, что черным нарисовано - то добавляется
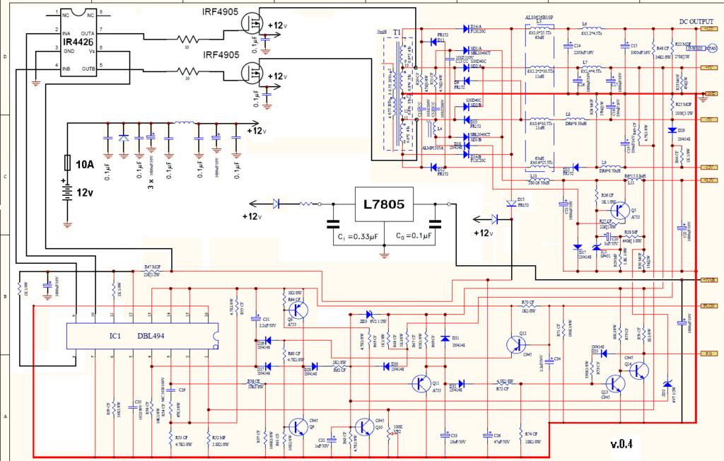
Не указаны некоторые номиналы деталей:
1. диод с резюком в цепи 7805 и кондеры там по емкостям не маленькие?
2. стоит от АКБ предохранитель 10А. Значится блок расчитан на нагрузку максимум 120Вт? Есть ли пути повышения мощьности? и в цепи от АКБ есть дроссель между двумя 0,1 мкф... какой он?
3. какой диод, который стоит по схеме чуть правее 7805.

Еще. блок сразу включается при подаче с АКБ напруги или как положено через PS_ON?
Savage-i вне форума   Ответить с цитированием
Старый 15.03.2010, 20:33   #909
Virtual
Гуру
 
Регистрация: 07.11.2009
Возраст: 50
Регион: 02
Машина: Hyundai Accent :)
Сообщений: 1,361
Virtual has a spectacular aura aboutVirtual has a spectacular aura about
По умолчанию

какую вторую? тыкай ссылкой.
__________________
Accent + Mystery MMT-8120S+ежик700_2Gssd_798МГц проц
Virtual вне форума   Ответить с цитированием
Старый 16.03.2010, 09:54   #910
mudrila
Новый Пользователь
 
Регистрация: 16.07.2008
Возраст: 48
Город: Нижневартовск
Регион: 86
Машина: ТагАЗ TAGER
Сообщений: 21
mudrila is on a distinguished road
По умолчанию

Он видимо это имел в виду...
http://pccar.ru/attachment.php?attac...7&d=1258975406
mudrila вне форума   Ответить с цитированием
Ответ


Здесь присутствуют: 1 (пользователей: 0 , гостей: 1)
 

Ваши права в разделе
Вы не можете создавать новые темы
Вы не можете отвечать в темах
Вы не можете прикреплять вложения
Вы не можете редактировать свои сообщения

BB коды Вкл.
Смайлы Вкл.
[IMG] код Вкл.
HTML код Выкл.



Часовой пояс GMT +4, время: 22:37.


Работает на vBulletin® версия 3.8.4.
Copyright ©2000 - 2026, Jelsoft Enterprises Ltd.
Перевод: zCarot