PCCar.ru - Ваш автомобильный компьютер

Вернуться   PCCar.ru - Ваш автомобильный компьютер > MP3Car ТехИнфа > Общение с машиной

Ответ
 
Опции темы Поиск в этой теме
Старый 30.09.2009, 16:16   #501
KilleRMill
Пользователь
 
Регистрация: 26.09.2007
Возраст: 43
Город: Челябинск
Регион: 74
Машина: Toyota Fielder NZ121G '04
Сообщений: 93
KilleRMill is on a distinguished road
По умолчанию

Ну так чего решаем? Я лично за вариант питания от 5В USB... 100мА у нас есть...
Спецы по атмегам, сколько она жрет? Я так понял 17мА.
В крайнем случае можно светики не распаивать.
Решайте, да я новую плату разведу...
KilleRMill вне форума   Ответить с цитированием
Старый 30.09.2009, 16:35   #502
MiD_E34
Бывалый писикарщик
 
Аватар для MiD_E34
 
Регистрация: 06.09.2007
Город: Питер
Регион: 78, 98
Машина: Тойота РАВ4, ХА50, 2021.
Сообщений: 3,085
MiD_E34 is a splendid one to beholdMiD_E34 is a splendid one to beholdMiD_E34 is a splendid one to beholdMiD_E34 is a splendid one to beholdMiD_E34 is a splendid one to beholdMiD_E34 is a splendid one to behold
По умолчанию

ну если винты питают от юсб, то такой адаптер запросто можно запитать. Я тоже за 5В
__________________
Андроид ГУ.
Проект2:http://www.pccar.ru/showthread.php?t=17597
MiD_E34 вне форума   Ответить с цитированием
Старый 30.09.2009, 17:27   #503
el66
Пользователь
 
Регистрация: 27.07.2009
Регион: 66, 96
Машина: 2005 Toyota Allion
Сообщений: 96
el66 is on a distinguished road
По умолчанию

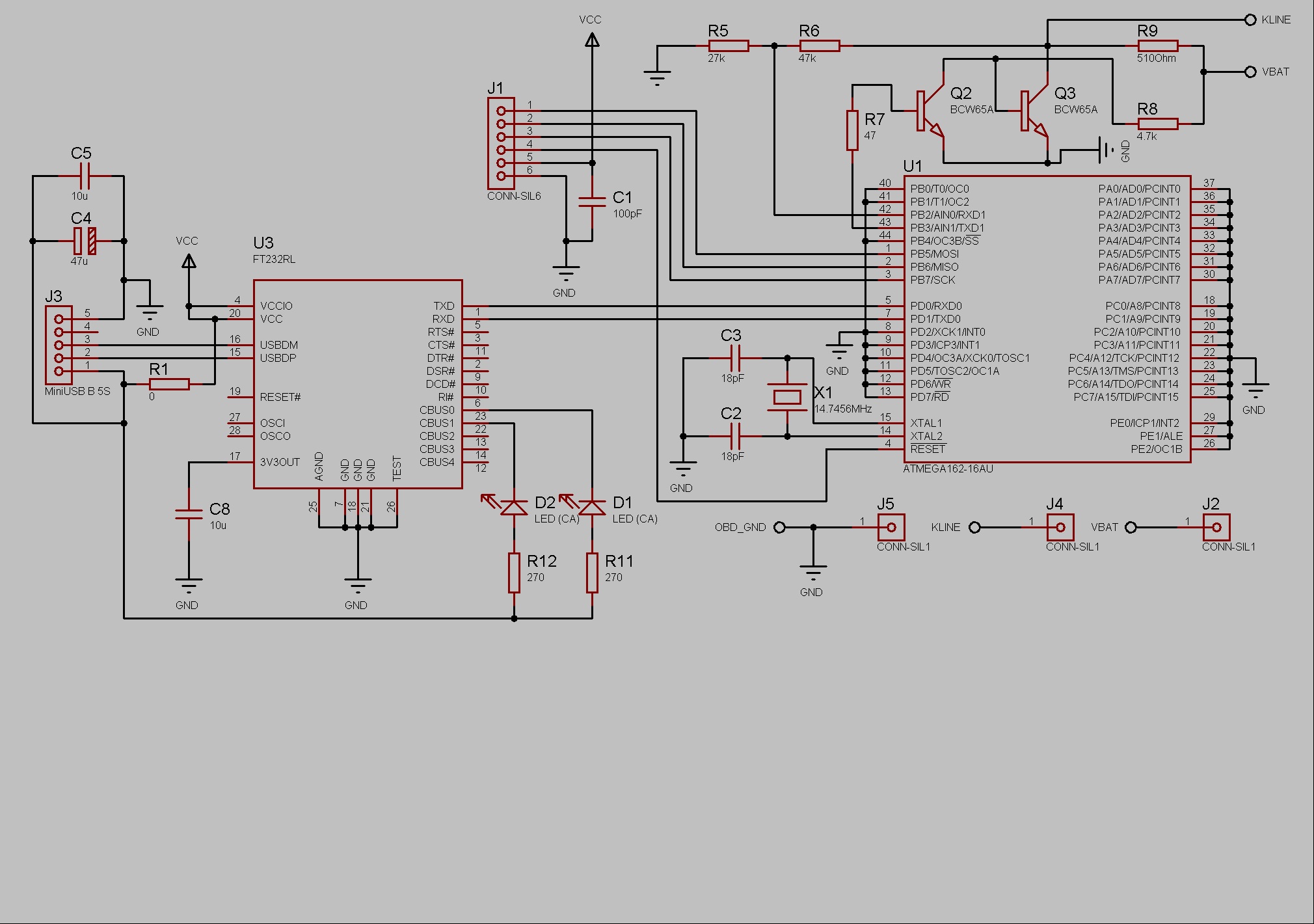
Насчет 17мА, при питании 5В - это измерения, которые я делал на рабочем адаптере, хотя, конечно может быть разброс от экземпляра к экземпляру.
Насчет 3,3V питания и рабочей частоте не выше 8М, тут vadiks прав, спасибо. Конечно, можно прогу перекомпилить и на более низкую частоту кварца, но нужно ли это?
Предлагаю такой вариант: контроллер питаем от 5В, получаемого прямо с USB, оттуда же питаем и VCCIO FT232, а 3V3OUT оставляем в покое.
Миниатюры
Нажмите на изображение для увеличения
Название: OBD2+.jpg
Просмотров: 1358
Размер:	106.3 Кб
ID:	13197  
el66 вне форума   Ответить с цитированием
Старый 30.09.2009, 19:05   #504
Nik0lay
Пользователь
 
Регистрация: 30.08.2009
Город: Е-бург
Регион: 66, 96
Машина: 2001 Toyota Caldina
Сообщений: 53
Nik0lay is on a distinguished road
По умолчанию

Цитата:
Сообщение от vadiks Посмотреть сообщение
78L05 не потянет. Ток 100мАм. У меня греется так что палец обжигает.
Он греется не из за того, что не тянет, а потому, что ему надо погасить на себе около 8 вольт умножаем на 25мА и получаем 200мватт такую мощность 78L05 нужно рассеять, хотя это совсем не много и какой стабилизатор не возьми рассеиваемая мощность останется прежней. Ну, раз договорились питать от USB 5 вольтами пусть так и будет, а Ferrite Bead решили не ставить?
P.S. Твоя схема может и не 25мА потребляет, а побольше.
Nik0lay вне форума   Ответить с цитированием
Старый 30.09.2009, 21:11   #505
KilleRMill
Пользователь
 
Регистрация: 26.09.2007
Возраст: 43
Город: Челябинск
Регион: 74
Машина: Toyota Fielder NZ121G '04
Сообщений: 93
KilleRMill is on a distinguished road
По умолчанию

Цитата:
Сообщение от Nik0lay Посмотреть сообщение
Он греется не из за того, что не тянет, а потому, что ему надо погасить на себе около 8 вольт умножаем на 25мА и получаем 200мватт такую мощность 78L05 нужно рассеять, хотя это совсем не много и какой стабилизатор не возьми рассеиваемая мощность останется прежней. Ну, раз договорились питать от USB 5 вольтами пусть так и будет, а Ferrite Bead решили не ставить?
P.S. Твоя схема может и не 25мА потребляет, а побольше.
Ну давай я в разрыв нулевичок воткну 1206, чтобы место было, кому не нужна бусинка, закоротит, да и все..
KilleRMill вне форума   Ответить с цитированием
Старый 01.10.2009, 02:01   #506
KilleRMill
Пользователь
 
Регистрация: 26.09.2007
Возраст: 43
Город: Челябинск
Регион: 74
Машина: Toyota Fielder NZ121G '04
Сообщений: 93
KilleRMill is on a distinguished road
По умолчанию

Вот результаты...
Миниатюры
Нажмите на изображение для увеличения
Название: OBD2_USB.jpg
Просмотров: 1432
Размер:	19.8 Кб
ID:	13207   Нажмите на изображение для увеличения
Название: OBD2.jpg
Просмотров: 1632
Размер:	11.9 Кб
ID:	13208  
KilleRMill вне форума   Ответить с цитированием
Старый 01.10.2009, 06:32   #507
Nik0lay
Пользователь
 
Регистрация: 30.08.2009
Город: Е-бург
Регион: 66, 96
Машина: 2001 Toyota Caldina
Сообщений: 53
Nik0lay is on a distinguished road
По умолчанию

Цитата:
Сообщение от KilleRMill Посмотреть сообщение
Вот результаты...
А картинку платы в большем разрешении можешь выложить, а то не видно ни чего.
Nik0lay вне форума   Ответить с цитированием
Старый 01.10.2009, 10:37   #508
KilleRMill
Пользователь
 
Регистрация: 26.09.2007
Возраст: 43
Город: Челябинск
Регион: 74
Машина: Toyota Fielder NZ121G '04
Сообщений: 93
KilleRMill is on a distinguished road
По умолчанию

Цитата:
Сообщение от Nik0lay Посмотреть сообщение
А картинку платы в большем разрешении можешь выложить, а то не видно ни чего.
Вот, + плата без шелкографии в архиве + плата с заливкой землей всей платы. Все рисунки инвертированы для работы с фоторезистом, разрешение 600 DPI
Миниатюры
Нажмите на изображение для увеличения
Название: OBD2_USB.jpg
Просмотров: 1495
Размер:	253.0 Кб
ID:	13213   Нажмите на изображение для увеличения
Название: OBD2.jpg
Просмотров: 1559
Размер:	310.9 Кб
ID:	13214  
Вложения
Тип файла: rar OBD2.rar (62.3 Кб, 1024 просмотров)

Последний раз редактировалось KilleRMill; 01.10.2009 в 11:50.
KilleRMill вне форума   Ответить с цитированием
Старый 01.10.2009, 15:44   #509
MiD_E34
Бывалый писикарщик
 
Аватар для MiD_E34
 
Регистрация: 06.09.2007
Город: Питер
Регион: 78, 98
Машина: Тойота РАВ4, ХА50, 2021.
Сообщений: 3,085
MiD_E34 is a splendid one to beholdMiD_E34 is a splendid one to beholdMiD_E34 is a splendid one to beholdMiD_E34 is a splendid one to beholdMiD_E34 is a splendid one to beholdMiD_E34 is a splendid one to behold
По умолчанию

что-то ты транзисторы выбрал - нигде у нас нет таких.
Заменю на BC846 - вроде они должны пойти
__________________
Андроид ГУ.
Проект2:http://www.pccar.ru/showthread.php?t=17597
MiD_E34 вне форума   Ответить с цитированием
Старый 01.10.2009, 16:18   #510
MiD_E34
Бывалый писикарщик
 
Аватар для MiD_E34
 
Регистрация: 06.09.2007
Город: Питер
Регион: 78, 98
Машина: Тойота РАВ4, ХА50, 2021.
Сообщений: 3,085
MiD_E34 is a splendid one to beholdMiD_E34 is a splendid one to beholdMiD_E34 is a splendid one to beholdMiD_E34 is a splendid one to beholdMiD_E34 is a splendid one to beholdMiD_E34 is a splendid one to behold
По умолчанию

извиняюсь, что не по теме... но меня просто поразил баннер на сайте магазина эл.компонентов"Чип и Дип":
http://www.chip-dip.ru/catalog/1619.aspx
__________________
Андроид ГУ.
Проект2:http://www.pccar.ru/showthread.php?t=17597
MiD_E34 вне форума   Ответить с цитированием
Ответ

Метки
obd ii, toyota


Здесь присутствуют: 1 (пользователей: 0 , гостей: 1)
 

Ваши права в разделе
Вы не можете создавать новые темы
Вы не можете отвечать в темах
Вы не можете прикреплять вложения
Вы не можете редактировать свои сообщения

BB коды Вкл.
Смайлы Вкл.
[IMG] код Вкл.
HTML код Выкл.



Часовой пояс GMT +4, время: 20:42.


Работает на vBulletin® версия 3.8.4.
Copyright ©2000 - 2026, Jelsoft Enterprises Ltd.
Перевод: zCarot