PCCar.ru - Ваш автомобильный компьютер

Вернуться   PCCar.ru - Ваш автомобильный компьютер > MP3Car ТехИнфа > Общение с машиной

Ответ
 
Опции темы Поиск в этой теме
Старый 29.09.2009, 22:16   #491
MiD_E34
Бывалый писикарщик
 
Аватар для MiD_E34
 
Регистрация: 06.09.2007
Город: Питер
Регион: 78, 98
Машина: Тойота РАВ4, ХА50, 2021.
Сообщений: 3,085
MiD_E34 is a splendid one to beholdMiD_E34 is a splendid one to beholdMiD_E34 is a splendid one to beholdMiD_E34 is a splendid one to beholdMiD_E34 is a splendid one to beholdMiD_E34 is a splendid one to behold
По умолчанию

спасибо... только у меня утюгом вряд ли получится такая... Но надо попробовать...
Стоп! Разве сигналы TX и RX не должны перекрещиваться?
__________________
Андроид ГУ.
Проект2:http://www.pccar.ru/showthread.php?t=17597
MiD_E34 вне форума   Ответить с цитированием
Старый 30.09.2009, 00:18   #492
KilleRMill
Пользователь
 
Регистрация: 26.09.2007
Возраст: 43
Город: Челябинск
Регион: 74
Машина: Toyota Fielder NZ121G '04
Сообщений: 93
KilleRMill is on a distinguished road
По умолчанию

Цитата:
Сообщение от MiD_E34 Посмотреть сообщение
спасибо... только у меня утюгом вряд ли получится такая... Но надо попробовать...
Стоп! Разве сигналы TX и RX не должны перекрещиваться?
FT232 просто инетрфейс между контроллером и компом, поэтому сигналы напрямую, или я что-то недогоняю?
Плату могу дать в протеусе 7 сам увеличишь толщину дорожек...
Только я думаю если все будет ок, можно будет ее заказать.

Последний раз редактировалось KilleRMill; 30.09.2009 в 01:41.
KilleRMill вне форума   Ответить с цитированием
Старый 30.09.2009, 06:58   #493
vadiks
Новый Пользователь
 
Регистрация: 07.09.2009
Возраст: 52
Город: Красноярск
Регион: 24
Машина: 2001\Toyota\Ipsum
Сообщений: 6
vadiks is on a distinguished road
По умолчанию

78L05 не потянет. Ток 100мАм. У меня греется так что палец обжигает. Нужно что-то типа LD1117 ставить.
Ну и для утюжной технологии дорожки тонковаты.
vadiks вне форума   Ответить с цитированием
Старый 30.09.2009, 08:30   #494
el66
Пользователь
 
Регистрация: 27.07.2009
Регион: 66, 96
Машина: 2005 Toyota Allion
Сообщений: 96
el66 is on a distinguished road
По умолчанию

2KilleRMill
Разреши несколько предложений по твоей схеме
1. Сигналы TX и RX надо перекрестить
2. На схеме не соединены к земле эмиттеры Q2 и Q3
3. R7 должен быть в кОм'ах.
4. Предлагаю воспользоваться внутренним источником питания 3,3V FT232 для питания ATmega - это позволит избавится от С4-С7 и стабилизатора U4. По моим данным, Atmega потребляет не более 17 мА (это при 5В питания, а при 3,3В еще меньше), а источник в FT232 допускает нагрузку в 24мА. Т.е. почти вся схема будет питаться от USB порта компьютера, а не от бортовой сети автомобиля. Схему с предлагаемыми изменениями прикладываю.
Миниатюры
Нажмите на изображение для увеличения
Название: OBD2-2.jpg
Просмотров: 1714
Размер:	403.4 Кб
ID:	13188  
el66 вне форума   Ответить с цитированием
Старый 30.09.2009, 08:59   #495
KilleRMill
Пользователь
 
Регистрация: 26.09.2007
Возраст: 43
Город: Челябинск
Регион: 74
Машина: Toyota Fielder NZ121G '04
Сообщений: 93
KilleRMill is on a distinguished road
По умолчанию

2 el66
Хорошо. Давай так попробуем. Только может VCCIO тоже с 3V3OUT соединить... я так понимаю при питании от 3,3 атмега будет оперировать именно такими уровнями сигналов.
KilleRMill вне форума   Ответить с цитированием
Старый 30.09.2009, 09:03   #496
vadiks
Новый Пользователь
 
Регистрация: 07.09.2009
Возраст: 52
Город: Красноярск
Регион: 24
Машина: 2001\Toyota\Ipsum
Сообщений: 6
vadiks is on a distinguished road
По умолчанию

2 el66 Mega при питании 3,3В может работать только до 8MHz (стр. 266). Так же судя по документации ток при частоте 15MHz - 25mA (стр. 276)
vadiks вне форума   Ответить с цитированием
Старый 30.09.2009, 09:27   #497
MiD_E34
Бывалый писикарщик
 
Аватар для MiD_E34
 
Регистрация: 06.09.2007
Город: Питер
Регион: 78, 98
Машина: Тойота РАВ4, ХА50, 2021.
Сообщений: 3,085
MiD_E34 is a splendid one to beholdMiD_E34 is a splendid one to beholdMiD_E34 is a splendid one to beholdMiD_E34 is a splendid one to beholdMiD_E34 is a splendid one to beholdMiD_E34 is a splendid one to behold
По умолчанию

и фьюзы тогда надо поменять для 3.3 в
__________________
Андроид ГУ.
Проект2:http://www.pccar.ru/showthread.php?t=17597
MiD_E34 вне форума   Ответить с цитированием
Старый 30.09.2009, 09:29   #498
MiD_E34
Бывалый писикарщик
 
Аватар для MiD_E34
 
Регистрация: 06.09.2007
Город: Питер
Регион: 78, 98
Машина: Тойота РАВ4, ХА50, 2021.
Сообщений: 3,085
MiD_E34 is a splendid one to beholdMiD_E34 is a splendid one to beholdMiD_E34 is a splendid one to beholdMiD_E34 is a splendid one to beholdMiD_E34 is a splendid one to beholdMiD_E34 is a splendid one to behold
По умолчанию

Цитата:
Сообщение от vadiks Посмотреть сообщение
78L05 не потянет. Ток 100мАм. У меня греется так что палец обжигает. Нужно что-то типа LD1117 ставить.
Ну и для утюжной технологии дорожки тонковаты.
один контролер он тянет нормально и если, как выше советовали, запитать ft232 от юсб, то можно и оставить. В крайнем случае - 7805 - он уже 1А держит.
__________________
Андроид ГУ.
Проект2:http://www.pccar.ru/showthread.php?t=17597
MiD_E34 вне форума   Ответить с цитированием
Старый 30.09.2009, 09:52   #499
KilleRMill
Пользователь
 
Регистрация: 26.09.2007
Возраст: 43
Город: Челябинск
Регион: 74
Машина: Toyota Fielder NZ121G '04
Сообщений: 93
KilleRMill is on a distinguished road
По умолчанию

Ну так тогда проще, наверное все от USB запитать.. я могу конечно и D2PAK воткнуть 7805.
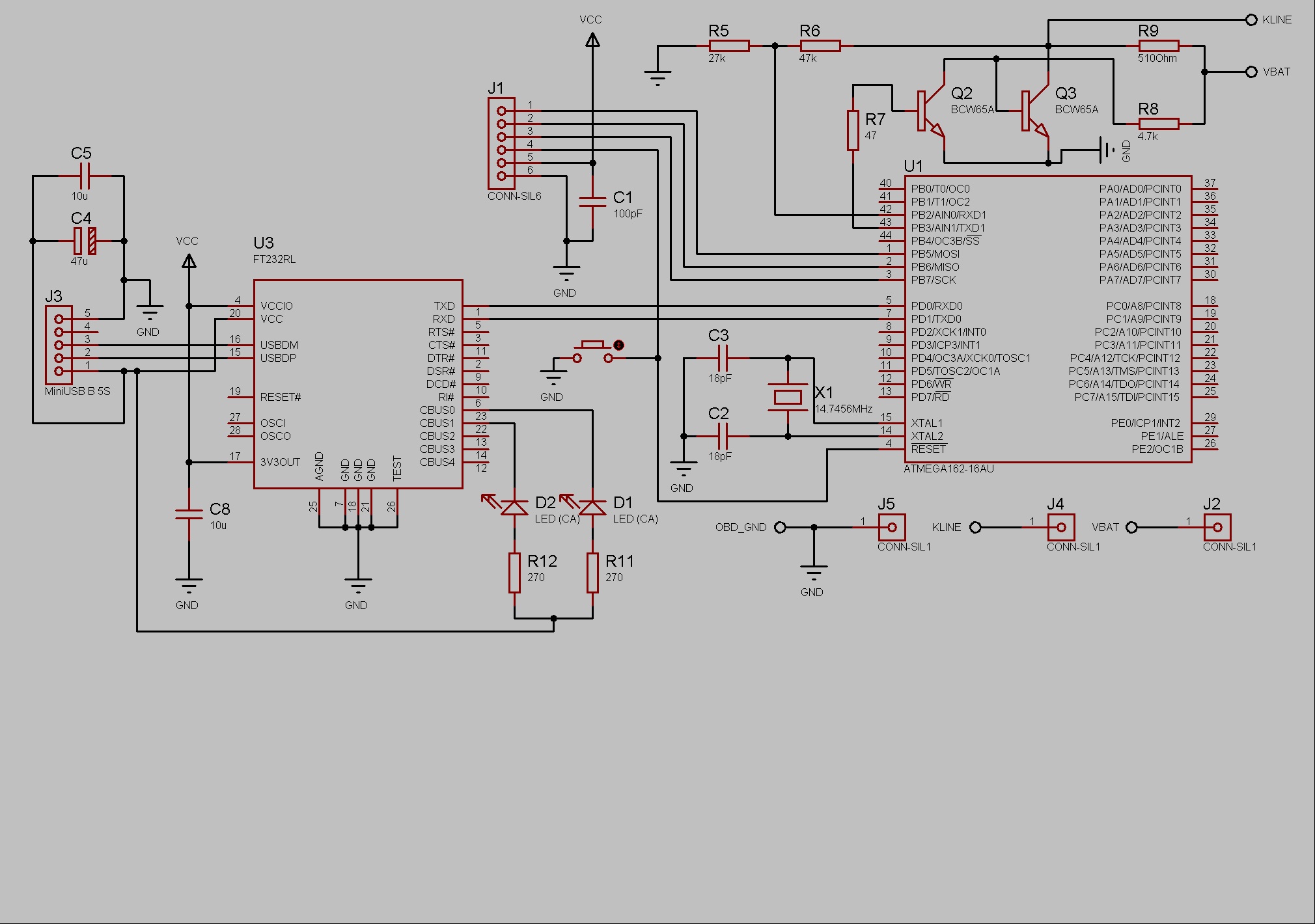
Новая схема. Но в свете сомнений по поводу запустится он с кварцем на 14, разводить пока не буду. Решите сначала.
Миниатюры
Нажмите на изображение для увеличения
Название: OBD2.jpg
Просмотров: 1493
Размер:	304.5 Кб
ID:	13190  
KilleRMill вне форума   Ответить с цитированием
Старый 30.09.2009, 12:15   #500
MiD_E34
Бывалый писикарщик
 
Аватар для MiD_E34
 
Регистрация: 06.09.2007
Город: Питер
Регион: 78, 98
Машина: Тойота РАВ4, ХА50, 2021.
Сообщений: 3,085
MiD_E34 is a splendid one to beholdMiD_E34 is a splendid one to beholdMiD_E34 is a splendid one to beholdMiD_E34 is a splendid one to beholdMiD_E34 is a splendid one to beholdMiD_E34 is a splendid one to behold
По умолчанию

Вывод 5 разъема J1 (питание на программатор)- во многих схемах с этого пина питается схема программатора. А мы на нее 3.3в подали - может не потянуть
__________________
Андроид ГУ.
Проект2:http://www.pccar.ru/showthread.php?t=17597
MiD_E34 вне форума   Ответить с цитированием
Ответ

Метки
obd ii, toyota


Здесь присутствуют: 1 (пользователей: 0 , гостей: 1)
 

Ваши права в разделе
Вы не можете создавать новые темы
Вы не можете отвечать в темах
Вы не можете прикреплять вложения
Вы не можете редактировать свои сообщения

BB коды Вкл.
Смайлы Вкл.
[IMG] код Вкл.
HTML код Выкл.



Часовой пояс GMT +4, время: 17:50.


Работает на vBulletin® версия 3.8.4.
Copyright ©2000 - 2026, Jelsoft Enterprises Ltd.
Перевод: zCarot