PCCar.ru - Ваш автомобильный компьютер

Вернуться   PCCar.ru - Ваш автомобильный компьютер > MP3Car ТехИнфа > Блоки питания > Разное

Ответ
 
Опции темы Поиск в этой теме
Старый 12.08.2009, 15:19   #371
xDriver
Старший Пользователь
 
Аватар для xDriver
 
Регистрация: 12.04.2007
Город: Москва
Регион: 77, 97, 99, 177
Машина: 2013 Hyundai IX35
Сообщений: 400
xDriver is on a distinguished road
По умолчанию

Цитата:
Сообщение от Dobrinia Посмотреть сообщение
Итак, решил не выё и поставить доп аккум на 7А для кампа и развязать его от основной сети, в итоге комп никак не сможет разрядить основной аккум!
Я извиняюсь, а кто заряжать его будет если он отвязан от основной сети ?
Такой АКБ на 30-40 мин работы компа.
xDriver вне форума   Ответить с цитированием
Старый 12.09.2009, 23:13   #372
odm2
Новый Пользователь
 
Регистрация: 30.05.2009
Возраст: 68
Регион: Украина
Сообщений: 4
odm2 is on a distinguished road
По умолчанию

Касательно второй аккумуляторной батареи, давече мне прешлось заряжать под один проект 16 ак. 12 батарей, и что-бы ускорить процес соединял их попарно, врезультате не одна батарея нормально не зарядилась. в общем могу сказать следующее, что-бы на борту было нормальное напряжение и всегда заряжены батареи, их обязательно заряжать отдельно.Второй генератор на автомобиле не нужен, это лишняя дорогая деталь.Для любой батареи необходим ток заряда одна десятая емкости. Пример: 6ст55, пиковый ток 5,5 ампера, плюс зажигание от 2 до8 ампер, плюс: приборный щиток, плюс освещение от8 до 10 ампер, самое тяжелое это свет фар,если стандартный - от 9 до 10 ампер, если это суммировать, получится
где-то около 34 ампер, любой, даже запорожский генератор это "тянет". Конечно, если поставить, лампы в фары 200 ват, если поставить, микроволновку, стиральную машину, то мощность генератора над увеличивать, или вести с собой передвежной генератор.
Для начала , чтобы определиться какие нужны генераторы и аккумуляторы, рекомендую провести мониторинг ваших потребителей, потом определить их время и условия работы,после всего этого выбрать генератор и аккумулятор.
В качестве справки могу сказать следующее: бортовое питание автомобиля, лежит в пределах от 13,8 до 14,5 вольта, я прдпочитаю 14,4 вольта;
основным источником элктроэнергии на авто является генератор;
аккумулятор выполняет две функции, первое-завести двигатель, вторая - стабилизатор бортового напляжения;
Любому аккумулятору включеному в испраную бортовую сеть авто, не испортится его, а ему будет полезно;
и еще какие диоды, тирсторы, симисторы, транзистор включеные в цепь зарядки только понизят напряжение.
odm2 вне форума   Ответить с цитированием
Старый 13.09.2009, 03:14   #373
Dobrinia
Старший Пользователь
 
Аватар для Dobrinia
 
Регистрация: 18.04.2009
Возраст: 39
Город: Минск
Регион: Беларусь
Машина: 1999\Opel\AstraG
Сообщений: 224
Dobrinia is on a distinguished road
По умолчанию

Развязать от основной сети значит не дать аккумам разряжать друг-друга
Теперь учтем что мой аккум разработан для работы в буфферном режиме
И включим его тупо через реле , включающееся ТОЛЬКО при заведенном авто
Таким образом все работает как надо)
Хотел сделать зарядное на LM317 и L200 но им для правильной работы нужно 3 вольта падения напряжения на них!
А моему аккуму до 15в в момент зарядки!
Поетому включен он на прямую и не жалуется., имеется БОЛЬШОЙ опыт эксплуатации аккумуляторов большой емкости.
правильная зарадяка не та, что держит ток в 0.1с (хотя ето тоже полезно) а та, что имеет оптимальное напряжения для заряда аккума! (для етого и стоит регулятор напряжения в любой авто)

Если кто-то неверит в зарядку напрямую от борт сети - пусть посмотрит как заряжается его аккум от борт сети и сделает вывод)

Если кто не верит - включите амперметр да проверьте какой ток заряда у вашего аккума сразу после запуска авто!
__________________
IBM Lenovo R60 + Док станция + 7" дисплей + Globalsat BU-353
Мой проект http://pccar.ru/showthread.php?t=16591
Dobrinia вне форума   Ответить с цитированием
Старый 14.09.2009, 03:17   #374
interhard
Новый Пользователь
 
Аватар для interhard
 
Регистрация: 20.04.2009
Возраст: 42
Город: Петербург
Регион: 78, 98
Машина: Ford Focus
Сообщений: 16
interhard is on a distinguished road
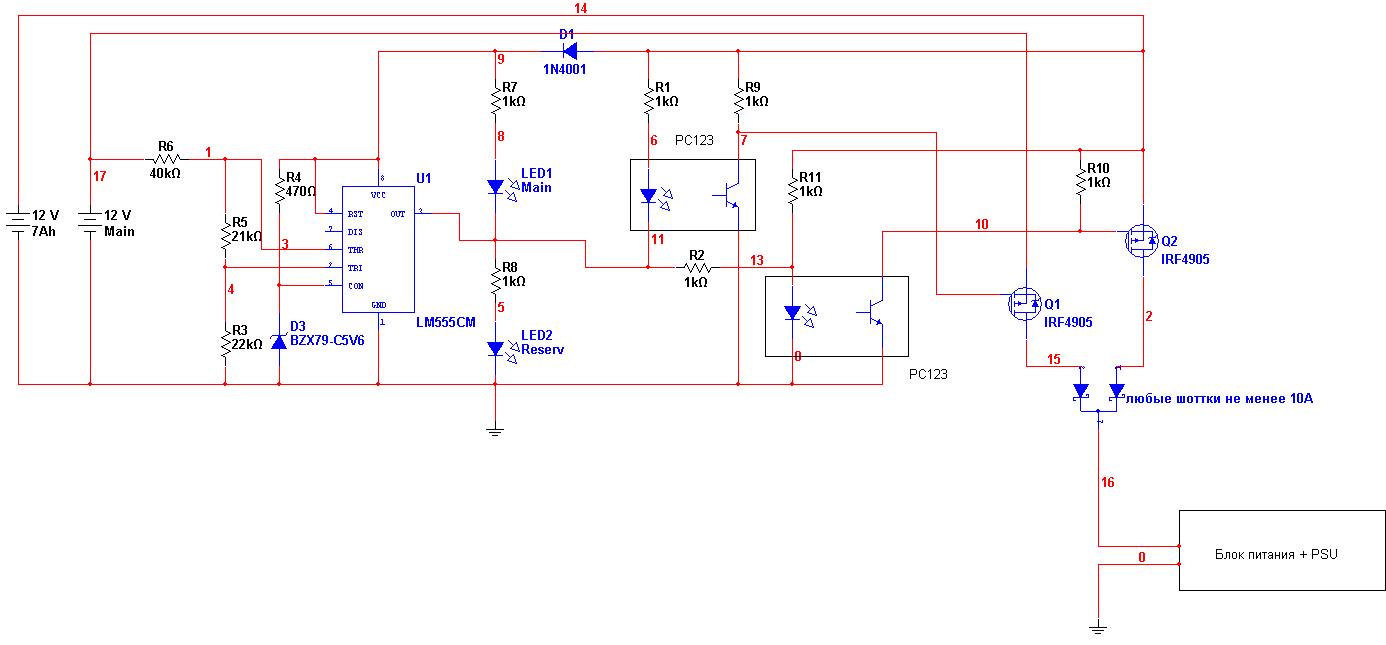
По умолчанию переработка схемы change

Выноситься на суд зрителей)) задался целью сделать бесперебойник, т.к. пк перезагружался при заводке двигателя, понравилась схема change, для этого даже был принесён в жертву atx-й блок питания (были выпаяны оптопары).Конструкцию маленько изменил, паял из того, что было под рукой Схема тестировалась на атоме, в сумме потребление компа, если брать по максимуму (хаб, монитор,мать,usb звук ), около 7А, транзисторы стоят на небольшом радиаторе, почти не греются.Переключает чётко.Зарядное для доп. акк. собрал на L200 - http://cxem.net/pitanie/5-147.php
Миниатюры
Нажмите на изображение для увеличения
Название: UPS.JPG
Просмотров: 1197
Размер:	71.9 Кб
ID:	12679  

Последний раз редактировалось interhard; 14.09.2009 в 03:18. Причина: ..
interhard вне форума   Ответить с цитированием
Старый 14.09.2009, 19:01   #375
change
Старший Пользователь
 
Аватар для change
 
Регистрация: 09.06.2009
Возраст: 59
Город: Моск.обл
Регион: 50, 90, 150
Машина: HONDA CR-V 1998г
Сообщений: 436
change is on a distinguished road
По умолчанию

от зарядного пришлось отказаться так как практически не заряжает из за падения напряжения.поставил реле , контакты между + основного и + дополнительного,при работе от основного контакты замкнуты,при переходе на дополнительный контакты размыкаются.заряжать параллельно основному это нормально только доп.аккум. надо ставить полностью заряженым.
__________________

интересное
change вне форума   Ответить с цитированием
Старый 17.09.2009, 17:46   #376
badnetrnd
Старший Пользователь
 
Регистрация: 11.08.2009
Возраст: 38
Город: Ростов на Дону
Регион: 61
Машина: фф2
Сообщений: 338
badnetrnd is on a distinguished road
По умолчанию

Народ я не знаю может где то уже проскакивало но что если в качестве диода использовать те диоды которые стоят в генераторе в мосте ?
__________________
машина продана вместе с компьютером
badnetrnd вне форума   Ответить с цитированием
Старый 17.09.2009, 20:44   #377
Gosha39
Старший Пользователь
 
Регистрация: 22.08.2007
Возраст: 45
Город: Верхняя Салда
Регион: 66, 96
Машина: 2001\Toyota\Corolla
Сообщений: 354
Gosha39 will become famous soon enough
По умолчанию

наверно у них большое сопротивление, тк реле-регулятор мерит после диодов и рулит напругой якоря. Потому на 3х обмотках статора напряжеие должно быть выше!
__________________
Мой проект - http://pccar.ru/showthread.php?t=5969
Комп - БП-G39, AsusP5PE-VM, CPU-Intel 2.2Ггц, ОЗУ-1Гб, HDD - Hitachi 2.5" 160Gb, Audygi 2, LILLIPUT GL629, Камера-RV-C270E.
Фронт - Steg K2/01 на Focal 165 VR.
Саб - ЗЯ .......... пока курит
Gosha39 вне форума   Ответить с цитированием
Старый 19.02.2010, 13:27   #378
@lex
Старший Пользователь
 
Регистрация: 20.01.2009
Возраст: 43
Город: Ульяновск
Регион: 73
Машина: 2008, Fiat Albea
Сообщений: 279
@lex has a spectacular aura about@lex has a spectacular aura about
По умолчанию

Имееццо мать, которой на входе надо 12В, соответствующий преобразователь DC/DC, релюшка на 40А 12В
Покритикуйте схему и предложите варианты предохранителя, диода, акумулятора.

П.С.: писикар на зиму буду скорее всего убирать, поэтому доп акк можно наверно и ИБПшный ампер-часов на 3-7
Миниатюры
Нажмите на изображение для увеличения
Название: clip_image002.jpg
Просмотров: 1188
Размер:	6.0 Кб
ID:	15253  
@lex вне форума   Ответить с цитированием
Старый 19.02.2010, 14:35   #379
CarVa
Новый Пользователь
 
Регистрация: 23.12.2009
Возраст: 63
Город: Симбирск
Регион: 73
Машина: Cee'd 1.6 AT EX
Сообщений: 2
CarVa is on a distinguished road
По умолчанию

Схема не годится, на диоде упадет напряжение около 1 Вольта и вторая АКБ будет постоянно недозаряжена... Даже Шоттки не поможет.
Да, АКБ сгодится и от УПСы, меньше 7 А/ч ставить не стоит. имхо.
Можно оставить реле и сделать схему управления такой, чтобы реле срабатывало когда ток течет от основного АКБ к дополнительному и отпускало когда ток течет обратно (допустим при пуске двигателя).
CarVa вне форума   Ответить с цитированием
Старый 19.02.2010, 15:14   #380
@lex
Старший Пользователь
 
Регистрация: 20.01.2009
Возраст: 43
Город: Ульяновск
Регион: 73
Машина: 2008, Fiat Albea
Сообщений: 279
@lex has a spectacular aura about@lex has a spectacular aura about
По умолчанию

Ну на самом-то деле там не 12, а 14 примерно будет на заведённом-то двигле.

А по поводу организации отключения от основного акка во время пуска - тоже думал, но тогда 2 релюшки уже надо городить. Я не хочу, чтобы на заглушенном двигле акки сообщались.
@lex вне форума   Ответить с цитированием
Ответ


Здесь присутствуют: 1 (пользователей: 0 , гостей: 1)
 

Ваши права в разделе
Вы не можете создавать новые темы
Вы не можете отвечать в темах
Вы не можете прикреплять вложения
Вы не можете редактировать свои сообщения

BB коды Вкл.
Смайлы Вкл.
[IMG] код Вкл.
HTML код Выкл.



Часовой пояс GMT +4, время: 17:26.


Работает на vBulletin® версия 3.8.4.
Copyright ©2000 - 2026, Jelsoft Enterprises Ltd.
Перевод: zCarot