PCCar.ru - Ваш автомобильный компьютер

Вернуться   PCCar.ru - Ваш автомобильный компьютер > Всё Остальное > Проекты > Рабочий журнал

Ответ
 
Опции темы Поиск в этой теме
Старый 14.01.2016, 20:02   #11
Alex EX
Старший Пользователь
 
Аватар для Alex EX
 
Регистрация: 13.10.2015
Город: Бишкек
Регион: Казахстан
Машина: Honda Odyssey RB2
Сообщений: 133
Alex EX is just really niceAlex EX is just really niceAlex EX is just really niceAlex EX is just really nice
По умолчанию

Цитата:
Сообщение от cherkasoff Посмотреть сообщение
Мысль с зарядкой при выключенном зажигании и переходом в режим ОТГ при включении зажигания гениальна.
Это решило бы мои проблемы с планшетом, он плохо умеет OTG+заряд.

Только вот схему как это работает я, честно говоря, не понял
Я думал недели две... Мой планшет вообще не умеет, либо заряд либо ОТГ...
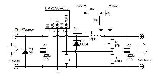
На самом деле там все просто, при появлении АСС на затворе полевика он открывается и сажает на массу провод ОТГ, одновременно запрещается высоким уровнем (около 6Вольт) работа LM2596 и через пару секунд планшет переходит в хост (все корректно по питанию и дате)... При выключении зажигания отключается и управление планшетом и он становится на заряд, после минуты бездействия переходит в спящий режим с гашением экрана. При включении зажигания заряд пропадает и планшет просыпается. Машина у меня стоит больше чем ездит и планшет всегда заряжен.

Сейчас схему переделываю, в выключеном АСС идет заряд, при включенном АСС перекидываю питание LM2596 с планшета на питание хаба на 4 USB входа, перевод в хост также полевиком. Есть такие сборки S8205A стоят в литиевых батарейках - два полевика в корпусе. Очень удобные как ключи.
Миниатюры
Нажмите на изображение для увеличения
Название: shema2596.gif
Просмотров: 6821
Размер:	9.0 Кб
ID:	42221  
Alex EX вне форума   Ответить с цитированием
Старый 14.01.2016, 21:06   #12
cherkasoff
Старший Пользователь
 
Регистрация: 12.01.2014
Возраст: 42
Город: Москва
Регион: 77, 97, 99, 177
Машина: Skoda Superb II
Сообщений: 473
cherkasoff is a glorious beacon of lightcherkasoff is a glorious beacon of lightcherkasoff is a glorious beacon of lightcherkasoff is a glorious beacon of lightcherkasoff is a glorious beacon of lightcherkasoff is a glorious beacon of light
По умолчанию

Цитата:
Сообщение от Alex EX Посмотреть сообщение
Машина у меня стоит больше чем ездит и планшет всегда заряжен.
Как это сказывается на аккумуляторе авто? Какой ток потребляет планшет в режиме зарядки когда авто стоит?
cherkasoff вне форума   Ответить с цитированием
Старый 14.01.2016, 21:47   #13
Alex EX
Старший Пользователь
 
Аватар для Alex EX
 
Регистрация: 13.10.2015
Город: Бишкек
Регион: Казахстан
Машина: Honda Odyssey RB2
Сообщений: 133
Alex EX is just really niceAlex EX is just really niceAlex EX is just really niceAlex EX is just really nice
По умолчанию

Цитата:
Сообщение от cherkasoff Посмотреть сообщение
Как это сказывается на аккумуляторе авто? Какой ток потребляет планшет в режиме зарядки когда авто стоит?
Честно говоря не мерял... Ездит второй месяц в таком режиме по зиме. С утра заводится, правда у нас больше -10 редко бывает. Фишка в том что после заряда до 100% встроенный контроллер отключает зарядку, это по времени примерно час полтора и дальше потребления нет (планшет то спит). Утром прихожу в гараж, завожу прогреваю заряд 100% пока до работы по пробкам добрался 70-80% заряд, потом машина обычно стоит под окном тоже заряжается, короче ниже 56% опустить уровень неудалось
Alex EX вне форума   Ответить с цитированием
Старый 15.01.2016, 06:23   #14
OKLiK
Старший Пользователь
 
Аватар для OKLiK
 
Регистрация: 08.06.2009
Возраст: 49
Город: Екатеринбург
Регион: 66, 96
Машина: Калина 2 - 219470 Норма
Сообщений: 339
OKLiK has a spectacular aura aboutOKLiK has a spectacular aura about
По умолчанию

Ну это хорошо, но вот, если на трассу с километров за 1000 то тут то планшет и встанет, придется выключать его для зарядки. После 15%, в моем случае, планшет начинает тупить, режим сбережения и занижения частоты проца. Но поскольку я сбрасываю контроллер после выключения, и включив заряд кажет 100% и еще 6..8 часов. Ну и замерзание батареи тоже проблема.
OKLiK вне форума   Ответить с цитированием
Старый 15.01.2016, 09:08   #15
Alex EX
Старший Пользователь
 
Аватар для Alex EX
 
Регистрация: 13.10.2015
Город: Бишкек
Регион: Казахстан
Машина: Honda Odyssey RB2
Сообщений: 133
Alex EX is just really niceAlex EX is just really niceAlex EX is just really niceAlex EX is just really nice
По умолчанию

Спорить не буду... У меня если ехать 5 часов можно выехать за пределы страны. На край есть зарядка в УСБ в прикуриватель... Планшет то сьемный, снял и кинул детям на заднее сиденье пусть заряжают и играют (и да акуммулятор в нем 4.5А/ч).

Последний раз редактировалось Alex EX; 15.01.2016 в 11:21.
Alex EX вне форума   Ответить с цитированием
Старый 15.01.2016, 18:48   #16
cherkasoff
Старший Пользователь
 
Регистрация: 12.01.2014
Возраст: 42
Город: Москва
Регион: 77, 97, 99, 177
Машина: Skoda Superb II
Сообщений: 473
cherkasoff is a glorious beacon of lightcherkasoff is a glorious beacon of lightcherkasoff is a glorious beacon of lightcherkasoff is a glorious beacon of lightcherkasoff is a glorious beacon of lightcherkasoff is a glorious beacon of light
По умолчанию

Цитата:
Сообщение от OKLiK Посмотреть сообщение
Ну это хорошо, но вот, если на трассу с километров за 1000 то тут то планшет и встанет, придется выключать его для зарядки. После 15%, в моем случае, планшет начинает тупить, режим сбережения и занижения частоты проца. Но поскольку я сбрасываю контроллер после выключения, и включив заряд кажет 100% и еще 6..8 часов. Ну и замерзание батареи тоже проблема.
Это верно. Поездка в 1000 км/ч занимает примерно 12-13 часов, за это время планшет 2 раза в ноль разрядится. Не очень удобно, если планшет установлен намертво.

Цитата:
Сообщение от Alex EX Посмотреть сообщение
Спорить не буду... У меня если ехать 5 часов можно выехать за пределы страны. На край есть зарядка в УСБ в прикуриватель... Планшет то сьемный, снял и кинул детям на заднее сиденье пусть заряжают и играют (и да акуммулятор в нем 4.5А/ч).
А снаружи он воров не привлекает? Я бы побоялся оставлять авто на улице с планшетом навиду. Одно дело когда он вмурован, там и не понять что это планшет, а тут - вот прям бери
cherkasoff вне форума   Ответить с цитированием
Старый 17.01.2016, 19:23   #17
Alex EX
Старший Пользователь
 
Аватар для Alex EX
 
Регистрация: 13.10.2015
Город: Бишкек
Регион: Казахстан
Машина: Honda Odyssey RB2
Сообщений: 133
Alex EX is just really niceAlex EX is just really niceAlex EX is just really niceAlex EX is just really nice
По умолчанию

Усилитель Honda Odyssey RB имеет маркировку 39186-SFE-N013-M1 GM-6257zн выхода по 4 Ома.



По конструкции входа симметричные идут с ГУ, каждый канал своей парой проводов в экране, всего 4 канала усиления, мозгов в нем нет, из управления только мягкий старт подачей +12Вольт. Громкость регулируется уровнем сигнала с ГУ. Каждый канал сидит на своем динамике...
Микросхема усилителя TDA7384.


На выходном разьеме только питание +12Вольт, земля, АСС и четыре динамика всего 11 проводов...



Ирформация добыта с японского сайта и с помощью тестера...
Миниатюры
Нажмите на изображение для увеличения
Название: 39186SFE.jpg
Просмотров: 3548
Размер:	26.5 Кб
ID:	42255   Нажмите на изображение для увеличения
Название: 39186SFE3.jpg
Просмотров: 3670
Размер:	102.8 Кб
ID:	42266  

Последний раз редактировалось Alex EX; 07.06.2017 в 20:15.
Alex EX вне форума   Ответить с цитированием
Старый 17.01.2016, 22:43   #18
mizunov
Пользователь
 
Регистрация: 08.03.2014
Возраст: 48
Город: туапсе
Регион: 23, 93
Машина: honda odyssey 2004
Сообщений: 61
mizunov is on a distinguished road
По умолчанию

Цитата:
Сообщение от Alex EX Посмотреть сообщение
Усилитель Honda Odyssey RB имеет маркировку 39186-SFE-N013-M1 GM-6257zн выхода по 4 Ома.



По конструкции входа симметричные идут с ГУ, каждый канал своей парой проводов в экране, всего 4 канала усиления, мозгов в нем нет, из управления только мягкий старт подачей +12Вольт. Громкость регулируется уровнем сигнала с ГУ. Каждый канал сидит на своем динамике...



На выходном разьеме только питание +12Вольт, земля, АСС и четыре динамика всего 11 проводов...



Ирформация добыта с японского сайта и с помощью тестера...
С выходом я вроде разобрался, даже подобная схема была:
Нажмите на изображение для увеличения
Название: honda-cq-yh5070-71-72-74l.gif
Просмотров: 6958
Размер:	18.2 Кб
ID:	42269
А вот как быть со входом? Возможно ли на него подать сигнал с другого источника?
mizunov вне форума   Ответить с цитированием
Старый 18.01.2016, 10:01   #19
Alex EX
Старший Пользователь
 
Аватар для Alex EX
 
Регистрация: 13.10.2015
Город: Бишкек
Регион: Казахстан
Машина: Honda Odyssey RB2
Сообщений: 133
Alex EX is just really niceAlex EX is just really niceAlex EX is just really niceAlex EX is just really nice
По умолчанию

Конечно можно, как вариант минусы заземлить а на плюсы подать в этом случае будет тише в два раза, либо делать переходник симметричный выход на несимметричный вход типа такого :



Ему еще питание нужно со средней точкой +12 +6 Gnd. на схеме не показано. Сам не делал пока руки не дошли...
Миниатюры
Нажмите на изображение для увеличения
Название: TL084.png
Просмотров: 6242
Размер:	11.3 Кб
ID:	42271  
Alex EX вне форума   Ответить с цитированием
Старый 21.01.2016, 21:59   #20
Alex EX
Старший Пользователь
 
Аватар для Alex EX
 
Регистрация: 13.10.2015
Город: Бишкек
Регион: Казахстан
Машина: Honda Odyssey RB2
Сообщений: 133
Alex EX is just really niceAlex EX is just really niceAlex EX is just really niceAlex EX is just really nice
По умолчанию

По разьему все правильно выглядит просто часть проводов не подключена, из служебных только АСС В+ GND ну и 4 динамика...

Alex EX вне форума   Ответить с цитированием
Ответ


Здесь присутствуют: 1 (пользователей: 0 , гостей: 1)
 
Опции темы Поиск в этой теме
Поиск в этой теме:

Расширенный поиск

Ваши права в разделе
Вы не можете создавать новые темы
Вы не можете отвечать в темах
Вы не можете прикреплять вложения
Вы не можете редактировать свои сообщения

BB коды Вкл.
Смайлы Вкл.
[IMG] код Вкл.
HTML код Выкл.



Часовой пояс GMT +4, время: 02:58.


Работает на vBulletin® версия 3.8.4.
Copyright ©2000 - 2026, Jelsoft Enterprises Ltd.
Перевод: zCarot