PCCar.ru - Ваш автомобильный компьютер

Вернуться   PCCar.ru - Ваш автомобильный компьютер > MP3Car ТехИнфа > AndroidCar > Питание

Ответ
 
Опции темы Поиск в этой теме
Старый 07.10.2015, 21:41   #951
laytya
Старший Пользователь
 
Регистрация: 30.07.2011
Город: Новосибирск
Регион: 54
Машина: Honda Civic Ferio
Сообщений: 361
laytya is a glorious beacon of lightlaytya is a glorious beacon of lightlaytya is a glorious beacon of lightlaytya is a glorious beacon of lightlaytya is a glorious beacon of lightlaytya is a glorious beacon of light
По умолчанию

Цитата:
Сообщение от anton2204 Посмотреть сообщение
200р!!!!!
laytya вне форума   Ответить с цитированием
Старый 23.10.2015, 20:47   #952
Sparrow
Пользователь
 
Регистрация: 07.06.2014
Возраст: 44
Город: Мурманск
Регион: 51
Машина: Мерседес С180 w202 2000г
Сообщений: 61
Sparrow is on a distinguished road
По умолчанию

Имеет право на жизнь такая схема?



точнее это часть схемы. часть схемы которая замеряет напряжение бортсети, при появлении ACC врубает ардуину и вырубает все полностью отрубив питание ардуины путем снятия опорного напряжения с мосфета. на номиналы пока прошу не обращать внимания. ноги ардуины подписаны условно. схема была подсмотрена из трех других. Планируется что ардуина потом будет включать KISы которые будут питать плату компа и периферию.
__________________
Мерседес C180 W202 2000г
Sparrow вне форума   Ответить с цитированием
Старый 23.10.2015, 21:39   #953
awtoap
Гуру
 
Аватар для awtoap
 
Регистрация: 19.09.2009
Возраст: 48
Город: Мелитополь
Регион: Украина
Сообщений: 2,022
awtoap is a splendid one to beholdawtoap is a splendid one to beholdawtoap is a splendid one to beholdawtoap is a splendid one to beholdawtoap is a splendid one to beholdawtoap is a splendid one to beholdawtoap is a splendid one to behold
По умолчанию

Вполне
awtoap вне форума   Ответить с цитированием
Старый 23.10.2015, 22:22   #954
YAM1966
Гуру
 
Аватар для YAM1966
 
Регистрация: 01.06.2013
Возраст: 59
Регион: Украина
Машина: Toyota Fortuner 4.0 / Chevrolet Bolt EV
Сообщений: 2,006
YAM1966 has much to be proud ofYAM1966 has much to be proud ofYAM1966 has much to be proud ofYAM1966 has much to be proud ofYAM1966 has much to be proud ofYAM1966 has much to be proud ofYAM1966 has much to be proud ofYAM1966 has much to be proud ofYAM1966 has much to be proud ofYAM1966 has much to be proud ofYAM1966 has much to be proud of
По умолчанию

Цитата:
Сообщение от awtoap Посмотреть сообщение
Вполне
Ну да, а ничего что минимальное Gate-Source напряжение открытия у IRLML2402 ~0.7В и это при токе всего 250 мкА.
При подаче АСС на Source будет чуть больше 4 вольт.
А при выводе на ногу PB4 даже 5В (чисто гипотетически, т.к. питание у проца будет ниже 4В) и отсутствии АСС останется вольта 3 от силы.
Да, Source - это нога, которая идет на вход стабилизатора напряжения...

Моделируйте схему сначала хотя-бы в мультисиме.
YAM1966 вне форума   Ответить с цитированием
Старый 24.10.2015, 01:27   #955
oleg707
Гуру
 
Аватар для oleg707
 
Регистрация: 16.04.2014
Возраст: 41
Город: Gdynia
Регион: другой - для добавления сообщить ab
Сообщений: 2,548
oleg707 has a reputation beyond reputeoleg707 has a reputation beyond reputeoleg707 has a reputation beyond reputeoleg707 has a reputation beyond reputeoleg707 has a reputation beyond reputeoleg707 has a reputation beyond reputeoleg707 has a reputation beyond reputeoleg707 has a reputation beyond reputeoleg707 has a reputation beyond reputeoleg707 has a reputation beyond repute
По умолчанию

Цитата:
Сообщение от Sparrow Посмотреть сообщение
Имеет право на жизнь такая схема?



точнее это часть схемы. часть схемы которая замеряет напряжение бортсети, при появлении ACC врубает ардуину и вырубает все полностью отрубив питание ардуины путем снятия опорного напряжения с мосфета. на номиналы пока прошу не обращать внимания. ноги ардуины подписаны условно. схема была подсмотрена из трех других. Планируется что ардуина потом будет включать KISы которые будут питать плату компа и периферию.
схема вполне, номиналы даже рядом не стояли. Гляньте моё, входную часть не изобретайте заново.
oleg707 вне форума   Ответить с цитированием
Старый 24.10.2015, 09:16   #956
laytya
Старший Пользователь
 
Регистрация: 30.07.2011
Город: Новосибирск
Регион: 54
Машина: Honda Civic Ferio
Сообщений: 361
laytya is a glorious beacon of lightlaytya is a glorious beacon of lightlaytya is a glorious beacon of lightlaytya is a glorious beacon of lightlaytya is a glorious beacon of lightlaytya is a glorious beacon of light
По умолчанию

Зачем так усложнять схему? Копайте в сторону Power-Down sleep mode ардуины, и маложрущих регуляторов.
laytya вне форума   Ответить с цитированием
Старый 24.10.2015, 10:13   #957
awtoap
Гуру
 
Аватар для awtoap
 
Регистрация: 19.09.2009
Возраст: 48
Город: Мелитополь
Регион: Украина
Сообщений: 2,022
awtoap is a splendid one to beholdawtoap is a splendid one to beholdawtoap is a splendid one to beholdawtoap is a splendid one to beholdawtoap is a splendid one to beholdawtoap is a splendid one to beholdawtoap is a splendid one to behold
По умолчанию

Yam прав по поводу полевика...нужно еще добавить один транз для управления затвором.
awtoap вне форума   Ответить с цитированием
Старый 24.10.2015, 11:54   #958
alexfox
Старший Пользователь
 
Регистрация: 23.06.2015
Город: Новосибирск
Регион: 54
Машина: Infiniti FX35
Сообщений: 146
alexfox is a glorious beacon of lightalexfox is a glorious beacon of lightalexfox is a glorious beacon of lightalexfox is a glorious beacon of lightalexfox is a glorious beacon of lightalexfox is a glorious beacon of light
По умолчанию

Цитата:
Сообщение от awtoap Посмотреть сообщение
Yam прав по поводу полевика...нужно еще добавить один транз для управления затвором.
Моя схемка БП + CAN, там как раз ключи на двух полевиках:
alexfox вне форума   Ответить с цитированием
Старый 24.10.2015, 12:10   #959
YAM1966
Гуру
 
Аватар для YAM1966
 
Регистрация: 01.06.2013
Возраст: 59
Регион: Украина
Машина: Toyota Fortuner 4.0 / Chevrolet Bolt EV
Сообщений: 2,006
YAM1966 has much to be proud ofYAM1966 has much to be proud ofYAM1966 has much to be proud ofYAM1966 has much to be proud ofYAM1966 has much to be proud ofYAM1966 has much to be proud ofYAM1966 has much to be proud ofYAM1966 has much to be proud ofYAM1966 has much to be proud ofYAM1966 has much to be proud ofYAM1966 has much to be proud of
По умолчанию

Цитата:
Сообщение от alexfox Посмотреть сообщение
Моя схемка БП + CAN, там как раз ключи на двух полевиках:....
Типа того, но можно было себе упростить жизнь еще больше
Т.к. KIS-3R33S имеет вход включения, можно спокойно не ставить VT2, VT5, VT3, VT6 а пустить управляющие ноги проца прямо на них и не забыть резюки 1К на массу при этом. VD5 перенести на выход питания хаба и на питание проца сразу.
Но это уже чисто мое ИМХО. И так все тоже хорошо...
Я привык все упрощать до безобразия в разумных пределах

Цитата:
Сообщение от Sparrow Посмотреть сообщение
Имеет право на жизнь такая схема?.....
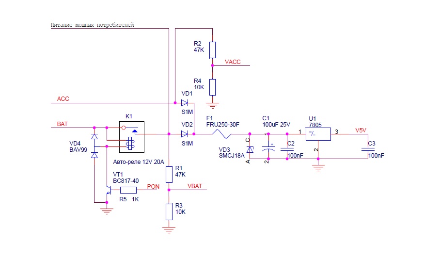
Не претендую на особую гениальность, но набросал схему питания
Нажмите на изображение для увеличения
Название: POWER.jpg
Просмотров: 2404
Размер:	53.2 Кб
ID:	41389
Потребление при отсутствии ACC 0
При подаче АСС запитывается 5В стабилизатор и питает Вашу ардуину от V5V. По напряжению на VACC принимаете решение включать ли мощных потребителей. Напряжение в норме - подаем на PON сигнал с ножки проца - и самоблокируем реле. Теперь при выключении АСС пока есть PON питание останется. По напряжению на VBAT мониторим батарею, разрядилась ниже уровня - снимаем PON и все отрубается.
Реле поставил только из-за большого тока для питания потребителей и упрощения схемы.

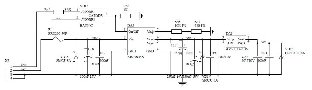
А так выполнена схема питания контроллера версии 4:
Нажмите на изображение для увеличения
Название: dcdc.jpg
Просмотров: 1508
Размер:	33.4 Кб
ID:	41390
YAM1966 вне форума   Ответить с цитированием
Старый 24.10.2015, 13:23   #960
alexfox
Старший Пользователь
 
Регистрация: 23.06.2015
Город: Новосибирск
Регион: 54
Машина: Infiniti FX35
Сообщений: 146
alexfox is a glorious beacon of lightalexfox is a glorious beacon of lightalexfox is a glorious beacon of lightalexfox is a glorious beacon of lightalexfox is a glorious beacon of lightalexfox is a glorious beacon of light
По умолчанию

Цитата:
Сообщение от YAM1966 Посмотреть сообщение
Типа того, но можно было себе упростить жизнь еще больше
Т.к. KIS-3R33S имеет вход включения, можно спокойно не ставить VT2, VT5, VT3, VT6 а пустить управляющие ноги проца прямо на них и не забыть резюки 1К на массу при этом. VD5 перенести на выход питания хаба и на питание проца сразу.
Но это уже чисто мое ИМХО. И так все тоже хорошо...
Про KISS и его управление знаю, но у меня на одном из выходов ток доходит до 3-4А и там не KISS, а 5 амперник...у него нет управления (неразборный, залит компаундом).
Второй выход там, где KISS, проектировал точно так же на всякий случай, вдруг не понравится KISS по стабилизации, фону на выходе и т.п.
На счет упрощения - да согласен, там много чего можно убрать...это была тестовая версия, на печатной плате много чего убрано, но логика работы сохранена. От реле сразу отказался - прошлый век, а мосфеты отлично работают, места практически не занимают, не греются...меди я под ними и на ногах в качестве теплоотвода достаточно оставил. :-)
alexfox вне форума   Ответить с цитированием
Ответ


Здесь присутствуют: 1 (пользователей: 0 , гостей: 1)
 
Опции темы Поиск в этой теме
Поиск в этой теме:

Расширенный поиск

Ваши права в разделе
Вы не можете создавать новые темы
Вы не можете отвечать в темах
Вы не можете прикреплять вложения
Вы не можете редактировать свои сообщения

BB коды Вкл.
Смайлы Вкл.
[IMG] код Вкл.
HTML код Выкл.



Часовой пояс GMT +4, время: 03:07.


Работает на vBulletin® версия 3.8.4.
Copyright ©2000 - 2026, Jelsoft Enterprises Ltd.
Перевод: zCarot