PCCar.ru - Ваш автомобильный компьютер

Вернуться   PCCar.ru - Ваш автомобильный компьютер > MP3Car ТехИнфа > Блоки питания > CAR-ATX p4 (SL PSU)

Ответ
 
Опции темы Поиск в этой теме
Старый 28.12.2014, 01:51   #2221
Vladget
Moderator
 
Регистрация: 04.04.2009
Возраст: 69
Город: Краснодар
Регион: 23, 93
Машина: HONDA CR-V-08
Сообщений: 3,129
Vladget is a splendid one to beholdVladget is a splendid one to beholdVladget is a splendid one to beholdVladget is a splendid one to beholdVladget is a splendid one to beholdVladget is a splendid one to beholdVladget is a splendid one to behold
По умолчанию

Что то и мне все это как то не очень понятно какие то теоретические (пока) измышления, хотя уже и собирали даже это http://pccar.ru/showthread.php?t=10142 куда уж современней база да и КПД . Да и в БП компов при питании от борта машины проблема только с 12В каналом, все остальное просто, причем тут опять 494-я? Ей в эту пятницу можно юбилей отмечать она уже в первых ХТ-шках была.
__________________



Последний раз редактировалось Vladget; 28.12.2014 в 10:41.
Vladget вне форума   Ответить с цитированием
Старый 31.12.2014, 15:56   #2222
Andrey875
Старший Пользователь
 
Аватар для Andrey875
 
Регистрация: 26.10.2011
Возраст: 38
Город: Приозёрск
Регион: Казахстан
Машина: Camry 2001
Сообщений: 355
Andrey875 is a jewel in the roughAndrey875 is a jewel in the roughAndrey875 is a jewel in the roughAndrey875 is a jewel in the rough
По умолчанию

Товарищи! Всех с наступающим Новым годом! Успехов всем в Ваших делах! Подскажите пожалуйста последнюю версию сей девайса?
__________________
Проект: Toyota Camry 25 (2001 года)
GigaByte GA-E350N, AMD Dual-Core E-350 1.6 GHz; DDR-3 DIMM 2Gb 1333MHz PC10600 Transcend; Transcend TS64GSSD370; Linksys WMP54G, M2-ATX; LILLIPUT 869GL-NP/C/T; ELM 327; USB HUB 4-port USB 2.0 Defender Quadro Iron; Locosys LS-23090 (GPS+ГЛОНАСС).
Andrey875 вне форума   Ответить с цитированием
Старый 31.12.2014, 16:06   #2223
serglev
Новый Пользователь
 
Регистрация: 23.12.2014
Возраст: 64
Регион: Украина
Сообщений: 17
serglev is on a distinguished road
По умолчанию

Цитата:
Сообщение от Vladget Посмотреть сообщение
Что то и мне все это как то не очень понятно какие то теоретические (пока) измышления, хотя уже и собирали даже это http://pccar.ru/showthread.php?t=10142 куда уж современней база да и КПД . Да и в БП компов при питании от борта машины проблема только с 12В каналом, все остальное просто, причем тут опять 494-я? Ей в эту пятницу можно юбилей отмечать она уже в первых ХТ-шках была.
Не знаю, мне нравится) Все необходимое в ней есть, она надежна, есть внешний пуск, все защиты, широкий диапазон питания, зачем усложнять? Ну и еще немаловажно, она есть в наличии везде. и цена у нее совсем небольшая. Единственное , что все таки не буду изобретать велосипед, с выходным трансформатором, как правильно заметил автор предыдущей конструкции. в схеме с синхронным выпрямителем, в случае пробоя ключа, 12 вольт окажутся в цепи питания материнки, 5 и 3,3 В. А при цена на мать сегодня. это будет очень печально. Черт с ним, с высоким КПД, мать дороже). Единственное, что будет, разделение каналов 12В и 5 + 3,3 В,- 2 канала каждый собран на своем шим. Попробую поэкспериментировать с вольтдобавкой в канале 12 вольт, что бы фронты открывания полевиков были круче, ну и мощность канала поднять до 200 ватт
serglev вне форума   Ответить с цитированием
Старый 31.12.2014, 17:33   #2224
Vladget
Moderator
 
Регистрация: 04.04.2009
Возраст: 69
Город: Краснодар
Регион: 23, 93
Машина: HONDA CR-V-08
Сообщений: 3,129
Vladget is a splendid one to beholdVladget is a splendid one to beholdVladget is a splendid one to beholdVladget is a splendid one to beholdVladget is a splendid one to beholdVladget is a splendid one to beholdVladget is a splendid one to behold
По умолчанию

Цитата:
Сообщение от Andrey875 Посмотреть сообщение
Товарищи! Всех с наступающим Новым годом! Успехов всем в Ваших делах! Подскажите пожалуйста последнюю версию сей девайса?
А все осталось в старом виде с тех пор ничего не менялось
__________________


Vladget вне форума   Ответить с цитированием
Старый 31.12.2014, 17:40   #2225
Vladget
Moderator
 
Регистрация: 04.04.2009
Возраст: 69
Город: Краснодар
Регион: 23, 93
Машина: HONDA CR-V-08
Сообщений: 3,129
Vladget is a splendid one to beholdVladget is a splendid one to beholdVladget is a splendid one to beholdVladget is a splendid one to beholdVladget is a splendid one to beholdVladget is a splendid one to beholdVladget is a splendid one to behold
По умолчанию

Цитата:
Сообщение от serglev Посмотреть сообщение
Не знаю, мне нравится) Все необходимое в ней есть, она надежна, есть внешний пуск, все защиты, широкий диапазон питания, зачем усложнять? Ну и еще немаловажно, она есть в наличии везде. и цена у нее совсем небольшая. Единственное , что все таки не буду изобретать велосипед, с выходным трансформатором, как правильно заметил автор предыдущей конструкции. в схеме с синхронным выпрямителем, в случае пробоя ключа, 12 вольт окажутся в цепи питания материнки, 5 и 3,3 В. А при цена на мать сегодня. это будет очень печально. Черт с ним, с высоким КПД, мать дороже).
Нее ну если хочется, конечно надо, тут уже ничего не сделаешь

Цитата:
Сообщение от serglev Посмотреть сообщение
Единственное, что будет, разделение каналов 12В и 5 + 3,3 В,- 2 канала каждый собран на своем шим. Попробую поэкспериментировать с вольтдобавкой в канале 12 вольт, что бы фронты открывания полевиков были круче, ну и мощность канала поднять до 200 ватт
А смысл вот этого все какой? Сам и отвечу да никакого. А изобретать еще придется схему что бы все выкл когда одно из напряжений пропадет. а так вообще не вижу проблемы ставь после ШИМа драйвер (для фронтов) и полевики соответствующие и снимай мощи скоко надо, лиш бы проводка подводящая и аккумулятор выдержали
__________________


Vladget вне форума   Ответить с цитированием
Старый 31.12.2014, 22:05   #2226
serglev
Новый Пользователь
 
Регистрация: 23.12.2014
Возраст: 64
Регион: Украина
Сообщений: 17
serglev is on a distinguished road
По умолчанию

Да вот я обнаружил, что все мои запасы 494, БП горелые, феррит, все ушли по программе борьбы с мусором... Пойду после праздников в магазин, посмотрю, что там есть недорогого из шимов. Смысл с разделением каналов есть. Не придется городить огород, если идет перекос. Сейчас основное потребление по шине 12 вольт. При грульках, или архивации и т.п.будет подскакивать 5 и 3,3. Причем в теме это пробегало...Страшно, когда пропадет 5 В, а 12 остается, ну то просто решаемо, без всякой доп. схемы. Запуск шима на 12 от 5В, когда оно появится, запускает 12. 5В и 3,3 В маломощные, на одном трансе, тут без проблем.Схема 12В на LTC3780 красиво конечно, и кпд высокий. но дорого очень, и она современные материнки не потянет, всего 6.5 А
serglev вне форума   Ответить с цитированием
Старый 31.12.2014, 23:01   #2227
Vladget
Moderator
 
Регистрация: 04.04.2009
Возраст: 69
Город: Краснодар
Регион: 23, 93
Машина: HONDA CR-V-08
Сообщений: 3,129
Vladget is a splendid one to beholdVladget is a splendid one to beholdVladget is a splendid one to beholdVladget is a splendid one to beholdVladget is a splendid one to beholdVladget is a splendid one to beholdVladget is a splendid one to behold
По умолчанию

А ты смотрел эту ветку http://pccar.ru/showthread.php?t=8575 и эту http://pccar.ru/showthread.php?t=501 там не только 494.

А вообще за 2 часа до нового года рассуждать о 494-ой и ее применении, или неприменении да ужжж
__________________


Vladget вне форума   Ответить с цитированием
Старый 02.01.2015, 13:32   #2228
serglev
Новый Пользователь
 
Регистрация: 23.12.2014
Возраст: 64
Регион: Украина
Сообщений: 17
serglev is on a distinguished road
По умолчанию

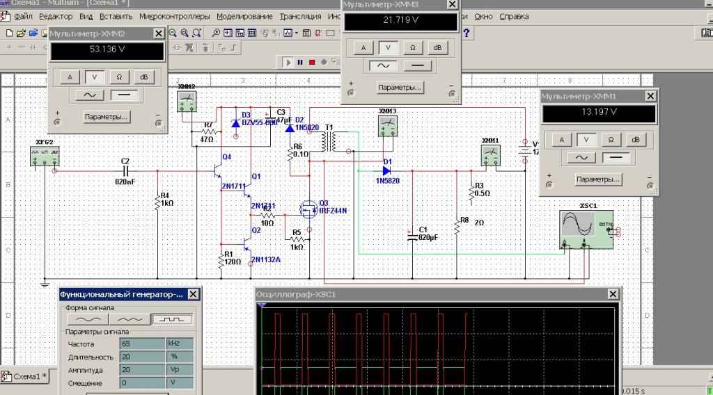
Да как то новый год радовал меня в детстве, сейчас больше похоже на стихийное бедствие...Тем более 1 числа я был на работе. Написал ответ. но наш любимый МТС сдох в вовремя. Насчет SG6105, на мой взгляд это не вариант и в ветке это видно. Мне допустим, этот БП нравится, чего я сюда и зашел) Думаю его слегка усовершенствовать, и альтернативы ему не будет, а там на 494 он или нет, без разницы) Насчет драйвера и вольтдобавки, чтоб и просто и эффективно, и кто такой блок уже собрал, не переделывать, а только обвесить слегка, что думаете насчет этого? Идея простая. подкинуть питания шиму и драйверу, запитав его с первичной обмотки транса, до 30В можно спокойно, все зависит, от полевика. Q4, это выходной транзистор в тл494
Миниатюры
Нажмите на изображение для увеличения
Название: 2015-01-01_163938.jpg
Просмотров: 1178
Размер:	132.8 Кб
ID:	37979  
serglev вне форума   Ответить с цитированием
Старый 02.01.2015, 14:16   #2229
Vladget
Moderator
 
Регистрация: 04.04.2009
Возраст: 69
Город: Краснодар
Регион: 23, 93
Машина: HONDA CR-V-08
Сообщений: 3,129
Vladget is a splendid one to beholdVladget is a splendid one to beholdVladget is a splendid one to beholdVladget is a splendid one to beholdVladget is a splendid one to beholdVladget is a splendid one to beholdVladget is a splendid one to behold
По умолчанию

Цитата:
Сообщение от serglev Посмотреть сообщение
Да как то новый год радовал меня в детстве, сейчас больше похоже на стихийное бедствие...Тем более 1 числа я был на работе. Написал ответ. но наш любимый МТС сдох в вовремя. Насчет SG6105, на мой взгляд это не вариант и в ветке это видно. Мне допустим, этот БП нравится, чего я сюда и зашел) Думаю его слегка усовершенствовать, и альтернативы ему не будет, а там на 494 он или нет, без разницы) Насчет драйвера и вольтдобавки, чтоб и просто и эффективно, и кто такой блок уже собрал, не переделывать, а только обвесить слегка, что думаете насчет этого? Идея простая. подкинуть питания шиму и драйверу, запитав его с первичной обмотки транса, до 30В можно спокойно, все зависит, от полевика. Q4, это выходной транзистор в тл494
есть платы в "лае" на которых разведены дорожки под драйвер- как в смд варианте (который кстати есть с контроллером), так и в обычном варианте, все эти платы собирались неоднократно, есть схема в которой есть все что можно было бы поставить но она все равно не соответствует печаткам по мелочам, если что могу выслать напишу либо сюда либо в личку куда
__________________


Vladget вне форума   Ответить с цитированием
Старый 02.01.2015, 14:49   #2230
serglev
Новый Пользователь
 
Регистрация: 23.12.2014
Возраст: 64
Регион: Украина
Сообщений: 17
serglev is on a distinguished road
По умолчанию

Ну скиньте сюда, если не трудно. меня интересуют только принцииальные схемы. Я все равно собираю все на рыбе. Нафик заморачиваться со всей этой лабудой с печатками, пошел, купил рыбу за 100-200 р. двухстороннюю. с металлизацией до 20 перепаек.... А насчет вольтобавки? Делал кто нибудь? Ведь чем выше напряжение на затворе, тем быстрее будет открываться закрываться полевик, выше кпд и меньше все это будет греться.
serglev вне форума   Ответить с цитированием
Ответ

Метки
блок питания


Здесь присутствуют: 1 (пользователей: 0 , гостей: 1)
 
Опции темы Поиск в этой теме
Поиск в этой теме:

Расширенный поиск

Ваши права в разделе
Вы не можете создавать новые темы
Вы не можете отвечать в темах
Вы не можете прикреплять вложения
Вы не можете редактировать свои сообщения

BB коды Вкл.
Смайлы Вкл.
[IMG] код Вкл.
HTML код Выкл.



Часовой пояс GMT +4, время: 18:30.


Работает на vBulletin® версия 3.8.4.
Copyright ©2000 - 2026, Jelsoft Enterprises Ltd.
Перевод: zCarot