PCCar.ru - Ваш автомобильный компьютер

Вернуться   PCCar.ru - Ваш автомобильный компьютер > MP3Car ТехИнфа > AndroidCar > Питание

Ответ
 
Опции темы Поиск в этой теме
Старый 28.04.2014, 03:06   #1
kostya740
Старший Пользователь
 
Регистрация: 18.10.2008
Возраст: 43
Город: Одесса
Регион: Украина
Машина: 1999\BMW\E38 740
Сообщений: 837
kostya740 is a jewel in the roughkostya740 is a jewel in the roughkostya740 is a jewel in the rough
По умолчанию PowAndCo (Android Power Controller)

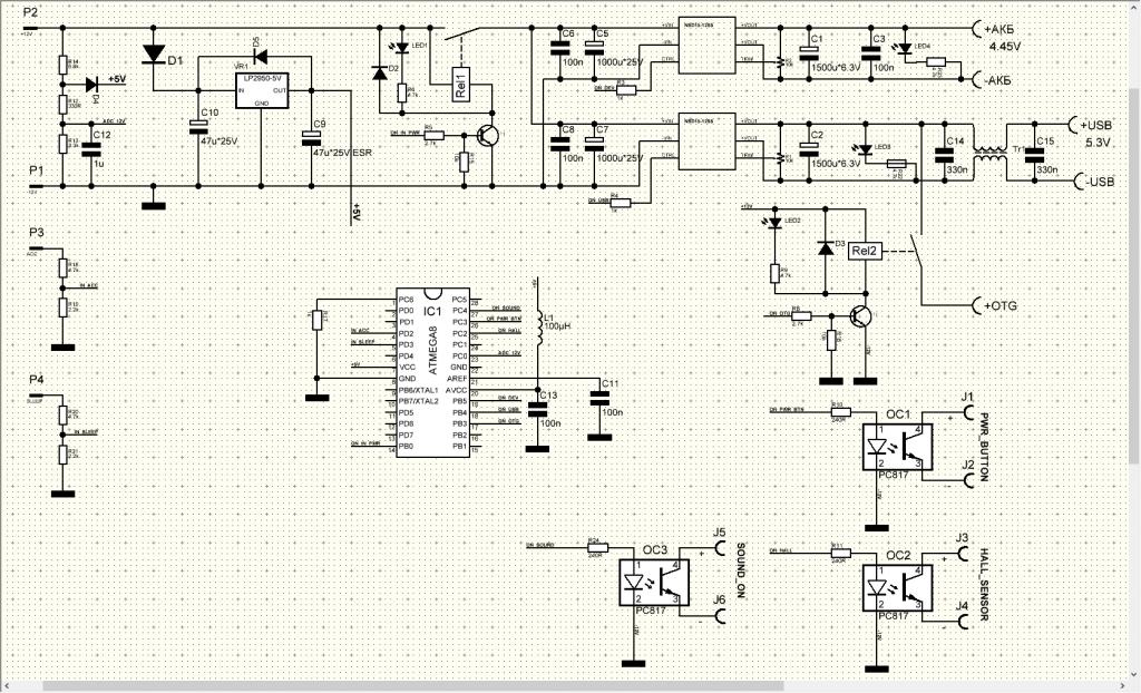
Предлагаю Вашему вниманию Power Controller для Адроид устройств.

Главная идея
Планшет находится в режиме сна все время, пока позволяет это напряжение на аккумуляторе. В планшете отключена штатная батарея и вместо нее подано постоянное напряжение от DC/DC конвертера.

Задача контроллера:
1. Мониторинг напряжения аккумуляторной батареи
2. Коммутировать питание для USB хаба
3. Коммутировать питание на OTG порт устройства
4. Управлять состоянием устройства (включать и выключать)
5. В выключенном режиме потреблять менее 1мА

Принцип работы.
Постоянный мониторинг напряжения на аккумуляторе. Если оно в течении 10 секунд ниже граничного значения, отключить все потребители.
Если контроллер обесточил все, то при первом появлении АСС сигнала, произвести холодный старт устройства. Для этого сначала подать питание на аккумулятор устройства, потом подать питание на USB хаб, а после этого зажать кнопку включения планшета на 3 секунды.
В рабочем состоянии, при пропадании сигнала ACC коммутировать выход для датчика холла(магнитного датчика), тем самым симулируя закрытие крышки активного чехла. Таким образом планшет уйдет в сон.
Если планшет в режиме сна и появляется сигнал на ACC, то коммутировать датчик холла, тем самым симулирую открытие крышки активного чехла. Планшет выйдет из режима сна.


Выкладываю первую ревизию исходников. Контроллер еще не оттестирован на реальном планшете.
Миниатюры
Нажмите на изображение для увеличения
Название: 20140502122121000122014.jpg
Просмотров: 2049
Размер:	178.6 Кб
ID:	35973   Нажмите на изображение для увеличения
Название: IMAG0147.jpg
Просмотров: 1526
Размер:	89.6 Кб
ID:	35976  
Вложения
Тип файла: rar Android PWR Controller_v1.rar (10.0 Кб, 1222 просмотров)
Тип файла: rar bin_v1.rar (5.4 Кб, 1149 просмотров)
Тип файла: rar scheme.rar (14.3 Кб, 1154 просмотров)

Последний раз редактировалось kostya740; 12.05.2014 в 04:28.
kostya740 вне форума   Ответить с цитированием
Старый 28.04.2014, 03:25   #2
kostya740
Старший Пользователь
 
Регистрация: 18.10.2008
Возраст: 43
Город: Одесса
Регион: Украина
Машина: 1999\BMW\E38 740
Сообщений: 837
kostya740 is a jewel in the roughkostya740 is a jewel in the roughkostya740 is a jewel in the rough
По умолчанию

Мне кажется я не там разместил тему. И место ей по моему в http://pccar.ru/forumdisplay.php?f=18.
Прошу модератора обратить на это внимание.
kostya740 вне форума   Ответить с цитированием
Старый 28.04.2014, 14:38   #3
cherkasoff
Старший Пользователь
 
Регистрация: 12.01.2014
Возраст: 42
Город: Москва
Регион: 77, 97, 99, 177
Машина: Skoda Superb II
Сообщений: 473
cherkasoff is a glorious beacon of lightcherkasoff is a glorious beacon of lightcherkasoff is a glorious beacon of lightcherkasoff is a glorious beacon of lightcherkasoff is a glorious beacon of lightcherkasoff is a glorious beacon of light
По умолчанию

Вопрос: а почему не использовали одну NSD15?

Вопрос связан с тем, что я сейчас делаю нечто подобное себе, но планирую использовать один преобразователь и подавать 5.2 В и на питание планшета, и в хаб. В проектах встречал использование одного преобразователя. Хотелось бы избежать возможных ошибок на старте.
cherkasoff вне форума   Ответить с цитированием
Старый 28.04.2014, 15:57   #4
kostya740
Старший Пользователь
 
Регистрация: 18.10.2008
Возраст: 43
Город: Одесса
Регион: Украина
Машина: 1999\BMW\E38 740
Сообщений: 837
kostya740 is a jewel in the roughkostya740 is a jewel in the roughkostya740 is a jewel in the rough
По умолчанию

Во первых, одной будет мне мало по нагрузке. планшет легко до двух ампер кушает. Встроенные устройства будут кушать до 1А. А так же я привык использовать внешние USB порты для подзарядки телефона, фотика и т.д.
Во вторых, нужно разные напряжения на батарею и на хаб.
kostya740 вне форума   Ответить с цитированием
Старый 30.04.2014, 09:59   #5
gordon7771
Пользователь
 
Регистрация: 26.04.2013
Город: Пенза
Регион: 58
Машина: Ford Focus 2
Сообщений: 77
gordon7771 is on a distinguished road
По умолчанию

Жду с нетерпением испытаний. Собирал контроллер от Alberta, но т.к я в программировании ни бум бум то не удалось подкорректировать прошивку. Я так понял что можно вместо NSD15-12S5 можно использовать любой преобразователь? И по возможности подробнее о подключении контроллера к планшету и автомобилю. Хочу попробовать повторить.
gordon7771 вне форума   Ответить с цитированием
Старый 30.04.2014, 16:39   #6
Twod
Пользователь
 
Регистрация: 21.02.2009
Регион: 21
Машина: Audi A4 B5
Сообщений: 99
Twod is on a distinguished road
По умолчанию

На Arduino Leonardo такое возможно сделать? Хочу прикрутить к контроллеру из проекта Andrey_61 http://pccar.ru/showthread.php?t=20084
Twod вне форума   Ответить с цитированием
Старый 01.05.2014, 00:18   #7
kostya740
Старший Пользователь
 
Регистрация: 18.10.2008
Возраст: 43
Город: Одесса
Регион: Украина
Машина: 1999\BMW\E38 740
Сообщений: 837
kostya740 is a jewel in the roughkostya740 is a jewel in the roughkostya740 is a jewel in the rough
По умолчанию

Цитата:
Сообщение от Twod Посмотреть сообщение
На Arduino Leonardo такое возможно сделать? Хочу прикрутить к контроллеру из проекта Andrey_61 http://pccar.ru/showthread.php?t=20084
эмм, у кого есть знания, конечно прикрутит.
kostya740 вне форума   Ответить с цитированием
Старый 01.05.2014, 00:21   #8
kostya740
Старший Пользователь
 
Регистрация: 18.10.2008
Возраст: 43
Город: Одесса
Регион: Украина
Машина: 1999\BMW\E38 740
Сообщений: 837
kostya740 is a jewel in the roughkostya740 is a jewel in the roughkostya740 is a jewel in the rough
По умолчанию

Цитата:
Сообщение от gordon7771 Посмотреть сообщение
Жду с нетерпением испытаний. Собирал контроллер от Alberta, но т.к я в программировании ни бум бум то не удалось подкорректировать прошивку. Я так понял что можно вместо NSD15-12S5 можно использовать любой преобразователь? И по возможности подробнее о подключении контроллера к планшету и автомобилю. Хочу попробовать повторить.
да, любой преобразователь. главное, чтоб был управляющий вход на включение или городить дополнительные реле.
kostya740 вне форума   Ответить с цитированием
Старый 03.05.2014, 00:09   #9
kostya740
Старший Пользователь
 
Регистрация: 18.10.2008
Возраст: 43
Город: Одесса
Регион: Украина
Машина: 1999\BMW\E38 740
Сообщений: 837
kostya740 is a jewel in the roughkostya740 is a jewel in the roughkostya740 is a jewel in the rough
По умолчанию

Питание на USB HUB нужно подавать после питания на планшет или наоборот? как правильно выключать?
kostya740 вне форума   Ответить с цитированием
Старый 05.05.2014, 09:16   #10
gordon7771
Пользователь
 
Регистрация: 26.04.2013
Город: Пенза
Регион: 58
Машина: Ford Focus 2
Сообщений: 77
gordon7771 is on a distinguished road
По умолчанию

Цитата:
Сообщение от kostya740 Посмотреть сообщение
Питание на USB HUB нужно подавать после питания на планшет или наоборот? как правильно выключать?
Я думаю что при включении нужно подавать питание сначала на HUB, а при выключении выключать сначала планшет.
gordon7771 вне форума   Ответить с цитированием
Ответ


Здесь присутствуют: 1 (пользователей: 0 , гостей: 1)
 

Ваши права в разделе
Вы не можете создавать новые темы
Вы не можете отвечать в темах
Вы не можете прикреплять вложения
Вы не можете редактировать свои сообщения

BB коды Вкл.
Смайлы Вкл.
[IMG] код Вкл.
HTML код Выкл.



Часовой пояс GMT +4, время: 11:00.


Работает на vBulletin® версия 3.8.4.
Copyright ©2000 - 2026, Jelsoft Enterprises Ltd.
Перевод: zCarot