PCCar.ru - Ваш автомобильный компьютер

Вернуться   PCCar.ru - Ваш автомобильный компьютер > MP3Car ТехИнфа > Беcпроводные коммуникации > Радио/ТВ

Ответ
 
Опции темы Поиск в этой теме
Старый 23.12.2014, 04:18   #1
awtoap
Гуру
 
Аватар для awtoap
 
Регистрация: 19.09.2009
Возраст: 48
Город: Мелитополь
Регион: Украина
Сообщений: 2,022
awtoap is a splendid one to beholdawtoap is a splendid one to beholdawtoap is a splendid one to beholdawtoap is a splendid one to beholdawtoap is a splendid one to beholdawtoap is a splendid one to beholdawtoap is a splendid one to behold
По умолчанию AVK FM Radio (Открытый проект)

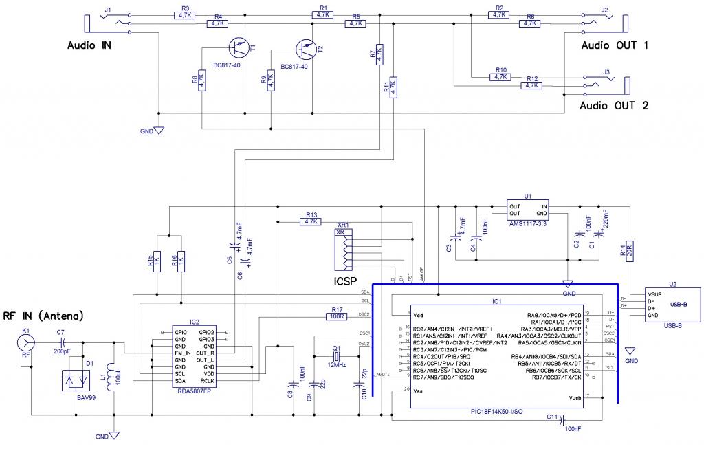
Внесу свой небольшой вклад в сообщество очередным радио.

Что имеем:
- подключается в разрыв выхода с компьютера/планшета и входом в усилитель.
- имеет два выхода. Физически они объединены.
- режим подмешивания звука от радио со звуком компьютера/планшета. Голосовые подсказки в режиме радио. Также возможно блокирования звука с компьютера/планшета в режиме радио.
- прием только в ФМ диапазоне (87.00-108.00 МГц).
- оболочка под Windows и Android.

Ограничения оболочки под Android:
- работает только на процессорах ARM v7 с инструкциями Neon.
- необходима аппаратная поддержка хоста.
- не работает автоподключение по USB, если радио подключили, а оболочка уже запущена. Требуется перезапуск оболочки!!!

Прошивается программаторами PICKIT2 или PICKIT3 с их фирменным софтом. Прошивку другими прогерами осуществляете самостоятельно. Во время прошивки USB разъем должен быть отключен. Причина этого в том, что ножки программирования совпадают с контактами USB разъема. В тоже время питание на устройство должно быть подано.

Оболочка под Windows - СКАЧАТЬ
Оболочка под Android - СКАЧАТЬ
Файлы проекта - СКАЧАТЬ

ЗЫ. Картинка платы немного не совпадает со схемой. Нужно подкорректировать!!!
Миниатюры
Нажмите на изображение для увеличения
Название: AVK FM Radio sch.jpg
Просмотров: 2826
Размер:	74.2 Кб
ID:	37941   Нажмите на изображение для увеличения
Название: Вид платы по меди.jpg
Просмотров: 1698
Размер:	122.1 Кб
ID:	37942  

Последний раз редактировалось awtoap; 15.05.2015 в 11:57.
awtoap вне форума   Ответить с цитированием
Старый 23.12.2014, 04:25   #2
awtoap
Гуру
 
Аватар для awtoap
 
Регистрация: 19.09.2009
Возраст: 48
Город: Мелитополь
Регион: Украина
Сообщений: 2,022
awtoap is a splendid one to beholdawtoap is a splendid one to beholdawtoap is a splendid one to beholdawtoap is a splendid one to beholdawtoap is a splendid one to beholdawtoap is a splendid one to beholdawtoap is a splendid one to behold
По умолчанию

Фотки моего прототипа
Миниатюры
Нажмите на изображение для увеличения
Название: FMRadio_1.jpg
Просмотров: 1479
Размер:	73.0 Кб
ID:	37956   Нажмите на изображение для увеличения
Название: FMRadio_2.jpg
Просмотров: 1827
Размер:	90.0 Кб
ID:	37957  

Последний раз редактировалось awtoap; 26.12.2014 в 00:06.
awtoap вне форума   Ответить с цитированием
Старый 23.12.2014, 14:36   #3
Art16
Старший Пользователь
 
Аватар для Art16
 
Регистрация: 20.09.2010
Возраст: 53
Город: Казань
Регион: 16, 116
Машина: Toyota Camry
Сообщений: 245
Art16 is on a distinguished road
По умолчанию

а прошивку не выложите?
Art16 вне форума   Ответить с цитированием
Старый 24.12.2014, 00:51   #4
awtoap
Гуру
 
Аватар для awtoap
 
Регистрация: 19.09.2009
Возраст: 48
Город: Мелитополь
Регион: Украина
Сообщений: 2,022
awtoap is a splendid one to beholdawtoap is a splendid one to beholdawtoap is a splendid one to beholdawtoap is a splendid one to beholdawtoap is a splendid one to beholdawtoap is a splendid one to beholdawtoap is a splendid one to behold
По умолчанию

А я жадный Обновил шапку
awtoap вне форума   Ответить с цитированием
Старый 24.12.2014, 11:43   #5
YAM1966
Гуру
 
Аватар для YAM1966
 
Регистрация: 01.06.2013
Возраст: 59
Регион: Украина
Машина: Toyota Fortuner 4.0 / Chevrolet Bolt EV
Сообщений: 2,006
YAM1966 has much to be proud ofYAM1966 has much to be proud ofYAM1966 has much to be proud ofYAM1966 has much to be proud ofYAM1966 has much to be proud ofYAM1966 has much to be proud ofYAM1966 has much to be proud ofYAM1966 has much to be proud ofYAM1966 has much to be proud ofYAM1966 has much to be proud ofYAM1966 has much to be proud of
По умолчанию

У T1 и T2 на схеме разверните коллектор и эмиттер, на плате стоят правильно, или это оно и есть:
Цитата:
ЗЫ. Картинка платы немного не совпадает со схемой. Нужно подкорректировать!!!
YAM1966 вне форума   Ответить с цитированием
Старый 24.12.2014, 12:32   #6
awtoap
Гуру
 
Аватар для awtoap
 
Регистрация: 19.09.2009
Возраст: 48
Город: Мелитополь
Регион: Украина
Сообщений: 2,022
awtoap is a splendid one to beholdawtoap is a splendid one to beholdawtoap is a splendid one to beholdawtoap is a splendid one to beholdawtoap is a splendid one to beholdawtoap is a splendid one to beholdawtoap is a splendid one to behold
По умолчанию

По началу так и было, но как оказалось вносят в сигнал сильные искажения. Перевернул ибо в схемах техники Pioneer ставят именно так. Правда не проверил на деле ))). Также на плате нет резисторов R7, R11. Также лучше номиналы резов R1, R5, R7, R11 увеличить до 10К и добавить по выходу буферный усилитель на одном транзе с обвязкой, так как из-за "смесительных" резов сильно ослабляется сигнал.
awtoap вне форума   Ответить с цитированием
Старый 24.12.2014, 17:35   #7
s.m.
Гуру
 
Регистрация: 20.07.2009
Город: Минск
Регион: Беларусь
Сообщений: 1,543
s.m. is a splendid one to beholds.m. is a splendid one to beholds.m. is a splendid one to beholds.m. is a splendid one to beholds.m. is a splendid one to beholds.m. is a splendid one to beholds.m. is a splendid one to behold
По умолчанию

смущает схема сумматора сигналов. микросхема радио разве имеет высокоимпедансный выход, когда выключена? думаю, будет шунтировать выход даже в режиме плеера. Ключи для mute никак не могут вносить искажения, если коллектор к сигналу, этого не может быть , ну только если очень большой сигнал на вход подавать, не верите, смотрите мою схему от Blaupunkt - там есть ключи для mute.

Там же, как должен выглядеть ПРАВИЛЬНЫЙ коммутатор сигналов. Если кто знает более современный коммутатор - дайте знать. ЗЫ - сейчас в новом проекте (интернет-радио) использую пару BA7652 для переключения входов + регулирую громкость с помощью MCP42050. Громоздко, но ничего лучше для низковольтного питания (3.3В) ничего не нашел.

Вот схема коммутатора в моем работающем Android Car проекте.
Миниатюры
Нажмите на изображение для увеличения
Название: com.jpg
Просмотров: 1443
Размер:	65.0 Кб
ID:	37947  
__________________
Мой проект: Citroen Xsara Android CarPC
s.m. вне форума   Ответить с цитированием
Старый 24.12.2014, 19:03   #8
mendisabal
Гуру
 
Аватар для mendisabal
 
Регистрация: 05.10.2012
Возраст: 44
Город: Краснодар
Регион: 23, 93
Машина: Subaru impreza 08
Сообщений: 1,786
mendisabal is a name known to allmendisabal is a name known to allmendisabal is a name known to allmendisabal is a name known to allmendisabal is a name known to allmendisabal is a name known to all
По умолчанию

О ,неужели мучения радиоманов в прошлом? возможно ли объединить вместе с вашим Автономным Bluetooth ? (думаю вполне логично)
Я в теме !
mendisabal вне форума   Ответить с цитированием
Старый 24.12.2014, 19:59   #9
awtoap
Гуру
 
Аватар для awtoap
 
Регистрация: 19.09.2009
Возраст: 48
Город: Мелитополь
Регион: Украина
Сообщений: 2,022
awtoap is a splendid one to beholdawtoap is a splendid one to beholdawtoap is a splendid one to beholdawtoap is a splendid one to beholdawtoap is a splendid one to beholdawtoap is a splendid one to beholdawtoap is a splendid one to behold
По умолчанию

Цитата:
смущает схема сумматора сигналов. микросхема радио разве имеет высокоимпедансный выход, когда выключена?
Читаем внимательно даташит.
Цитата:
думаю, будет шунтировать выход даже в режиме плеера.
По этому и сказал, что номиналы резов нужно поднять до 10К.
Цитата:
Ключи для mute никак не могут вносить искажения, если коллектор к сигналу, этого не может быть , ну только если очень большой сигнал на вход подавать
Для этого есть такое понятие - теория и практика частенько дают противоположные результаты. Перед тем как написать я это проверил на практике и сигнал со звучки компа хрипел, пока не сдул ключи. Других подозреваемых не обнаружил.
Цитата:
Там же, как должен выглядеть ПРАВИЛЬНЫЙ коммутатор сигналов. Если кто знает более современный коммутатор - дайте знать. ЗЫ - сейчас в новом проекте (интернет-радио) использую пару BA7652 для переключения входов + регулирую громкость с помощью MCP42050. Громоздко, но ничего лучше для низковольтного питания (3.3В) ничего не нашел.
Это называется на безрыбье и рак за рыбу покатит...
ЗЫ. Делаем, выкладываем и тогда мы уже пальцы крутить будем
awtoap вне форума   Ответить с цитированием
Старый 25.12.2014, 10:39   #10
bolwoi
Старший Пользователь
 
Регистрация: 08.10.2012
Возраст: 40
Город: Новочеркасск
Регион: 61
Машина: Nissan Almera Classic
Сообщений: 206
bolwoi is on a distinguished road
По умолчанию

Цитата:
Сообщение от awtoap Посмотреть сообщение
Также лучше номиналы резов R1, R5, R7, R11 увеличить до 10К и добавить по выходу буферный усилитель на одном транзе с обвязкой, так как из-за "смесительных" резов сильно ослабляется сигнал.
А можно схемку, доработанную с транзюком на выходе с обвязкой? И еще, есть ли какие-нибудь требования к индуктивности L1, или подойдет обычный СМД?
bolwoi вне форума   Ответить с цитированием
Ответ


Здесь присутствуют: 1 (пользователей: 0 , гостей: 1)
 

Ваши права в разделе
Вы не можете создавать новые темы
Вы не можете отвечать в темах
Вы не можете прикреплять вложения
Вы не можете редактировать свои сообщения

BB коды Вкл.
Смайлы Вкл.
[IMG] код Вкл.
HTML код Выкл.



Часовой пояс GMT +4, время: 01:47.


Работает на vBulletin® версия 3.8.4.
Copyright ©2000 - 2026, Jelsoft Enterprises Ltd.
Перевод: zCarot