PCCar.ru - Ваш автомобильный компьютер

PCCar.ru - Ваш автомобильный компьютер (https://pccar.ru/index.php)
-   Рабочий журнал (https://pccar.ru/forumdisplay.php?f=25)
-   -   Sorento 2013 & Nexus7 2013 (https://pccar.ru/showthread.php?t=20631)

ak77m 08.04.2014 11:41

Sorento 2013 & Nexus7 2013
 
Вложений: 3
Финальный вариант:

http://pccar.ru/attachment.php?attac...1&d=1402857338

Ниже описание


Доброго времени суток.

С покупкой новой машины (Sorento 2013) решил заняться установкой навигации с Online-мониторингом + интернет радио + диагностика. На прежней машине 5 лет отработал безымянной китаец на платформе S60, практически без нареканий, но ….
Посмотрев отзывы и демо-видео, решил что, использовать ее нового собрата S150 желания нет.
В итоге решил оставить штатную магнитолу для радио-флешки-громкой связи и добавить сверху планшет. Выбор пал на Nexus7 2013. Заранее понимая, что старая версия нексуса уже обкатана и облизана со всех сторон, выбрал новую, потому что она новая :smile1:

Установку кокошника показывать не буду, т.к. первоначальная конструкция оказалась громоздкой, выглядела приблизительно так:

http://www.pccar.ru/attachment.php?a...1&d=1396938903

В итоге я ее снес, сейчас переделываю.

Тестовая эксплуатация планшета в стандартной комплектации с подключением через прикуриватель, со снятой батарейкой, показала один неудобный момент. Даже кратковременное выключение зажигания или включение стартера уводит планшет в ребут, жить конечно можно, но не комфортно. Как выяснилось я не один такой, на данном сайте человек с ником mcf1 (http://pccar.ru/showthread.php?t=19583), поделился своей наработкой (за что ему большое спасибо), суть которой в том, что планшет не вырубается полностью, а просто уводится в сон, путем использования Hall Sensor-а.
В его схеме планшет живет постоянно от АКБ, а при планируемом долгом отсутствии, вырубается вручную.

В моем варианте я решил поступить немного сложнее. Требования к БП у меня были следующие:
- В теплое время года, блок питания должен держать планшет в «сонном режиме» порядка 8 часов, затем самостоятельно вырубать. В холодное время держать около 2х часов, а если совсем колотун-бабай 30 минут.
- При выключении зажигания не уводить планшет в сон сразу, а ждать секунд 10 и только потом баиньки.
- При отключении от АКБ, блок питания не должен потреблять ничего, т.е. совсем 0.

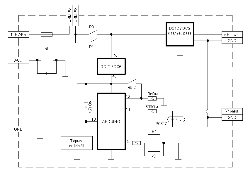
Для этого «родилась» такая схема на ардуинке:

http://www.pccar.ru/attachment.php?a...1&d=1396938934

Используется прямое подключение к АКБ и контакт от зажигания.
При включении зажигания, реле R0 с двумя парами контактов, одной парой подключает питание схемы (R0.1), а другой (R0.2) подает на 12pin сигнал «Зажигание включено». Врубается контроллер и подается питание на планшет, через отдельный БП12В/5В с гальв. развязкой.
Контроллер просыпается и первым делом самоблокирутся по питанию реле R1 (R1.1) с pin9, теперь даже если зажигание вырубить схема продолжит работу. Реле герконовое, потребление мизерное, поэтому управляю напрямую без усиливающего транзистора.
В таком режиме все работает пока ключ в положении ACC
Теперь мы ключ вытащили. Реле R0 отключается, соответственно на 12pin контроллера появится низкий уровень (сделал данный вход на реле, т.к. напряжение на клемме ACC скачет).
Запускается обратный отсчет времени - 8 часов. Через 10 секунд на 11 выход подается логическая 1 и планшет переводится в спящий режим c минимальным токопотреблением (таскер на планшете вырубает «вай-вай» и «блюпуп» чтобы меньше жрал).
Теперь самое главное, контроллер начинает смотреть температуру с датчика ds18b20. алгоритм простейший

maxTIME = maxTime-K

если тепло, т.е t>15 градусов, то K=1, если меньше но больше 0 то К=2 и так далее. Соответственно, чем холоднее в машине, тем быстрее счетчик обнуляется.

Затраты (брал не у китайцев, можно и дешевле):
- макетная плата 120 руб
- ардуино про мини 200 руб
- реле 2х130 руб
- оптопара 20 руб
- преобразователь с гальв. развязкой 700 руб.
- преобразователь для питания контроллера NoName 200 руб.
Итого: 1500 руб

Пока все собрано на столе, жду когда малость потеплеет, чтобы пробросить провода к АКБ. Если кому интересно скетч для контроллера выложу после обкатки.

Qvazar12 18.04.2014 01:30

Толково придумал с датчиком температуры, с позволения "возьму на вооружение")
1) что за реле, кинь ссыль или маркировку
2) кнопки на руле есть планы использовать?

ak77m 20.04.2014 19:22

1. Реле из разряда "что было в ближайшем ларьке"
R0 - TRSB-12VDC-SB-L20
R1 - TRR1A05D00
Вообще, можно заменить R1, mosfet p-канальным, через оптопару разумеется.

2. Пока нет, т.к. штатная магнитолла на месте.
Вообще при подключении по синему зубу, штатная балалайка спокойно переключает станции и треки на проигрывателе. Правда в моем случае есть одно большое НО, при работе через блютуз появляется фон в динамиках, его конечно можно задушить эквалайзером, но тогда звук отстойный (питание не причем, пробовал от разных устройств, в том числе от телефона. Скорее всего гамнитола с браком)

ak77m 27.04.2014 18:56

Вложений: 4
Ну вот с потеплением я наконец добрался до машины :yes4:
Начну с обратного, сначала результат:

http://www.pccar.ru/attachment.php?a...1&d=1398605821

обзор функционала (Ютубная ссылка http://youtu.be/ydgOfxrnyVs ):



Это кокошник в процессе "творческой" доработки
http://www.pccar.ru/attachment.php?a...1&d=1398606012


Что пришлось поменять после тестовой эксплуатации первого варианта
- Немного изменил размер рамки. Сначала я хотел визуально углубить экран чтобы небыло бликов. Идея вобщем то правильная, но сильно глубоко планшет не получилось вставить, а вот рамка получилась громоздкая (первый вариант). Кроме того, экран яркий и не смотря на блики видно все. Так же, если уж совсем пипец какое солнце, я одеваю темные очки и из-за поляризации экран один фиг становится нечитаемым :greedy:
- отказался от идей подключения wifi камеры (глюкавые модели судя по отзывам) и подключения простейшей камеры к планшету, т.к. хочу остаться на оригинальной прошивке
- немного поменял размер кнопок
- решил добавить LTE модем с WiFi, возможно его тоже придется доработать чтобы он включался/выключался автоматически

Вот ссылка на рабочий скетч Ардуины http://www.pccar.ru/attachment.php?a...1&d=1398606777(если кто решит что это индусский код, то будет прав :big: , т.к. я не программист, тем не менее все вроде работает, коментариев там много). Буду рад полезным коментариям.



http://www.pccar.ru/attachment.php?a...1&d=1398606752

Rage2 27.04.2014 19:14

Рамка очень понравилась, прям как родная. Респект в репу!

awtoap 27.04.2014 22:16

Приятно глянуть на прямые руки. Зачет!

ЗЫ. Хотя у китов, думаю, уже можно купить готовый мафон с готовой переходной рамкой дабы не заниматься её строганием.

ak77m 28.04.2014 00:16

Вложений: 1
Цитата:

Сообщение от awtoap (Сообщение 295544)
Хотя у китов, думаю, уже можно купить готовый мафон с готовой переходной рамкой дабы не заниматься её строганием.

Мазохизмом не страдаю :big: и рассматривал варианты готовых изделей, причем, как писал выше, на другой машине использовал ГУ на WinCE.
НО, на данный момент все андроид девайсы китайского-корейского производства весьма посредственного уровня (это мое личное мнение, не настаиваю). По крайней мере я не видел ГУ с IPS матрицей высокого разрешения и истинно емкостным дисплеем.

У корейцев весьма популярны кокошники для навигаторов их ставят фактически так же как установил я. И возможно даже правильнее с точки зрения функциональности. Но это пипец уродство.

awtoap 28.04.2014 01:02

Я больше за подобный вариант http://e.roadrover.cn/product/view/123.html

Oreshrek 16.05.2014 12:58

Хорошо заинсталил) Но удачен ли угол наклона? Не отсвечивает?

ak77m 22.05.2014 15:57

Цитата:

Сообщение от Oreshrek (Сообщение 297234)
Хорошо заинсталил) Но удачен ли угол наклона? Не отсвечивает?

Спасибо. Угол подбирал, чтоб и смотрелся нормально и видно было.
Блики есть, если использовать темное оформление, то они заметны. Тем не менее яркости экрана хватает даже в самый разгар дня.

ak77m 14.07.2014 16:57

Вопрос к тем кто оставил контроллер на месте. Где у контроллера датчик температуры ?

Я тут с проблемкой столкнулся, оставил стоковую прошивку, чтобы можно было обновлятся без гемороя, так эта зараза пишет, что не может обновится т.к. батарея разряжена. Пытался по маркировке найти, так нифидно нифига :(

Tommy_Gun 16.07.2014 03:05

Цитата:

Сообщение от ak77m (Сообщение 302105)
Вопрос к тем кто оставил контроллер на месте. Где у контроллера датчик температуры ?

Я тут с проблемкой столкнулся, оставил стоковую прошивку, чтобы можно было обновлятся без гемороя, так эта зараза пишет, что не может обновится т.к. батарея разряжена. Пытался по маркировке найти, так нифидно нифига :(

У Nexus 2012 два черных проводка идущих от контроллера к батарее http://pccar.ru/attachment.php?attac...4&d=1361263514.
У меня 2013 Flo WiFi. На контроллере такого нет. На самой батарее в разрыв (не помню только на + или - ) стоял термопредохранитель. Может термодатчик на самой плате, но плата не прилегала плотно к батарее, поэтому не думаю, что он там есть.
А вообще причем тут термодатчик? Пишет же, что батарея РАЗРЯЖЕНА. Поднимите вольтаж на преобразователе (у меня ~4,2В - 100%).

RokosTuning 19.07.2014 20:07

симпотног получилось! горб чем-то напомнил панель паджериков старых:)

RabinoVich 23.02.2015 17:49

Благодарю за отчёт. Я правильно понимаю, что родная батарея планшета отпаяна, а на контроллер подаётся питание с Arduino ?

RabinoVich 26.02.2015 08:15

В своём видео автор обратил внимание, что ELM даже на заглушенном авто "светится". И он прав, у меня этот девайс посадил аккумулятор в ноль за 3ое суток, а может и раньше, т.к. автомобиль всё это время не использовался.

Denkos 26.02.2015 09:05

Цитата:

Сообщение от RabinoVich (Сообщение 321691)
В своём видео автор обратил внимание, что ELM даже на заглушенном авто "светится". И он прав, у меня этот девайс посадил аккумулятор в ноль за 3ое суток, а может и раньше, т.к. автомобиль всё это время не использовался.

Выкинь аккум свой. Год торчит, неделями не езжу.

RabinoVich 26.02.2015 19:42

Аккум тот уже "выкинул", в том плане, что в авто другой, а этот в резерве. С ним машина в Японии отпахала 3 года сойдя с конвера и ещё год у меня.

Суть дела не меняется, ELM327 в простое жрёт аккум, а зимой это не интересно. Возможно какие-то модели жрут больше обычного. У меня классическая модель в большом корпусе, например.Вот с регистратором своим я уверен, что он не опустит напряжение ниже 11.8, а с этой китай-игрушкой - нет.

НСО154 26.02.2015 20:27

Честно, я не понимаю, зачем компу(планшету) постоянно питаться, если машина не используется? Ладно, если он выключался корректно, а то банально в сон уходит.

RabinoVich 06.03.2015 08:32

Из сна он включается сильно быстрее

ak77m 30.03.2015 13:10

Машина откаталась год, на счет АКБ не парился, машина бывало и стояла пока был в командировках, кнопкой принудительного выключения не пользуюсь вообще! Спящий режим реально удобнее холодного пуска, кроме того нужно не забывать, что при отсутствующей батарее сбрасывается дата и время, это конечно не проблема если есть интернет, но я иногда забываю закинуть денег.

Потребление в спящем режиме не большое, но суть примененного у меня контроллера, что это совсем не принципиально, на сильном морозе планшет полностью отрубается через 15-20 минут. Вообще я планирую даже увеличить время спящего режима.

По опыту эксплуатации могу только добавить:
- вернул контроллер батареи, т.к. без него планшет дает ошибку и отказывается обновляться. А возможность иметь новые прошивки была одной из основных задач. С контроллером все норм, но девайс стал сильно требовательнее к питанию, поэтому стабилизатор нужно устанавливать ближе к планшету, а не как у меня - на плате контроллера.
- добавил ионисторы большой емкости, это позволяет не сбрасываться планшету во время запуска двигателся. Кроме того позволяет планшету дольше держать информацию о дате-времени. Т.е. даже если контроллер полностью отрубился, при "холодном" старте планшет включается с правильной информацией о времени (это справедливо конечно только на некотором промежутке времени)

CyberSubaru 30.03.2015 19:24

сильно засвечивает ((
какуюнть каемочку сделать бы небольшой козырек....

ali_vlad 30.03.2015 23:33

Цитата:

Сообщение от ak77m (Сообщение 295512)
Вот ссылка на рабочий скетч Ардуины http://www.pccar.ru/attachment.php?a...1&d=1398606777

А чем отлавливаете сообщения на ком-порте

ak77m 09.04.2015 10:38

Цитата:

Сообщение от CyberSubaru (Сообщение 324616)
сильно засвечивает ((
какуюнть каемочку сделать бы небольшой козырек....

Первоначально делал с рамкой, сильно углубить планшет не получается, мешает магнитолла. Смотрится все отвратно. Вообще яркости планшета достаточно. Больше напрягают разводы отпальцев, т.к. на ярко освещенной поверхности их видно.

Цитата:

Сообщение от ali_vlad (Сообщение 324633)
А чем отлавливаете сообщения на ком-порте

Не понял вопроса, что где ловить, устройство автономно работает

takosan 24.12.2015 19:33

Цитата:

Сообщение от ak77m (Сообщение 325416)
Первоначально делал с рамкой, сильно углубить планшет не получается, мешает магнитолла. Смотрится все отвратно. Вообще яркости планшета достаточно. Больше напрягают разводы отпальцев, т.к. на ярко освещенной поверхности их видно.


Не понял вопроса, что где ловить, устройство автономно работает

Всем привет! Люди добрые, подскажите плз где расположен датчик Хола в Nexus 7 2013 и какую ногу замыкает?

дмитрий 77 24.12.2015 21:46

http://pccar.ru/showthread.php?t=20445

Osapa 24.01.2016 04:29

Подскажите, а где вы взяли эту программу "Мои правила", которую можно увидеть на вашем видео? В маркете её нет...(

Melkior 25.02.2016 11:37

Добрый день, подскажи у тебя работает баланс звука? лево право, фронт тыл.

ak77m 24.03.2016 02:52

Цитата:

Сообщение от Osapa (Сообщение 349618)
Подскажите, а где вы взяли эту программу "Мои правила", которую можно увидеть на вашем видео? В маркете её нет...(

Плохо искал. В маркете: Automate It. Вот на PDA
http://4pda.ru/forum/index.php?showtopic=239824

ak77m 24.03.2016 02:54

Цитата:

Сообщение от Melkior (Сообщение 352746)
Добрый день, подскажи у тебя работает баланс звука? лево право, фронт тыл.

С планшета - нет, он по блютусу подключается к магнитоле, на ней уже есть и баланс и смещение фронт-тыл.


Часовой пояс GMT +4, время: 18:57.

Работает на vBulletin® версия 3.8.4.
Copyright ©2000 - 2026, Jelsoft Enterprises Ltd.
Перевод: zCarot