PCCar.ru - Ваш автомобильный компьютер

Вернуться   PCCar.ru - Ваш автомобильный компьютер > MP3Car ТехИнфа > AndroidCar > Питание > DC-DC преобразователи

Ответ
 
Опции темы Поиск в этой теме
Старый 27.08.2021, 12:27   #1
skanch
Модератор
 
Аватар для skanch
 
Регистрация: 19.01.2010
Возраст: 60
Город: Санкт-Петербург
Регион: 78, 98
Сообщений: 2,669
skanch has a brilliant futureskanch has a brilliant futureskanch has a brilliant futureskanch has a brilliant futureskanch has a brilliant futureskanch has a brilliant futureskanch has a brilliant futureskanch has a brilliant futureskanch has a brilliant futureskanch has a brilliant futureskanch has a brilliant future
По умолчанию DC-DC на TPS54560.

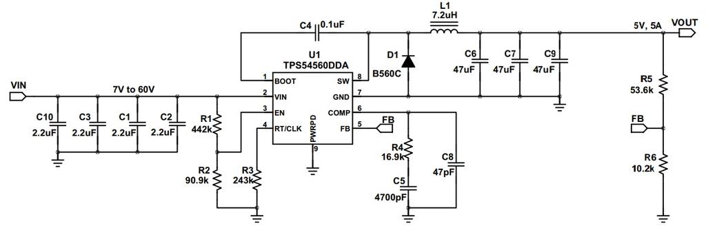
Достаточно качественный модуль на микросхеме TPS54560 для питания устройств в автомобиле. Реальный длительный ток нагрузки без дополнительного охлаждения 3.5А, при котором температура на микросхеме не превышает 65ºС. Просадку напряжения при кручении стартером держит отлично. Модуль имеет внешнее управление "EN". Частоту переключения и напряжение на выходе можно изменить, перепаяв несколько резисторов. Расчёт сопротивлений можно посмотреть в даташите.

Нажмите на изображение для увеличения
Название: 13640-1.jpg
Просмотров: 1446
Размер:	170.1 Кб
ID:	52511

Частоту рекомендую выставлять выше 600 кГц..
Пульсации на выходе этого DC-DC преобразователя при входном напряжении 14,5V от лабораторного БП, выставленном выходном напряжении +/- 5V, нагрузкой в 3А и частотой переключения 800 кГц составляют 70mV.

Последний раз редактировалось skanch; 16.12.2023 в 16:13.
skanch вне форума   Ответить с цитированием
Старый 28.08.2021, 01:41   #2
oleg707
Гуру
 
Аватар для oleg707
 
Регистрация: 16.04.2014
Возраст: 42
Город: Gdynia
Регион: другой - для добавления сообщить ab
Сообщений: 2,548
oleg707 has a reputation beyond reputeoleg707 has a reputation beyond reputeoleg707 has a reputation beyond reputeoleg707 has a reputation beyond reputeoleg707 has a reputation beyond reputeoleg707 has a reputation beyond reputeoleg707 has a reputation beyond reputeoleg707 has a reputation beyond reputeoleg707 has a reputation beyond reputeoleg707 has a reputation beyond repute
По умолчанию

EN изначально куда подтянут? на + ( включение)? Если на +, то сколько вольт висит там ( можно ли напрямую на управление процессором вешать)?
oleg707 вне форума   Ответить с цитированием
Старый 28.08.2021, 01:57   #3
skanch
Модератор
 
Аватар для skanch
 
Регистрация: 19.01.2010
Возраст: 60
Город: Санкт-Петербург
Регион: 78, 98
Сообщений: 2,669
skanch has a brilliant futureskanch has a brilliant futureskanch has a brilliant futureskanch has a brilliant futureskanch has a brilliant futureskanch has a brilliant futureskanch has a brilliant futureskanch has a brilliant futureskanch has a brilliant futureskanch has a brilliant futureskanch has a brilliant future
По умолчанию

Цитата:
Сообщение от oleg707 Посмотреть сообщение
EN изначально куда подтянут? на + ( включение)? Если на +, то сколько вольт висит там ( можно ли напрямую на управление процессором вешать)?
В даташите вся информация...
Управление "плюсом". Ниже +1,3V модуль отключается. Максимальное напряжение на "EN" +8,4V. К контроллеру можно подключать напрямую, заменив в делителе резистор верхнего плеча на 1КОм.

Нажмите на изображение для увеличения
Название: TPS54560.jpg
Просмотров: 1304
Размер:	29.6 Кб
ID:	52512
skanch вне форума   Ответить с цитированием
Ответ


Здесь присутствуют: 1 (пользователей: 0 , гостей: 1)
 

Ваши права в разделе
Вы не можете создавать новые темы
Вы не можете отвечать в темах
Вы не можете прикреплять вложения
Вы не можете редактировать свои сообщения

BB коды Вкл.
Смайлы Вкл.
[IMG] код Вкл.
HTML код Выкл.



Часовой пояс GMT +4, время: 07:39.


Работает на vBulletin® версия 3.8.4.
Copyright ©2000 - 2026, Jelsoft Enterprises Ltd.
Перевод: zCarot