PCCar.ru - Ваш автомобильный компьютер

Вернуться   PCCar.ru - Ваш автомобильный компьютер > MP3Car ТехИнфа > AndroidCar > Дополнительные устройства

Ответ
 
Опции темы Поиск в этой теме
Старый 19.03.2016, 16:00   #1
Alekssandr
Старший Пользователь
 
Регистрация: 11.08.2013
Возраст: 37
Регион: 86
Сообщений: 445
Alekssandr is a jewel in the roughAlekssandr is a jewel in the roughAlekssandr is a jewel in the rough
Smile Проект KeyRes настраиваемый пульт руля, с Android

По просьбе Форумчан создал отдельную тему для своего проекта.

Приложение и прошика здесь (пост 24)

Всем привет! Я здесь в общем конкретно заморочился с управлением планшета и магнитолы с рулевых кнопок. Сделал устройство (фото ниже) И написал для него приложение на Andoid (приложение работает от android v4.0 и выше).

Суть такова, подключаем: резистивные кнопки по 2-м проводам, планшет в USB, и магнитолу по jack 3.5.

Далее чтоб всё настроить необходимо зажать необходимую клавишу на руле и в приложении выбрать что с ним делать (переключить трек т.д) в общем на лету можно настраивать и менять кнопки не влезая в прошивку.

PS для магнитол скетч ещё не дописан, но для планшетов всё работает

Прикрепил архив где само приложение и скетч для ардуино микро вход для резистивных кнопок A0 дальше скетч и приложение всё сделают за вас ! PS в скетче используется EEPROM2 для записи значений кнопок в энэргонезависимую память!

Видео работы устройства


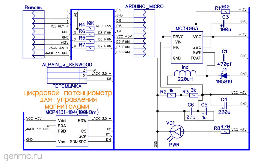
На схеме справа это БП с 12 на 5В
Миниатюры
Нажмите на изображение для увеличения
Название: i9Uno9kErws (1).jpg
Просмотров: 2120
Размер:	44.0 Кб
ID:	43091   Нажмите на изображение для увеличения
Название: KeyResk1.jpg
Просмотров: 2022
Размер:	48.5 Кб
ID:	43097   Нажмите на изображение для увеличения
Название: KeyResk.jpg
Просмотров: 1725
Размер:	25.5 Кб
ID:	43098   Нажмите на изображение для увеличения
Название: 5468.jpg
Просмотров: 3283
Размер:	94.0 Кб
ID:	43100  

Последний раз редактировалось Alekssandr; 23.11.2016 в 20:39.
Alekssandr вне форума   Ответить с цитированием
Старый 19.03.2016, 16:13   #2
Alex EX
Старший Пользователь
 
Аватар для Alex EX
 
Регистрация: 13.10.2015
Город: Бишкек
Регион: Казахстан
Машина: Honda Odyssey RB2
Сообщений: 133
Alex EX is just really niceAlex EX is just really niceAlex EX is just really niceAlex EX is just really nice
По умолчанию

Красиво, а если резистивных кнопок-линеек много ? У меня например 4 линейки используются (а всего их 5, две вместе) и схемы у 4х линеек одинаковые, так в машине сделано японцами. Есть варианты ?
Alex EX вне форума   Ответить с цитированием
Старый 19.03.2016, 16:15   #3
Alekssandr
Старший Пользователь
 
Регистрация: 11.08.2013
Возраст: 37
Регион: 86
Сообщений: 445
Alekssandr is a jewel in the roughAlekssandr is a jewel in the roughAlekssandr is a jewel in the rough
По умолчанию

Цитата:
Сообщение от Alex EX Посмотреть сообщение
Красиво, а если резистивных кнопок-линеек много ? У меня например 4 линейки используются (а всего их 5, две вместе) и схемы у 4х линеек одинаковые, так в машине сделано японцами. Есть варианты ?
у вас сколько там кнопок?? 50шт чтоль?
Alekssandr вне форума   Ответить с цитированием
Старый 19.03.2016, 16:25   #4
Alex EX
Старший Пользователь
 
Аватар для Alex EX
 
Регистрация: 13.10.2015
Город: Бишкек
Регион: Казахстан
Машина: Honda Odyssey RB2
Сообщений: 133
Alex EX is just really niceAlex EX is just really niceAlex EX is just really niceAlex EX is just really nice
По умолчанию

Цитата:
Сообщение от Alekssandr Посмотреть сообщение
у вас сколько там кнопок?? 50шт чтоль?
Ну не 50 конечно но: 9 на руле (две линии) 12 на панели (три линии) управление штатное так сделано. Юрин контроллер поддерживает 4 линейки, все задействованы. http://pccar.ru/showpost.php?p=347212&postcount=6
Я к тому что машины все разные, бывают и такие конструкции...
Alex EX вне форума   Ответить с цитированием
Старый 19.03.2016, 16:32   #5
Alekssandr
Старший Пользователь
 
Регистрация: 11.08.2013
Возраст: 37
Регион: 86
Сообщений: 445
Alekssandr is a jewel in the roughAlekssandr is a jewel in the roughAlekssandr is a jewel in the rough
По умолчанию

Цитата:
Сообщение от Alex EX Посмотреть сообщение
Ну не 50 конечно но: 9 на руле (две линии) 12 на панели (три линии) управление штатное так сделано. Юрин контроллер поддерживает 4 линейки, все задействованы. http://pccar.ru/showpost.php?p=347212&postcount=6
Я к тому что машины все разные, бывают и такие конструкции...
Ясно, но прогу и плату тогда придётся переделывать. Чтоб 4 линии подцепить. В общем пока только 1 линия.
Alekssandr вне форума   Ответить с цитированием
Старый 19.03.2016, 16:34   #6
Alekssandr
Старший Пользователь
 
Регистрация: 11.08.2013
Возраст: 37
Регион: 86
Сообщений: 445
Alekssandr is a jewel in the roughAlekssandr is a jewel in the roughAlekssandr is a jewel in the rough
По умолчанию

Кстати у вас там можно легко переделать на 1 линию, просто сопротивления повтыкать 2шт, 1шт между KD0 - KD1 и 1шт KD1 - KD2
Alekssandr вне форума   Ответить с цитированием
Старый 19.03.2016, 16:58   #7
Alex EX
Старший Пользователь
 
Аватар для Alex EX
 
Регистрация: 13.10.2015
Город: Бишкек
Регион: Казахстан
Машина: Honda Odyssey RB2
Сообщений: 133
Alex EX is just really niceAlex EX is just really niceAlex EX is just really niceAlex EX is just really nice
По умолчанию

Цитата:
Сообщение от Alekssandr Посмотреть сообщение
Кстати у вас там можно легко переделать на 1 линию, просто сопротивления повтыкать 2шт, 1шт между KD0 - KD1 и 1шт KD1 - KD2
Можно, но во первых штатная доска используется чтобы рулить родной системой и по желанию переключаться на дополнительную (андроид) во вторых не сторонник глубоких изменений, все в заводских разьемах... Там же защитные интервалы в кнопках по километру (надежность), штатные контроллеры простые дещевые (машины массово производятся) изменения по температуре влажности и пр. предусмотрены... Вобщем инженеры думали же чем то чтобы такую систему в авто вставить.
Я к тому что две линии вообще не редкость, в идеале 4 конечно...
Alex EX вне форума   Ответить с цитированием
Старый 21.03.2016, 18:15   #8
Вячеслав С.
Пользователь
 
Регистрация: 20.03.2016
Город: Москва
Регион: 77, 97, 99, 177
Машина: Ssangyong stavic
Сообщений: 30
Вячеслав С. is on a distinguished road
По умолчанию

А питание планшета потянет?
Вячеслав С. вне форума   Ответить с цитированием
Старый 21.03.2016, 18:40   #9
oleg707
Гуру
 
Аватар для oleg707
 
Регистрация: 16.04.2014
Возраст: 42
Город: Gdynia
Регион: другой - для добавления сообщить ab
Сообщений: 2,548
oleg707 has a reputation beyond reputeoleg707 has a reputation beyond reputeoleg707 has a reputation beyond reputeoleg707 has a reputation beyond reputeoleg707 has a reputation beyond reputeoleg707 has a reputation beyond reputeoleg707 has a reputation beyond reputeoleg707 has a reputation beyond reputeoleg707 has a reputation beyond reputeoleg707 has a reputation beyond repute
По умолчанию

о, схемка появилась. Я так понял MC34063 тупо даёт Vcc+5V.
Возникает вопрос, какое потребление ВСЕЙ схемы?
У меня , допустим, есть на БП в машине +5V, я так понимаю, правый кусок для себя я выкидываю. MCP4131 рулится по SPI. это для управления магнитолой, понятно.
А если вместо неё поставить MCP413X/415X/423X/425X datasheet, будет ли работать регулировка сразу в стерео? Я для чего спрашиваю, хочу звук регулировать АППАРАТНО, брать линейный выход с планшета и подавать его через цифровой потенциометр на усилитель 50*4 Вт.

Актуальным остаётся вопрос прикрутить энкодер.
oleg707 вне форума   Ответить с цитированием
Старый 22.03.2016, 11:19   #10
nikopol70
Старший Пользователь
 
Регистрация: 01.08.2014
Возраст: 47
Регион: Украина
Сообщений: 274
nikopol70 is on a distinguished road
По умолчанию

вопрос - управление планшетом и магнитолой реализовано одновременно?
в том смысле что если на планшет назначена кнопка плей\пауза - ее можно использовать и на магнитолу? или как?
nikopol70 вне форума   Ответить с цитированием
Ответ


Здесь присутствуют: 1 (пользователей: 0 , гостей: 1)
 

Ваши права в разделе
Вы не можете создавать новые темы
Вы не можете отвечать в темах
Вы не можете прикреплять вложения
Вы не можете редактировать свои сообщения

BB коды Вкл.
Смайлы Вкл.
[IMG] код Вкл.
HTML код Выкл.



Часовой пояс GMT +4, время: 18:29.


Работает на vBulletin® версия 3.8.4.
Copyright ©2000 - 2026, Jelsoft Enterprises Ltd.
Перевод: zCarot