PCCar.ru - Ваш автомобильный компьютер

Вернуться   PCCar.ru - Ваш автомобильный компьютер > Всё Остальное > Проекты > Рабочий журнал

Ответ
 
Опции темы Поиск в этой теме
Старый 10.01.2014, 17:58   #1
Starichok_kz
Новый Пользователь
 
Регистрация: 02.01.2014
Возраст: 47
Город: Королёв
Регион: 50, 90, 150
Машина: GreatWall Hover CUV
Сообщений: 24
Starichok_kz is on a distinguished road
По умолчанию GreatWall Hover CUV и Nexus 7 2012 3G

Решил описать свое внедрение Nexus 7 в GW Hover.
Грабли, наверное, многие пройдены, но человек существо пытливое

Итак начну, потихоньку:
Nexus 7 3G верой и правдой отслужил год, исполняя свои прямые обязанности планшета, но на ДР был получен китайский смартфон с 5,5 дюймовым FullHD экраном.
Таскать 2 устройства дело неблагодарное, поэтому Nexus уехал жить на полку. Жаба существо жадное, мелкое и завистливое - а тут еще полгода оплаченного безлимита на полке пылятся, в общем, дабы избежать удушения, решил найти применение планшету. Пару раз в неделю он, конечно, выгуливался - Navitel в нем купленный с последней активацией, т.е. еще один повод для амфибиогенной асфиксии
В один прекрасный день я стал обладателем GreatWall Hover, в котором с размещением планшета в съемном варианте были серьезные проблемы - или он серьезно уменьшал обзорность, или необходимо было его куда-то прикрутить, а портить внешний вид панели не хотелось категорически.
Первой пришла мысль построить CarPC на Windows, но наткнулся на тему Nexus 7 как головное устройство в автомобиле - тут и началась Вторая жизнь Nexus'а.
Дела софтовые:
Первым делом установил тимуровскую прошивку, и к своему сожалению, выяснил, что Навител придется переактивировать, а не хотелось. Поставил вылеченный, но не надолго - слишком уж криво в той леченной версии все с маршрутами было.
Пока в раздумье - ставить стоковую прошивку 4.2.2 с тимуровским ядром или оставить что есть - на текущий момент стоит 4.4.2 сток с ядром от Daniel
Патч включения при подаче напряжения установлен, только работает он странно - при включении отключения БП заменяющего аккумулятор - планшет включается.

Пока шла закупка комплектухи для блока питания, подрезал центральную консоль, собрал держатель на базе штатного держателя дисплея и держателя планшета (фото чуть позже)
первая примерка:


Cтарый штатный блок управления магнитолой и климатом 2Din с дисплеем и CD-changer'ом был демонтирован и отдан в добрые руки. Был куплен новый блок управления, в размер 1Din (на фото внизу, в тоннеле), была подключена голова Pioneer MVH-X560BT - умеющая играть по BT потоковый звук и управлять плеером (вроде как для дальних поездок - самое оно) (если верить описанию магнитолы, то она должна управляться с планшета, но тут как всегда - то ли лыжи не смазаны, то ли снега не дали...). Звук через BT похуже, чем через AUX, но, по сравнению с тем, что было в стоке, намного лучше. Пока, в зависимости от настроения, - или так или эдак музыка крутится.
Планшет запитан с помощью Ирбис МПА 15А, в микро USB воткнута магнитола (она планшет как MTP устройство определяет и играет музыку с него) - автоматизация включения присутствует, осталось с настройками таскера разобраться, чтоб отключение работало.

Для питания USB хаба (D-Link H7) и возможной переферии будет использована NSD15-12S5.

Блок питания:
Куплено практически все для релейного БП -на первое время он и будет основным вариантом, остальное - по мере сил и желания. схему дорисую - выложу (это будет упрощенное повторение схемы anton2204 отсюда)
Миниатюры
Нажмите на изображение для увеличения
Название: primerka1.jpg
Просмотров: 4000
Размер:	67.5 Кб
ID:	34312  

Последний раз редактировалось Starichok_kz; 14.01.2014 в 23:55. Причина: убрал схему питания ввиду неготовности
Starichok_kz вне форума   Ответить с цитированием
Старый 27.01.2014, 17:45   #2
Starichok_kz
Новый Пользователь
 
Регистрация: 02.01.2014
Возраст: 47
Город: Королёв
Регион: 50, 90, 150
Машина: GreatWall Hover CUV
Сообщений: 24
Starichok_kz is on a distinguished road
По умолчанию

С закупкой комплектухи возникли проблемы:
12v.ru вместо 12-вольтового реле контроля напряжения прислал 24 вольтовое (сам виноват, не сверился с сайтом - 362.3787-03 - это реле контроля на 24 вольта)
362.3787-01 с нужным порогом выключения 10,5В в наличии пока нет и непонятно, когда появятся - из каталога их убрали.
Придется искать схему или покупать готовый блок контроля разряда, например, такой

Посему схема питания пока выглядит так:

проблема которая присутствует - когда начинает грузиться планшет - магнитола определяет его наличие и начинает его сканировать на наличие музыки, - приходится переключать обратно на радио, потерпим до внедрения полного блока питания.

Пробовал Ирбис МПА15А подключать напрямую без диода - магнитола не определяет файловую систему, вернул диод на место - все отлично, зачитывается файловая система, играет музыка

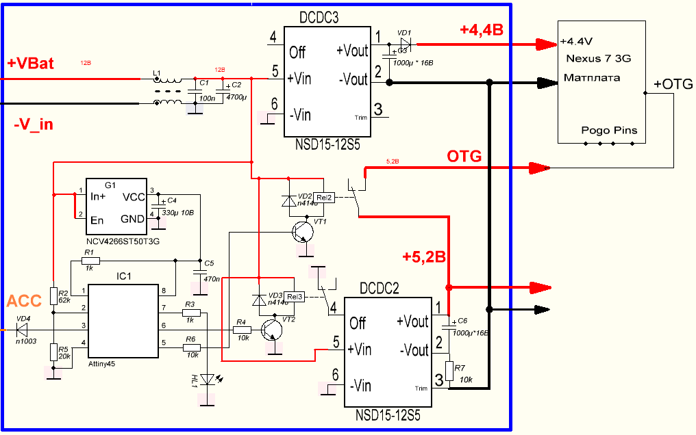
В части питания планшета и автоматизации включения, будет вариация на тему блока питания Амурчика в исполнении Denkos с уточнениями Kisel39 на ATTiny45 и поправками на имеющиеся комплектующие.
схема в формате Splan приложена.
Миниатюры
Нажмите на изображение для увеличения
Название: Текущее питание.PNG
Просмотров: 4302
Размер:	12.8 Кб
ID:	34500   Нажмите на изображение для увеличения
Название: БП Attiny_Denkos_Kisel39.PNG
Просмотров: 3430
Размер:	53.8 Кб
ID:	35471  
Вложения
Тип файла: rar Final_PS_Nexus7_forum.rar (8.3 Кб, 856 просмотров)

Последний раз редактировалось Starichok_kz; 01.04.2014 в 11:57. Причина: финальная схема питания, исправления
Starichok_kz вне форума   Ответить с цитированием
Старый 22.02.2014, 17:52   #3
Starichok_kz
Новый Пользователь
 
Регистрация: 02.01.2014
Возраст: 47
Город: Королёв
Регион: 50, 90, 150
Машина: GreatWall Hover CUV
Сообщений: 24
Starichok_kz is on a distinguished road
По умолчанию

Таки решил повторить БП Амурчика с использованием архива схем и прошивки Denkos с уточнениями Kisel39.
Исправил финальную схему питания в предыдущем посте - с правками под свою комплектуху и уточнениями Kisel39.
Цитата:
дроссель намотан проводом 1 мм, намотка встречная, по 5 витков
Код:
C1,C5 = 2 x 100n[/PHP]
C2	  = 1 x 4700µ*25В
C3,С6 = 1 x 1000µ * 16В
C4	  = 1 x 330µ*10В

DCDC1	= 1 x ИРБИС МПА15А
DCDC2	= 1 x NSD15-12S5
G1	= 1 x NCV4266ST50T3G
HL1	= 1 x 
IC1	= 1 x Attiny 45
L1	= 1 x встречная намотка 5 витков 0,8 мм

R1,R3	 = 2 x 1k
R2	     = 1 x 62k
R4,R6,R7 = 3 x 10k
R5	     = 1 x 20k
 
Rel2,Rel3 = 2 x PE014012

S1	= 1 x Большая красная кнопка
VD1	= 1 x 6A10 (P600M) 
VD4	= 1 x 1n4003
VD2,VD3	= 2 x 1n4148
 
VT1,VT2	= 2 x КТ 315А

Последний раз редактировалось Starichok_kz; 31.03.2014 в 01:09.
Starichok_kz вне форума   Ответить с цитированием
Старый 13.03.2014, 11:46   #4
Starichok_kz
Новый Пользователь
 
Регистрация: 02.01.2014
Возраст: 47
Город: Королёв
Регион: 50, 90, 150
Машина: GreatWall Hover CUV
Сообщений: 24
Starichok_kz is on a distinguished road
По умолчанию

на прошлой неделе со старым БП проехал 2000 км. на обратном пути пришлось постоять в пробке. Всю дорогу работали HobDrive и Navitel.
Планшет перегрелся, в результате завис модем - интернет соединение отвалилось. в салон дуло +20 градусов, за бортом +7..+10
Starichok_kz вне форума   Ответить с цитированием
Старый 13.03.2014, 12:15   #5
НСО154
Старший Пользователь
 
Регистрация: 01.01.2014
Возраст: 40
Город: Новосибирск
Регион: 54
Машина: РРС, Форд
Сообщений: 954
НСО154 is on a distinguished road
По умолчанию

Думаешь проблема в БП ?
__________________
Тесла по-русски
НСО154 вне форума   Ответить с цитированием
Старый 13.03.2014, 14:55   #6
Starichok_kz
Новый Пользователь
 
Регистрация: 02.01.2014
Возраст: 47
Город: Королёв
Регион: 50, 90, 150
Машина: GreatWall Hover CUV
Сообщений: 24
Starichok_kz is on a distinguished road
По умолчанию

Цитата:
Сообщение от НСО154 Посмотреть сообщение
Думаешь проблема в БП ?
да в том то и дело что нет, - нагрелся сам планшет
ИРБИС по ощущениям был градусов 45 - рука терпела, а вот планшет погорячее был.
Надо придумывать вентиляцию какую-то. пока в голову приходит вывести из центрального сопла обдув на планшет и вентилятор какой-нибудь поставить, чтоб выгоняло горячий воздух. Ноктуа какой-нибудь поставить, в медленном режиме он 20 литров прокачивает - при этом его не слышно практически, учитывая шум в салоне.


Стоит прошивка от redeyedjedi с xda-developers.com.

Последний раз редактировалось Starichok_kz; 13.03.2014 в 18:16.
Starichok_kz вне форума   Ответить с цитированием
Старый 01.04.2014, 12:18   #7
Starichok_kz
Новый Пользователь
 
Регистрация: 02.01.2014
Возраст: 47
Город: Королёв
Регион: 50, 90, 150
Машина: GreatWall Hover CUV
Сообщений: 24
Starichok_kz is on a distinguished road
По умолчанию

В выходные спаял блок питания, осталось подпаять программатор и прошить Attiny
Новых технологий не осваивал , поэтому рисовал по старинке, лаком, получился монстр, но пока переделывать не буду.

Последний раз редактировалось Starichok_kz; 01.04.2014 в 13:22.
Starichok_kz вне форума   Ответить с цитированием
Старый 03.04.2014, 21:22   #8
kononvaler
Новый Пользователь
 
Регистрация: 16.02.2014
Город: Алма-ата
Регион: Казахстан
Машина: Montero Sport
Сообщений: 14
kononvaler is on a distinguished road
По умолчанию

Цитата:
Звук через BT похуже, чем через AUX
Очень странно, у меня прямо противоположное мнение, для BT диапазон тот-же + отстутствие шумов.
kononvaler вне форума   Ответить с цитированием
Старый 04.04.2014, 00:16   #9
Starichok_kz
Новый Пользователь
 
Регистрация: 02.01.2014
Возраст: 47
Город: Королёв
Регион: 50, 90, 150
Машина: GreatWall Hover CUV
Сообщений: 24
Starichok_kz is on a distinguished road
По умолчанию

Цитата:
Сообщение от kononvaler Посмотреть сообщение
Очень странно, у меня прямо противоположное мнение, для BT диапазон тот-же + отсутствие шумов.
сейчас звук через родные динамики идет - пока планшет только в режиме навигации используется.

А вообще, надо все собрать воедино и послушать и так и эдак. Пока машинка ждет ремонта и подготовки к лету, а над планшетом на столе издеваюсь - никак не приду к нужной мне прошивке. Пока полный сток.
Из планов:
- камера заднего хода, EasyCap уже приехал, камера едет
- возможно, usb радио - чтобы весь звук микшировался и регулировался с планшета.
Перепал тут усилок Audison LRX300.4 и саб (тоже неплохой, название не помню)
хочется усилок тоже поставить, но это однозначно потянет замену штатной акустики.
Starichok_kz вне форума   Ответить с цитированием
Старый 05.04.2014, 19:38   #10
Starichok_kz
Новый Пользователь
 
Регистрация: 02.01.2014
Возраст: 47
Город: Королёв
Регион: 50, 90, 150
Машина: GreatWall Hover CUV
Сообщений: 24
Starichok_kz is on a distinguished road
По умолчанию

Дошли руки запрограммировать Attiny 45 для блока питания.
беда следующая:
использую программатор SPA0008 - USB программатор для AVR-контроллеров
Algorithm Builder, идущий с ним штатно, ругается мол, чип произведен не в компании Atmel. Собственно вопрос - куда копать?
Pony prog отказался запускаться в Win 7 x64

Как полезно, иногда, хранить старые вещи... Раскопал старенький EEE PC900 - на нем все нормально прошилось из-под Алгоритмбилдера
Ponyprog нужен нормальный com порт? из под WinXP с этим программатором тоже отказался работать.

Последний раз редактировалось Starichok_kz; 05.04.2014 в 22:29.
Starichok_kz вне форума   Ответить с цитированием
Ответ

Метки
hover, nexus7


Здесь присутствуют: 1 (пользователей: 0 , гостей: 1)
 

Ваши права в разделе
Вы не можете создавать новые темы
Вы не можете отвечать в темах
Вы не можете прикреплять вложения
Вы не можете редактировать свои сообщения

BB коды Вкл.
Смайлы Вкл.
[IMG] код Вкл.
HTML код Выкл.



Часовой пояс GMT +4, время: 14:32.


Работает на vBulletin® версия 3.8.4.
Copyright ©2000 - 2026, Jelsoft Enterprises Ltd.
Перевод: zCarot