PCCar.ru - Ваш автомобильный компьютер

Вернуться   PCCar.ru - Ваш автомобильный компьютер > MP3Car ТехИнфа > Блоки питания > Разное

Ответ
 
Опции темы Поиск в этой теме
Старый 17.01.2011, 18:15   #1
Timosha15
Пользователь
 
Регистрация: 16.11.2010
Возраст: 37
Город: Пермь
Регион: 59
Машина: Не имею
Сообщений: 18
Timosha15 is on a distinguished road
По умолчанию Переделал бп ат пк в зарядное (есть проблема)

Перепутал полярность, прилагается схема в архиве (т.к сайт сжимает схему)!
Не успел еще воткнуть в розетку, згорел шунт, диод. Поменял: конденсатор, шунт, диод.
Что еще осталось, подскажите?
Напряжение скачит на выходе, не стабильное. А до подключения было стабильным!
Скачит от 11,8v до 16,9v при высталенном напряжении 16,9. Я ОС сделал минимум на 11,8v и максимум 16,9v.
Вложения
Тип файла: rar Зарядка.rar (62.6 Кб, 895 просмотров)
Timosha15 вне форума   Ответить с цитированием
Старый 17.01.2011, 18:43   #2
change
Старший Пользователь
 
Аватар для change
 
Регистрация: 09.06.2009
Возраст: 59
Город: Моск.обл
Регион: 50, 90, 150
Машина: HONDA CR-V 1998г
Сообщений: 436
change is on a distinguished road
По умолчанию

если напряжение скачет при нагрузке,то может кс133. обратная связь по току.
и ещё раз диоды проверить,из за одного неисправного может быть.
__________________

интересное
change вне форума   Ответить с цитированием
Старый 17.01.2011, 19:41   #3
Vladget
Moderator
 
Регистрация: 04.04.2009
Возраст: 69
Город: Краснодар
Регион: 23, 93
Машина: HONDA CR-V-08
Сообщений: 3,129
Vladget is a splendid one to beholdVladget is a splendid one to beholdVladget is a splendid one to beholdVladget is a splendid one to beholdVladget is a splendid one to beholdVladget is a splendid one to beholdVladget is a splendid one to behold
По умолчанию

Цитата:
Сообщение от Timosha15 Посмотреть сообщение
Перепутал полярность, прилагается схема в архиве (т.к сайт сжимает схему)!
Не успел еще воткнуть в розетку, згорел шунт, диод. Поменял: конденсатор, шунт, диод.
Что еще осталось, подскажите?
Напряжение скачит на выходе, не стабильное. А до подключения было стабильным!
Скачит от 11,8v до 16,9v при высталенном напряжении 16,9. Я ОС сделал минимум на 11,8v и максимум 16,9v.
Смотри Д 202 (оба) 133-й и есть маленькая вероятность но есть что и сама 494-я того, а сам транс? обмотки не обуглились если диоды сгорели
Vladget вне форума   Ответить с цитированием
Старый 17.01.2011, 19:59   #4
change
Старший Пользователь
 
Аватар для change
 
Регистрация: 09.06.2009
Возраст: 59
Город: Моск.обл
Регион: 50, 90, 150
Машина: HONDA CR-V 1998г
Сообщений: 436
change is on a distinguished road
По умолчанию

трансу вообще ничего не может быть,а 133 вероятность маленькая но есть.
напругу выдаёт,регулирует,значит вся силовая работает,а обратная связь нет,смотри может ещё дорожка отгорела под лаком не заметно.
__________________

интересное
change вне форума   Ответить с цитированием
Старый 17.01.2011, 20:15   #5
Timosha15
Пользователь
 
Регистрация: 16.11.2010
Возраст: 37
Город: Пермь
Регион: 59
Машина: Не имею
Сообщений: 18
Timosha15 is on a distinguished road
По умолчанию

Спасибо за советы всем, есть у меня шим где то, ну его поставлю! И проверю, если что напишу.
Слушайте, начал отпивать шунт и заметил что акб был подключен параллельно шунту, минус для акб у зу, был на + акб, а другой конец шунта был минус акб, что могло погореть?
Диод точно згорел!
Менять все мелкие диоды и шим?

Последний раз редактировалось Timosha15; 18.01.2011 в 19:05.
Timosha15 вне форума   Ответить с цитированием
Старый 18.01.2011, 19:01   #6
change
Старший Пользователь
 
Аватар для change
 
Регистрация: 09.06.2009
Возраст: 59
Город: Моск.обл
Регион: 50, 90, 150
Машина: HONDA CR-V 1998г
Сообщений: 436
change is on a distinguished road
По умолчанию

если напряжение 12-14в,то и кондёры нужны не менее 16в
__________________

интересное
change вне форума   Ответить с цитированием
Старый 18.01.2011, 19:09   #7
Timosha15
Пользователь
 
Регистрация: 16.11.2010
Возраст: 37
Город: Пермь
Регион: 59
Машина: Не имею
Сообщений: 18
Timosha15 is on a distinguished road
По умолчанию

Вы читали как я подключал акб?
Timosha15 вне форума   Ответить с цитированием
Старый 18.01.2011, 19:13   #8
change
Старший Пользователь
 
Аватар для change
 
Регистрация: 09.06.2009
Возраст: 59
Город: Моск.обл
Регион: 50, 90, 150
Машина: HONDA CR-V 1998г
Сообщений: 436
change is on a distinguished road
По умолчанию

а что в этом такого,мож я не понял вопроса по существу
__________________

интересное
change вне форума   Ответить с цитированием
Старый 18.01.2011, 19:17   #9
Timosha15
Пользователь
 
Регистрация: 16.11.2010
Возраст: 37
Город: Пермь
Регион: 59
Машина: Не имею
Сообщений: 18
Timosha15 is on a distinguished road
По умолчанию

Цитата:
Сообщение от change Посмотреть сообщение
а что в этом такого,мож я не понял вопроса по существу
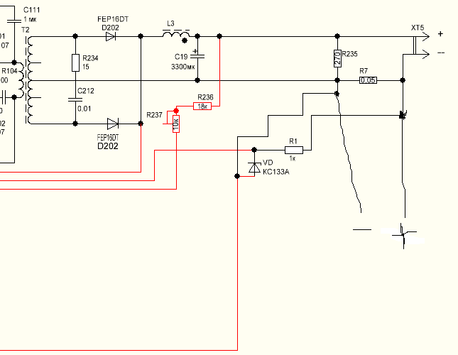
Я объясню! Акб был параллельно шунту. И не бы подключен на + зарядки.
+ акб подключил на выход после шунта (минус зу).
А минус акб подключил на дрйгой конец шунта (коса транса).
Какие посследствия могут быть?
Полная схема в начале в архиве.
Миниатюры
Нажмите на изображение для увеличения
Название: Фрагмент акб.PNG
Просмотров: 806
Размер:	18.2 Кб
ID:	19986  
Timosha15 вне форума   Ответить с цитированием
Старый 18.01.2011, 19:23   #10
change
Старший Пользователь
 
Аватар для change
 
Регистрация: 09.06.2009
Возраст: 59
Город: Моск.обл
Регион: 50, 90, 150
Машина: HONDA CR-V 1998г
Сообщений: 436
change is on a distinguished road
По умолчанию

да уж,если получится
__________________

интересное
change вне форума   Ответить с цитированием
Ответ


Здесь присутствуют: 1 (пользователей: 0 , гостей: 1)
 

Ваши права в разделе
Вы не можете создавать новые темы
Вы не можете отвечать в темах
Вы не можете прикреплять вложения
Вы не можете редактировать свои сообщения

BB коды Вкл.
Смайлы Вкл.
[IMG] код Вкл.
HTML код Выкл.



Часовой пояс GMT +4, время: 14:11.


Работает на vBulletin® версия 3.8.4.
Copyright ©2000 - 2026, Jelsoft Enterprises Ltd.
Перевод: zCarot