PCCar.ru - Ваш автомобильный компьютер

Вернуться   PCCar.ru - Ваш автомобильный компьютер > MP3Car ТехИнфа > AndroidCar > Питание

Ответ
 
Опции темы Поиск в этой теме
Старый 14.06.2015, 20:05   #811
Denkos
Гуру
 
Регистрация: 21.01.2010
Город: Новосибирск
Регион: 54
Сообщений: 2,580
Denkos is a glorious beacon of lightDenkos is a glorious beacon of lightDenkos is a glorious beacon of lightDenkos is a glorious beacon of lightDenkos is a glorious beacon of lightDenkos is a glorious beacon of light
По умолчанию

Цитата:
Сообщение от nexus Посмотреть сообщение
Jenson, аккум удаляйте и пользуйтесь ! как все !
Не удаляй, одни плюсы, тем более у вас тепло.
Denkos вне форума   Ответить с цитированием
Старый 15.06.2015, 00:47   #812
Jenson
Старший Пользователь
 
Регистрация: 10.05.2015
Возраст: 39
Город: Владикавказ
Регион: 15
Машина: Opel Astra J GTC
Сообщений: 234
Jenson is on a distinguished road
По умолчанию

батарейку удалять точно не буду
Jenson вне форума   Ответить с цитированием
Старый 16.06.2015, 23:43   #813
nico_pol
Старший Пользователь
 
Регистрация: 24.04.2012
Возраст: 42
Регион: 47
Сообщений: 154
nico_pol is on a distinguished road
По умолчанию

приехали мне KISы, хотел сделать бп как у ROVER http://pccar.ru/showthread.php?t=18695&page=9 но я не думал что они такие маленькие, опыта в пайке таких размеров нет, вот думаю что делать??)))
есть в продаже такие бп https://duino.ru/product_info.php/in...yushii-3A.html может их воткнуть?
посоветуйте пожалуйста

Последний раз редактировалось admin; 12.04.2017 в 19:09.
nico_pol вне форума   Ответить с цитированием
Старый 17.06.2015, 00:14   #814
oleg707
Гуру
 
Аватар для oleg707
 
Регистрация: 16.04.2014
Возраст: 42
Город: Gdynia
Регион: другой - для добавления сообщить ab
Сообщений: 2,548
oleg707 has a reputation beyond reputeoleg707 has a reputation beyond reputeoleg707 has a reputation beyond reputeoleg707 has a reputation beyond reputeoleg707 has a reputation beyond reputeoleg707 has a reputation beyond reputeoleg707 has a reputation beyond reputeoleg707 has a reputation beyond reputeoleg707 has a reputation beyond reputeoleg707 has a reputation beyond repute
Exclamation

Цитата:
Сообщение от nico_pol Посмотреть сообщение
приехали мне KISы, хотел сделать бп как у ROVER http://pccar.ru/showthread.php?t=18695&page=9 но я не думал что они такие маленькие, опыта в пайке таких размеров нет, вот думаю что делать??)))
есть в продаже такие бп https://duino.ru/product_info.php/in...yushii-3A.html может их воткнуть?
посоветуйте пожалуйста
мне приехали KIWы, вот они реально маленькие, а кисы мамонты. Бери тогда на LM2596 [https://duino.ru/product_info.php/in...yushii-3A.html типа такого.

Последний раз редактировалось admin; 17.03.2017 в 22:39.
oleg707 вне форума   Ответить с цитированием
Старый 17.06.2015, 00:26   #815
oleg707
Гуру
 
Аватар для oleg707
 
Регистрация: 16.04.2014
Возраст: 42
Город: Gdynia
Регион: другой - для добавления сообщить ab
Сообщений: 2,548
oleg707 has a reputation beyond reputeoleg707 has a reputation beyond reputeoleg707 has a reputation beyond reputeoleg707 has a reputation beyond reputeoleg707 has a reputation beyond reputeoleg707 has a reputation beyond reputeoleg707 has a reputation beyond reputeoleg707 has a reputation beyond reputeoleg707 has a reputation beyond reputeoleg707 has a reputation beyond repute
Smile

Цитата:
Сообщение от nikopol70 Посмотреть сообщение
А можно так?
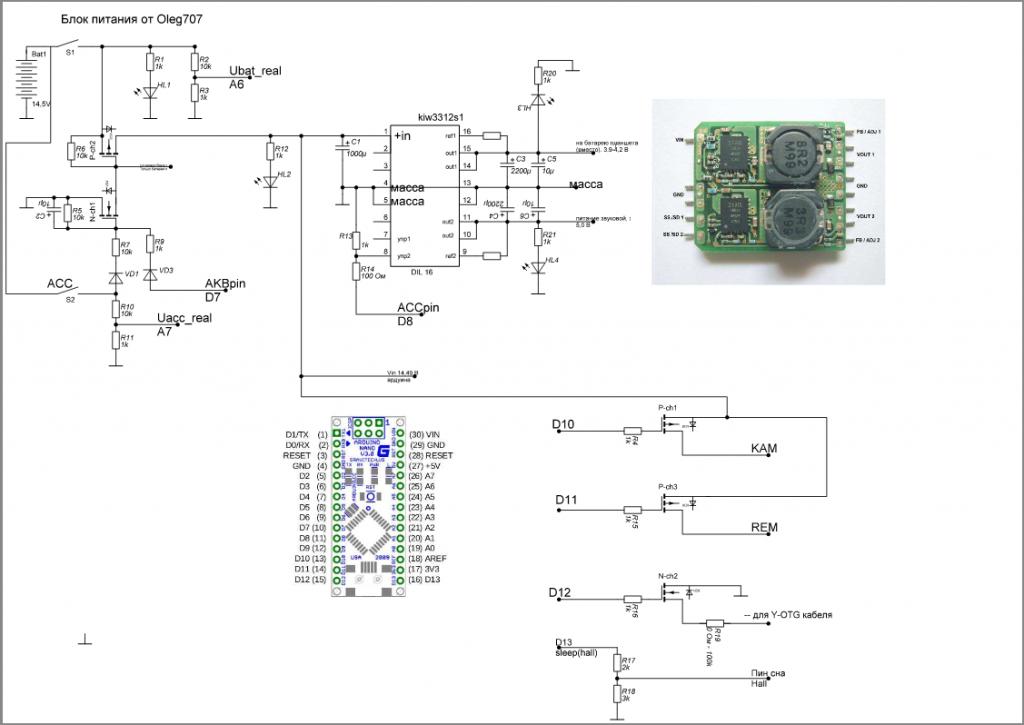
нарисовал пилотный проект, часть обкатана на машине,часть на столе, часть теория.Нажмите на изображение для увеличения
Название: +NANO 707_0_KIW-3312S.lay.jpg
Просмотров: 1378
Размер:	63.1 Кб
ID:	40223 наводок с внешней звуковой НЕТ.
oleg707 вне форума   Ответить с цитированием
Старый 17.06.2015, 00:38   #816
nico_pol
Старший Пользователь
 
Регистрация: 24.04.2012
Возраст: 42
Регион: 47
Сообщений: 154
nico_pol is on a distinguished road
По умолчанию

Цитата:
Сообщение от oleg707 Посмотреть сообщение
мне приехали KIWы, вот они реально маленькие, а кисы мамонты. Бери тогда на LM2596 https://duino.ru/product_info.php/in...yushii-3A.html типа такого.
да чет не хочется опять ждать, уже все компоненты почти собрал.
те что я указал плохие?

Последний раз редактировалось admin; 17.03.2017 в 22:40.
nico_pol вне форума   Ответить с цитированием
Старый 17.06.2015, 01:13   #817
nexus
Старший Пользователь
 
Регистрация: 26.01.2015
Город: Пятигорск
Регион: 26
Машина: VW Caravelle T5 GP 2013
Сообщений: 154
nexus is on a distinguished road
По умолчанию

oleg707, просветите пожалуйста на счет блока питания. Один подстроечник вольтаж, второй-ампераж, а третий ?
__________________
Google Nexus 7 2013 LTE 6.0.1 MOB30X+Root
nexus вне форума   Ответить с цитированием
Старый 17.06.2015, 09:30   #818
sergej1976
Старший Пользователь
 
Регистрация: 16.02.2014
Регион: 34
Сообщений: 177
sergej1976 is on a distinguished road
По умолчанию

Цитата:
Сообщение от nico_pol Посмотреть сообщение
приехали мне KISы, хотел сделать бп как у ROVER http://pccar.ru/showthread.php?t=18695&page=9 но я не думал что они такие маленькие, опыта в пайке таких размеров нет, вот думаю что делать??)))
Можно сделать из обычных компонентов, а не SMD. Маленький резюк выпаиваешь, а впаиваешь обычный на 0,125-0,25Вт. Повышающий резюк тоже 0,125-0,25Вт (фото1). Кондеры обычные можно и рядом с KIS припаять (фото2). Тестер в руки и вообще нет проблем.
Миниатюры
Нажмите на изображение для увеличения
Название: 8.jpg
Просмотров: 974
Размер:	147.6 Кб
ID:	40224   Нажмите на изображение для увеличения
Название: 10.jpg
Просмотров: 984
Размер:	31.5 Кб
ID:	40225  
sergej1976 вне форума   Ответить с цитированием
Старый 17.06.2015, 09:56   #819
nico_pol
Старший Пользователь
 
Регистрация: 24.04.2012
Возраст: 42
Регион: 47
Сообщений: 154
nico_pol is on a distinguished road
По умолчанию

Цитата:
Сообщение от sergej1976 Посмотреть сообщение
Можно сделать из обычных компонентов, а не SMD. Маленький резюк выпаиваешь, а впаиваешь обычный на 0,125-0,25Вт. Повышающий резюк тоже 0,125-0,25Вт (фото1). Кондеры обычные можно и рядом с KIS припаять (фото2). Тестер в руки и вообще нет проблем.
Спасибо, уде рассматриваю такой вариант
nico_pol вне форума   Ответить с цитированием
Старый 17.06.2015, 13:55   #820
oleg707
Гуру
 
Аватар для oleg707
 
Регистрация: 16.04.2014
Возраст: 42
Город: Gdynia
Регион: другой - для добавления сообщить ab
Сообщений: 2,548
oleg707 has a reputation beyond reputeoleg707 has a reputation beyond reputeoleg707 has a reputation beyond reputeoleg707 has a reputation beyond reputeoleg707 has a reputation beyond reputeoleg707 has a reputation beyond reputeoleg707 has a reputation beyond reputeoleg707 has a reputation beyond reputeoleg707 has a reputation beyond reputeoleg707 has a reputation beyond repute
По умолчанию

Цитата:
Сообщение от nexus Посмотреть сообщение
oleg707, просветите пожалуйста на счет блока питания. Один подстроечник вольтаж, второй-ампераж, а третий ?
Я ХЗ, даташит курить надо, лень. http://uncle-sem.livejournal.com/104701.html вот первоисточник идеи. Блок питания на этой хрени работает (вход-21в, выход 1,5-21в)

поигрался с домашним БП. третий подстроечник регулирует напряжение включения третьего светодиода, типа больше напруги, чем настроено.

Выяснил еще одну вещь! выход с дамашнего блока питания (220В - 14В) подключен акустическими проводами 1 или 1,5 мм. около 0,7 метра. При токе 3А(проверял на короткое замыкание) падение тока составило 0.5A !!!!

Ставьте нормальные медные провода в машину.

Последний раз редактировалось oleg707; 29.06.2015 в 01:49. Причина: добавил инфы
oleg707 вне форума   Ответить с цитированием
Ответ


Здесь присутствуют: 1 (пользователей: 0 , гостей: 1)
 

Ваши права в разделе
Вы не можете создавать новые темы
Вы не можете отвечать в темах
Вы не можете прикреплять вложения
Вы не можете редактировать свои сообщения

BB коды Вкл.
Смайлы Вкл.
[IMG] код Вкл.
HTML код Выкл.



Часовой пояс GMT +4, время: 10:47.


Работает на vBulletin® версия 3.8.4.
Copyright ©2000 - 2026, Jelsoft Enterprises Ltd.
Перевод: zCarot