PCCar.ru - Ваш автомобильный компьютер

Вернуться   PCCar.ru - Ваш автомобильный компьютер > MP3Car ТехИнфа > Блоки питания > Разное

Ответ
 
Опции темы Поиск в этой теме
Старый 13.11.2009, 22:35   #801
gen_09
Новый Пользователь
 
Регистрация: 08.11.2009
Регион: 27
Сообщений: 8
gen_09 is on a distinguished road
По умолчанию

Цитата:
Сообщение от Virtual Посмотреть сообщение
штатно нет но мона прикрутить к контролю напр 1 2 нога
зы а зачем во всех топах флудить?
psps если простейший даташит не осилил, уверен что изготовление бп потянеш?, возьми лучше TL494 там 2 операционника по обр связи, вот и сделаешь контроль тока, схема проще однозначно будет. пост 7 данного топика, ноги 15-16
Два, это еще не все, тот топик ближе по теме, но мертвее, дело не в изготовлении, имеется в наличии на данной цацке автопиталово 19вХ4а, требуется же 8а, ключи стоят 60 амперные, на выходе два двухканальных шотки по 5а на канал, т.е. железо как бы должно требуемое вытянуть, дроселя на входе и выходе правда не очень убедительные, но входной еще скромнее выходного, а 7.5а для него штатный режим, вот и хотел убедится что нет контроля, сам ранее с этим не сталкивался вот и обратился к знающим. Сам крайний раз собирал ИИП еще в конце 80 на спектрум и то это были импульсные стабилизаторы на дискретных элементах, на отечественной элементной базе. Блин что то с форумом, картинки принципиально не аттачатся.
gen_09 вне форума   Ответить с цитированием
Старый 13.11.2009, 22:45   #802
Virtual
Гуру
 
Регистрация: 07.11.2009
Возраст: 50
Регион: 02
Машина: Hyundai Accent :)
Сообщений: 1,361
Virtual has a spectacular aura aboutVirtual has a spectacular aura about
По умолчанию

тады смотри обвязку ног 1 и 2 больше некуда токовый контроль прикрутить, этому как и 494му глубоко на ток, т.к. силовые ключи внешние. тут главное с сечением магнитопровода не "пролететь" ну нагрев о этом быстро скажет,
и падение напруги. (насыщение магнитопровода)
Virtual вне форума   Ответить с цитированием
Старый 14.11.2009, 10:11   #803
gen_09
Новый Пользователь
 
Регистрация: 08.11.2009
Регион: 27
Сообщений: 8
gen_09 is on a distinguished road
По умолчанию

Цитата:
Сообщение от Virtual Посмотреть сообщение
тады смотри обвязку ног 1 и 2 больше некуда токовый контроль прикрутить, этому как и 494му глубоко на ток, т.к. силовые ключи внешние. тут главное с сечением магнитопровода не "пролететь" ну нагрев о этом быстро скажет,
и падение напруги. (насыщение магнитопровода)
Благодарствую за рекомендации
gen_09 вне форума   Ответить с цитированием
Старый 17.11.2009, 18:45   #804
Buffer
Старший Пользователь
 
Регистрация: 20.05.2009
Регион: другой - для добавления сообщить ab
Сообщений: 276
Buffer is on a distinguished road
По умолчанию

один АТХ переделал, да испытать не получается, нету источника питания 12в хорошего...

Вопрос - есть у меня несколько одинаковых импульсных блоков на 12в ток 5.5А каждый. Можно ли их соединить в параллель чтоб ток 11А получить ? Иль возникнут проблемы ?
__________________
--------------------------------------------
CarPC в Опель Мерива / Opel Meriva v.3
http://pccar.ru/showthread.php?t=21371
Buffer вне форума   Ответить с цитированием
Старый 18.11.2009, 16:09   #805
Virtual
Гуру
 
Регистрация: 07.11.2009
Возраст: 50
Регион: 02
Машина: Hyundai Accent :)
Сообщений: 1,361
Virtual has a spectacular aura aboutVirtual has a spectacular aura about
По умолчанию

если они одинаковые (выходное напр максимально одинаковое) то скорее всего можно, т.к. сопротивление проводников от этих бп, боле-менее согласует нагрузки оных.
Virtual вне форума   Ответить с цитированием
Старый 20.11.2009, 16:06   #806
Buffer
Старший Пользователь
 
Регистрация: 20.05.2009
Регион: другой - для добавления сообщить ab
Сообщений: 276
Buffer is on a distinguished road
По умолчанию

К сожалению в первом мной переделанном АТХ блоке (с перемотнкой первички транса) после испытаний с нагрузкой в качестве 12 вольновых лампочек повидимому что-то сгорело. Буду с ним разбираться позже.

Ещё попали ко мне недавно на опыты несколько одинаковых АТХ-блоков питания на TL494. Даже их схема в сети нашлась.

Хочу попробовать переделать по схеме без перемотки транса (по принцыпу автотрансформатора, автор vab3 http://pccar.ru/showpost.php?p=110711&postcount=574)

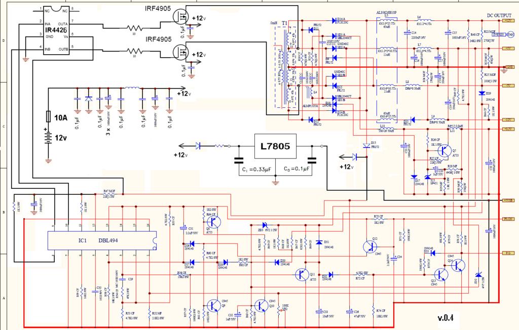
В приложении привожу оригинальную схему и схему переделки. "Лишние" детали схемы закрашены а изменения обозначены жирными черными линиями. Прошу прокоментировать, все ли правильно. Еще диод Д15 я так понимаю не нужен ?
Миниатюры
Нажмите на изображение для увеличения
Название: ATX_220v.jpg
Просмотров: 1211
Размер:	135.6 Кб
ID:	13935   Нажмите на изображение для увеличения
Название: ATX_12v_v0.4.jpg
Просмотров: 16955
Размер:	108.1 Кб
ID:	13957  
__________________
--------------------------------------------
CarPC в Опель Мерива / Opel Meriva v.3
http://pccar.ru/showthread.php?t=21371

Последний раз редактировалось Buffer; 23.11.2009 в 15:23.
Buffer вне форума   Ответить с цитированием
Старый 20.11.2009, 18:07   #807
Virtual
Гуру
 
Регистрация: 07.11.2009
Возраст: 50
Регион: 02
Машина: Hyundai Accent :)
Сообщений: 1,361
Virtual has a spectacular aura aboutVirtual has a spectacular aura about
По умолчанию

д15нужен прсто он неправильно подключен, обьедени его и ниже катоды
Virtual вне форума   Ответить с цитированием
Старый 20.11.2009, 18:24   #808
Buffer
Старший Пользователь
 
Регистрация: 20.05.2009
Регион: другой - для добавления сообщить ab
Сообщений: 276
Buffer is on a distinguished road
По умолчанию

Цитата:
Сообщение от Virtual Посмотреть сообщение
д15нужен прсто он неправильно подключен, обьедени его и ниже катоды
Не совсем вас понял. Вы имеете в виду, что на оригинальной схеме ошибка и он неправильно подключён ?

Просто второй диод который ниже я добавил сам, по аналогии с другими приведенными в этом топике схемами. Через него подается питание на ТЛ494.
__________________
--------------------------------------------
CarPC в Опель Мерива / Opel Meriva v.3
http://pccar.ru/showthread.php?t=21371
Buffer вне форума   Ответить с цитированием
Старый 20.11.2009, 18:34   #809
Virtual
Гуру
 
Регистрация: 07.11.2009
Возраст: 50
Регион: 02
Машина: Hyundai Accent :)
Сообщений: 1,361
Virtual has a spectacular aura aboutVirtual has a spectacular aura about
По умолчанию

всеправильно. в оригинальной схеме это д15 и д14 . = двойное питание
1. от дежурки (от бортового 12в)
2. и от выходного 12в (когда бп запустится).
тоесть оставь д15 в покое, а на д14 подавай 12в.
Virtual вне форума   Ответить с цитированием
Старый 20.11.2009, 18:40   #810
Buffer
Старший Пользователь
 
Регистрация: 20.05.2009
Регион: другой - для добавления сообщить ab
Сообщений: 276
Buffer is on a distinguished road
По умолчанию

Цитата:
Сообщение от Virtual Посмотреть сообщение
всеправильно. в оригинальной схеме это д15 и д14 . = двойное питание
1. от дежурки (от бортового 12в)
2. и от выходного 12в (когда бп запустится).
тоесть оставь д15 в покое, а на д14 подавай 12в.
спасибо, понял, сейчас исправлю
__________________
--------------------------------------------
CarPC в Опель Мерива / Opel Meriva v.3
http://pccar.ru/showthread.php?t=21371
Buffer вне форума   Ответить с цитированием
Ответ


Здесь присутствуют: 1 (пользователей: 0 , гостей: 1)
 

Ваши права в разделе
Вы не можете создавать новые темы
Вы не можете отвечать в темах
Вы не можете прикреплять вложения
Вы не можете редактировать свои сообщения

BB коды Вкл.
Смайлы Вкл.
[IMG] код Вкл.
HTML код Выкл.



Часовой пояс GMT +4, время: 04:05.


Работает на vBulletin® версия 3.8.4.
Copyright ©2000 - 2026, Jelsoft Enterprises Ltd.
Перевод: zCarot