PCCar.ru - Ваш автомобильный компьютер

Вернуться   PCCar.ru - Ваш автомобильный компьютер > MP3Car ТехИнфа > AndroidCar > Питание

Результаты опроса: Писать ли про развитие проекта, или пофиг, есть свой и работает.
Пиши дальше 210 96.33%
Не пиши, лучше займись чем нибудь (другим) полезным. 8 3.67%
Голосовавшие: 218. Вы ещё не голосовали в этом опросе

Ответ
 
Опции темы Поиск в этой теме
Старый 29.05.2016, 17:13   #431
oleg707
Гуру
 
Аватар для oleg707
 
Регистрация: 16.04.2014
Возраст: 42
Город: Gdynia
Регион: другой - для добавления сообщить ab
Сообщений: 2,548
oleg707 has a reputation beyond reputeoleg707 has a reputation beyond reputeoleg707 has a reputation beyond reputeoleg707 has a reputation beyond reputeoleg707 has a reputation beyond reputeoleg707 has a reputation beyond reputeoleg707 has a reputation beyond reputeoleg707 has a reputation beyond reputeoleg707 has a reputation beyond reputeoleg707 has a reputation beyond repute
По умолчанию

Ну да, 555 в режиме срабатывания через время, отдельная ножка проца на сброс таймера и полевик на питание проца. Только место это займёт, и много, даже на смд компонентах.
Так что овчина выделки не стоит. Скорее всего просто забью.
oleg707 вне форума   Ответить с цитированием
Старый 29.05.2016, 20:57   #432
Az0m@
Старший Пользователь
 
Регистрация: 07.01.2016
Регион: 02
Сообщений: 152
Az0m@ is on a distinguished road
По умолчанию

Цитата:
Сообщение от oleg707 Посмотреть сообщение
Прошивка какая? У меня цианоген мод стоял, там выбирается куда звук выводить, когда на док станции стоит. И выход звука я как раз изначально брал с этого же пого - средние пины, напрямую на усилитель. Заодно про максимальную громкость в наушниках не ругалось.
Посмотри в настройках, можно ли звук в режиме дока вывести на динамики?
Или подавай 5вольт не на пого, а на юсб.
на сегодняшний день у вас этот момент на планшете как подключен?

P.S. перепрошился на аутодроид с ядром даниэля... проблема исчезла. теперь дело осталось за малым.... настроить и автоматизировать основные процессы в системе... -) Надеюсь Oleg и тут подскажет основные моменты за имением уже наработанного опыта в эксплуатации системы

Последний раз редактировалось Az0m@; 29.05.2016 в 22:14.
Az0m@ вне форума   Ответить с цитированием
Старый 30.05.2016, 00:07   #433
T_r_D
Старший Пользователь
 
Регистрация: 03.07.2015
Регион: 77, 97, 99, 177
Сообщений: 372
T_r_D is a jewel in the roughT_r_D is a jewel in the roughT_r_D is a jewel in the rough
По умолчанию

oleg707 Фиговый вариант забивать.
На СМД много места не сожрёт, да и не так это критично как разбирать пол салона
В моём случае чтоб долезть до платы придётся среднею часть торпеды разобрать, часть тоннеля КПП и вынуть магнитолу.
T_r_D вне форума   Ответить с цитированием
Старый 30.05.2016, 01:14   #434
yuriy m
Старший Пользователь
 
Регистрация: 13.11.2011
Возраст: 47
Город: Гомель BY
Регион: 03
Машина: Гольф2 -> Lancia Zeta
Сообщений: 376
yuriy m is a jewel in the roughyuriy m is a jewel in the roughyuriy m is a jewel in the rough
По умолчанию

Цитата:
Сообщение от T_r_D Посмотреть сообщение
oleg707 Фиговый вариант забивать.
На СМД много места не сожрёт, да и не так это критично как разбирать пол салона
В моём случае чтоб долезть до платы придётся среднею часть торпеды разобрать, часть тоннеля КПП и вынуть магнитолу.
Отключи плюс на несколько секунд
__________________
Управление под ANDROID ... http://www.pccar.ru/showthread.php?t=24001
Мой старый проект http://www.pccar.ru/showthread.php?t=18038
yuriy m вне форума   Ответить с цитированием
Старый 30.05.2016, 12:05   #435
T_r_D
Старший Пользователь
 
Регистрация: 03.07.2015
Регион: 77, 97, 99, 177
Сообщений: 372
T_r_D is a jewel in the roughT_r_D is a jewel in the roughT_r_D is a jewel in the rough
По умолчанию

Проще псину на 555 собрать
T_r_D вне форума   Ответить с цитированием
Старый 30.05.2016, 13:38   #436
oleg707
Гуру
 
Аватар для oleg707
 
Регистрация: 16.04.2014
Возраст: 42
Город: Gdynia
Регион: другой - для добавления сообщить ab
Сообщений: 2,548
oleg707 has a reputation beyond reputeoleg707 has a reputation beyond reputeoleg707 has a reputation beyond reputeoleg707 has a reputation beyond reputeoleg707 has a reputation beyond reputeoleg707 has a reputation beyond reputeoleg707 has a reputation beyond reputeoleg707 has a reputation beyond reputeoleg707 has a reputation beyond reputeoleg707 has a reputation beyond repute
По умолчанию

Цитата:
Сообщение от T_r_D Посмотреть сообщение
Проще псину на 555 собрать
надо понаблюдать. у меня зависание обычно приходят, когда руками лезу.
Если ездить - просто работает.
То, что я делаю умное мигание светодиодом, вотчдоги и прочее - это от нефиг делать шлифовка и оптимизация. Заодно навыки программирования качаю.
oleg707 вне форума   Ответить с цитированием
Старый 30.05.2016, 22:18   #437
Az0m@
Старший Пользователь
 
Регистрация: 07.01.2016
Регион: 02
Сообщений: 152
Az0m@ is on a distinguished road
По умолчанию

Цитата:
Сообщение от oleg707 Посмотреть сообщение
добавил усреднение по замерам U. на столе работает, посмотрим, как в машине будет.
залил данный скетч себе... заливка прошла успешно. но светодиоды никак не регируют на статус работы.

P.S.
я правильно понимаю что выход 4 пина (минус для Y-OTG) нужен когда к планшету подключено только одно устройство... а в случае подключения USB хаба, вместо него сам хаб запитываем через 14 пин (+5В)... а к планшету его подключаем напрямую через обычный OTG
Az0m@ вне форума   Ответить с цитированием
Старый 30.05.2016, 22:57   #438
oleg707
Гуру
 
Аватар для oleg707
 
Регистрация: 16.04.2014
Возраст: 42
Город: Gdynia
Регион: другой - для добавления сообщить ab
Сообщений: 2,548
oleg707 has a reputation beyond reputeoleg707 has a reputation beyond reputeoleg707 has a reputation beyond reputeoleg707 has a reputation beyond reputeoleg707 has a reputation beyond reputeoleg707 has a reputation beyond reputeoleg707 has a reputation beyond reputeoleg707 has a reputation beyond reputeoleg707 has a reputation beyond reputeoleg707 has a reputation beyond repute
По умолчанию

Цитата:
Сообщение от Az0m@ Посмотреть сообщение
залил данный скетч себе... заливка прошла успешно. но светодиоды никак не регируют на статус работы.

P.S.
я правильно понимаю что выход 4 пина (минус для Y-OTG) нужен когда к планшету подключено только одно устройство... а в случае подключения USB хаба, вместо него сам хаб запитываем через 14 пин (+5В)... а к планшету его подключаем напрямую через обычный OTG
при подаче +30(акб) и асс светик на 13 пине мигает равномерно раз в 0,5 сек
при +30 выше 12 В и асс =0 быстрые вспышки.
при +30 10в светик не горит.

if (flagAKB == 0 ){blink_mode = modes[0];} // индикация напруги батареи на ардуинине.- низкое напряжение АКБ авто
if (flagAKB == 1 && flagACC == 1) {blink_mode = modes[2];} //- нормальное напряжение, включено ACC, рабочий режим.
if (flagAKB == 1 && flagACC == 0) {blink_mode = modes[6];} //- нормальное напряжение АКБ авто, ACC выключено.
для контроля можно подключить дисплей по i2c или активировать в скетче монитор ком порта.
померяй вольтметром напряжение на ардуине на А0 и А1 при подаче 12В на схему. около 3В должно приходить.( это с делителя).

4 пин юсб нужно передёргивать для стабильной работы. питание хаба +5в брать с блока, для питания звуковой мне хватает планшета напрямую.
oleg707 вне форума   Ответить с цитированием
Старый 30.05.2016, 23:23   #439
Az0m@
Старший Пользователь
 
Регистрация: 07.01.2016
Регион: 02
Сообщений: 152
Az0m@ is on a distinguished road
По умолчанию

Цитата:
Сообщение от oleg707 Посмотреть сообщение
для контроля можно подключить дисплей по i2c или активировать в скетче монитор ком порта.
померяй вольтметром напряжение на ардуине на А0 и А1 при подаче 12В на схему. около 3В должно приходить.( это с делителя).
увы дисплея пока под рукой нету.. вольтметром на обоих выводах 4.11В
Цитата:
Сообщение от oleg707 Посмотреть сообщение
питание хаба +5в брать с блока, для питания звуковой мне хватает планшета напрямую.
а питание хаба все таки брать с 14пина (+5В) или надо со 2ого пина?
Az0m@ вне форума   Ответить с цитированием
Старый 30.05.2016, 23:56   #440
oleg707
Гуру
 
Аватар для oleg707
 
Регистрация: 16.04.2014
Возраст: 42
Город: Gdynia
Регион: другой - для добавления сообщить ab
Сообщений: 2,548
oleg707 has a reputation beyond reputeoleg707 has a reputation beyond reputeoleg707 has a reputation beyond reputeoleg707 has a reputation beyond reputeoleg707 has a reputation beyond reputeoleg707 has a reputation beyond reputeoleg707 has a reputation beyond reputeoleg707 has a reputation beyond reputeoleg707 has a reputation beyond reputeoleg707 has a reputation beyond repute
По умолчанию

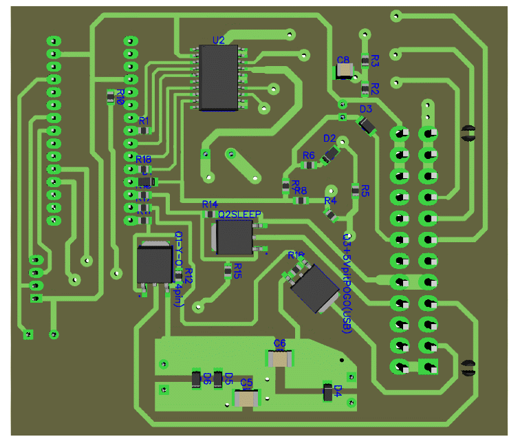
немного подправил БП-5. Чтобы можно было юсб подключать без помех.В 5_43 версии мешает, нужно для отладки. Мне в принципе не надо, но вдруг кому пригодится.
44.rar
Миниатюры
Нажмите на изображение для увеличения
Название: 3d_5_44_diptrace.gif
Просмотров: 666
Размер:	82.5 Кб
ID:	43906   Нажмите на изображение для увеличения
Название: 3d__5_44_diptrace.gif
Просмотров: 897
Размер:	69.6 Кб
ID:	43907  
oleg707 вне форума   Ответить с цитированием
Ответ

Метки
arduino, nexus7, блок питания, блок питания планшета


Здесь присутствуют: 7 (пользователей: 0 , гостей: 7)
 

Ваши права в разделе
Вы не можете создавать новые темы
Вы не можете отвечать в темах
Вы не можете прикреплять вложения
Вы не можете редактировать свои сообщения

BB коды Вкл.
Смайлы Вкл.
[IMG] код Вкл.
HTML код Выкл.



Часовой пояс GMT +4, время: 05:32.


Работает на vBulletin® версия 3.8.4.
Copyright ©2000 - 2026, Jelsoft Enterprises Ltd.
Перевод: zCarot