PCCar.ru - Ваш автомобильный компьютер

Вернуться   PCCar.ru - Ваш автомобильный компьютер > MP3Car ТехИнфа > Разработка устройств

Ответ
 
Опции темы Поиск в этой теме
Старый 01.08.2014, 16:03   #31
silver_a44q
Новый Пользователь
 
Регистрация: 22.05.2014
Возраст: 43
Город: Казань
Регион: 16, 116
Машина: Витара
Сообщений: 6
silver_a44q is on a distinguished road
По умолчанию

Всем привет.
Тему про айнет контроллер на "магнитоле" прочитал всю, но доп устройство мне не нужно. Примерно хочется, чтобы выглядело так
CarPC -> Com port-> TTL -> Ai-Net -> PHA-H700.
Не могу найти программу для com порта, которая бы "слушала" линию, на определенный вопрос давала бы нужный ответ, и несколько программируемых софт кнопок для подачи команд.
Может подскажите где примерно похожую программу поискать? Заранее спасибо.
silver_a44q вне форума   Ответить с цитированием
Старый 01.08.2014, 16:06   #32
didos
Старший Пользователь
 
Аватар для didos
 
Регистрация: 28.01.2008
Город: Минск
Регион: Беларусь
Машина: Touareg
Сообщений: 120
didos is on a distinguished road
По умолчанию

попробуй http://www.chiark.greenend.org.uk/~sgtatham/putty/
__________________
Touareg
didos вне форума   Ответить с цитированием
Старый 02.08.2014, 09:49   #33
silver_a44q
Новый Пользователь
 
Регистрация: 22.05.2014
Возраст: 43
Город: Казань
Регион: 16, 116
Машина: Витара
Сообщений: 6
silver_a44q is on a distinguished road
По умолчанию

Цитата:
Сообщение от didos Посмотреть сообщение
Спасибо. Этой прогой пользуюсь постоянно для настройки оборудования.
Мне нужно чтобы прога сама отвечала на запрос от процессора.
silver_a44q вне форума   Ответить с цитированием
Старый 08.08.2014, 12:50   #34
silver_a44q
Новый Пользователь
 
Регистрация: 22.05.2014
Возраст: 43
Город: Казань
Регион: 16, 116
Машина: Витара
Сообщений: 6
silver_a44q is on a distinguished road
По умолчанию

Нашел отличную под это дело программу Advanced Serial Port Monitor 4.4
Есть скрипты, автоответ, горячие кнопки. Но блин платная
silver_a44q вне форума   Ответить с цитированием
Старый 17.09.2014, 02:14   #35
kostya740
Старший Пользователь
 
Регистрация: 18.10.2008
Возраст: 43
Город: Одесса
Регион: Украина
Машина: 1999\BMW\E38 740
Сообщений: 837
kostya740 is a jewel in the roughkostya740 is a jewel in the roughkostya740 is a jewel in the rough
По умолчанию

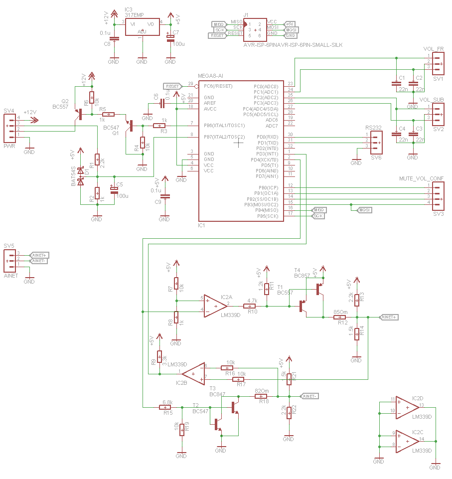
Начал разработку управления процессором 701. Автономная система, без использования компьютера/планшета.
Блок будет иметь входы
1. +12В
2. GND
3. АСС_IN
4. ACC_OUT

Управление
1. Енкодер для громкости общей
2. кнопки VOL+/VOL- и MUTE
3. Энкодер для канала SUB
4. Комфорт - для перехода в комфортный режим при работе парктроника/телефонной связи/другое. Выставляет низкий уровень громкости или MUTE.
5. RS232 TTL для управления входами и пресетами.
Миниатюры
Нажмите на изображение для увеличения
Название: Безымянный.png
Просмотров: 1007
Размер:	70.4 Кб
ID:	37165   Нажмите на изображение для увеличения
Название: Безымянный1.png
Просмотров: 1437
Размер:	37.6 Кб
ID:	37166  

Последний раз редактировалось kostya740; 17.09.2014 в 10:59.
kostya740 вне форума   Ответить с цитированием
Старый 17.09.2014, 10:02   #36
nikolna
Старший Пользователь
 
Аватар для nikolna
 
Регистрация: 04.10.2010
Возраст: 41
Город: Нижний Новгород
Регион: 52
Машина: Mercury Mariner
Сообщений: 312
nikolna is a jewel in the roughnikolna is a jewel in the roughnikolna is a jewel in the rough
По умолчанию

Цитата:
Сообщение от kostya740 Посмотреть сообщение
Начал разработку управления процессором 701. Автономная система, без использования компьютера/планшета.
Отличная новость, дома есть процессорный усь alpine mra-f350, готов поучаствовать в тестировании
nikolna вне форума   Ответить с цитированием
Старый 23.09.2014, 20:16   #37
Бодрый марк
Старший Пользователь
 
Аватар для Бодрый марк
 
Регистрация: 19.02.2007
Город: Новосибирск
Регион: 54
Машина: Jaguar XJ 3.0 SC AWD Premium Luxury
Сообщений: 111
Бодрый марк is on a distinguished road
По умолчанию

Цитата:
Сообщение от silver_a44q Посмотреть сообщение
Нашел отличную под это дело программу Advanced Serial Port Monitor 4.4
Есть скрипты, автоответ, горячие кнопки. Но блин платная
https://sites.google.com/site/terminalbpp/
__________________
Wanderer at markx-club.ru
Бодрый марк вне форума   Ответить с цитированием
Старый 24.09.2014, 14:59   #38
silver_a44q
Новый Пользователь
 
Регистрация: 22.05.2014
Возраст: 43
Город: Казань
Регион: 16, 116
Машина: Витара
Сообщений: 6
silver_a44q is on a distinguished road
По умолчанию

Цитата:
Сообщение от Бодрый марк Посмотреть сообщение
Спасибо. Тоже ее нашел уже. Сижу делфи изучаю, хочу сам прогу написать. Из икара или центрофуги этими программами работать не удобно.
silver_a44q вне форума   Ответить с цитированием
Старый 24.09.2014, 15:04   #39
silver_a44q
Новый Пользователь
 
Регистрация: 22.05.2014
Возраст: 43
Город: Казань
Регион: 16, 116
Машина: Витара
Сообщений: 6
silver_a44q is on a distinguished road
По умолчанию

Цитата:
Сообщение от kostya740 Посмотреть сообщение
Начал разработку управления процессором 701. Автономная система, без использования компьютера/планшета.
Блок будет иметь входы
1. +12В
2. GND
3. АСС_IN
4. ACC_OUT

Управление
1. Енкодер для громкости общей
2. кнопки VOL+/VOL- и MUTE
3. Энкодер для канала SUB
4. Комфорт - для перехода в комфортный режим при работе парктроника/телефонной связи/другое. Выставляет низкий уровень громкости или MUTE.
5. RS232 TTL для управления входами и пресетами.
Красиво. А hex файлик выложишь или он платный будет?
silver_a44q вне форума   Ответить с цитированием
Старый 24.10.2014, 16:35   #40
SHMN
Новый Пользователь
 
Регистрация: 05.11.2009
Регион: 77, 97, 99, 177
Сообщений: 12
SHMN is on a distinguished road
По умолчанию

как движется разработка?! готов присоединится. сам владею F350.
SHMN вне форума   Ответить с цитированием
Ответ


Здесь присутствуют: 1 (пользователей: 0 , гостей: 1)
 

Ваши права в разделе
Вы не можете создавать новые темы
Вы не можете отвечать в темах
Вы не можете прикреплять вложения
Вы не можете редактировать свои сообщения

BB коды Вкл.
Смайлы Вкл.
[IMG] код Вкл.
HTML код Выкл.



Часовой пояс GMT +4, время: 12:42.


Работает на vBulletin® версия 3.8.4.
Copyright ©2000 - 2026, Jelsoft Enterprises Ltd.
Перевод: zCarot