PCCar.ru - Ваш автомобильный компьютер

Вернуться   PCCar.ru - Ваш автомобильный компьютер > MP3Car ТехИнфа > Блоки питания > Самодельные блоки питания

Ответ
 
Опции темы Поиск в этой теме
Старый 29.05.2009, 16:13   #301
biver72
Новый Пользователь
 
Аватар для biver72
 
Регистрация: 04.11.2007
Возраст: 53
Город: Блага
Регион: 28
Машина: Ипсум97,SXM10, 3S-FE.
Сообщений: 19
biver72 is on a distinguished road
По умолчанию

Давайте все дружно попросим:
Дя-я-я-яденька-а-а, переконвертируй пли-и-и-иззз
__________________
Marino92-любимая добьёт.
Ипс97, SXM-10, 3S-FE.
Наклейки Drom...
biver72 вне форума   Ответить с цитированием
Старый 29.05.2009, 16:40   #302
biver72
Новый Пользователь
 
Аватар для biver72
 
Регистрация: 04.11.2007
Возраст: 53
Город: Блага
Регион: 28
Машина: Ипсум97,SXM10, 3S-FE.
Сообщений: 19
biver72 is on a distinguished road
По умолчанию

Просим! Просим! Шибко хочется схему заценить...пожалуйста!
__________________
Marino92-любимая добьёт.
Ипс97, SXM-10, 3S-FE.
Наклейки Drom...
biver72 вне форума   Ответить с цитированием
Старый 30.05.2009, 01:55   #303
bfom
Старший Пользователь
 
Аватар для bfom
 
Регистрация: 07.02.2009
Возраст: 49
Город: Севастополь
Регион: другой - для добавления сообщить ab
Машина: Chevrolet Tacuma 2004
Сообщений: 362
bfom is a jewel in the roughbfom is a jewel in the roughbfom is a jewel in the roughbfom is a jewel in the rough
По умолчанию

Цитата:
Сообщение от biver72 Посмотреть сообщение
Просим! Просим! Шибко хочется схему заценить...пожалуйста!
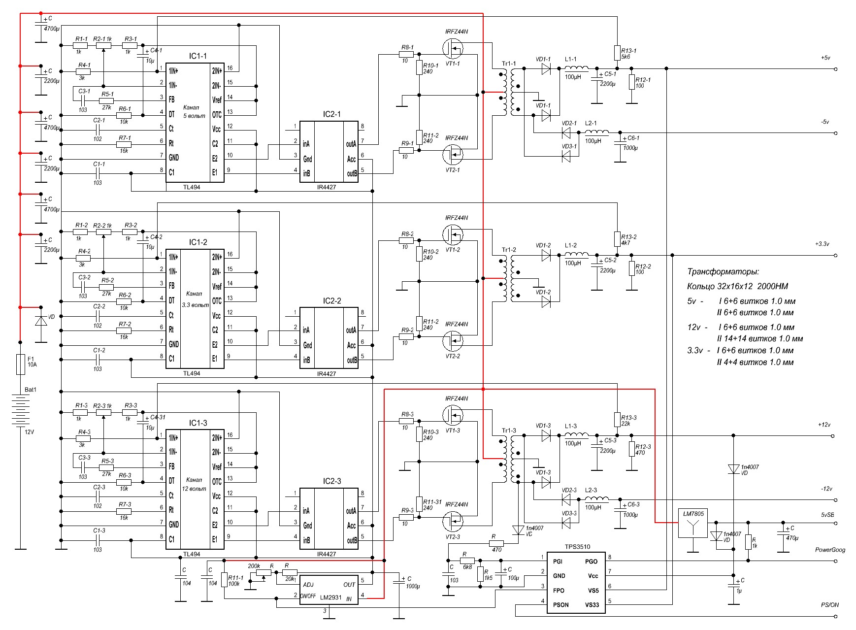
Открыл 6-м
Миниатюры
Нажмите на изображение для увеличения
Название: 5.JPG
Просмотров: 1376
Размер:	336.8 Кб
ID:	11297  
bfom вне форума   Ответить с цитированием
Старый 30.05.2009, 04:31   #304
Gosha39
Старший Пользователь
 
Регистрация: 22.08.2007
Возраст: 45
Город: Верхняя Салда
Регион: 66, 96
Машина: 2001\Toyota\Corolla
Сообщений: 354
Gosha39 will become famous soon enough
По умолчанию

Извеняюсь, что не ответил. Занят ремонтом дома!

На макетке получится, но будут самовозбуды и ещё какаянибудь бяка!

cxem.net - на сайте найдёте: как просверлить, отрисовать, протравить, залудить и тд.
__________________
Мой проект - http://pccar.ru/showthread.php?t=5969
Комп - БП-G39, AsusP5PE-VM, CPU-Intel 2.2Ггц, ОЗУ-1Гб, HDD - Hitachi 2.5" 160Gb, Audygi 2, LILLIPUT GL629, Камера-RV-C270E.
Фронт - Steg K2/01 на Focal 165 VR.
Саб - ЗЯ .......... пока курит
Gosha39 вне форума   Ответить с цитированием
Старый 30.05.2009, 07:47   #305
biver72
Новый Пользователь
 
Аватар для biver72
 
Регистрация: 04.11.2007
Возраст: 53
Город: Блага
Регион: 28
Машина: Ипсум97,SXM10, 3S-FE.
Сообщений: 19
biver72 is on a distinguished road
По умолчанию

2bfom: Огромное спасибо, буду ваять! (+1)
2Gosha39: Спасибо за разработку, удачи в ремонте дома, не пропадай!
__________________
Marino92-любимая добьёт.
Ипс97, SXM-10, 3S-FE.
Наклейки Drom...
biver72 вне форума   Ответить с цитированием
Старый 05.06.2009, 22:34   #306
biver72
Новый Пользователь
 
Аватар для biver72
 
Регистрация: 04.11.2007
Возраст: 53
Город: Блага
Регион: 28
Машина: Ипсум97,SXM10, 3S-FE.
Сообщений: 19
biver72 is on a distinguished road
По умолчанию

Крраткий отчёт:
плата-оригинал, схема-номиналы-оригинал, +5, +3,3 +12 - вааще мазя! Нагрузку тащат конскую, вопросов нет!
Проблема - занижены отрицательные напруги: -5:= -0,5, -12:= -1,5. ?????????
Диоды в этих цепях включены правильно и исправны. ХЕЛП МИ!
И ещё: для чего нужна регулировка Uвых. в LM2931 ? В пределах изменяется форма "ШИМа". Скоко должно быть у нё на выходе? Интуитивно поставил 10в.
пс:
Может ветку недокурил, не пинайте...
__________________
Marino92-любимая добьёт.
Ипс97, SXM-10, 3S-FE.
Наклейки Drom...
biver72 вне форума   Ответить с цитированием
Старый 05.06.2009, 22:48   #307
biver72
Новый Пользователь
 
Аватар для biver72
 
Регистрация: 04.11.2007
Возраст: 53
Город: Блага
Регион: 28
Машина: Ипсум97,SXM10, 3S-FE.
Сообщений: 19
biver72 is on a distinguished road
По умолчанию

...и бацилограф криминала не показывает...выкидываею диоды по минусу-ток на х.х. падает на 0,2а. ???
Ваще непонятки...
Щас попробую фотки скинуть...
И ещё: тр-ры намотаны диам.1,6мм, греется чисто провод. Значительно. ???
__________________
Marino92-любимая добьёт.
Ипс97, SXM-10, 3S-FE.
Наклейки Drom...
biver72 вне форума   Ответить с цитированием
Старый 05.06.2009, 23:18   #308
biver72
Новый Пользователь
 
Аватар для biver72
 
Регистрация: 04.11.2007
Возраст: 53
Город: Блага
Регион: 28
Машина: Ипсум97,SXM10, 3S-FE.
Сообщений: 19
biver72 is on a distinguished road
По умолчанию

Уточнение: на х.х. +5, -5, нагружаю +5 лампочкой (12в, 45вт.) по -5 подскакивает дот -9в. намана? или у меня лыжЫ не едут?
__________________
Marino92-любимая добьёт.
Ипс97, SXM-10, 3S-FE.
Наклейки Drom...
biver72 вне форума   Ответить с цитированием
Старый 07.06.2009, 23:25   #309
Gosha39
Старший Пользователь
 
Регистрация: 22.08.2007
Возраст: 45
Город: Верхняя Салда
Регион: 66, 96
Машина: 2001\Toyota\Corolla
Сообщений: 354
Gosha39 will become famous soon enough
По умолчанию

На LM 10V вроди на 2ю ногу - Читай ветку всё разжовано.
Минусовые напруги должны быть даже чють выше номинала, но так сильно их не надо нагружать, если нагрузить -12 - 1А МАХ и -5 - 0.4А МАХ напруга в пределах 5% то всё гуд!
Рабочая температура трансов 70 градусов норма !!!
__________________
Мой проект - http://pccar.ru/showthread.php?t=5969
Комп - БП-G39, AsusP5PE-VM, CPU-Intel 2.2Ггц, ОЗУ-1Гб, HDD - Hitachi 2.5" 160Gb, Audygi 2, LILLIPUT GL629, Камера-RV-C270E.
Фронт - Steg K2/01 на Focal 165 VR.
Саб - ЗЯ .......... пока курит
Gosha39 вне форума   Ответить с цитированием
Старый 08.06.2009, 10:16   #310
biver72
Новый Пользователь
 
Аватар для biver72
 
Регистрация: 04.11.2007
Возраст: 53
Город: Блага
Регион: 28
Машина: Ипсум97,SXM10, 3S-FE.
Сообщений: 19
biver72 is on a distinguished road
По умолчанию

Кстати, трансы намотал на сердечники дросселей групповой защиты от комповых бп. Тем же проводом.Не заливал.Работают, подогреваются градусов 70. Седня перемотал проводом диам. 1,6мм на правильных кольцах. Выпилю радиаторы для диодов, буду нагружать. Не хочу ставить вентиляторы!
По минусам вопросы остались. Посмотрим после замены трансов.
2Gosha: Спасибо, буду донимать ещё
__________________
Marino92-любимая добьёт.
Ипс97, SXM-10, 3S-FE.
Наклейки Drom...
biver72 вне форума   Ответить с цитированием
Ответ


Здесь присутствуют: 1 (пользователей: 0 , гостей: 1)
 

Ваши права в разделе
Вы не можете создавать новые темы
Вы не можете отвечать в темах
Вы не можете прикреплять вложения
Вы не можете редактировать свои сообщения

BB коды Вкл.
Смайлы Вкл.
[IMG] код Вкл.
HTML код Выкл.



Часовой пояс GMT +4, время: 16:09.


Работает на vBulletin® версия 3.8.4.
Copyright ©2000 - 2026, Jelsoft Enterprises Ltd.
Перевод: zCarot