PCCar.ru - Ваш автомобильный компьютер

Вернуться   PCCar.ru - Ваш автомобильный компьютер > MP3Car ТехИнфа > Блоки питания > Разное

Ответ
 
Опции темы Поиск в этой теме
Старый 17.11.2008, 18:25   #271
johni
Старший Пользователь
 
Аватар для johni
 
Регистрация: 04.09.2007
Возраст: 51
Город: Москва
Регион: 40
Машина: Mitsubishi Outlander + Mazda MPVII V6 3L + Peugeot 307SW
Сообщений: 461
johni is a jewel in the roughjohni is a jewel in the roughjohni is a jewel in the rough
По умолчанию

Продолжая свою идею сёдня прикупил выключатель массы от газели.
Всё протянуто осталось купить акум .
Летом ездил на природу с ночёвкой и как результат акум в ноль .
Благо сняли с другого авто акум и через монтировки и удлинители от ключей (воротки)
коекак запустил .
Миниатюры
Нажмите на изображение для увеличения
Название: Безымянный.JPG
Просмотров: 1755
Размер:	16.6 Кб
ID:	8371   Нажмите на изображение для увеличения
Название: 11111.jpg
Просмотров: 603
Размер:	17.9 Кб
ID:	13388  
Изображения
 

Последний раз редактировалось johni; 14.10.2009 в 10:47.
johni вне форума   Ответить с цитированием
Старый 01.12.2008, 14:33   #272
Regressor
Пользователь
 
Регистрация: 18.11.2008
Возраст: 47
Город: Хабаровск
Регион: 27
Машина: 1996\Suzuki\Escudo
Сообщений: 30
Regressor is on a distinguished road
Question

А как такой вариант ? (я себе такую беду планирую сделать). Исходные данные такие - Suzuki Escudo 5 дверей, под капотом обычная свинцовая необслуживаемая 65А/ч, в багажнике тоже 65тка, но оптима.

Прокинут 1 4Ga проводок. Масса - по кузову. Подключение второго акума разъемом Anderson (плоский такой, как в упсах). Один разъем в багажнике под подпружиненной крышкой, второй на аккуме. На данный момент второй аккумулятор стоит отключеный (юзаем его на природе для освещения). Периодически подключаю параллельно основному и заряжаю. Поскольку заряжаются аккумуляторы напряжением и каждый максимум съест при зарядке не больше 7ампер, а генератор 100А, то с зарядкой проблем нету даже с допнагрузкой.

Зачем это все надо - когда заедешь куда-нибуть далеко в лес очень не хочется поиметь разряженный аккумулятор и невозможность завести двигатель. Посему городим дополнительный аккум и жесткий контроль за его разрядом.

Как собираюсь контролировать. Впереди под капотом ставлю три соленоида. 1ый отключает основной аккумулятор, 2ой отключает дополнительный, третий соединяет их вместе. Допнагрузка (компьютер, магнитола, киловатный конвертер 220в, лебедка) - на дополнительном АКБ (но соленоидами можно перекинуть на основной). Чтобы управлять соленоидами сооружу платку на микроконтроллере, которая будет соединять АКБ при включении зажигания и рассоединять при выключении, а также отключать всю допнагрузку при падении напряжения на доп. АКБ ниже критического.

Честно говоря планирую помимо контроля за АКБ поручить этой платке и контроль питания карпутера.
Regressor вне форума   Ответить с цитированием
Старый 30.12.2008, 00:41   #273
Ишак
Guest
 
Сообщений: n/a
По умолчанию

Цитата:
Сообщение от johni Посмотреть сообщение
Продолжая свою идею сёдня прикупил выключатель массы от газели.
Всё протянуто осталось купить акум .
Летом ездил на природу с ночёвкой и как результат акум в ноль .
Благо сняли с другого авто акум и через монтировки и удлинители от ключей (воротки)
коекак запустил .
Берём мощное реле (до 200ампер, например стингер)
Управляющий провод от него есть ключ подачи или не подачи зарядки на АКБ №2. Если сделать два АКБ по закону сообщающихся сосудов, то при условии полной разрядки обоих системе питания всего авто, в том числе и генератору пожет придти краткосрочно ожидаемый п....ц
Дабы избежать этого досадного случая управляющий провод от реле в 200А повесьте через обычное пятиконтактное реле сигнал на которое возьмите с любого дачика который оживает или умирает уже после того как двигатель завёлся....не от зажигания, а когда завёлся........ это может быть что угодно , начиная от зелёной кнопки положения драйв или нейтраль, до дачика давления масла. Данный вариант обезопасит электросистему от дурных поступков

Последний раз редактировалось ab; 23.01.2009 в 19:55.
  Ответить с цитированием
Старый 10.02.2009, 12:55   #274
Nikilog
Новый Пользователь
 
Регистрация: 29.01.2007
Возраст: 38
Город: вМКАДбургер
Машина: Subarrru
Сообщений: 7
Nikilog is on a distinguished road
По умолчанию Как поживает проект идеальных диодов?

Цитата:
Сообщение от iserdukov Посмотреть сообщение
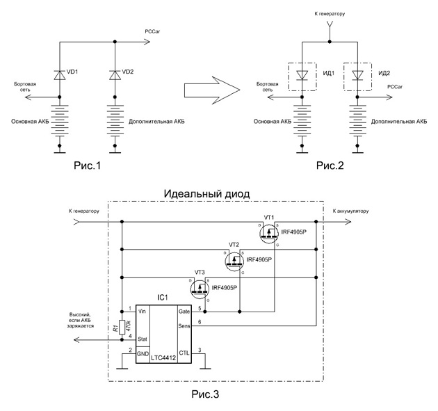
Плюсы использования идеальных диодов: значительно меньше рассеиваемая мощность по сравнению с диодной сборкой (падение на переходах - 0,05v). Относительно дешево - две микросхемы около 200р, шесть p–канальных транзисторов – 200р.
Минусы: сложно достать микросхемы – продают только большими партиями.
Есть более распространенный аналог - IR5001S с n-канальными полевиками, но чуть больше обвязки и требует дополнительной подкачки.
Кстати на LTC4412 можно организовать принудительное замыкание ключа – подав плюс на CTL. Например, при разряде основного АКБ – запустить стартер с дополнительного.
Выход – STATUS – можно сделать индикацию заряда обоих батарей.
Может у кого есть возможность достать и попробовать?
Что думаете по схемотехнике?

А что у нас с идеей идеальных диодов? Все схемы обсудили, а эту схемку пропустили...
Миниатюры
Нажмите на изображение для увеличения
Название: Id_Diod.JPG
Просмотров: 1236
Размер:	68.5 Кб
ID:	9259  
Nikilog вне форума   Ответить с цитированием
Старый 10.02.2009, 17:59   #275
Don_ik_kot
Главный Ибонех
 
Аватар для Don_ik_kot
 
Регистрация: 04.09.2006
Возраст: 45
Регион: 50, 90, 150
Машина: Mazda3
Сообщений: 815
Don_ik_kot will become famous soon enoughDon_ik_kot will become famous soon enough
По умолчанию

Цитата:
Сообщение от Nikilog Посмотреть сообщение
А что у нас с идеей идеальных диодов? Все схемы обсудили, а эту схемку пропустили...
По сути - твердотельное реле.
Don_ik_kot вне форума   Ответить с цитированием
Старый 20.03.2009, 12:20   #276
HomeMaster19
Новый Пользователь
 
Аватар для HomeMaster19
 
Регистрация: 19.03.2009
Город: г.Саяногорск
Регион: 19
Машина: NOAH
Сообщений: 24
HomeMaster19 is on a distinguished road
Smile Новая схема доп АКБ для компьютера

Здравствуйте Дамы и Господа!!! Меня зовут Алексей.
Извините меня если я кoго нибудь обижу.
Вы обсуждали на форуме как подключить второй АКБ для компьютера и остановились на ДИОДАХ, и это не первый и последний выход из положения , есть и другие варианты.Я же хочу вам предложить попробовать на тиристорах.Это практически тот же ДИОД только управляемый.
Возьмем ДИОД и как он работает???А работает он просто, вход и выход.Тиристор маленько по другому, у него вход и выход, и управления выходом.
Надеюсь что вы разберетесь моей схеме которую я вам предлагаю, она может быть и ошибочная нужно с кем то проконсультироваться, если разобраться в схеме то она может превосходно выполнять не которые функции.
Во первых: второй АКБ получает отдельно зарядку и не нужен второй генератор.
Во вторых: второй АКБ при отключенном замке зажигания работает не зависимо от первого АКБ.
И в третьих при старте двигателя второй АКБ отключается от первого АКБ.
Совсем забыл и в четвертых не на да ставить огромные РЕЛЕ.
Надеюсь вам понравилось моя схема подключения, если вы решите доработать то прошу вас со мной поделиться если вам не трудно!!!
HomeMaster19 вне форума   Ответить с цитированием
Старый 20.03.2009, 12:39   #277
johni
Старший Пользователь
 
Аватар для johni
 
Регистрация: 04.09.2007
Возраст: 51
Город: Москва
Регион: 40
Машина: Mitsubishi Outlander + Mazda MPVII V6 3L + Peugeot 307SW
Сообщений: 461
johni is a jewel in the roughjohni is a jewel in the roughjohni is a jewel in the rough
По умолчанию

Цитата:
Сообщение от johni Посмотреть сообщение
Продолжая свою идею сёдня прикупил выключатель массы от газели.
Всё протянуто осталось купить акум .
Летом ездил на природу с ночёвкой и как результат акум в ноль .
Благо сняли с другого авто акум и через монтировки и удлинители от ключей (воротки)
коекак запустил .
Акум установлен все тесты пройдены меня устраевает .
В моём авто тема закрыта!
Миниатюры
Нажмите на изображение для увеличения
Название: DSC05032.jpg
Просмотров: 1402
Размер:	72.6 Кб
ID:	10031   Нажмите на изображение для увеличения
Название: DSC05034.jpg
Просмотров: 1499
Размер:	133.8 Кб
ID:	10032  

Последний раз редактировалось johni; 20.03.2009 в 13:28.
johni вне форума   Ответить с цитированием
Старый 20.03.2009, 12:44   #278
джи-дай
Старший Пользователь
 
Регистрация: 11.01.2008
Регион: 52
Машина: Acura RDX, GW H5TDi-AT, Lexus RX 450h
Сообщений: 512
джи-дай will become famous soon enough
По умолчанию

Цитата:
Сообщение от HomeMaster19 Посмотреть сообщение
Здравствуйте Дамы и Господа!!! Меня зовут Алексей.
Извините меня если я кoго нибудь обижу.
Вы обсуждали на форуме как подключить второй АКБ для компьютера и остановились на ДИОДАХ, и это не первый и последний выход из положения , есть и другие варианты.Я же хочу вам предложить попробовать на тиристорах.Это практически тот же ДИОД только управляемый.
Возьмем ДИОД и как он работает???А работает он просто, вход и выход.Тиристор маленько по другому, у него вход и выход, и управления выходом.
Надеюсь что вы разберетесь моей схеме которую я вам предлагаю, она может быть и ошибочная нужно с кем то проконсультироваться, если разобраться в схеме то она может превосходно выполнять не которые функции.
Во первых: второй АКБ получает отдельно зарядку и не нужен второй генератор.
Во вторых: второй АКБ при отключенном замке зажигания работает не зависимо от первого АКБ.
И в третьих при старте двигателя второй АКБ отключается от первого АКБ.
Совсем забыл и в четвертых не на да ставить огромные РЕЛЕ.
Надеюсь вам понравилось моя схема подключения, если вы решите доработать то прошу вас со мной поделиться если вам не трудно!!!
А как быть с коммутационными помехами? У теристоров они весьма приличные...
джи-дай вне форума   Ответить с цитированием
Старый 20.03.2009, 13:39   #279
HomeMaster19
Новый Пользователь
 
Аватар для HomeMaster19
 
Регистрация: 19.03.2009
Город: г.Саяногорск
Регион: 19
Машина: NOAH
Сообщений: 24
HomeMaster19 is on a distinguished road
По умолчанию

Цитата:
Сообщение от джи-дай Посмотреть сообщение
А как быть с коммутационными помехами? У теристоров они весьма приличные...
Извиняюсь, я не селен в электронике, знаю только поверхностно!!!
Для этого я и нарисовал по подробнее чтоб обсудить детали моей схемы.
Тем более я не испытывал на практике эту схему, об этом я указал.
Еще что магу добавить. Что тиристоры ставят за место массового выключателя.
Скажите, а реле меньше выдают помехи, чем тиристоры????
HomeMaster19 вне форума   Ответить с цитированием
Старый 20.03.2009, 16:29   #280
Pahan
Старший Пользователь
 
Аватар для Pahan
 
Регистрация: 17.10.2006
Возраст: 47
Город: Москва , СЗАО , Строгино
Регион: 77, 97, 99, 177
Машина: BMW740 E66Li LE 2008
Сообщений: 466
Pahan is an unknown quantity at this point
По умолчанию

Цитата:
Сообщение от джи-дай Посмотреть сообщение
А как быть с коммутационными помехами? У теристоров они весьма приличные...
Не знаю как на счет помех ... но , не думаю , что они много выше , чем "трещит" генератор нашемарки. Хотя это всего лишь моё предположение.

По крайней мере попробывать то можно. Сколько будет стоить эта схема?
(кстати , самой схемы я чётта не видел)
Кстати , а конденсаторы тут не помогут?

З.Ы. Напомню - если просто ШОТТку ставить в разрыв , то на прямом токе в 10А она нагревается так , что даже к кузову её стремно прикручивать. Судя по всему он не расчитан на постоянную нагрузку.
__________________
Комп/плеер? BMW7 E66 [____________________НЕ НАЧАТ____________________] 0%

Комп Dodge Intrepid[####################ПРОДАН####################] 100% P4 Core2 | CeleronD | 0.5 Gb DDR2 | 160Gb HDD | BT | WiFi | 8.4" Touch LCD
Pahan вне форума   Ответить с цитированием
Ответ


Здесь присутствуют: 1 (пользователей: 0 , гостей: 1)
 

Ваши права в разделе
Вы не можете создавать новые темы
Вы не можете отвечать в темах
Вы не можете прикреплять вложения
Вы не можете редактировать свои сообщения

BB коды Вкл.
Смайлы Вкл.
[IMG] код Вкл.
HTML код Выкл.



Часовой пояс GMT +4, время: 15:27.


Работает на vBulletin® версия 3.8.4.
Copyright ©2000 - 2026, Jelsoft Enterprises Ltd.
Перевод: zCarot