PCCar.ru - Ваш автомобильный компьютер

Вернуться   PCCar.ru - Ваш автомобильный компьютер > MP3Car ТехИнфа > Блоки питания > Разное

Ответ
 
Опции темы Поиск в этой теме
Старый 12.01.2012, 18:03   #271
kc_duke
Новый Пользователь
 
Регистрация: 23.05.2011
Возраст: 41
Регион: 42
Сообщений: 3
kc_duke is on a distinguished road
По умолчанию

Цитата:
Сообщение от Vladget Посмотреть сообщение
А схема в этой же ветке в 17 посту
Вот если бы автор ее еще дорисовал нормально и не приходилось искать где там сколько витков, какие диоды и тп.
kc_duke вне форума   Ответить с цитированием
Старый 12.01.2012, 20:47   #272
Vladget
Moderator
 
Регистрация: 04.04.2009
Возраст: 69
Город: Краснодар
Регион: 23, 93
Машина: HONDA CR-V-08
Сообщений: 3,129
Vladget is a splendid one to beholdVladget is a splendid one to beholdVladget is a splendid one to beholdVladget is a splendid one to beholdVladget is a splendid one to beholdVladget is a splendid one to beholdVladget is a splendid one to behold
По умолчанию

а все можно вот здесь посмотреть http://www.pccar.ru/showthread.php?t=264 и взять только 12В
__________________


Vladget вне форума   Ответить с цитированием
Старый 25.02.2012, 01:27   #273
SLYDER
Старший Пользователь
 
Аватар для SLYDER
 
Регистрация: 30.12.2009
Город: Краснодар
Регион: 23, 93
Машина: SUBARU FORESTER SF-5 99г, TOYOTA CHASER 95г 90
Сообщений: 67
SLYDER is on a distinguished road
По умолчанию

для тех кому ЛЕНЬ ! (бронепоездам) -
первичка 6+6 1мм, вторичка 14+14 1мм, диод шоттки 60в40А, остальное указано
ЧИТАЙТЕ ВНИМАТЕЛЬНО ФОРУМЫ
__________________
Мой прошлый PCCaR, http://www.pccar.ru/showthread.php?t=11388
Мой новый PCCaR, http://www.compcar.ru/forum/showthread.php?t=8518
SLYDER вне форума   Ответить с цитированием
Старый 26.02.2012, 14:19   #274
kc_duke
Новый Пользователь
 
Регистрация: 23.05.2011
Возраст: 41
Регион: 42
Сообщений: 3
kc_duke is on a distinguished road
По умолчанию

Спасибо, ленивые (бронепоезда) вам благодарны!
kc_duke вне форума   Ответить с цитированием
Старый 23.11.2012, 21:31   #275
Sol_S
Старший Пользователь
 
Регистрация: 11.12.2008
Возраст: 47
Город: Алматы
Регион: Казахстан
Машина: 96\Toyota\Ipsum
Сообщений: 187
Sol_S is on a distinguished road
По умолчанию

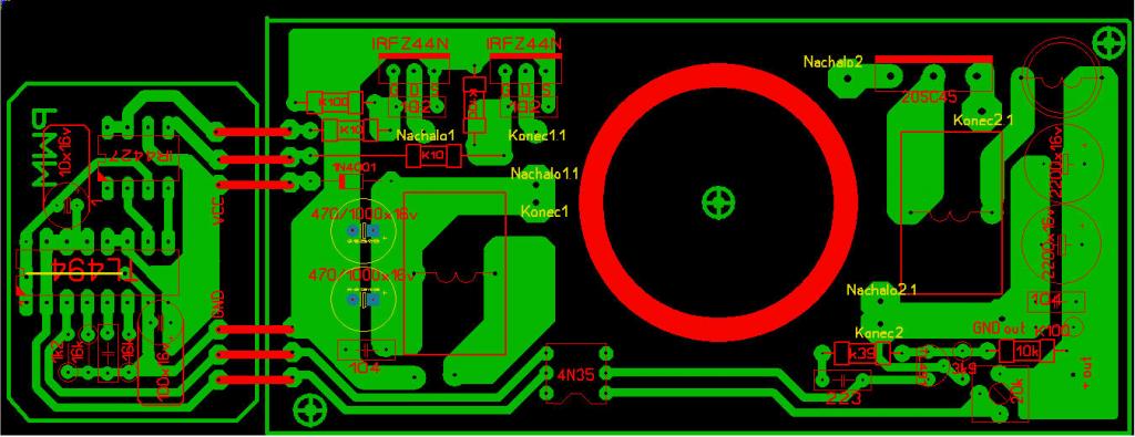
Народ привет. Сто лет платки не трассировал. Выкладываю на Ваш суд печатку. Блок по этой печатке запустился, обратная связь работает. Только перепутал подстроечники. На выходе вместо подстроечника обычный резюк 10К, а вместо резюка без номинала под ним - подстроечник ). Транс на колечке 32хдальше не замерил ))). Мотал по 2 провода 0,8 первичка 6+6, вторичка 13+13. Силовые дороги пропаяны с проводом. Нагрузка лампа гологенка, транзюля без радиатора ваще не греются. Платка шима ставиться вертикально. Сэкономил немного места. Ах да, добавлено малеха деталек.
Поругайте пожалуйста печатку, я ничего не упустил?
Вложения
Тип файла: rar 12-12.rar (24.0 Кб, 720 просмотров)
__________________
Делаешь - не бойся. Боишься - не делай.

Мой проект - http://pccar.ru/showthread.php?t=17537
Sol_S вне форума   Ответить с цитированием
Старый 25.11.2012, 16:33   #276
Sol_S
Старший Пользователь
 
Регистрация: 11.12.2008
Возраст: 47
Город: Алматы
Регион: Казахстан
Машина: 96\Toyota\Ipsum
Сообщений: 187
Sol_S is on a distinguished road
По умолчанию

Платку посмотрели 14 человек и никто не сказал замечаний.
__________________
Делаешь - не бойся. Боишься - не делай.

Мой проект - http://pccar.ru/showthread.php?t=17537
Sol_S вне форума   Ответить с цитированием
Старый 25.11.2012, 17:40   #277
flymouse
Старший Пользователь
 
Регистрация: 27.03.2011
Регион: 78, 98
Сообщений: 98
flymouse will become famous soon enoughflymouse will become famous soon enough
По умолчанию

Если хочешь, чтоб кто -то посмотрел плату, то как минимум в архив вложи схему по которой сделана плата. Желательно копии в PDF формате, ибо я, к примеру, не могу открыть формат sprint layout долго искать где у меня эта прога лежит и тем более шарить по всему форуму в поисках схемы.

Последний раз редактировалось flymouse; 25.11.2012 в 19:18.
flymouse вне форума   Ответить с цитированием
Старый 22.12.2012, 21:50   #278
Sol_S
Старший Пользователь
 
Регистрация: 11.12.2008
Возраст: 47
Город: Алматы
Регион: Казахстан
Машина: 96\Toyota\Ipsum
Сообщений: 187
Sol_S is on a distinguished road
По умолчанию

Все забываю отписать. Последний пост убил.
Блок работает исправно. Схему не рисовал потому как в lay детальки подписаны. Но если необходимо можно и нарисовать.
В блоке использован драйвер для полевиков IR4427, кусок трассировки от MAX из БП SL. Без драйвера работать тоже будет, но с ним правильнее . Если нет в наличии IR4427 тогда поставить перемычки со 2-й на 7-ю ногу и с 4-й на 5-ю.
Отличие от первого варианта:
1. Добавил кондер на мягкий старт TL494, 1-я - 14-я нога, 10мКф.
2. Убрал один подстроечник
3. Подписал все детальки

Нажмите на изображение для увеличения
Название: lay 12-12.jpg
Просмотров: 2406
Размер:	78.4 Кб
ID:	29072

Готовый вариант:
Нажмите на изображение для увеличения
Название: 23112012307.jpg
Просмотров: 2253
Размер:	63.3 Кб
ID:	29074
Нажмите на изображение для увеличения
Название: 23112012308.jpg
Просмотров: 1085
Размер:	60.6 Кб
ID:	29075
Нажмите на изображение для увеличения
Название: 03122012320.jpg
Просмотров: 1215
Размер:	69.5 Кб
ID:	29076

Транс вторичку оставил как у автора 13 витков, получается на выходе 24 Вольта , легким движением подстроечника превращается в 12. Может лучше 8 витков?
Тестирование. Нагрузка в виде лампы гологен 55Ватт, радиаторы конечно махенькие поставил, но хватает. Тест холода БП тоже прошел.

ЗЫ
Драйвер для половиков можно выдрать из старых мамок от Асус например. Микра зовется ADP3418 , правда он в SMD, с этим могут возникнуть трудности без фена. Могу подрисовать кому нужно.
Вложения
Тип файла: rar 12-12 ver2.rar (32.4 Кб, 721 просмотров)
__________________
Делаешь - не бойся. Боишься - не делай.

Мой проект - http://pccar.ru/showthread.php?t=17537
Sol_S вне форума   Ответить с цитированием
Старый 22.12.2012, 21:53   #279
Sol_S
Старший Пользователь
 
Регистрация: 11.12.2008
Возраст: 47
Город: Алматы
Регион: Казахстан
Машина: 96\Toyota\Ipsum
Сообщений: 187
Sol_S is on a distinguished road
По умолчанию

на последней фотки радиатор вообще дишманский на Шоттки. Я его заменил но потолще.
__________________
Делаешь - не бойся. Боишься - не делай.

Мой проект - http://pccar.ru/showthread.php?t=17537
Sol_S вне форума   Ответить с цитированием
Старый 23.12.2012, 09:40   #280
kc_duke
Новый Пользователь
 
Регистрация: 23.05.2011
Возраст: 41
Регион: 42
Сообщений: 3
kc_duke is on a distinguished road
По умолчанию

Может все таки нарисуете схему? А если еще подробно распишите какие средечники и сколько где витков, вообще цены вам не будет.
kc_duke вне форума   Ответить с цитированием
Ответ


Здесь присутствуют: 1 (пользователей: 0 , гостей: 1)
 

Ваши права в разделе
Вы не можете создавать новые темы
Вы не можете отвечать в темах
Вы не можете прикреплять вложения
Вы не можете редактировать свои сообщения

BB коды Вкл.
Смайлы Вкл.
[IMG] код Вкл.
HTML код Выкл.



Часовой пояс GMT +4, время: 15:04.


Работает на vBulletin® версия 3.8.4.
Copyright ©2000 - 2026, Jelsoft Enterprises Ltd.
Перевод: zCarot